Autoantibodies against Protein Phosphatase Magnesium-Dependent 1A as a Biomarker for Predicting Radiographic Progression in Ankylosing Spondylitis Treated with Anti-Tumor Necrosis Factor Agents
Abstract
1. Introduction
2. Experimental Section
2.1. Study Population
2.2. Measurement of Anti-PPM1A Antibodies Levels
2.3. Evaluation of Radiographic Progression
2.4. Primary Human Osteoprogenitors
2.5. Statistical Analysis
3. Results
3.1. Characteristics of Patients
3.2. Radiographic Progression and Clinical Parameters
3.3. Factors Associated with Spinal Radiographic Progression
3.4. Predictive Value of Serum Anti-PPM1A Antibodies and Baseline mSASSS for Spinal Radiographic Progression
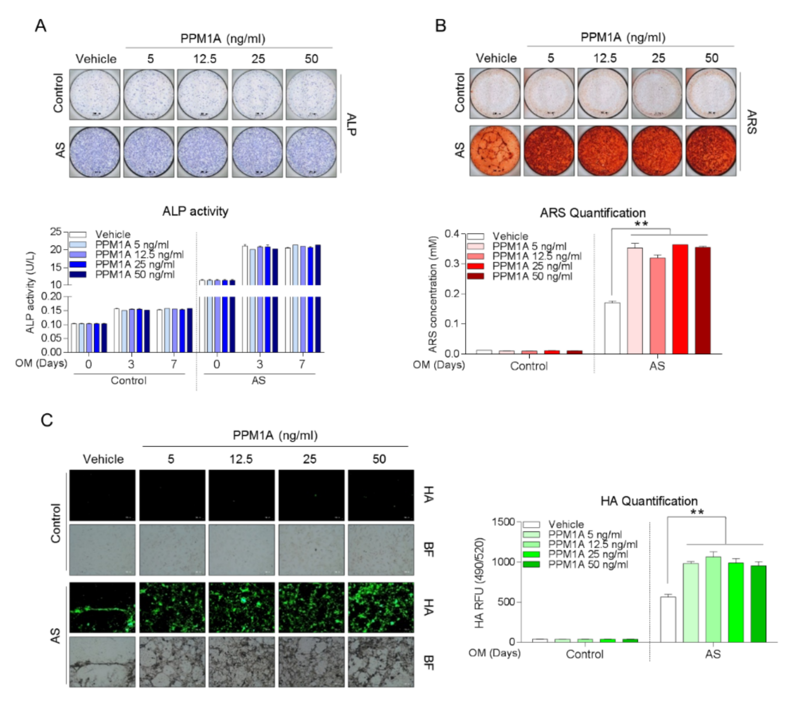
3.5. PPM1A Induces Matrix Mineralization of AS-Osteoprogenitor
4. Discussion
5. Conclusions
Supplementary Materials
Author Contributions
Funding
Conflicts of Interest
References
- Taurog, J.D.; Chhabra, A.; Colbert, R.A. Ankylosing Spondylitis and Axial Spondyloarthritis. N. Engl. J. Med. 2016, 374, 2563–2574. [Google Scholar] [CrossRef] [PubMed]
- Huang, J.-C.; Qian, B.-P.; Qiu, Y.; Wang, B.; Yu, Y.; Zhu, Z.-Z.; Hu, J.; Qu, Z. Quality of life and correlation with clinical and radiographic variables in patients with ankylosing spondylitis: A retrospective case series study. BMC Musculoskelet. Disord. 2017, 18, 1–9. [Google Scholar] [CrossRef] [PubMed]
- Haroon, N.; Inman, R.D.; Learch, T.J.; Weisman, M.H.; Lee, M.; Rahbar, M.H.; Ward, M.M.; Reveille, J.D.; Gensler, L.S. The impact of tumor necrosis factor α inhibitors on radiographic progression in ankylosing spondylitis. Arthritis Rheum. 2013, 65, 2645–2654. [Google Scholar] [CrossRef] [PubMed]
- Molnar, C.; Scherer, A.; Baraliakos, X.; De Hooge, M.; Micheroli, R.; Exer, P.; Kissling, R.O.; Tamborrini, G.; Wildi, L.M.; Nissen, M.J.; et al. TNF blockers inhibit spinal radiographic progression in ankylosing spondylitis by reducing disease activity: Results from the Swiss Clinical Quality Management cohort. Ann. Rheum. Dis. 2018, 77, 63–69. [Google Scholar] [CrossRef]
- De Vlam, K. Soluble and Tissue Biomarkers in Ankylosing Spondylitis. Best Pract. Res. Clin. Rheumatol. 2010, 24, 671–682. [Google Scholar] [CrossRef]
- Maksymowych, W.P. Biomarkers for Diagnosis of Axial Spondyloarthritis, Disease Activity, Prognosis, and Prediction of Response to Therapy. Front. Immunol. 2019, 10, 305. [Google Scholar] [CrossRef]
- Zolnierowicz, S. Type 2A protein phosphatase, the complex regulator of numerous signaling pathways. Biochem. Pharmacol. 2000, 60, 1225–1235. [Google Scholar] [CrossRef]
- Strovel, E.T.; Wu, D.; Sussman, D.J. Protein Phosphatase 2C Dephosphorylates Axin and Activates LEF-1-dependent Transcription. J. Biol. Chem. 2000, 275, 2399–2403. [Google Scholar] [CrossRef]
- Wang, D.; Christensen, K.; Chawla, K.; Xiao, G.; Krebsbach, P.H.; Franceschi, R.T. Isolation and Characterization of MC3T3-E1 Preosteoblast Subclones with Distinct In Vitro and In Vivo Differentiation/Mineralization Potential. J. Bone Miner. Res. 1999, 14, 893–903. [Google Scholar] [CrossRef]
- Kim, Y.-G.; Sohn, D.H.; Zhao, X.; Sokolove, J.; Lindstrom, T.M.; Yoo, B.; Lee, C.-K.; Reveille, J.D.; Taurog, J.D.; Robinson, W.H. Role of Protein Phosphatase Magnesium-Dependent 1A and Anti-Protein Phosphatase Magnesium-Dependent 1A Autoantibodies in Ankylosing Spondylitis. Arthritis Rheumatol. 2014, 66, 2793–2803. [Google Scholar] [CrossRef]
- Van Der Linden, S.; Valkenburg, H.A.; Cats, A. Evaluation of Diagnostic Criteria for Ankylosing Spondylitis. A proposal for modification of the New York criteria. Arthritis Rheum. 1984, 27, 361–368. [Google Scholar] [CrossRef] [PubMed]
- Deminger, A.; Klingberg, E.; Geijer, M.; Göthlin, J.; Hedberg, M.; Rehnberg, E.; Carlsten, H.; Jacobsson, L.T.H.; Forsblad-D’Elia, H. A five-year prospective study of spinal radiographic progression and its predictors in men and women with ankylosing spondylitis. Arthritis Res. 2018, 20, 1–14. [Google Scholar] [CrossRef] [PubMed]
- Karmacharya, P.; Duarte-García, A.; Dubreuil, M.; Murad, M.H.; Shahukhal, R.; Shrestha, P.; Myasoedova, E.; Crowson, C.S.; Wright, K.; Davis, J.M. Effect of Therapy on Radiographic Progression in Axial Spondyloarthritis: A Systematic Review and Meta-Analysis. Arthritis Rheumatol. 2020, 72, 733–749. [Google Scholar] [CrossRef] [PubMed]
- Jo, S.; Wang, S.E.; Lee, Y.L.; Kang, S.; Lee, B.; Han, J.; Sung, I.H.; Park, Y.S.; Bae, S.C.; Kim, T.H. IL-17A induces osteoblast differentiation by activating JAK2/STAT3 in ankylosing spondylitis. Arthritis Res. 2018, 20, 1–10. [Google Scholar] [CrossRef]
- Habibzadeh, F.; Habibzadeh, P.; Yadollahie, M. On determining the most appropriate test cut-off value: The case of tests with continuous results. Biochem. Medica 2016, 26, 297–307. [Google Scholar] [CrossRef]
- Poddubnyy, D.; Haibel, H.; Listing, J.; Märker-Hermann, E.; Zeidler, H.; Braun, J.; Sieper, J.; Rudwaleit, M. Baseline radiographic damage, elevated acute-phase reactant levels, and cigarette smoking status predict spinal radiographic progression in early axial spondylarthritis. Arthritis Rheum. 2012, 64, 1388–1398. [Google Scholar] [CrossRef]
- Van Tubergen, A.; Ramiro, S.; Van Der Heijde, D.; Dougados, M.; Mielants, H.; Landewé, R. Development of new syndesmophytes and bridges in ankylosing spondylitis and their predictors: A longitudinal study. Ann. Rheum. Dis. 2012, 71, 518–523. [Google Scholar] [CrossRef]
- Kim, K.-J.; Bin Joo, Y.; Park, Y.-J.; Park, K.-S. Association of Uveitis with Radiographic Progression in Patients with Axial Spondyloarthritis: A Propensity Score Matching Analysis. J. Rheum. Dis. 2019, 26, 248–256. [Google Scholar] [CrossRef]
- Ramiro, S.; Stolwijk, C.; Van Tubergen, A.; Van Der Heijde, D.; Dougados, M.; Bosch, F.V.D.; Landewé, R. Evolution of radiographic damage in ankylosing spondylitis: A 12 year prospective follow-up of the OASIS study. Ann. Rheum. Dis. 2013, 74, 52–59. [Google Scholar] [CrossRef]
- Maksymowych, W.P.; Landewé, R.; Conner-Spady, B.; Dougados, M.; Mielants, H.; Van Der Tempel, H.; Poole, A.R.; Wang, N.; Van Der Heijde, D. Serum matrix metalloproteinase 3 is an independent predictor of structural damage progression in patients with ankylosing spondylitis. Arthritis Rheum. 2007, 56, 1846–1853. [Google Scholar] [CrossRef]
- Heiland, G.R.; Appel, H.; Poddubnyy, D.; Zwerina, J.; Hueber, A.; Haibel, H.; Baraliakos, X.; Listing, J.; Rudwaleit, M.; Schett, G.; et al. High level of functional dickkopf-1 predicts protection from syndesmophyte formation in patients with ankylosing spondylitis. Ann. Rheum. Dis. 2012, 71, 572–574. [Google Scholar] [CrossRef] [PubMed]
- Appel, H.; Ruiz-Heiland, G.; Listing, J.; Zwerina, J.; Herrmann, M.; Mueller, R.; Haibel, H.; Baraliakos, X.; Hempfing, A.; Rudwaleit, M.; et al. Altered skeletal expression of sclerostin and its link to radiographic progression in ankylosing spondylitis. Arthritis Rheum. 2009, 60, 3257–3262. [Google Scholar] [CrossRef]
- Reuter, S.; Charlet, J.; Juncker, T.; Teiten, M.H.; Dicato, M.; Diederich, M. Effect of curcumin on nuclear factor kappaB signaling pathways in human chronic myelogenous K562 leukemia cells. Ann. N. Y. Acad. Sci. 2009, 1171, 436–447. [Google Scholar] [CrossRef] [PubMed]
- Van Der Heijde, D.; Salonen, D.; Weissman, B.N.; Landewé, R.B.; Maksymowych, W.P.; Kupper, H.; Ballal, S.; Gibson, E.; Wong, R. Assessment of radiographic progression in the spines of patients with ankylosing spondylitis treated with adalimumab for up to 2 years. Arthritis Res. Ther. 2009, 11, R127. [Google Scholar] [CrossRef]
- Van Der Heijde, D.; Landewé, R.; Baraliakos, X.; Houben, H.; Van Tubergen, A.; Williamson, P.; Xu, W.; Baker, D.; Goldstein, N.; Braun, J.; et al. Radiographic findings following two years of infliximab therapy in patients with ankylosing spondylitis. Arthritis Rheum. 2008, 58, 3063–3070. [Google Scholar] [CrossRef] [PubMed]
- Van Der Heijde, D.; Landewé, R.; Einstein, S.; Ory, P.; Vosse, D.; Ni, L.; Lin, S.-L.; Tsuji, W.; Davis, J.C. Radiographic progression of ankylosing spondylitis after up to two years of treatment with etanercept. Arthritis Rheum. 2008, 58, 1324–1331. [Google Scholar] [CrossRef] [PubMed]
- Maas, F.; Arends, S.; Brouwer, E.; Essers, I.; Van Der Veer, E.; Efde, M.; Van Ooijen, P.M.A.; Wolf, R.; Veeger, N.J.G.M.; Bootsma, H.; et al. Reduction in Spinal Radiographic Progression in Ankylosing Spondylitis Patients Receiving Prolonged Treatment with Tumor Necrosis Factor Inhibitors. Arthritis Rheum. 2017, 69, 1011–1019. [Google Scholar] [CrossRef]
- Park, J.W.; Kim, M.J.; Lee, J.S.; Ha, Y.J.; Park, J.K.; Kang, E.H.; Lee, Y.J.; Song, Y.W.; Lee, E.Y. Impact of Tumor Necrosis Factor Inhibitor Versus Nonsteroidal Antiinflammatory Drug Treatment on Radiographic Progression in Early Ankylosing Spondylitis: Its Relationship to Inflammation Control During Treatment. Arthritis Rheumatol. 2018, 71, 82–90. [Google Scholar] [CrossRef]




| All Patients (n = 58) | Progression (n = 25) | Non-Progression (n = 33) | p | |
|---|---|---|---|---|
| Male, n (%) | 47 (81) | 24 (96.0) | 23 (69.7) | 0.016 |
| Age (years) | 37.8 ± 10.9 | 41.5 ± 11.2 | 35 ± 9.8 | 0.021 |
| Smoking status | 0.841 | |||
| Current smoker | 19 (32.8) | 9 (36) | 10 (30.3) | |
| Never smoker | 25 (43.1) | 11 (44) | 14 (42.4) | |
| Ex-smoker | 14 (24.1) | 5 (20) | 9 (27.3) | |
| Disease duration (months) | 14 (4.0–85.8) | 29 (3.5–124) | 9 (5–67.5) | 0.588 |
| Sacroiliitis | 0.175 | |||
| Grade 2 | 22 (37.9) | 7 (28) | 15 (45.5) | |
| Grade 3 or 4 | 36 (62.1) | 18 (72) | 18 (54.5) | |
| ESR (mm/h) | 54.0 ± 34.4 | 52.4 ± 37.5 | 55.2 ± 32.4 | 0.759 |
| CRP (mg/dL) | 2.8 (0.8–6.2) | 2.9 (0.9–6.4) | 2.7 (0.8–6.2) | 0.654 |
| BASDAI | 7.5 (6.2–8.5) | 7.6 (5.7–8.8) | 7.3 (6.2–8.4) | 0.649 |
| BASFI | 5.7 (1.9–7.3) | 5.9 (2.0–7.6) | 5.0 (1.9–6.9) | 0.350 |
| ASDAS-CRP | 3.2 ± 0.9 | 3.1 ± 0.9 | 3.2 ± 0.9 | 0.723 |
| mSASSS | 10 (6.8–24) | 23 (12.5–45.5) | 8 (5–10.5) | <0.001 |
| Anti-PPM1A Abs (ng/mL) | 43.5 (24.9–56.3) | 48.9 (38.9–84.6) | 34.3 (21.2–50.2) | 0.005 |
| NSAIDs use | 0.100 | |||
| None | 4 (6.9) | 3 (12) | 1 (3) | |
| On demand | 22 (37.9) | 6 (24) | 16 (48.5) | |
| Regular use | 32 (55.2) | 16 (64) | 16 (48.5) | |
| Anti-TNF agents | ||||
| Infliximab | 27 (46.6) | 9 (36) | 18 (54.5) | 0.161 |
| Etanercept | 14 (24.1) | 9 (36) | 5 (15.2) | 0.066 |
| Golimumab | 13 (22.4) | 5 (20.0) | 8 (24.2) | 0.701 |
| Adalimumab | 4 (6.9) | 2 (8) | 2 (6.1) | 1.000 |
| Univariate | Multivariable | |||||
|---|---|---|---|---|---|---|
| OR | CI | p | OR | CI | p | |
| Male | 10.435 | 1.235–88.133 | 0.031 | 11.760 | 0.848–163.066 | 0.066 |
| Age | 1.062 | 1.007–1.120 | 0.026 | |||
| Current Smoker | 1.294 | 0.429–3.901 | 0.647 | |||
| Disease Duration | 1.004 | 0.998–1.011 | 0.173 | |||
| ESR | 0.998 | 0.982–1.013 | 0.754 | |||
| CRP | 1.007 | 0.875–1.159 | 0.922 | |||
| High-grade sacroiliitis | 2.143 | 0.706–6.501 | 0.178 | |||
| BASDAI | 0.979 | 0.741–1.293 | 0.881 | |||
| BASFI | 1.079 | 0.899–1.295 | 0.417 | |||
| mSASSS | 1.057 | 1.017–1.099 | 0.005 | 1.083 | 1.013–1.159 | 0.019 |
| Anti-PPM1A Abs | 1.029 | 1.006–1.053 | 0.012 | 1.045 | 1.011–1.080 | 0.010 |
| Length of treatment with anti-TNF agents | 0.986 | 0.791–1.015 | 0.085 | |||
| NSAIDs regular use | 1.889 | 0.652–5.476 | 0.242 | |||
| Infliximab | 0.469 | 0.161–1.361 | 0.164 | |||
| Etanercept | 3.150 | 0.899–11.038 | 0.073 | |||
| Golimumab | 0.781 | 0.221–2.761 | 0.702 | |||
| Adalimumab | 1.348 | 0.177–10.292 | 0.774 | |||
Publisher’s Note: MDPI stays neutral with regard to jurisdictional claims in published maps and institutional affiliations. |
© 2020 by the authors. Licensee MDPI, Basel, Switzerland. This article is an open access article distributed under the terms and conditions of the Creative Commons Attribution (CC BY) license (http://creativecommons.org/licenses/by/4.0/).
Share and Cite
Lee, J.-S.; Lee, E.-J.; Lee, J.-H.; Hong, S.-C.; Lee, C.-K.; Yoo, B.; Oh, J.-S.; Lee, S.-H.; Kim, T.-J.; Lee, S.-H.; et al. Autoantibodies against Protein Phosphatase Magnesium-Dependent 1A as a Biomarker for Predicting Radiographic Progression in Ankylosing Spondylitis Treated with Anti-Tumor Necrosis Factor Agents. J. Clin. Med. 2020, 9, 3968. https://doi.org/10.3390/jcm9123968
Lee J-S, Lee E-J, Lee J-H, Hong S-C, Lee C-K, Yoo B, Oh J-S, Lee S-H, Kim T-J, Lee S-H, et al. Autoantibodies against Protein Phosphatase Magnesium-Dependent 1A as a Biomarker for Predicting Radiographic Progression in Ankylosing Spondylitis Treated with Anti-Tumor Necrosis Factor Agents. Journal of Clinical Medicine. 2020; 9(12):3968. https://doi.org/10.3390/jcm9123968
Chicago/Turabian StyleLee, Jung-Sun, Eun-Ju Lee, Jae-Hyun Lee, Seok-Chan Hong, Chang-Keun Lee, Bin Yoo, Ji-Seon Oh, Sang-Hoon Lee, Tae-Jong Kim, Seung-Hun Lee, and et al. 2020. "Autoantibodies against Protein Phosphatase Magnesium-Dependent 1A as a Biomarker for Predicting Radiographic Progression in Ankylosing Spondylitis Treated with Anti-Tumor Necrosis Factor Agents" Journal of Clinical Medicine 9, no. 12: 3968. https://doi.org/10.3390/jcm9123968
APA StyleLee, J.-S., Lee, E.-J., Lee, J.-H., Hong, S.-C., Lee, C.-K., Yoo, B., Oh, J.-S., Lee, S.-H., Kim, T.-J., Lee, S.-H., Jo, S.-S., Yoo, D.-H., Park, Y.-S., Kim, T.-H., & Kim, Y.-G. (2020). Autoantibodies against Protein Phosphatase Magnesium-Dependent 1A as a Biomarker for Predicting Radiographic Progression in Ankylosing Spondylitis Treated with Anti-Tumor Necrosis Factor Agents. Journal of Clinical Medicine, 9(12), 3968. https://doi.org/10.3390/jcm9123968

