Fast-Track Diagnostic Pathway for Lung Cancer Detection: Single-Center Experience
Abstract
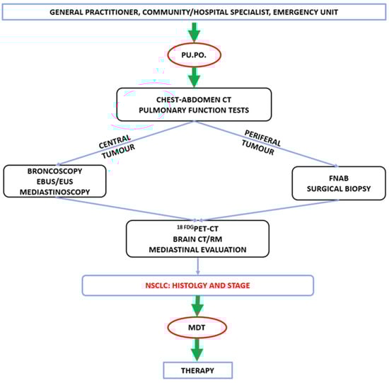
1. Introduction
2. Materials and Methods
Statistical Analysis
3. Results
4. Discussion
5. Conclusions
Author Contributions
Funding
Institutional Review Board Statement
Informed Consent Statement
Data Availability Statement
Conflicts of Interest
Abbreviations
| Pu.Po | Pulmonary Point outpatient clinic |
| EBUS | Endobronchial ultrasound |
| EUS | Endoscopic Ultrasound |
| FNAB | Fine-Needle Aspiration Biopsy |
| NSCLC | non-small-cell lung cancer |
| MDT | Multidisciplinary team |
References
- Petrella, F.; Rizzo, S.; Attili, I.; Passaro, A.; Zilli, T.; Martucci, F.; Bonomo, L.; Del Grande, F.; Casiraghi, M.; De Marinis, F.; et al. Stage III Non-Small-Cell Lung Cancer: An Overview of Treatment Options. Curr. Oncol. 2023, 30, 3160–3175. [Google Scholar] [CrossRef] [PubMed]
- Cantini, L.; Mentrasti, G.; Russo, G.L.; Signorelli, D.; Pasello, G.; Rijavec, E.; Russano, M.; Antonuzzo, L.; Rocco, D.; Giusti, R.; et al. Evaluation of COVID-19 impact on DELAYing diagnostic-therapeutic pathways of lung cancer patients in Italy (COVID-DELAY study): Fewer cases and higher stages from a real-world scenario. ESMO Open 2022, 7, 100406, Erratum in: ESMO Open 2022, 7, 100471. https://doi.org/10.1016/j.esmoop.2022.100471. [Google Scholar] [CrossRef]
- Rusch, V.W.; Parekh, K.R.; Leon, L.; Venkatraman, E.; Bains, M.S.; Downey, R.J.; Boland, P.; Bilsky, M.; Ginsberg, R.J. Factors determining outcome after surgical resection of T3 and T4 lung cancers of the superior sulcus. J. Thorac. Cardiovasc. Surg. 2000, 119, 1147–1153. [Google Scholar] [CrossRef] [PubMed]
- Cai, J.S.; Li, Y.; Yang, F.; Wang, X. Investigation of the non-size-determined T4N0-2M0 non-small-cell lung cancer: What is the proper T category for the tumour with additional nodules in different lobes of ipsilateral lung? Eur. J. Cardio-Thoracic Surg. 2023, 64, ezad243. [Google Scholar] [CrossRef] [PubMed]
- Guida, A.; Tassi, V.; Facchinetti, F.; Marchetti, G.; Caprera, C.; Ragusa, M.; Tiseo, M.; Bracarda, S.; Bracarda, S. Ad hoc afatinib in an eldery lung cancer patient with EGFR exon 19 deletion L747-A750>P. Adv. Respir. Med. 2022, 90, 234–235. [Google Scholar] [CrossRef] [PubMed]
- Sommer, G.; Wiese, M.; Winter, L.; Lenz, C.; Klarhöfer, M.; Forrer, F.; Lardinois, D.; Bremerich, J. Preoperative staging of non-small-cell lung cancer: Comparison of whole-body diffusion-weighted magnetic resonance imaging and 18F-fluorodeoxyglucose-positron emission tomography/computed tomography. Eur. Radiol. 2012, 22, 2859–2867. [Google Scholar] [CrossRef]
- Shahraki Mojahed, B.; Saravani, K.; Parooie, F. Thoracic staging in patients with non-small cell lung cancer: A systematic review and meta-analysis on diagnostic accuracy of [18F]FDG PET/MRI and [18F]FDG PET/CT. Nucl. Med. Rev. Cent East Eur. 2023, 26, 11–19. [Google Scholar] [CrossRef] [PubMed]
- Yasufuku, K.; Pierre, A.; Darling, G.; de Perrot, M.; Waddell, T.; Johnston, M.; da Cunha Santos, G.; Geddie, W.; Boerner, S.; Le, L.W.; et al. A prospective controlled trial of endobronchial ultrasound-guided transbronchial needle aspiration compared with mediastinoscopy for mediastinal lymph node staging of lung cancer. J. Thorac. Cardiovasc. Surg. 2011, 142, 1393–1400.e1. [Google Scholar] [CrossRef]
- De Leyn, P.; Dooms, C.; Kuzdzal, J.; Lardinois, D.; Passlick, B.; Rami-Porta, R.; Turna, A.; Van Schil, P.; Venuta, F.; Waller, D.; et al. Revised ESTS guidelines for preoperative mediastinal lymph node staging for non-small-cell lung cancer. Eur. J. Cardio-Thoracic Surg. 2014, 45, 787–798. [Google Scholar] [CrossRef]
- Bousema, J.E.; Dijkgraaf, M.G.W.; van der Heijden, E.H.F.M.; Verhagen, A.F.T.M.; Annema, J.T.; van den Broek, F.J.C.; MEDIASTrial study group. Endosonography with or Without Confirmatory Mediastinoscopy for Resectable Lung Cancer: A Randomized Clinical Trial. J. Clin. Oncol. 2023, 41, 3805–3815. [Google Scholar] [CrossRef]
- Tamburini, N.; Maniscalco, P.; Mazzara, S.; Maietti, E.; Santini, A.; Calia, N.; Stefanelli, A.; Frassoldati, A.; Santi, I.; Rinaldi, R.; et al. Multidisciplinary management improves survival at 1 year after surgical treatment for non-small-cell lung cancer: A propensity score-matched study. Eur. J. Cardio-Thoracic Surg. 2018, 53, 1199–1204. [Google Scholar] [CrossRef] [PubMed]
- Bruni, A.; Giaj-Levra, N.; Ciammella, P.; Maragna, V.; Ferrari, K.; Bonti, V.; Grossi, F.; Greco, S.; Greco, C.; Borghetti, P.; et al. Management of locally advanced non-small cell lung cancer in the modern era: A national Italian survey on diagnosis, treatment and multidisciplinary approach. PLoS ONE 2019, 14, e0224027. [Google Scholar] [CrossRef] [PubMed]
- Common, J.L.; Mariathas, H.H.; Parsons, K.; Greenland, J.D.; Harris, S.; Bhatia, R.; Byrne, S.C. Reducing Wait Time for Lung Cancer Diagnosis and Treatment: Impact of a Multidisciplinary, Centralized Referral Program. Can. Assoc. Radiol. J. 2018, 69, 322–327. [Google Scholar] [CrossRef]
- The Lung Cancer Working Party of the British Thoracic Society Standards of Care Committee. BTS recommendations to respiratory physicians for organising the care of patients with lung cancer. Thorax 1998, 53 (Suppl. S1), S1–S8. [Google Scholar] [CrossRef]
- Jean Latreille, M.C.; Bélanger, C. Mécanisme Central de Gestion d’Accès à la Chirurgie Oncologique: Cadre de Référence; Direction Québécoise de Cancérologie, Ed.; La Direction des communications du Ministère de la Santé et des Services Sociaux: Québec, QC, Canada, 2012. [Google Scholar]
- Malin, J.L.; Asch, S.M.; Kerr, E.A.; McGlynn, E.A. Evaluating the quality of cancer care: Development of cancer quality indicators for a global quality assessment tool. Cancer 2000, 88, 701–707. [Google Scholar] [CrossRef]
- Vijayakumar, B.; Shahidi, M.; Thakkar, R.; Prasad, A. A novel 2-week wait lung cancer pathway starting with a telephone consultation, with patient satisfaction survey results. Future Health J. 2020, 7 (Suppl. S1), s15. [Google Scholar] [CrossRef] [PubMed]
- Ezer, N.; Navasakulpong, A.; Schwartzman, K.; Ofiara, L.; Gonzalez, A.V. Impact of rapid investigation clinic on timeliness of lung cancer diagnosis and treatment. BMC Pulm. Med. 2017, 17, 178. [Google Scholar] [CrossRef]
- Laerum, D.; Brustugun, O.T.; Gallefoss, F.; Falk, R.; Strand, T.E.; Fjellbirkeland, L. Reduced delays in diagnostic pathways for non-small cell lung cancer after local and National initiatives. Cancer Treat. Res. Commun. 2020, 23, 100168. [Google Scholar] [CrossRef]
- Okoli, G.N.; Lam, O.L.T.; Reddy, V.K.; Copstein, L.; Askin, N.; Prashad, A.; Stiff, J.; Khare, S.R.; Leonard, R.; Zarin, W.; et al. Interventions to improve early cancer diagnosis of symptomatic individuals: A scoping review. BMJ Open 2021, 11, e055488. [Google Scholar] [CrossRef]
- Denault, M.H.; Labbé, C.; St-Pierre, C.; Fournier, B.; Gagné, A.; Morillon, C.; Joubert, P.; Simard, S.; Martel, S. Wait Times and Survival in Lung Cancer Patients across the Province of Quebec, Canada. Curr. Oncol. 2022, 29, 3187–3199. [Google Scholar] [CrossRef]
- Rivière, A.; Lecuyer, A.I.; Laurent, E.; Lefebvre, C.; Lecomte, T.; Olivier, E.; Carmier, D.; Plantier, L.; Grammatico-Guillon, L. 1-year mortality in lung cancer in France according to key timepoints of care pathways. ERJ Open Res. 2022, 8, 00157–2022. [Google Scholar] [CrossRef] [PubMed]
- Samson, P.; Patel, A.; Garrett, T.; Crabtree, T.; Kreisel, D.; Krupnick, A.S.; Patterson, G.A.; Broderick, S.; Meyers, B.F.; Puri, V. Effects of Delayed Surgical Resection on Short-Term and Long-Term Outcomes in Clinical Stage I Non-Small Cell Lung Cancer. Ann. Thorac. Surg. 2015, 99, 1906–1913, discussion 1913. [Google Scholar] [CrossRef]
- Forrest, L.F.; Adams, J.; White, M.; Rubin, G. Factors associated with timeliness of post-primary care referral, diagnosis and treatment for lung cancer: Population-based, data-linkage study. Br. J. Cancer 2014, 111, 1843–1851. [Google Scholar] [CrossRef] [PubMed]
- Khorana, A.A.; Tullio, K.; Elson, P.; Pennell, N.A.; Grobmyer, S.R.; Kalady, M.F.; Raymond, D.; Abraham, J.; Klein, E.A.; Walsh, R.M.; et al. Time to initial cancer treatment in the United States and association with survival over time: An observational study. PLoS ONE 2019, 14, e0213209, Erratum in: PLoS ONE 2019, 14, e0215108. https://doi.org/10.1371/journal.pone.0215108. [Google Scholar] [CrossRef]
- Chavarri-Guerra, Y.; Soto-Perez-de-Celis, E.; Ramos-López, W.; San Miguel de Majors, S.L.; Sanchez-Gonzalez, J.; Ahumada-Tamayo, S.; Viramontes-Aguilar, L.; Sanchez-Gutierrez, O.; Davila-Davila, B.; Rojo-Castillo, P.; et al. Patient Navigation to Enhance Access to Care for Underserved Patients with a Suspicion or Diagnosis of Cancer. Oncologist 2019, 24, 1195–1200. [Google Scholar] [CrossRef]
- Drudge-Coates, L.; Khati, V.; Ballesteros, R.; Martyn-Hemphill, C.; Brown, C.; Green, J.; Challacombe, B.; Muir, G. A nurse practitioner model for the assessment of suspected prostate cancer referrals is safe, cost and time efficient. Ecancermedicalscience 2019, 13, 994. [Google Scholar] [CrossRef]
- Phillips, W.W.; Copeland, J.; Hofferberth, S.C.; Armitage, J.R.; Fox, S.; Kruithoff, M.; de Forcrand, C.; Catalano, P.J.; Lathan, C.S.; Weissman, J.S.; et al. Lung Cancer Strategist Program: A novel care delivery model to improve timeliness of diagnosis and treatment in high-risk patients. Healthcare 2021, 9, 100563. [Google Scholar] [CrossRef]
- Friedman, E.L.; Kruklitis, R.J.; Patson, B.J.; Sopka, D.M.; Weiss, M.J. Effectiveness of a thoracic multidisciplinary clinic in the treatment of stage III non-small-cell lung cancer. J. Multidiscip. Healthc. 2016, 9, 267–274. [Google Scholar] [CrossRef]
- Somayaji, D.; Mohedat, H.; Dean, G.E.; Dickerson, S.S. Patients’ Perceptions at Diagnosis: Lung Cancer Discovery and Provider Relationships. Cancer Nurs. 2022, 45, 397–405. [Google Scholar] [CrossRef]
- Mathews, M.; Ryan, D.; Bulman, D. What does satisfaction with wait times mean to cancer patients? BMC Cancer 2015, 15, 1017. [Google Scholar] [CrossRef]



| Group 2022 | Group 2019 | |
|---|---|---|
| (N = 114) | (N = 79) | |
| Gender | ||
| Males | 68 (59.6%) | 39 (49.3%) |
| Females | 46 (40.4%) | 40 (50.6%) |
| Age | ||
| Median (IQR) | 71 years (IQR: 73–76) | 67 years (IQR: 67–74) |
| Education degree | ||
| Primary school | 13 (11.4%) | 6 (7.6%) |
| Secondary school | 101 (88.6%) | 73 (92.4%) |
| Residence | ||
| Terni area | 98 (86%) | 60 (76%) |
| Extra-Terni area | 16 (14%) | 19 (24%) |
| Referring physician | ||
| General Practitioner | 44 (38.6%) | 38 (48.1%) |
| Hospital/Community Specialist | 56 (49.1%) | 37 (46.8%) |
| Emergency Department | 14 (12.2%) | 4 (5%) |
| Visit scheduling | ||
| Regional appointment system | 55 (48.2%) | 79 (100%) |
| Phone or email | 29 (25.4%) | |
| Personally | 30 (26.3%) | |
| Performance status | ||
| 0–1 | 91 (79.9%) | 64 (81.1%) |
| 2–3 | 23 (20.1%) | 15 (18.9%) |
| Stage (TNM 8th Edition) | ||
| I | 49 (42.9%) | 41 (51.8%) |
| II | 19 (16.6%) | 16 (20.2%) |
| III | 23 (20.1%) | 10 (12.6%) |
| IV | 23 (20.1%) | 12 (15.1%) |
| Time to 18FDGPET-TC | ||
| Median (IQR) | 16 days (IQR: 7–25) | 25 days (IQR: 15–38) |
| Time to biopsy | ||
| Median (IQR) | 18 days (IQR: 9–26) | 26 days (IQR: 12–54) |
| Group 2022 (N = 114) | Group 2019 (N = 79) | p-Value | |
|---|---|---|---|
| Clinic environment | p < 0.001 | ||
| Median (IQR) | 3 (3–3) | 3 (2–3) | |
| Mean ± SD | 2.93 ± 0.46 | 2.54 ± 0.69 | |
| Clinic accessibility | p = 0.06 | ||
| Median (IQR) | 2 (1–2) | 2 (1–2) | |
| Mean ± SD | 1.86 ± 0.74 | 1.64 ± 0.81 | |
| Kindness of healthcare professionals | p = 0.4 | ||
| Median (IQR) | 4 (3–4) | 4 (3–4) | |
| Mean ± SD | 3.65 ± 0.52 | 3.55 ± 0.87 | |
| Professional approach of healthcare professionals | p = 0.1 | ||
| Median (IQR) | 4 (3–4) | 3 (3–4) | |
| Mean ± SD | 3.48 ± 0.55 | 3.22 ± 0.89 | |
| Psychological support provided | p < 0.001 | ||
| Median (IQR) | 2 (1–2) | 1 (0–2) | |
| Mean ± SD | 1.31 ± 0.83 | 0.89 ± 0.85 | |
| Overall satisfaction | p = 0.02 | ||
| Median (IQR) | 3 (3–4) | 3 (3–4) | |
| Mean ± SD | 3.29 ± 0.53 | 3.01 ± 0.85 |
Disclaimer/Publisher’s Note: The statements, opinions and data contained in all publications are solely those of the individual author(s) and contributor(s) and not of MDPI and/or the editor(s). MDPI and/or the editor(s) disclaim responsibility for any injury to people or property resulting from any ideas, methods, instructions or products referred to in the content. |
© 2025 by the authors. Licensee MDPI, Basel, Switzerland. This article is an open access article distributed under the terms and conditions of the Creative Commons Attribution (CC BY) license (https://creativecommons.org/licenses/by/4.0/).
Share and Cite
Tassi, V.; Peraj, R.; Pietraforte, D.; Benedetti, F.; Gili, A.; Guida, A.; Zannori, C.; Arcidiacono, F.; Lo Conte, L.; Enrico, B.; et al. Fast-Track Diagnostic Pathway for Lung Cancer Detection: Single-Center Experience. J. Clin. Med. 2025, 14, 2915. https://doi.org/10.3390/jcm14092915
Tassi V, Peraj R, Pietraforte D, Benedetti F, Gili A, Guida A, Zannori C, Arcidiacono F, Lo Conte L, Enrico B, et al. Fast-Track Diagnostic Pathway for Lung Cancer Detection: Single-Center Experience. Journal of Clinical Medicine. 2025; 14(9):2915. https://doi.org/10.3390/jcm14092915
Chicago/Turabian StyleTassi, Valentina, Roland Peraj, Daina Pietraforte, Fabrizio Benedetti, Alessio Gili, Annalisa Guida, Cristina Zannori, Fabio Arcidiacono, Luisa Lo Conte, Benedetta Enrico, and et al. 2025. "Fast-Track Diagnostic Pathway for Lung Cancer Detection: Single-Center Experience" Journal of Clinical Medicine 14, no. 9: 2915. https://doi.org/10.3390/jcm14092915
APA StyleTassi, V., Peraj, R., Pietraforte, D., Benedetti, F., Gili, A., Guida, A., Zannori, C., Arcidiacono, F., Lo Conte, L., Enrico, B., Ricci, L., Cirocchi, R., & Ragusa, M. (2025). Fast-Track Diagnostic Pathway for Lung Cancer Detection: Single-Center Experience. Journal of Clinical Medicine, 14(9), 2915. https://doi.org/10.3390/jcm14092915

