Shared Decision Making in the Treatment of Rectal Cancer
Abstract
1. Introduction
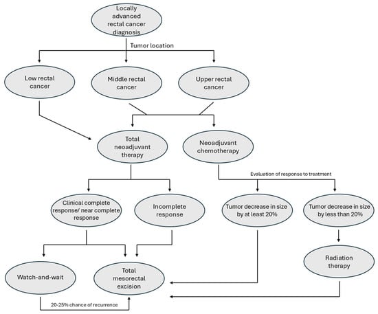
2. Management of Locally Advanced Rectal Cancer
| Authors/Study (Study Design) | Year | Rectal Cancers Included | N | Treatment Arms/ Neoadjuvant Therapy Regimen | Survival Outcomes % | cCR | LRR | Findings |
|---|---|---|---|---|---|---|---|---|
| Habr Gama et al. [18] (Observational retrospective) | 2004 | cT1-4 N1-2 | 265 71 W&W | CRT (50.4 Gy/28 fx + 5-FU and leucovorin) → W&W in those with cCR | DFS: 5-year 92% OS: 5-years 100% | 27% | 5-year 2.8% | There was a locoregional recurrence rate of 2.8% in the W&W group. There was no difference in DFS for those in W&W and those who had an iCR and underwent TME |
| CRT → TME in those with iCR | DFS: 5-year 83% OS: 5-year 88% | — | — | |||||
| Martens et al. [28] (Prospective Cohort) | 2016 | Rectal cancer without distant metastasis | 100 | CRT (1.8 Gy, 28 fx) with capecitabine or 5 Gy for 5 days → assessed for tumor response 8 weeks after completion of RT | DFS: 3-year 80.6% OS: 3-year 96.6% | 61% nCR 39% | 15% | W&W for cCR and nCR results in high 3-year OS and DFS. |
| Van der Valk et al. [29] (International multicenter observational mixed prospective and retrospective using IWWD) | 2018 | Rectal cancer who had cCR are entered into W&W | 1009 | Various—CRT most common (45 Gy, 50 Gy, 54 Gy or 60 Gy) with capecitabine or 5-FU | DFS: 5-year 94% OS: 5-year 84.7% | — | 2-year 25.2% | Those in W&W had high 5-year OS and DFS 31% has local excision and 78% had salvage TME after recurrence |
| Fernandez et al. [30] (Retrospective multicenter registry study using IWWD) | 2021 | Rectal cancer who had cCR and managed with W&W alone | 793 | Various—CRT most common (45 Gy, 50 Gy, 54 Gy or 60 Gy) with capecitabine or 5-FU | Local regrowth-free survival 83.8% Distant metastasis-free survival 97.1% | — | — | Probability of remaining free of local regrowth for 2 years if you have a cCR for 1 year was 88.1%, for 3 years 97.3%, for 5 years 98.6% |
| OPRA trial [17] (Prospective randomized phase II trial) | 2022 | Clinical stage II (T3–4, N0)—stage III (any T, N1–2) | 324 | Induction chemotherapy (FOLFOX or CAPOX) → CRT (4.5 Gy, 25 fx to nodes and 5–5.6 Gy to tumor) with capecitabine or 5-FU → NOM in cCR/nCR | DFS: 3-year 76% OS: 3-year ~95% | 71% * | 40% | Similar 3-year DFS were observed in those who underwent W&W compared to historical control and 3-year DFS did not differ amongst induction chemotherapy and consolidation chemotherapy. DFS was similar for those undergoing TME for iCR and for TME after re-growth |
| CRT (4.5 Gy, 25 fx to nodes and 5–5.6 Gy to tumor) with capecitabine or 5-FU→ consolidation chemotherapy (FOLFOX or CAPOX) → W&W in cCR/nCR | DFS: 3-year 76% OS: 3-year ~95% | 76% * | 27.5% |
3. Shared Decision-Making
4. Tools to Aid in Shared Decision Making
5. Shared Decision Making in Rectal Cancer
5.1. Low Anterior Resection vs. Abdominoperineal Resection
5.2. Proctectomy vs. Watch & Wait in Patients with Clinical Complete Response
5.3. Neoadjuvant Regimen for Patients with Upper Rectal Cancer
5.4. Local Excision with Radiation Therapy vs. Proctectomy in Patients with Stage 1 Rectal Cancer
6. Future Directions in Shared Decision Making in Rectal Cancer
7. Conclusions
Author Contributions
Funding
Data Availability Statement
Conflicts of Interest
List of Abbreviations
| AI | Artificial intelligence |
| AJCC | American Joint Committee on Cancer |
| APR | Abdominoperineal resection |
| ASCRS | American Society of Colon and Rectal SUrgery |
| CEA | Carcinoembryonic antigen |
| cCR | Clinical complete response |
| ESMO | European Society of Medical Oncology |
| IPDAS | International patient decision aid standards |
| LAR | Low anterior resection |
| LARC | Locally advanced rectal cancer |
| LARS | Low anterior resection syndrome |
| MRI | Magnetic resonance imaging |
| NCCN | National Comprehensive Cancer Network |
| nCR | Near complete response |
| OPDG | Ottawa Personal Decision Guide |
| ptDA | Patient decision aid |
| RT | Radiation therapy |
| SCRT | Short-course radiation therapy |
| SDM | Shared decision-making |
| TEMS | Transanal endoscopic microsurgery |
| TME | Total mesorectal excision |
| TNT | Total neoadjuvant therapy |
| QoL | Quality of life |
| W&W | Watch-and-wait |
References
- Will, J.F. A Brief Historical and Theoretical Perspective on Patient Autonomy and Medical Decision Making: Part II: The Autonomy Model. Chest 2011, 139, 1491–1497. [Google Scholar] [CrossRef] [PubMed]
- Matlock, D.D.; Jackson, L.R.; Sandhu, A.; Scherer, L.D. Past, Present, and Future of Shared Decision-Making. Circ. Cardiovasc. Qual. Outcomes 2024, 17, e010584. [Google Scholar] [CrossRef] [PubMed]
- Joosten, E.A.; DeFuentes-Merillas, L.; de Weert, G.H.; Sensky, T.; van der Staak, C.P.; de Jong, C.A. Systematic Review of the Effects of Shared Decision-Making on Patient Satisfaction, Treatment Adherence and Health Status. Psychother. Psychosom. 2008, 77, 219–226. [Google Scholar] [CrossRef] [PubMed]
- Shay, L.A.; Lafata, J.E. Where Is the Evidence? A Systematic Review of Shared Decision Making and Patient Outcomes. Med. Decis. Mak. 2015, 35, 114–131. [Google Scholar] [CrossRef]
- Légaré, F.; Ratté, S.; Gravel, K.; Graham, I.D. Barriers and Facilitators to Implementing Shared Decision-Making in Clinical Practice: Update of a Systematic Review of Health Professionals’ Perceptions. Patient. Educ. Couns. 2008, 73, 526–535. [Google Scholar] [CrossRef]
- Gunderson, L.L.; Jessup, J.M.; Sargent, D.J.; Greene, F.L.; Stewart, A. Revised Tumor and Node Categorization for Rectal Cancer Based on Surveillance, Epidemiology, and End Results and Rectal Pooled Analysis Outcomes. J. Clin. Oncol. 2010, 28, 256–263. [Google Scholar] [CrossRef]
- Lișcu, H.D.; Verga, N.; Atasiei, D.I.; Ilie, A.T.; Vrabie, M.; Roșu, L.; Poștaru, A.; Glăvan, S.; Lucaș, A.; Dinulescu, M.; et al. Therapeutic Management of Locally Advanced Rectal Cancer: Existing and Prospective Approaches. J. Clin. Med. 2025, 14, 912. [Google Scholar] [CrossRef]
- Heald, R.J.; Husband, E.M.; Ryall, R.D. The Mesorectum in Rectal Cancer Surgery—The Clue to Pelvic Recurrence? J. Br. Surg. 1982, 69, 613–616. [Google Scholar] [CrossRef]
- Bujko, K.; Wyrwicz, L.; Rutkowski, A.; Malinowska, M.; Pietrzak, L.; Kryński, J.; Michalski, W.; Olędzki, J.; Kuśnierz, J.; Zając, L.; et al. Long-Course Oxaliplatin-Based Preoperative Chemoradiation Versus 5 × 5 Gy and Consolidation Chemotherapy for cT4 or Fixed cT3 Rectal Cancer: Results of a Randomized Phase III Study. Ann. Oncol. 2016, 27, 834–842. [Google Scholar] [CrossRef]
- Conroy, T.; Bosset, J.F.; Etienne, P.L.; Rio, E.; François, É.; Mesgouez-Nebout, N.; Vendrely, V.; Artignan, X.; Bouché, O.; Gargot, D.; et al. Neoadjuvant Chemotherapy with FOLFIRINOX and Preoperative Chemoradiotherapy for Patients with Locally Advanced Rectal Cancer (UNICANCER-PRODIGE 23): A Multicentre, Randomised, Open-Label, Phase 3 Trial. Lancet Oncol. 2021, 22, 702–715. [Google Scholar] [CrossRef]
- Bahadoer, R.R.; Dijkstra, E.A.; van Etten, B.; Marijnen, C.A.M.; Putter, H.; Kranenbarg, E.M.; Roodvoets, A.G.H.; Nagtegaal, I.D.; Beets-Tan, R.G.H.; Blomqvist, L.K.; et al. Short-Course Radiotherapy Followed by Chemotherapy Before Total Mesorectal Excision (TME) Versus Preoperative Chemoradiotherapy, TME, and Optional Adjuvant Chemotherapy in Locally Advanced Rectal Cancer (RAPIDO): A Randomised, Open-Label, Phase 3 Trial. Lancet Oncol. 2021, 22, 29–42. [Google Scholar] [CrossRef] [PubMed]
- Fernandes, M.C.; Gollub, M.J.; Brown, G. The Importance of MRI for Rectal Cancer Evaluation. Surg. Oncol. 2022, 43, 101739. [Google Scholar] [CrossRef] [PubMed]
- Langenfeld, S.J.; Davis, B.R.; Vogel, J.D.; Davids, J.S.; Temple, L.K.F.; Cologne, K.G.; Hendren, S.; Hunt, S.; Garcia Aguilar, J.; Feingold, D.L.; et al. The American Society of Colon and Rectal Surgeons Clinical Practice Guidelines for the Management of Rectal Cancer 2023 Supplement. Dis. Colon Rectum 2024, 67, 18–31. [Google Scholar] [PubMed]
- Stijns, R.C.H.; Leijtens, J.; de Graaf, E.; Bach, S.P.; Beets, G.; Bremers, A.J.A.; Beets-Tan, R.G.H.; de Wilt, J.H.W. Endoscopy and MRI for Restaging Early Rectal Cancer After Neoadjuvant Treatment. Color. Dis. 2023, 25, 211–221. [Google Scholar] [CrossRef]
- Smith, J.J.; Chow, O.S.; Gollub, M.J.; Nash, G.M.; Temple, L.K.; Weiser, M.R.; Guillem, J.G.; Paty, P.B.; Avila, K.; Garcia-Aguilar, J. Organ Preservation in Rectal Adenocarcinoma: A phase II Randomized Controlled Trial Evaluating 3-Year Disease-Free Survival in Patients with Locally Advanced Rectal Cancer Treated with Chemoradiation Plus Induction or Consolidation Chemotherapy, and Total Mesorectal Excision or Nonoperative Management. BMC Cancer 2015, 15, 767. [Google Scholar]
- Maas, M.; Nelemans, P.J.; Valentini, V.; Das, P.; Rödel, C.; Kuo, L.J.; Calvo, F.A.; García-Aguilar, J.; Glynne-Jones, R.; Haustermans, K.; et al. Long-Term Outcome in Patients with A Pathological Complete Response After Chemoradiation for Rectal Cancer: A Pooled Analysis of Individual Patient Data. Lancet Oncol. 2010, 11, 835–844. [Google Scholar] [CrossRef]
- Garcia-Aguilar, J.; Patil, S.; Gollub, M.J.; Kim, J.K.; Yuval, J.B.; Thompson, H.M.; Verheij, F.S.; Omer, D.M.; Lee, M.; Dunne, R.F.; et al. Organ Preservation in Patients with Rectal Adenocarcinoma Treated with Total Neoadjuvant Therapy. J. Clin. Oncol. 2022, 40, 2546–2556. [Google Scholar]
- Habr-Gama, A.; Perez, R.O.; Nadalin, W.; Sabbaga, J.; Ribeiro, U., Jr.; Silva e Sousa, A.H., Jr.; Campos, F.G.; Kiss, D.R.; Gama-Rodrigues, J. Operative Versus Nonoperative Treatment for Stage 0 Distal Rectal Cancer Following Chemoradiation Therapy: Long-Term Results. Ann. Surg. 2004, 240, 711–717; discussion 717–718. [Google Scholar] [CrossRef]
- Beard, B.W.; Rettig, R.L.; Ryoo, J.J.; Parker, R.A.; McLemore, E.C.; Attaluri, V. Watch-and-Wait Compared to Operation for Patients with Complete Response to Neoadjuvant Therapy for Rectal Cancer. J. Am. Coll. Surg. 2020, 231, 681–692. [Google Scholar]
- Hupkens, B.J.P.; Martens, M.H.; Stoot, J.H.; Berbee, M.; Melenhorst, J.; Beets-Tan, R.G.; Beets, G.L.; Breukink, S.O. Quality of Life in Rectal Cancer Patients After Chemoradiation: Watch-and-Wait Policy Versus Standard Resection—A Matched-Controlled Study. Dis. Colon Rectum 2017, 60, 1032–1040. [Google Scholar] [CrossRef]
- Custers, P.A.; van der Sande, M.E.; Grotenhuis, B.A.; Peters, F.P.; van Kuijk, S.M.J.; Beets, G.L.; Breukink, S.O. Long-Term Quality of Life and Functional Outcome of Patients with Rectal Cancer Following a Watch-and-Wait Approach. JAMA Surg. 2023, 158, e230146. [Google Scholar] [PubMed]
- Quezada-Diaz, F.F.; Smith, J.J.; Jimenez-Rodriguez, R.M.; Wasserman, I.; Pappou, E.P.; Patil, S.; Wei, I.H.; Nash, G.M.; Guillem, J.G.; Weiser, M.R.; et al. Patient-Reported Bowel Function in Patients with Rectal Cancer Managed by a Watch-and-Wait Strategy After Neoadjuvant Therapy: A Case-Control Study. Dis. Colon Rectum 2020, 63, 897–902. [Google Scholar] [PubMed]
- Benson, A.B.; Venook, A.P.; Al-Hawary, M.M.; Azad, N.; Chen, Y.J.; Ciombor, K.K.; Cohen, S.; Cooper, H.S.; Deming, D.; Garrido-Laguna, I.; et al. Rectal Cancer, Version 2.2022, NCCN Clinical Practice Guidelines in Oncology. J. Natl. Compr. Cancer Netw. 2022, 20, 1139–1167. [Google Scholar]
- Glynne-Jones, R.; Wyrwicz, L.; Tiret, E.; Brown, G.; Rödel, C.; Cervantes, A.; Arnold, D. Rectal Cancer: ESMO Clinical Practice Guidelines for Diagnosis, Treatment and Follow-Up. Ann. Oncol. 2018, 29, iv263. [Google Scholar]
- Emile, S.H.; Horesh, N.; Freund, M.R.; Garoufalia, Z.; Gefen, R.; Silva-Alvarenga, E.; Maron, D.J.; DaSilva, G.; Wexner, S.D. Trends in the Characteristics, Treatment, and Outcomes of Rectal Adenocarcinoma in the US From 2004 to 2019: A National Cancer Database Analysis. JAMA Oncol. 2023, 9, 355–364. [Google Scholar] [CrossRef]
- Loria, A.; Tejani, M.A.; Temple, L.K.; Justiniano, C.F.; Melucci, A.D.; Becerra, A.Z.; Monson, J.R.T.; Aquina, C.T.; Fleming, F.J. Practice Patterns for Organ Preservation in US Patients with Rectal Cancer, 2006–2020. JAMA Oncol. 2024, 10, 79–86. [Google Scholar]
- Glynne-Jones, R.; Hughes, R. Critical Appraisal of the ’Wait and See’ Approach in Rectal Cancer for Clinical Complete Responders After Chemoradiation. J. Br. Surg. 2012, 99, 897–909. [Google Scholar]
- Martens, M.H.; Maas, M.; Heijnen, L.A.; Lambregts, D.M.; Leijtens, J.W.; Stassen, L.P.; Breukink, S.O.; Hoff, C.; Belgers, E.J.; Melenhorst, J.; et al. Long-Term Outcome of an Organ Preservation Program After Neoadjuvant Treatment for Rectal Cancer. J. Natl. Cancer Inst. 2016, 108, djw171. [Google Scholar]
- van der Valk, M.J.M.; Hilling, D.E.; Bastiaannet, E.; Meershoek-Klein Kranenbarg, E.; Beets, G.L.; Figueiredo, N.L.; Habr-Gama, A.; Perez, R.O.; Renehan, A.G.; van de Velde, C.J.H. Long-Term Outcomes of Clinical Complete Responders After Neoadjuvant Treatment for Rectal Cancer in the International Watch & Wait Database (IWWD): An International Multicentre Registry Study. Lancet 2018, 391, 2537–2545. [Google Scholar]
- Fernandez, L.M.; São Julião, G.P.; Figueiredo, N.L.; Beets, G.L.; van der Valk, M.J.M.; Bahadoer, R.R.; Hilling, D.E.; Meershoek-Klein Kranenbarg, E.; Roodvoets, A.G.H.; Renehan, A.G.; et al. Conditional Recurrence-Free Survival of Clinical Complete Responders Managed by Watch and Wait After Neoadjuvant Chemoradiotherapy for Rectal Cancer in the International Watch & Wait Database: A Retrospective, International, Multicentre Registry Study. Lancet Oncol. 2021, 22, 43–50. [Google Scholar]
- Bahadoer, R.R.; Hospers, G.A.P.; Marijnen, C.A.M.; Peeters, K.; Putter, H.; Dijkstra, E.A.; Kranenbarg, E.M.; Roodvoets, A.G.H.; van Etten, B.; Nilsson, P.J.; et al. Risk and Location of Distant Metastases in Patients with Locally Advanced Rectal Cancer After Total Neoadjuvant Treatment or Chemoradiotherapy in the RAPIDO Trial. Eur. J. Cancer 2023, 185, 139–149. [Google Scholar] [CrossRef] [PubMed]
- Dijkstra, E.A.; Nilsson, P.J.; Hospers, G.A.P.; Bahadoer, R.R.; Meershoek-Klein Kranenbarg, E.; Roodvoets, A.G.H.; Putter, H.; Berglund, Å.; Cervantes, A.; Crolla, R.; et al. Locoregional Failure During and After Short-course Radiotherapy Followed by Chemotherapy and Surgery Compared with Long-course Chemoradiotherapy and Surgery: A 5-Year Follow-Up of the RAPIDO Trial. Ann. Surg. 2023, 278, e766–e772. [Google Scholar] [CrossRef] [PubMed]
- Schrag, D.; Shi, Q.; Weiser, M.R.; Gollub, M.J.; Saltz, L.B.; Musher, B.L.; Goldberg, J.; Al Baghdadi, T.; Goodman, K.A.; McWilliams, R.R.; et al. Preoperative Treatment of Locally Advanced Rectal Cancer. N. Engl. J. Med. 2023, 389, 322–334. [Google Scholar] [CrossRef] [PubMed]
- Gaetani, R.S.; Ladin, K.; Abelson, J.S. Journey through the Decades: The Evolution in Treatment and Shared Decision Making for Locally Advanced Rectal Cancer. Cancers 2024, 16, 2807. [Google Scholar] [CrossRef] [PubMed] [PubMed Central]
- Montori, V.M.; Ruissen, M.M.; Hargraves, I.G.; Brito, J.P.; Kunneman, M. Shared Decision-Making as a Method of Care. BMJ Evid. Based Med. 2023, 28, 213–217. [Google Scholar] [CrossRef]
- Makoul, G.; Clayman, M.L. An Integrative Model of Shared Decision Making in Medical Encounters. Patient Educ. Couns. 2006, 60, 301–312. [Google Scholar] [CrossRef]
- Kunneman, M.; Montori, V.M.; Castaneda-Guarderas, A.; Hess, E.P. What Is Shared Decision Making? (and What It Is Not). Acad. Emerg. Med. 2016, 23, 1320–1324. [Google Scholar] [CrossRef]
- Hargraves, I.G.; Montori, V.M.; Brito, J.P.; Kunneman, M.; Shaw, K.; LaVecchia, C.; Wilson, M.; Walker, L.; Thorsteinsdottir, B. Purposeful SDM: A Problem-Based Approach to Caring for Patients with Shared Decision Making. Patient Educ. Couns. 2019, 102, 1786–1792. [Google Scholar] [CrossRef]
- Elwyn, G.; Durand, M.A.; Song, J.; Aarts, J.; Barr, P.J.; Berger, Z.; Cochran, N.; Frosch, D.; Galasiński, D.; Gulbrandsen, P.; et al. A Three-Talk Model for Shared Decision Making: Multistage Consultation Process. BMJ 2017, 359, j4891. [Google Scholar] [CrossRef]
- Hawkins, A.T.; Fayanju, O.M.; Maduekwe, U.N. Shared Decision-Making in the Surgical Sciences. JAMA Surg. 2023, 158, 1121–1122. [Google Scholar] [CrossRef]
- Taylor, L.J.; Nabozny, M.J.; Steffens, N.M.; Tucholka, J.L.; Brasel, K.J.; Johnson, S.K.; Zelenski, A.; Rathouz, P.J.; Zhao, Q.; Kwekkeboom, K.L.; et al. A Framework to Improve Surgeon Communication in High-Stakes Surgical Decisions: Best Case/Worst Case. JAMA Surg. 2017, 152, 531–538. [Google Scholar] [PubMed]
- Chesney, T.; Devon, K. Training Surgical Residents to Use a Framework to Promote Shared Decision-Making for Patients with Poor Prognosis Experiencing Surgical Emergencies. Can. J. Surg. 2018, 61, 114–120. [Google Scholar] [PubMed]
- Ankolekar, A.; Vanneste, B.G.L.; Bloemen-van Gurp, E.; van Roermund, J.G.; van Limbergen, E.J.; van de Beek, K.; Marcelissen, T.; Zambon, V.; Oelke, M.; Dekker, A.; et al. Development and Validation of a Patient Decision Aid for Prostate Cancer Therapy: From Paternalistic Towards Participative Shared Decision Making. BMC Med. Inform. Decis. Mak. 2019, 19, 130. [Google Scholar] [CrossRef] [PubMed]
- Whelan, T.; Levine, M.; Willan, A.; Gafni, A.; Sanders, K.; Mirsky, D.; Chambers, S.; O’Brien, M.A.; Reid, S.; Dubois, S. Effect of a Decision Aid on Knowledge and Treatment Decision Making for Breast Cancer Surgery: A Randomized Trial. JAMA 2004, 292, 435–441. [Google Scholar]
- Sepucha, K.; Bedair, H.; Yu, L.; Dorrwachter, J.M.; Dwyer, M.; Talmo, C.T.; Vo, H.; Freiberg, A.A. Decision Support Strategies for Hip and Knee Osteoarthritis: Less Is More: A Randomized Comparative Effectiveness Trial (DECIDE-OA Study). J. Bone Jt. Surg. 2019, 101, 1645–1653. [Google Scholar] [CrossRef]
- Stacey, D.; Légaré, F.; Lewis, K.; Barry, M.J.; Bennett, C.L.; Eden, K.B.; Holmes-Rovner, M.; Llewellyn-Thomas, H.; Lyddiatt, A.; Thomson, R.; et al. Decision Aids for People Facing Health Treatment or Screening Decisions. Cochrane Database Syst. Rev. 2017, 4, Cd001431. [Google Scholar]
- van Tol-Geerdink, J.J.; Stalmeier, P.F.; van Lin, E.N.; Schimmel, E.C.; Huizenga, H.; van Daal, W.A.; Leer, J.W. Do Prostate Cancer Patients Want to Choose Their Own Radiation Treatment? Int. J. Radiat. Oncol. Biol. Phys. 2006, 66, 1105–1111. [Google Scholar]
- Waljee, J.F.; Rogers, M.A.; Alderman, A.K. Decision Aids and Breast Cancer: Do They Influence Choice for Surgery and Knowledge of Treatment Options? J. Clin. Oncol. 2007, 25, 1067–1073. [Google Scholar]
- Hawkins, A.T.; Fa, A.; Younan, S.A.; Ivatury, S.J.; Bonnet, K.; Schlundt, D.; Gordon, E.J.; Cavanaugh, K.L. Decision Aid for Colectomy in Recurrent Diverticulitis: Development and Usability Study. JMIR Form. Res. 2024, 8, e59952. [Google Scholar] [CrossRef]
- O’Connor, A.M.; Bennett, C.L.; Stacey, D.; Barry, M.; Col, N.F.; Eden, K.B.; Entwistle, V.A.; Fiset, V.; Holmes-Rovner, M.; Khangura, S.; et al. Decision Aids for People Facing Health Treatment or Screening Decisions: Systematic Review. Bmj 1999, 319, 731–734. [Google Scholar]
- Elwyn, G.; Frosch, D.; Thomson, R.; Joseph-Williams, N.; Lloyd, A.; Kinnersley, P.; Cording, E.; Tomson, D.; Dodd, C.; Rollnick, S.; et al. Shared Decision Making: A Model for Clinical Practice. J. Gen. Intern. Med. 2012, 27, 1361–1367. [Google Scholar] [CrossRef] [PubMed]
- How, P.; Stelzner, S.; Branagan, G.; Bundy, K.; Chandrakumaran, K.; Heald, R.J.; Moran, B. Comparative Quality of Life in Patients Following Abdominoperineal Excision and Low Anterior Resection for low Rectal Cancer. Dis. Colon Rectum 2012, 55, 400–406. [Google Scholar] [CrossRef] [PubMed]
- Koëter, T.; Bonhof, C.S.; Schoormans, D.; Martijnse, I.S.; Langenhoff, B.S.; Zimmerman, D.D.E.; Mols, F.; Wasowicz, D.K. Long-Term Outcomes After Surgery Involving the Pelvic Floor in Rectal Cancer: Physical Activity, Quality of Life, and Health Status. J. Gastrointest. Surg. 2019, 23, 808–817. [Google Scholar] [CrossRef] [PubMed]
- Konanz, J.; Herrle, F.; Weiss, C.; Post, S.; Kienle, P. Quality of Life of Patients After Low Anterior, Intersphincteric, and Abdominoperineal Resection for Rectal Cancer—A Matched-Pair Analysis. Int. J. Color. Dis. 2013, 28, 679–688. [Google Scholar] [CrossRef]
- Russell, M.M.; Ganz, P.A.; Lopa, S.; Yothers, G.; Ko, C.Y.; Arora, A.; Atkins, J.N.; Bahary, N.; Soori, G.S.; Robertson, J.M.; et al. Comparative Effectiveness of Sphincter-Sparing Surgery Versus Abdominoperineal Resection in Rectal Cancer: Patient-Reported Outcomes in National Surgical Adjuvant Breast and Bowel Project Randomized Trial R-04. Ann. Surg. 2015, 261, 144–148. [Google Scholar] [CrossRef]
- Feddern, M.L.; Emmertsen, K.J.; Laurberg, S. Quality of Life with or without Sphincter Preservation for Rectal Cancer. Color. Dis. 2019, 21, 1051–1057. [Google Scholar] [CrossRef]
- Emmertsen, K.J.; Laurberg, S. Low anterior Resection Syndrome Score: Development and Validation of a Symptom-Based Scoring System for Bowel Dysfunction After Low Anterior Resection for Rectal Cancer. Ann. Surg. 2012, 255, 922–928. [Google Scholar]
- Pieniowski, E.H.A.; Palmer, G.J.; Juul, T.; Lagergren, P.; Johar, A.; Emmertsen, K.J.; Nordenvall, C.; Abraham-Nordling, M. Low Anterior Resection Syndrome and Quality of Life After Sphincter-Sparing Rectal Cancer Surgery: A Long-term Longitudinal Follow-up. Dis. Colon Rectum 2019, 62, 14–20. [Google Scholar] [CrossRef]
- Imaizumi, K.; Nishizawa, Y.; Ikeda, K.; Tsukada, Y.; Sasaki, T.; Ito, M. Extended Pelvic Resection for Rectal and Anal Canal Tumors is a Significant Risk Factor for Perineal Wound Infection: A Retrospective Cohort Study. Surg. Today 2018, 48, 978–985. [Google Scholar] [CrossRef]
- Tooley, J.E.; Sceats, L.A.; Bohl, D.D.; Read, B.; Kin, C. Frequency and Timing of Short-Term Complications Following Abdominoperineal Resection. J. Surg. Res. 2018, 231, 69–76. [Google Scholar] [CrossRef]
- Han, J.G.; Wang, Z.J.; Qian, Q.; Dai, Y.; Zhang, Z.Q.; Yang, J.S.; Li, F.; Li, X.B. A Prospective Multicenter Clinical Study of Extralevator Abdominoperineal Resection for Locally Advanced Low Rectal Cancer. Dis. Colon Rectum 2014, 57, 1333–1340. [Google Scholar] [PubMed]
- Rencuzogullari, A.; Abbas, M.A.; Steele, S.; Stocchi, L.; Hull, T.; Binboga, S.; Gorgun, E. Predictors of One-Year Outcomes Following the Abdominoperineal Resection. Am. J. Surg. 2019, 218, 119–124. [Google Scholar] [PubMed]
- Cornish, J.A.; Tilney, H.S.; Heriot, A.G.; Lavery, I.C.; Fazio, V.W.; Tekkis, P.P. A Meta-Analysis of Quality of Life for Abdominoperineal Excision of Rectum Versus Anterior Resection for Rectal Cancer. Ann. Surg. Oncol. 2007, 14, 2056–2068. [Google Scholar] [PubMed]
- Kasparek, M.S.; Hassan, I.; Cima, R.R.; Larson, D.R.; Gullerud, R.E.; Wolff, B.G. Long-Term Quality of Life and Sexual and Urinary Function After Abdominoperineal Resection for Distal Rectal Cancer. Dis. Colon Rectum 2012, 55, 147–154. [Google Scholar]
- Thyø, A.; Elfeki, H.; Laurberg, S.; Emmertsen, K.J. Female Sexual Problems After Treatment for Colorectal Cancer—A Population-Based Study. Color. Dis. 2019, 21, 1130–1139. [Google Scholar]
- van der Sande, M.E.; Hupkens, B.J.P.; Berbée, M.; van Kuijk, S.M.J.; Maas, M.; Melenhorst, J.; Beets, G.L.; Breukink, S.O. Impact of Radiotherapy on Anorectal Function in Patients with Rectal Cancer Following a Watch and Wait Programme. Radiother. Oncol. 2019, 132, 79–84. [Google Scholar]
- Frykholm, G.J.; Glimelius, B.; Påhlman, L. Preoperative or Postoperative Irradiation in Adenocarcinoma of the Rectum: Final Treatment Results of a Randomized Trial and an Evaluation of late Secondary Effects. Dis. Colon Rectum 1993, 36, 564–572. [Google Scholar] [CrossRef]
- Lundby, L.; Jensen, V.J.; Overgaard, J.; Laurberg, S. Long-Term Colorectal Function After Postoperative Radiotherapy for Colorectal Cancer. Lancet 1997, 350, 564. [Google Scholar]
- Sauer, R.; Becker, H.; Hohenberger, W.; Rödel, C.; Wittekind, C.; Fietkau, R.; Martus, P.; Tschmelitsch, J.; Hager, E.; Hess, C.F.; et al. Preoperative Versus Postoperative Chemoradiotherapy for Rectal Cancer. N. Engl. J. Med. 2004, 351, 1731–1740. [Google Scholar]
- Birgisson, H.; Påhlman, L.; Gunnarsson, U.; Glimelius, B. Late Adverse Effects of Radiation Therapy for Rectal Cancer—A Systematic Overview. Acta Oncol. 2007, 46, 504–516. [Google Scholar]
- Bruheim, K.; Guren, M.G.; Skovlund, E.; Hjermstad, M.J.; Dahl, O.; Frykholm, G.; Carlsen, E.; Tveit, K.M. Late Side Effects and Quality of Life After Radiotherapy for Rectal Cancer. Int. J. Radiat. Oncol. Biol. Phys. 2010, 76, 1005–1011. [Google Scholar] [CrossRef] [PubMed]
- Ho, V.P.; Lee, Y.; Stein, S.L.; Temple, L.K. Sexual Function After Treatment for Rectal Cancer: A Review. Dis. Colon Rectum 2011, 54, 113–125. [Google Scholar] [PubMed]
- Pollack, J.; Holm, T.; Cedermark, B.; Altman, D.; Holmström, B.; Glimelius, B.; Mellgren, A. Late Adverse Effects of Short-Course Preoperative Radiotherapy in Rectal Cancer. Br. J. Surg. 2006, 93, 1519–1525. [Google Scholar] [CrossRef] [PubMed]
- Kwaan, M.R.; Fan, Y.; Jarosek, S.; Elliott, S.P. Long-Term Risk of Urinary Adverse Events in Curatively Treated Patients with Rectal Cancer: A Population-Based Analysis. Dis. Colon Rectum 2017, 60, 682–690. [Google Scholar] [CrossRef]
- Bruheim, K.; Tveit, K.M.; Skovlund, E.; Balteskard, L.; Carlsen, E.; Fosså, S.D.; Guren, M.G. Sexual Function in Females After Radiotherapy for Rectal Cancer. Acta Oncol. 2010, 49, 826–832. [Google Scholar]
- Heriot, A.G.; Tekkis, P.P.; Fazio, V.W.; Neary, P.; Lavery, I.C. Adjuvant Radiotherapy is Associated with Increased Sexual Dysfunction in Male Patients Undergoing Resection for Rectal Cancer: A Predictive Model. Ann. Surg. 2005, 242, 502–510; discussion 510–511. [Google Scholar]
- Bulens, P.P.; Smets, L.; Debucquoy, A.; Joye, I.; D’Hoore, A.; Wolthuis, A.; Debrun, L.; Dekervel, J.; Van Cutsem, E.; Dresen, R.; et al. Nonoperative Versus Operative Approach According to the Response to Neoadjuvant Chemoradiotherapy for Rectal Cancer: A Prospective Cohort Study. Clin. Transl. Radiat. Oncol. 2022, 36, 113–120. [Google Scholar]
- Chiloiro, G.; Meldolesi, E.; Giraffa, M.; Capocchiano, N.D.; Barbaro, B.; Coco, C.; Corvari, B.; De Franco, P.; D’Ugo, D.; Alfieri, S.; et al. Could the Conservative Approach be Considered Safe in the Treatment of Locally Advanced Rectal Cancer in Case of a Clinical Near-Complete or Complete Response? A Retrospective Analysis. Clin. Transl. Radiat. Oncol. 2021, 28, 1–9. [Google Scholar]
- Dattani, M.; Heald, R.J.; Goussous, G.; Broadhurst, J.; São Julião, G.P.; Habr-Gama, A.; Perez, R.O.; Moran, B.J. Oncological and Survival Outcomes in Watch and Wait Patients with a Clinical Complete Response After Neoadjuvant Chemoradiotherapy for Rectal Cancer: A Systematic Review and Pooled Analysis. Ann. Surg. 2018, 268, 955–967. [Google Scholar]
- Chapman, B.C.; Lai, S.H.; Friedrich, T.; Lieu, C.H.; Moskalenko, M.; Olsen, J.R.; Herter, W.; Birnbaum, E.H.; McCarter, M.D.; Vogel, J.D. Rectal Cancer: Clinical and Molecular Predictors of a Complete Response to Total Neoadjuvant Therapy. Dis. Colon Rectum 2023, 66, 521–530. [Google Scholar]
- Yilmaz, S.; Liska, D.; Conces, M.L.; Tursun, N.; Elamin, D.; Ozgur, I.; Maspero, M.; Rosen, D.R.; Khorana, A.A.; Balagamwala, E.H.; et al. What Predicts Complete Response to Total Neoadjuvant Therapy in Locally Advanced Rectal Cancer? Dis. Colon Rectum 2025, 68, 60–68. [Google Scholar] [PubMed]
- Gilligan, T.; Coyle, N.; Frankel, R.M.; Berry, D.L.; Bohlke, K.; Epstein, R.M.; Finlay, E.; Jackson, V.A.; Lathan, C.S.; Loprinzi, C.L.; et al. Patient-Clinician Communication: American Society of Clinical Oncology Consensus Guideline. J. Clin. Oncol. 2017, 35, 3618–3632. [Google Scholar] [PubMed]
- Ousseine, Y.M.; Durand, M.A.; Bouhnik, A.D.; Smith, A.; Mancini, J. Multiple Health Literacy Dimensions are Associated with Physicians’ Efforts to Achieve Shared Decision-Making. Patient Educ. Couns. 2019, 102, 1949–1956. [Google Scholar] [CrossRef] [PubMed]
- Hallock, J.L.; Rios, R.; Handa, V.L. Patient Satisfaction and Informed Consent for Surgery. Am. J. Obstet. Gynecol. 2017, 217, 181.e1–181.e7. [Google Scholar]
- Degner, L.F.; Sloan, J.A.; Venkatesh, P. The Control Preferences Scale. Can. J. Nurs. Res. 1997, 29, 21–43. [Google Scholar]
- Sacks, G.D.; Dawes, A.J.; Tsugawa, Y.; Brook, R.H.; Russell, M.M.; Ko, C.Y.; Maggard-Gibbons, M.; Ettner, S.L. The Association Between Risk Aversion of Surgeons and Their Clinical Decision-Making. J. Surg. Res. 2021, 268, 232–243. [Google Scholar]
- Veilleux, S.; Noiseux, I.; Lachapelle, N.; Kohen, R.; Vachon, L.; Guay, B.W.; Bitton, A.; Rioux, J.D. Patients’ Perception of Their Involvement in Shared Treatment Decision Making: Key Factors in the Treatment of Inflammatory Bowel Disease. Patient Educ. Couns. 2018, 101, 331–339. [Google Scholar]
- Breugom, A.J.; van Gijn, W.; Muller, E.W.; Berglund, Å.; van den Broek, C.B.M.; Fokstuen, T.; Gelderblom, H.; Kapiteijn, E.; Leer, J.W.H.; Marijnen, C.A.M.; et al. Adjuvant Chemotherapy for Rectal Cancer Patients Treated with Preoperative (Chemo)Radiotherapy and Total Mesorectal Excision: A Dutch Colorectal Cancer Group (DCCG) Randomized Phase III Trial. Ann. Oncol. 2015, 26, 696–701. [Google Scholar] [CrossRef]
- Allal, A.S.; Gervaz, P.; Gertsch, P.; Bernier, J.; Roth, A.D.; Morel, P.; Bieri, S. Assessment of Quality of Life in Patients with Rectal Cancer Treated by Preoperative Radiotherapy: A Longitudinal Prospective Study. Int. J. Radiat. Oncol. Biol. Phys. 2005, 61, 1129–1135. [Google Scholar]
- Bruheim, K.; Guren, M.G.; Dahl, A.A.; Skovlund, E.; Balteskard, L.; Carlsen, E.; Fosså, S.D.; Tveit, K.M. Sexual Function in Males After Radiotherapy for Rectal Cancer. Int. J. Radiat. Oncol. Biol. Phys 2010, 76, 1012–1017. [Google Scholar]
- Basch, E.; Dueck, A.C.; Mitchell, S.A.; Mamon, H.; Weiser, M.; Saltz, L.; Gollub, M.; Rogak, L.; Ginos, B.; Mazza, G.L.; et al. Patient-Reported Outcomes During and After Treatment for Locally Advanced Rectal Cancer in the PROSPECT Trial Alliance N1048. J. Clin. Oncol. 2023, 41, 3724–3734. [Google Scholar] [PubMed]
- Greco, J.M.; Abelson, J.S. Management of Early-Stage Rectal Cancer. Dis. Colon Rectum 2021, 64, 1313–1318. [Google Scholar] [PubMed]
- Bach, S.P.; Gilbert, A.; Brock, K.; Korsgen, S.; Geh, I.; Hill, J.; Gill, T.; Hainsworth, P.; Tutton, M.G.; Khan, J.; et al. Radical Surgery Versus Organ Preservation Via Short-Course Radiotherapy Followed by Transanal Endoscopic Microsurgery for Early-Stage Rectal Cancer (TREC): A Randomised, Open-Label Feasibility Study. Lancet Gastroenterol. Hepatol. 2021, 6, 92–105. [Google Scholar] [PubMed]
- Verseveld, M.; de Graaf, E.J.; Verhoef, C.; van Meerten, E.; Punt, C.J.; de Hingh, I.H.; Nagtegaal, I.D.; Nuyttens, J.J.; Marijnen, C.A.; de Wilt, J.H. Chemoradiation Therapy for Rectal Cancer in the Distal Rectum Followed by Organ-Sparing Transanal Endoscopic Microsurgery (CARTS Study). Br. J. Surg. 2015, 102, 853–860. [Google Scholar]
- Garcia-Aguilar, J.; Renfro, L.A.; Chow, O.S.; Shi, Q.; Carrero, X.W.; Lynn, P.B.; Thomas, C.R., Jr.; Chan, E.; Cataldo, P.A.; Marcet, J.E.; et al. Organ Preservation for Clinical T2N0 Distal Rectal Cancer Using Neoadjuvant Chemoradiotherapy and Local Excision (ACOSOG Z6041): Results of an Open-Label, Single-Arm, Multi-Institutional, Phase 2 Trial. Lancet Oncol. 2015, 16, 1537–1546. [Google Scholar]
- Stijns, R.C.H.; de Graaf, E.J.R.; Punt, C.J.A.; Nagtegaal, I.D.; Nuyttens, J.; van Meerten, E.; Tanis, P.J.; de Hingh, I.; van der Schelling, G.P.; Acherman, Y.; et al. Long-Term Oncological and Functional Outcomes of Chemoradiotherapy Followed by Organ-Sparing Transanal Endoscopic Microsurgery for Distal Rectal Cancer: The CARTS Study. JAMA Surg. 2019, 154, 47–54. [Google Scholar]
- Rubens, M.E.; Mayo, T.P.; Smith, R.K.; Glasgow, S.C.; Politi, M.C. A Qualitative Exploration of Stakeholders’ Preferences for Early-Stage Rectal Cancer Treatment. Ann. Surg. 2023, 4, e364. [Google Scholar]
- Wu, R.C.; Boushey, R.P.; Scheer, A.S.; Potter, B.; Moloo, H.; Auer, R.; Tadros, S.; Roberts, P.; Stacey, D. Evaluation of the Rectal Cancer Patient Decision Aid: A Before and After Study. Dis. Colon Rectum 2016, 59, 165–172. [Google Scholar]
- Smets, L.; Debucquoy, A.; Oldenburger, E.; Van Audenhove, C.; Debrun, L.; Dekervel, J.; Bislenghi, G.; D’Hoore, A.; Wolthuis, A.; Haustermans, K. Development of a Patient Decision Aid for Rectal Cancer Patients with Clinical Complete Response After Neo-Adjuvant Treatment. Cancers 2023, 15, 806. [Google Scholar] [CrossRef]
- Yang, J.; Huang, J.; Han, D.; Ma, X. Artificial Intelligence Applications in the Treatment of Colorectal Cancer: A Narrative Review. Clin. Med. Insights Oncol. 2024, 18, 11795549231220320. [Google Scholar]
- Dao, H.V.; Dao, Q.V.; Lam, H.N.; Hoang, L.B.; Nguyen, V.T.; Nguyen, T.T.; Vu, D.Q.; Pokorny, C.S.; Nguyen, H.L.; Allison, J.; et al. Effectiveness of Using a Patient Education Mobile Application to Improve the Quality of Bowel Preparation: A Randomised Controlled Trial. BMJ Open Gastroenterol. 2023, 10, e001107. [Google Scholar]


| Essential Element | Notes |
|---|---|
| Define/explain problem | In order for shared-decision making to occur, patients and providers must first define and/or explain the problem that needs to be addressed. |
| Present options | Physicians should review options if options exist, and patients should raise options of which they may be aware. |
| Discuss Pros/cons | Particularly important as physicians and patients may hold different perspectives on the relative importance of benefits, risks, and costs, including convenience and opportunity cost. |
| Patient values/preferences | Includes ideas, concerns, and outcome expectations—as well as physician knowledge and recommendations in the context of the decision at hand. |
| Check understanding | Throughout the process, both parties should periodically check understanding of facts and perspectives, providing further clarification as needed. |
| Make or explicitly defer decision | Decisions are not always ‘‘made’’ when problems are first discussed; they may be explicitly deferred for a later time (e.g., pending discussion with members of the family and/or healthcare team). |
| Authors/Study (Study Design) | Year | Rectal Cancers Included | N | F/u Time | QoL Assessment | Functional Outcome Assessment | Findings |
|---|---|---|---|---|---|---|---|
| How et al. [52] (Prospective cohort) | 2012 | Adenocarcinoma of the low rectum (within 6 cm of the anal verge) | 62 | 2 yrs | EORTC QLQ-C30, EORTC QLQ-CR28, Coloplast stoma QoL | ST. Mark’s bowel function | No significant difference in global QoL at 1 and 2 years. APR: better cognitive and social functioning, less pain, sleep disturbance at 1 year LAR: better sexual function at 1 year 72% experience a degree of fecal incontinence though this mostly improved at 2 years. |
| Russell et al. [55] (RCT) | 2015 | Adenocarcinoma of rectum located within 12 cm from anal verge | 987 | 1 yr | FACT-C and EORTC-QLQ-C38 | ─ | No difference in FACT-C scores 1 year after surgery. No difference in male or female sexual dysfunction. SSS: Better body image APR: Worse GI symptoms |
| Koëter et al. [53] (Longitudinal prospective population-based survey) | 2019 | Colorectal cancer survivors 1–11 years after diagnosis | 905 | ─ | EORTC QLQ C30 and EORTC QLQ-CR38 | ─ | LAR: better physical functioning, body image, male sexual function. Did not change with time No difference in physical functioning in those with stoma who underwent APR or LAR though those who underwent APR reported better body image and fewer stoma related problems than those with stoma who underwent LAR. |
Disclaimer/Publisher’s Note: The statements, opinions and data contained in all publications are solely those of the individual author(s) and contributor(s) and not of MDPI and/or the editor(s). MDPI and/or the editor(s) disclaim responsibility for any injury to people or property resulting from any ideas, methods, instructions or products referred to in the content. |
© 2025 by the authors. Licensee MDPI, Basel, Switzerland. This article is an open access article distributed under the terms and conditions of the Creative Commons Attribution (CC BY) license (https://creativecommons.org/licenses/by/4.0/).
Share and Cite
Abelson, J.S.; Gaetani, R.S.; Hawkins, A.T. Shared Decision Making in the Treatment of Rectal Cancer. J. Clin. Med. 2025, 14, 2255. https://doi.org/10.3390/jcm14072255
Abelson JS, Gaetani RS, Hawkins AT. Shared Decision Making in the Treatment of Rectal Cancer. Journal of Clinical Medicine. 2025; 14(7):2255. https://doi.org/10.3390/jcm14072255
Chicago/Turabian StyleAbelson, Jonathan S., Racquel S. Gaetani, and Alexander T. Hawkins. 2025. "Shared Decision Making in the Treatment of Rectal Cancer" Journal of Clinical Medicine 14, no. 7: 2255. https://doi.org/10.3390/jcm14072255
APA StyleAbelson, J. S., Gaetani, R. S., & Hawkins, A. T. (2025). Shared Decision Making in the Treatment of Rectal Cancer. Journal of Clinical Medicine, 14(7), 2255. https://doi.org/10.3390/jcm14072255

