Pleural Infection: Diagnosis, Management, and Future Directions
Abstract
1. Introduction
2. Diagnosis
2.1. Imaging Studies
2.2. Pleural Fluid Analysis
2.3. Baseline Predictors of Outcome
3. Microbiology
3.1. Improving Diagnostic Yield
3.2. Fungal Pleural Infection
3.3. Tuberculous Pleuritis
4. Treatment
4.1. Antibiotic Selection
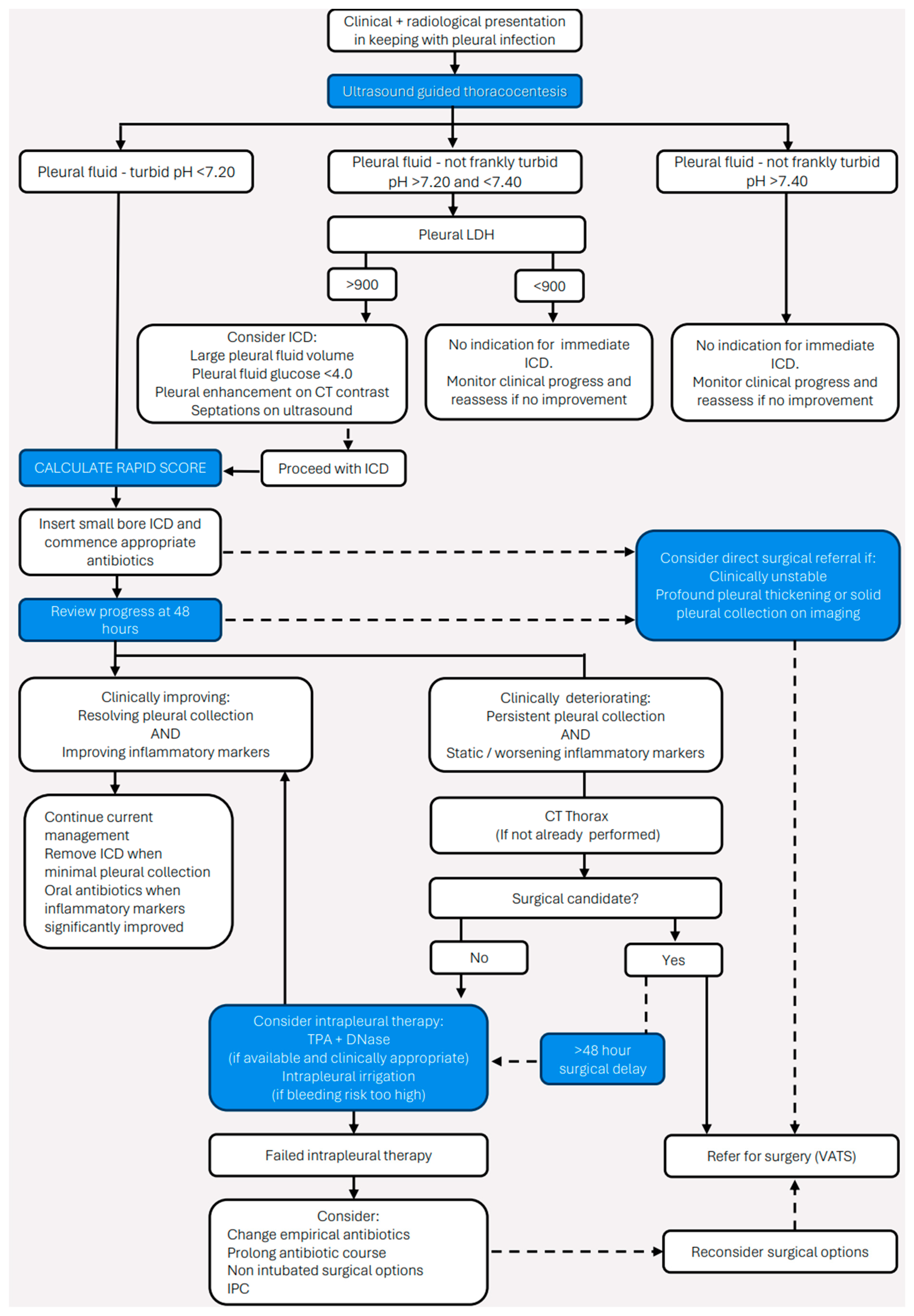
4.2. Medical Management of the Infected Pleural Space
4.3. Adjuncts to Chest Tube Drainage
4.4. Intrapleural Enzyme Therapy (IET)
4.5. Surgical Management of the Infected Pleural Space
4.6. Other Treatment Considerations
5. Future Directions
6. Conclusions
7. Key Learning Points
- Pleural infection remains a major challenge to clinicians, patients, and healthcare providers, with an increasing incidence and persistently high morbidity and mortality despite improvements in diagnostic and therapeutic approaches.
- Pleural fluid analysis for key biochemical (pH and glucose) markers remains the gold standard for diagnosis to be used alongside conventional culture techniques, although between a third and half of cases will prove to be microbiology negative.
- The management of pleural infection is centred on appropriate antibiotic selection and the adequate clearance of infected material from the pleural space using either medical (aspiration, chest tube drainage with or without intrapleural enzyme therapy) and/or surgical techniques.
- The RAPID score allows the risk stratification of patients with pleural infection at baseline presentation, but there are no robust data that show how this could or should influence clinical decision making for the time being.
- Future research must focus on novel laboratory techniques to improve diagnosis and prognosis in pleural infection, and on personalised management strategies that are tailored according to baseline risk stratification (RAPID) score and/or other clinical characteristics.
Author Contributions
Funding
Conflicts of Interest
Abbreviations
| CPPE | complicated parapneumonic effusion |
| TUS | thoracic ultrasound |
| CT | computed tomography |
| CXR | chest X-ray |
| LDH | lactate dehydrogenase |
| IET | intrapleural enzyme therapy |
| MRSA | methicillin-resistant Staphylococcus aureus |
| PAI-1 | plasminogen activator inhibitor-1 |
| suPAR | soluble urokinase plasminogen activator receptor |
| DNase | deoxyribonuclease |
| tPA | tissue plasminogen activator |
| VATS | video-assisted thoracoscopic surgery |
| COPD | chronic obstructive pulmonary disease |
| MT | medical thoracoscopy |
| MDT | multidisciplinary team |
References
- Cargill, T.N.; Hassan, M.; Corcoran, J.P.; Harriss, E.; Asciak, R.; Mercer, R.M.; McCracken, D.J.; Bedawi, E.O.; Rahman, N.M. A systematic review of comorbidities and outcomes of adult patients with pleural infection. Eur. Respir. J. 2019, 54, 1900541. [Google Scholar] [CrossRef]
- Rahman, N.M.; Kahan, B.C.; Miller, R.F.; Gleeson, F.V.; Nunn, A.J.; Maskell, N.A. A clinical score (RAPID) to identify those at risk for poor outcome at presentation in patients with pleural infection. Chest 2014, 145, 848–855. [Google Scholar] [CrossRef] [PubMed]
- Corcoran, J.P.; Psallidas, I.; Gerry, S.; Piccolo, F.; Koegelenberg, C.F.; Saba, T.; Daneshvar, C.; Fairbairn, I.; Heinink, R.; West, A.; et al. Prospective validation of the RAPID clinical risk prediction score in adult patients with pleural infection: The PILOT study. Eur. Respir. J. 2020, 56, 2000130. [Google Scholar] [CrossRef] [PubMed]
- Corcoran, J.P.; Wrightson, J.M.; Belcher, E.; DeCamp, M.M.; Feller-Kopman, D.; Rahman, N.M. Pleural infection: Past, present, and future directions. Lancet Respir. Med. 2015, 3, 563–577. [Google Scholar] [CrossRef]
- Towe, C.W.; Carr, S.R.; Donahue, J.M.; Burrows, W.M.; Perry, Y.; Kim, S.; Kosinski, A.; Linden, P.A. Morbidity and 30-day mortality after decortication for parapneumonic empyema and pleural effusion among patients in the Society of Thoracic Surgeons’ General Thoracic Surgery Database. J. Thorac. Cardiovasc. Surg. 2019, 157, 1288–1297.e4. [Google Scholar] [CrossRef]
- Klausen, M.B.; Laursen, C.; Bendixen, M.; Naidu, B.; Bedawi, E.O.; Rahman, N.M.; Christensen, T.D. Does the time to diagnosis and treatment influence outcome in adults with pleural infections. Eur. Clin. Respir. J. 2023, 10, 2174645. [Google Scholar] [CrossRef] [PubMed]
- Brixey, A.G.; Luo, Y.; Skouras, V.; Awdankiewicz, A.; Light, R.W. The efficacy of chest radiographs in detecting parapneumonic effusions. Respirology 2011, 16, 1000–1004. [Google Scholar] [CrossRef]
- Franklin, J.; Talwar, A.; Addala, D.; Helm, E.; Benamore, R.; Rahman, N.; Gleeson, F. CT appearances of pleural infection: Analysis of the Second Multi-centre Intra-pleural Sepsis Trial (MIST 2) cohort. Clin. Radiol. 2021, 76, 436–442. [Google Scholar] [CrossRef]
- Zaki, H.A.; Albaroudi, B.; Shaban, E.E.; Shaban, A.; Elgassim, M.; Almarri, N.D.; Basharat, K.; Azad, A.M. Advancement in pleura effusion diagnosis: A systematic review and meta-analysis of point-of-care ultrasound versus radiographic thoracic imaging. Ultrasound J. 2024, 16, 3. [Google Scholar] [CrossRef]
- Sahn, S.A. Diagnosis and management of parapneumonic effusions and empyema. Clin. Infect. Dis. 2007, 45, 1480–1486. [Google Scholar] [CrossRef]
- Chalmers, J.D.; Singanayagam, A.; Murray, M.P.; Scally, C.; Fawzi, A.; Hill, A.T. Risk factors for complicated parapneumonic effusion and empyema on presentation to hospital with community-acquired pneumonia. Thorax 2009, 64, 592–597. [Google Scholar] [CrossRef] [PubMed]
- Hassan, M.; Mercer, R.M.; Rahman, N.M. Thoracic ultrasound in the modern management of pleural disease. Eur. Respir. Rev. 2020, 29, 190136. [Google Scholar] [CrossRef] [PubMed]
- Bedawi, E.O.; Kanellakis, N.I.; Corcoran, J.P.; Zhao, Y.; Hassan, M.; Asciak, R.; Mercer, R.M.; Sundaralingam, A.; Addala, D.N.; Miller, R.F.; et al. The biological role of pleural fluid PAI-1 and sonographic septations in pleural infection: Analysis of a prospectively collected clinical outcome study. Am. J. Respir. Crit. Care Med. 2023, 207, 731–739. [Google Scholar] [CrossRef]
- Bhatnagar, M.; Chamberlin, N.; Rahman, N.M.; Stanton, A.E. Front-door thoracic ultrasound in patients with community-acquired pneumonia to diagnose and predict pleural infection: A prospective study. ERJ Open Res. 2024, 10, 00662–02023. [Google Scholar] [CrossRef]
- Porcel, J.M.; Pardina, M.; Alemán, C.; Pallisa, E.; Light, R.W.; Bielsa, S. Computed tomography scoring system for discriminating between parapneumonic effusions eventually drained and those cured only with antibiotics. Respirology 2017, 22, 1199–1204. [Google Scholar] [CrossRef] [PubMed]
- Heffner, J.E.; Brown, L.K.; Barbieri, C.; DeLeo, J.M. Pleural fluid chemical analysis in parapneumonic effusions. A meta-analysis. Am. J. Respir. Crit. Care Med. 1995, 151, 1700–1708. [Google Scholar] [CrossRef]
- Jimenez Castro, D.; Diaz Nuevo, G.; Sueiro, A.; Muriel, A.; Perez-Rodriguez, E.; Light, R.W. Pleural fluid parameters identifying complicated parapneumonic effusions. Respiration 2005, 72, 357–364. [Google Scholar] [CrossRef]
- Colice, G.L.; Curtis, A.; Deslauriers, J.; Heffner, J.; Light, R.; Littenberg, B.; Sahn, S.; Weinstein, R.A.; Yusen, R.D. Medical and surgical treatment of parapneumonic effusions: An evidence-based guideline. Chest 2000, 118, 1158–1171. [Google Scholar] [CrossRef]
- Roberts, M.E.; Rahman, N.M.; Maskell, N.A.; Bibby, A.C.; Blyth, K.G.; Corcoran, J.P.; Edey, A.; Evison, M.; de Fonseka, D.; Hallifax, R.; et al. British Thoracic Society Guideline for pleural disease. Thorax 2023, 78 (Suppl. S3), s1–s42. [Google Scholar] [CrossRef]
- Rahman, N.M.; Mishra, E.K.; Davies, H.E.; Davies, R.J.O.; Lee, Y.C.G. Clinically important factors influencing the diagnostic measurement of pleural fluid pH and glucose. Am. J. Respir. Crit. Care Med. 2008, 178, 483–490. [Google Scholar] [CrossRef]
- Bedawi, E.O.; Stavroulias, D.; Hedley, E.; Blyth, K.G.; Kirk, A.; De Fonseka, D.; Edwards, J.G.; Internullo, E.; Corcoran, J.P.; Marchbank, A.; et al. Early Video-assisted Thoracoscopic Surgery or Intrapleural Enzyme Therapy in Pleural Infection: A Feasibility Randomized Controlled Trial. The Third Multicenter Intrapleural Sepsis Trial—MIST-3. Am. J. Respir. Crit. Care Med. 2023, 208, 1305–1315. [Google Scholar] [CrossRef] [PubMed]
- Hassan, M.; Cargill, T.; Harriss, E.; Asciak, R.; Mercer, R.M.; Bedawi, E.O.; McCracken, D.J.; Psallidas, I.; Corcoran, J.P.; Rahman, N.M. The microbiology of pleural infection in adults: A systematic review. Eur. Respir. J. 2019, 54, 1900542. [Google Scholar] [CrossRef]
- Kanellakis, N.I.; Wrightson, J.M.; Gerry, S.; Ilott, N.; Corcoran, J.P.; Bedawi, E.O.; Asciak, R.; Nezhentsev, A.; Sundaralingam, A.; Hallifax, R.J.; et al. The bacteriology of pleural infection (TORPIDS): An exploratory metagenomics analysis through next generation sequencing. Lancet Microbe 2022, 3, e294–e302. [Google Scholar] [CrossRef] [PubMed]
- Dean, N.C.; Griffith, P.P.; Sorensen, J.S.; McCauley, L.; Jones, B.E.; Lee, Y.C. Pleural Effusions at First ED Encounter Predict Worse Clinical Outcomes in Patients with Pneumonia. Chest 2016, 149, 1509–1515. [Google Scholar] [CrossRef] [PubMed]
- Brims, F.; Popowicz, N.; Rosenstengel, A.; Hart, J.; Yogendran, A.; Read, C.A.; Lee, F.; Shrestha, R.; Franke, A.; Lewis, J.R.; et al. Bacteriology and clinical outcomes of patients with culture-positive pleural infection in Western Australia: A 6-year analysis. Respirology 2019, 24, 171–178. [Google Scholar] [CrossRef]
- Wrightson, J.M.; Wray, J.A.; Street, T.L.; Chapman, S.J.; Gleeson, F.V.; Maskell, N.A.; Peto, T.E.; Rahman, N.M.; Crook, D.W. Absence of Atypical Pathogens in Pleural Infection. Chest 2015, 148, e102–e103. [Google Scholar] [CrossRef]
- Menzies, S.M.; Rahman, N.M.; Wrightson, J.M.; Davies, H.E.; Shorten, R.; Gillespie, S.H.; Davies, C.W.H.; Maskell, N.A.; Jeffrey, A.A.; Lee, Y.C.G.; et al. Blood culture bottle culture of pleural fluid in pleural infection. Thorax 2011, 66, 658–662. [Google Scholar] [CrossRef] [PubMed]
- Bedawi, E.O.; Ricciardi, S.; Hassan, M.; Gooseman, M.R.; Asciak, R.; Castro-Añón, O.; Armbruster, K.; Bonifazi, M.; Poole, S.; Harris, E.K.; et al. ERS/ESTS statement on the management of pleural infection in adults. Eur. Respir. J. 2023, 61, 2201062. [Google Scholar] [CrossRef]
- Psallidas, I.; Kanellakis, N.I.; Bhatnagar, R.; Ravindran, R.; Yousuf, A.; Edey, A.J.; Mercer, R.M.; Corcoran, J.P.; Hallifax, R.J.; Asciak, R.; et al. A pilot feasibility study in establishing the role of ultrasound-guided pleural biopsies in pleural infection (the AUDIO study). Chest 2018, 154, 766–772. [Google Scholar] [CrossRef]
- Maskell, N.A.; Batt, S.; Hedley, E.L.; Davies, C.W.H.; Gillespie, S.H.; Davies, R.J.O. The bacteriology of pleural infection by genetic and standard methods and its mortality significance. Am. J. Respir. Crit. Care Med. 2006, 174, 817–823. [Google Scholar] [CrossRef]
- Maskell, N.A.; Davies, C.W.; Nunn, A.J.; Hedley, E.L.; Gleeson, F.V.; Miller, R.; Gabe, R.; Rees, G.L.; Peto, T.E.; Woodhead, M.A.; et al. U.K. Controlled trial of intrapleural streptokinase for pleural infection. N. Engl. J. Med. 2005, 352, 865–874. [Google Scholar] [CrossRef] [PubMed]
- Ko, S.C.; Chen, K.Y.; Hsueh, P.R.; Luh, K.T.; Yang, P.C. Fungal empyema thoracis: An emerging clinical entity. Chest 2000, 117, 1672–1678. [Google Scholar] [CrossRef]
- Iqbal, N.; Ali, A.S.; Zahid, A.; Jabeen, K.; Irfan, M. Fungal empyema thoracis, a rare but an emerging entity: A retrospective case series from Pakistan. Ther. Adv. Infect. Dis. 2023, 11, 20499361231223887. [Google Scholar] [CrossRef]
- McNally, E.; Ross, C.; Gleeson, L.E. The tuberculous pleural effusion. Breathe 2023, 19, 230143. [Google Scholar] [CrossRef]
- Hassan, M.; Gad-Allah, M.; El-Shaarawy, B.; El-Shazly, A.M.; Daneshvar, C.; Sadaka, A.S. The Short versus Long Antibiotic Course for Pleural Infection Management (SLIM) randomised controlled open-label trial. ERJ Open Res. 2023, 9, 00635-2022. [Google Scholar] [CrossRef] [PubMed]
- Porcel, J.M.; Ferreiro, L.; Rumi, L.; Espino-Paisán, E.; Civit, C.; Pardina, M.; Schoenenberger-Arnaiz, J.A.; Valdés, L.; Bielsa, S. Two vs. three weeks of treatment with amoxicillin-clavulanate for stabilized community-acquired complicated parapneumonic effusions. A preliminary non-inferiority, double-blind, randomized, controlled trial. Pleura Peritoneum 2020, 5, 20190027. [Google Scholar] [CrossRef] [PubMed]
- Arnold, D.T.; Read, L.; Waddington, O.; Hamilton, F.W.; Patole, S.; Hughes, J.; Milne, A.; Noel, A.; Bayliss, M.; A Maskell, N.; et al. Antibiotic pharmacokinetics in infected pleural effusions. Thorax 2024, 79, 883–885. [Google Scholar] [CrossRef]
- Rahman, N.M.; Maskell, N.A.; Davies, C.W.; Hedley, E.L.; Nunn, A.J.; Gleeson, F.V.; Davies, R.J. The relationship between chest tube size and clinical outcome in pleural infection. Chest 2010, 137, 536–543. [Google Scholar] [CrossRef]
- Storm, H.K.; Krasnik, M.; Bang, K.; Frimodt-Møller, N. Treatment of pleural empyema secondary to pneumonia: Thoracocentesis regimen versus tube drainage. Thorax 1992, 47, 821–824. [Google Scholar] [CrossRef]
- Letheulle, J.; Tattevin, P.; Saunders, L.; Kerjouan, M.; Léna, H.; Desrues, B.; Le Tulzo, Y.; Jouneau, S. Iterative thoracentesis as first-line treatment of complicated parapneumonic effusion. PLoS ONE 2014, 9, e84788. [Google Scholar] [CrossRef]
- Arnold, D.T.; Tucker, E.; Morley, A.; Stadon, L.; Patole, S.; Nava, G.W.; Walker, S.P.; Maskell, N.A. A feasibility randomised trial comparing therapeutic thoracentesis to chest tube insertion for the management of pleural infection: Results from the ACTion trial. BMC Pulm. Med. 2022, 22, 330. [Google Scholar] [CrossRef] [PubMed]
- Komissarov, A.A.; Rahman, N.; Lee, Y.C.G.; Florova, G.; Shetty, S.; Idell, R.; Ikebe, M.; Das, K.; Tucker, T.A.; Idell, S. Fibrin turnover and pleural organization: Bench to bedside. Am. J. Physiol. Lung Cell Mol. Physiol. 2018, 314, L757–L768. [Google Scholar] [CrossRef]
- Komissarov, A.A.; Idell, S. PAI-1 Drives Septation and Clinical Outcomes in Pleural Infection. Am. J. Respir. Crit. Care Med. 2023, 207, 653–655. [Google Scholar] [CrossRef] [PubMed]
- Aleman, C.; Alegre, J.; Monasterio, J.; Segura, R.M.; Armadans, L.; Anglés, A.; Varela, E.; Ruiz, E.; DE Sevilla, T.F. Association between inflammatory mediators and the fibrinolysis system in infectious pleural effusions. Clin. Sci. 2003, 105, 601–607. [Google Scholar] [CrossRef] [PubMed]
- Thunø, M.; Macho, B.; Eugen-Olsen, J. suPAR: The molecular crystal ball. Dis. Markers 2009, 27, 157–172. [Google Scholar] [CrossRef]
- Ozsu, S.; Oztuna, F.; Mentese, A.; Abul, Y.; Ozlu, T. Diagnostic value of suPAR in differentiating noncardiac pleural effusions from cardiac pleural effusions. Clin. Respir. J. 2016, 10, 61–66. [Google Scholar] [CrossRef]
- Arnold, D.T.; Hamilton, F.W.; Elvers, K.T.; Frankland, S.W.; Zahan-Evans, N.; Patole, S.; Medford, A.; Bhatnagar, R.; Maskell, N.A. Pleural Fluid suPAR Levels Predict the Need for Invasive Management in Parapneumonic Effusions. Am. J. Respir. Crit. Care Med. 2020, 201, 1545–1553. [Google Scholar] [CrossRef]
- Horsley, A.; Jones, L.; White, J.; Henry, M. Efficacy and complications of small-bore, wire-guided chest drains. Chest 2006, 130, 1857–1863. [Google Scholar] [CrossRef]
- Davies, H.E.; Merchant, S.; McGown, A. A study of the complications of small bore ’Seldinger’ intercostal chest drains. Respirology 2008, 13, 603–607. [Google Scholar] [CrossRef]
- Karmy-Jones, R.; Sorenson, V.; Horst, H.M.; Lewis, J.W.; Rubinfeld, I. Rigid thorascopic debridement and continuous pleural irrigation in the management of empyema. Chest 1997, 111, 272–274. [Google Scholar] [CrossRef]
- Mennander, A.; Laurikka, J.; Kuukasjärvi, P.; Tarkka, M. Continuous pleural lavage may decrease postoperative morbidity in patients undergoing thoracotomy for stage 2 thoracic empyema. Eur. J. Cardiothorac. Surg. 2005, 27, 32–34. [Google Scholar] [CrossRef]
- Hooper, C.E.; Edey, A.J.; Wallis, A.; Clive, A.O.; Morley, A.; White, P.; Medford, A.R.; Harvey, J.E.; Darby, M.; Zahan-Evans, N.; et al. Pleural irrigation trial (PIT): A randomised controlled trial of pleural irrigation with normal saline versus standard care in patients with pleural infection. Eur. Respir. J. 2015, 46, 456–463. [Google Scholar] [CrossRef]
- Tillett, W.S.; Sherry, S. The effect in patients of streptococcal fibrinolysin and streptococcal desoxyribonuclease on fibrinous, purulent, and sanguinous pleural exudations. J. Clin. Investig. 1949, 28, 173–190. [Google Scholar] [CrossRef] [PubMed]
- Altmann, E.S.; Crossingham, I.; Wilson, S.; Davies, H.R. Intra-pleural fibrinolytic therapy versus placebo, or a different fibrinolytic agent, in the treatment of adult parapneumonic effusions and empyema. Cochrane Database Syst. Rev. 2019, 2019, CD002312. [Google Scholar] [CrossRef]
- Nemoto, K.; Hirota, K.; Murakami, K.; Taniguti, K.; Murata, H.; Viducic, D.; Miyake, Y. Effect of Varidase (streptodornase) on biofilm formed by Pseudomonas aeruginosa. Chemotherapy 2003, 49, 121–125. [Google Scholar] [CrossRef] [PubMed]
- Hall-Stoodley, L.; Nistico, L.; Sambanthamoorthy, K.; Dice, B.; Nguyen, D.; Mershon, W.J.; Johnson, C.; Hu, F.Z.; Stoodley, P.; Ehrlich, G.D.; et al. Characterization of biofilm matrix, degradation by DNase treatment and evidence of capsule downregulation in Streptococcus pneumoniae clinical isolates. BMC Microbiol. 2008, 8, 173. [Google Scholar] [CrossRef]
- Thomas, V.C.; Thurlow, L.R.; Boyle, D.; Hancock, L.E. Regulation of autolysis-dependent extracellular DNA release by Enterococcus faecalis extracellular proteases influences biofilm development. J. Bacteriol. 2008, 190, 5690–5698. [Google Scholar] [CrossRef] [PubMed]
- Simpson, G.; Roomes, D.; Heron, M. Effects of streptokinase and deoxyribonuclease on viscosity of human surgical and empyema pus. Chest 2000, 117, 1728–1733. [Google Scholar] [CrossRef]
- Florova, G.; Azghani, A.; Karandashova, S.; Schaefer, C.; Koenig, K.; Stewart-Evans, K.; Declerck, P.J.; Idell, S.; Komissarov, A.A. Targeting of plasminogen activator inhibitor 1 improves fibrinolytic therapy for tetracycline-induced pleural injury in rabbits. Am. J. Respir. Cell Mol. Biol. 2015, 52, 429–437. [Google Scholar] [CrossRef]
- Rahman, N.M.; Maskell, N.A.; West, A.; Teoh, R.; Arnold, A.; Mackinlay, C.; Peckham, D.; Davies, C.W.; Ali, N.; Kinnear, W.; et al. Intrapleural use of tissue plasminogen activator and DNase in pleural infection. N. Engl. J. Med. 2011, 365, 518–526. [Google Scholar] [CrossRef]
- Akulian, J.; Bedawi, E.O.; Abbas, H.; Argento, C.; Arnold, D.T.; Balwan, A.; Batra, H.; Becerra, J.P.U.; Belanger, A.; Berger, K.; et al. Bleeding Risk with Combination Intrapleural Fibrinolytic and Enzyme Therapy in Pleural Infection: An International, Multicenter, Retrospective Cohort Study. Chest 2022, 162, 1384–1392. [Google Scholar] [CrossRef] [PubMed]
- Popowicz, N.; Bintcliffe, O.; De Fonseka, D.; Blyth, K.G.; Smith, N.A.; Piccolo, F.; Martin, G.; Wong, D.; Edey, A.; Maskell, N.; et al. Dose De-escalation of Intrapleural Tissue Plasminogen Activator Therapy for Pleural Infection. The Alteplase Dose Assessment for Pleural Infection Therapy Project. Ann. Am. Thorac. Soc. 2017, 14, 929–936. [Google Scholar] [CrossRef]
- Popowicz, N.; Ip, H.; Lau, E.P.M.; Piccolo, F.; Dootson, K.; Yeoh, C.; Phu, W.Y.; Brown, R.; West, A.; Ahmed, L.; et al. Alteplase Dose Assessment for Pleural infection Therapy (ADAPT) Study-2: Use of 2.5 mg alteplase as a starting intrapleural dose. Respirology 2022, 27, 510–516. [Google Scholar] [CrossRef] [PubMed]
- Scarci, M.; Abah, U.; Solli, P.; Page, A.; Waller, D.; van Schil, P.; Melfi, F.; Schmid, R.A.; Athanassiadi, K.; Uva, M.S.; et al. EACTS expert consensus statement for surgical management of pleural empyema. Eur. J. Cardiothorac. Surg. 2015, 48, 642–653. [Google Scholar] [CrossRef]
- Shen, K.R.; Bribriesco, A.; Crabtree, T.; Denlinger, C.; Eby, J.; Eiken, P.; Jones, D.R.; Keshavjee, S.; Maldonado, F.; Paul, S.; et al. The American Association for Thoracic Surgery consensus guidelines for the management of empyema. J. Thorac. Cardiovasc. Surg. 2017, 153, e129–e146. [Google Scholar] [CrossRef]
- Chan, D.T.; Sihoe, A.D.; Chan, S.; Tsang, D.S.; Fang, B.; Lee, T.W.; Cheng, L.C. Surgical treatment for empyema thoracis: Is video-assisted thoracic surgery “better” than thoracotomy? Ann. Thorac. Surg. 2007, 84, 225–231. [Google Scholar] [CrossRef] [PubMed]
- Chambers, A.; Routledge, T.; Dunning, J.; Scarci, M. Is video-assisted thoracoscopic surgical decortication superior to open surgery in the management of adults with primary empyema? Interact. Cardiovasc. Thorac. Surg. 2010, 11, 171–177. [Google Scholar] [CrossRef]
- Ricciardi, S.; Giovanniello, D.; Carleo, F.; Di Martino, M.; Jaus, M.O.; Mantovani, S.; Treggiari, S.; Tritapepe, L.; Cardillo, G. Which Surgery for Stage II-III Empyema Patients? Observational Single-Center Cohort Study of 719 Consecutive Patients. J. Clin. Med. 2022, 12, 136. [Google Scholar] [CrossRef] [PubMed]
- Mandal, A.K.; Thadepalli, H.; Mandal, A.K.; Chettipally, U. Outcome of primary empyema thoracis: Therapeutic and microbiologic aspects. Ann. Thorac. Surg. 1998, 66, 1782–1786. [Google Scholar] [CrossRef]
- Casali, C.; Storelli, E.S.; Di Prima, E.; Morandi, U. Long-term functional results after surgical treatment of parapneumonic thoracic empyema. Interact. Cardiovasc. Thorac. Surg. 2009, 9, 74–78. [Google Scholar] [CrossRef]
- Luciani, C.; Scacchi, A.; Vaschetti, R.; Di Marzo, G.; Fatica, I.; Cappuccio, M.; Guerra, G.; Ceccarelli, G.; Avella, P.; Rocca, A. The uniportal VATS in the treatment of stage II pleural empyema: A safe and effective approach for adults and elderly patients-a single-center experience and literature review. World J. Emerg. Surg. 2022, 17, 46. [Google Scholar] [CrossRef] [PubMed]
- Mondoni, M.; Saderi, L.; Trogu, F.; Terraneo, S.; Carlucci, P.; Ghelma, F.; Centanni, S.; Sotgiu, G. Medical thoracoscopy treatment for pleural infections: A systematic review and meta-analysis. BMC Pulm. Med. 2021, 21, 127. [Google Scholar] [CrossRef] [PubMed]
- Saqib, I.U.; Iqbal, M.; Rana, A.; Hassan, S. Experience with Ambulatory Management of Pleural Pathologies Utilizing Small-Bore Indwelling Pleural Catheters. Cureus 2017, 9, e1636. [Google Scholar] [CrossRef]
- Davies, H.E.; Rahman, N.M.; Parker, R.J.; Davies, R.J. Use of indwelling pleural catheters for chronic pleural infection. Chest 2008, 133, 546–549. [Google Scholar] [CrossRef] [PubMed]
- Respiratory Futures. Understanding the New National Pleural MDT. Available online: https://www.respiratoryfutures.org.uk/features/understanding-the-new-national-pleural-mdt/ (accessed on 25 September 2024).

| Parameter | Score | |
|---|---|---|
| Renal function (Urea mM) | <5 | 0 |
| 5–8 | 1 | |
| >8 | 2 | |
| Age (years) | <50 | 0 |
| 50–70 | 1 | |
| >70 | 2 | |
| Purulence of pleural fluid | Purulent | 0 |
| Not purulent | 1 | |
| Infection source | Community | 0 |
| Hospital | 1 | |
| Dietary Status (Albumin g/L) | >27 | 0 |
| <27 | 1 | |
| RAPID Score | 0–2 | Low risk |
| 3–4 | Medium risk | |
| 5–7 | High risk |
| Community Acquired | Hospital Acquired |
|---|---|
| Viridans streptococci | Staph aureus |
| Pneumococci | Enterobacteriaceae |
| Staph aureus | Enterococci |
| Enterobacteriaceae | Viridans streptococci |
| Klebsiella | Pseudomonas |
| Pseudomonas | Klebsiella |
| Community-Acquired | Hospital-Acquired | |
|---|---|---|
| 1st line | Co-amoxiclav 1.2 gm IV TDS | Piperacillin + Tazobactam 4.5 gm IV TDS |
| 1st line (penicillin allergy) | Levofloxacin 500 mg IV/PO BD Metronidazole 400 mg PO (or 500 mg IV) TDS | |
| If MRSA + ve | Add teicoplanin IV 6 mg/kg with monitoring of levels and dose titration per local protocol thereafter | |
| If known or high-risk for ESBL/AmpC colonisation | Liaise with local microbiology for guidance Consider IV meropenem 1 gm IV TDS initially, de-escalate according to cultures and/or clinical response to treatment | |
| Pleural Fluid pH | Likelihood of Pleural Infection | Outcome |
|---|---|---|
| ≤7.2 | High | ICD indicated |
| >7.2 and <7.4 | Intermediate | Consider ICD if LDH > 900, particularly if any of the following additionally present:
|
| ≥7.4 | Low | No immediate indication for ICD |
Disclaimer/Publisher’s Note: The statements, opinions and data contained in all publications are solely those of the individual author(s) and contributor(s) and not of MDPI and/or the editor(s). MDPI and/or the editor(s) disclaim responsibility for any injury to people or property resulting from any ideas, methods, instructions or products referred to in the content. |
© 2025 by the authors. Licensee MDPI, Basel, Switzerland. This article is an open access article distributed under the terms and conditions of the Creative Commons Attribution (CC BY) license (https://creativecommons.org/licenses/by/4.0/).
Share and Cite
Pearce, C.; Crapnell, A.; Bedawi, E.O.; Rahman, N.M.; Corcoran, J.P. Pleural Infection: Diagnosis, Management, and Future Directions. J. Clin. Med. 2025, 14, 1685. https://doi.org/10.3390/jcm14051685
Pearce C, Crapnell A, Bedawi EO, Rahman NM, Corcoran JP. Pleural Infection: Diagnosis, Management, and Future Directions. Journal of Clinical Medicine. 2025; 14(5):1685. https://doi.org/10.3390/jcm14051685
Chicago/Turabian StylePearce, Catharine, Adele Crapnell, Eihab O. Bedawi, Najib M. Rahman, and John P. Corcoran. 2025. "Pleural Infection: Diagnosis, Management, and Future Directions" Journal of Clinical Medicine 14, no. 5: 1685. https://doi.org/10.3390/jcm14051685
APA StylePearce, C., Crapnell, A., Bedawi, E. O., Rahman, N. M., & Corcoran, J. P. (2025). Pleural Infection: Diagnosis, Management, and Future Directions. Journal of Clinical Medicine, 14(5), 1685. https://doi.org/10.3390/jcm14051685

