Immunosuppressant-Induced Alteration of Gut Microbiota Causes Loss of Skeletal Muscle Mass: Evidence from Animal Experiments Using Mice and Observational Study on Humans
Abstract
1. Introduction
2. Materials and Methods
2.1. Study Design
2.2. Animals and Experimental Design
2.3. Measurement of Psoas Muscle Using CT Images and Pathological Specimens
2.4. Fecal Sample Collection, DNA Extraction, 16S rRNA Gene Sequencing, and Processing
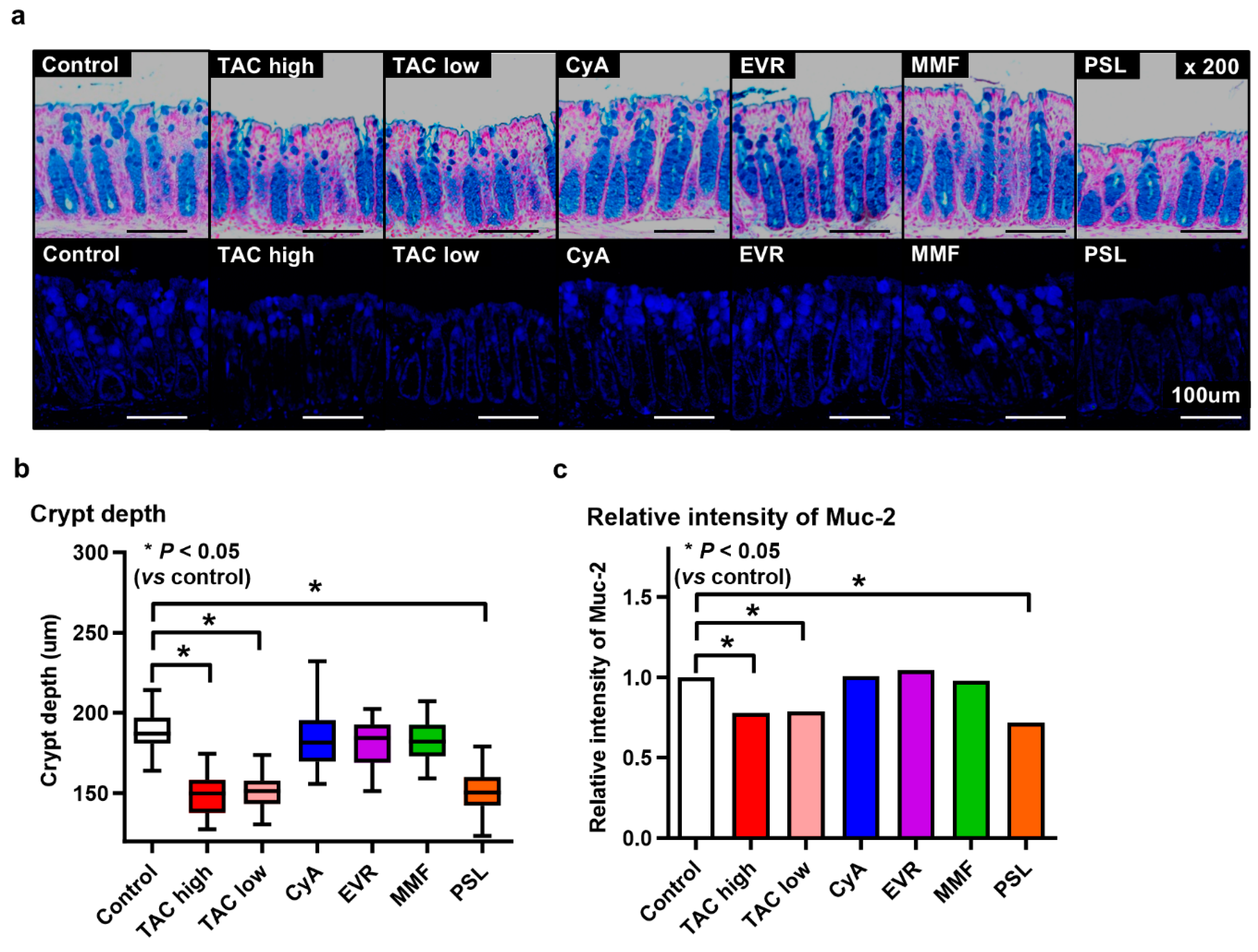
2.5. Evaluation of Colonic Mucosa
2.6. KT Recipients and Donors: Patient Selection, Data Collection, Study Design, and Perioperative Protocol
2.7. Statistical Analysis
3. Results
3.1. Psoas Muscle Cross-Sectional Area and Myocyte Cross-Sectional Length in Mice
3.2. Differences in GM Composition and Metabolic Function Between the MD and PMD Groups After IS Treatment
3.3. Difference in Colonic Mucosal Barrier Between PMD and MD Groups
3.4. Patient Characteristics of KT Recipients and Donors
3.5. Changes in Body Composition Parameters and Differences in GM Composition Among Preoperative and Postoperative Fecal Samples
4. Discussion
Supplementary Materials
Author Contributions
Funding
Institutional Review Board Statement
Informed Consent Statement
Data Availability Statement
Acknowledgments
Conflicts of Interest
Abbreviations
| KT | kidney transplant |
| IS | immunosuppressant |
| GM | gut microbiota |
| MUC2 | mucosal protein-mucin-2 |
| ESRD | end-stage renal disease |
| TAC | tacrolimus |
| CyA | cyclosporine A |
| PSL | prednisolone |
| CT | computed tomography |
| IHC | immunohistochemical |
| BIA | bioelectrical impedance analysis |
| FDR | false discovery rate |
| PMD group | poor muscle development group |
| MD group | muscle development group |
| PICRUSt2 | Phylogenetic Investigation of Communities by Reconstruction of Unobserved States 2 |
| KEGG | Kyoto Encyclopedia of Genes and Genomes |
References
- Vincenti, F.A. A Decade of progress in kidney transplantation. Transplantation 2004, 77, S52–S61. [Google Scholar] [CrossRef] [PubMed]
- Kontodimopoulos, N.; Niakas, D. An estimate of lifelong costs and QALYs in renal replacement therapy based on patients’ life expectancy. Health Policy 2008, 86, 85–96. [Google Scholar] [CrossRef]
- Laupacis, A.; Keown, P.; Pus, N.; Krueger, H.; Ferguson, B.; Wong, C.; Muirhead, N. A study of the quality of life and cost-utility of renal transplantation. Kidney Int. 1996, 50, 235–242. [Google Scholar] [CrossRef] [PubMed]
- Vanholder, R.; Van Biesen, W.; Lameire, N. Renal replacement therapy: How can we contain the costs? Lancet 2014, 383, 1783–1785. [Google Scholar] [CrossRef]
- Heldal, K.; Hartmann, A.; Grootendorst, D.C.; de Jager, D.J.; Leivestad, T.; Foss, A.; Midtvedt, K. Benefit of kidney transplantation beyond 70 years of age. Nephrol. Dial. Transplant. 2010, 25, 1680–1687. [Google Scholar] [CrossRef]
- Hod, T.; Goldfarb-Rumyantzev, A.S. Clinical issues in renal transplantation in the elderly. Clin. Transplant. 2015, 29, 167–175. [Google Scholar] [CrossRef] [PubMed]
- Yagisawa, T.; Mieno, M.; Yoshimura, N.; Yuzawa, K.; Takahara, S. Current status of kidney transplantation in Japan in 2015: The data of the Kidney Transplant Registry Committee, Japanese Society for Clinical Renal Transplantation and the Japan Society for Transplantation. Ren. Replace. Ther. 2016, 2, 68. [Google Scholar] [CrossRef][Green Version]
- Chadban, S.J.; Ahn, C.; Axelrod, D.A.; Foster, B.J.; Kasiske, B.L.; Kher, V.; Kumar, D.; Oberbauer, R.; Pascual, J.; Pilmore, H.L.; et al. KDIGO Clinical Practice Guideline on the evaluation and management of candidates for kidney transplantation. Transplantation 2020, 104, S11–S103. [Google Scholar] [CrossRef]
- Harhay, M.N.; Rao, M.K.; Woodside, K.J.; Johansen, K.L.; Lentine, K.L.; Tullius, S.G.; Parsons, R.F.; Alhamad, T.; Berger, J.; Cheng, X.S.; et al. An overview of frailty in kidney transplantation: Measurement, management and future considerations. Nephrol. Dial. Transplant. 2020, 35, 1099–1112. [Google Scholar] [CrossRef] [PubMed]
- McAdams-DeMarco, M.A.; Law, A.; King, E.; Orandi, B.; Salter, M.; Gupta, N.; Chow, E.; Alachkar, N.; Desai, N.; Varadhan, R.; et al. Frailty and mortality in kidney transplant recipients. Am. J. Transplant. 2015, 15, 149–154. [Google Scholar] [CrossRef]
- Nastasi, A.J.; Bryant, T.S.; Le, J.T.; Schrack, J.; Ying, H.; Haugen, C.E.; González Fernández, M.; Segev, D.L.; McAdams-DeMarco, M.A. Pre-kidney transplant lower extremity impairment and transplant length of stay: A time-to-discharge analysis of a prospective cohort study. BMC Geriatr. 2018, 18, 246. [Google Scholar] [CrossRef] [PubMed]
- Dos Santos Mantovani, M.; Coelho de Carvalho, N.; Archangelo, T.E.; Modelli de Andrade, L.G.; Pires Ferreira Filho, S.; de Souza Cavalcante, R.; Kawano, P.R.; Papini, S.J.; Costa, N.A.; Monteiro de Barros Almeida, R.A. Frailty predicts surgical complications after kidney transplantation. A propensity score matched study. PLoS ONE 2020, 15, e0229531. [Google Scholar] [CrossRef] [PubMed]
- McAdams-DeMarco, M.A.; Isaacs, K.; Darko, L.; Salter, M.L.; Gupta, N.; King, E.A.; Walston, J.; Segev, D.L. Changes in frailty after kidney transplantation. J. Am. Geriatr. Soc. 2015, 63, 2152–2157. [Google Scholar] [CrossRef]
- Chu, N.M.; Ruck, J.; Chen, X.; Xue, Q.L.; Norman, S.P.; Segev, D.L.; McAdams-DeMarco, M.A. Long-term trajectories of frailty and its components after kidney transplantation. J. Gerontol. A Biol. Sci. Med. Sci. 2022, 77, 2474–2481. [Google Scholar] [CrossRef]
- Nanmoku, K.; Kawabata, N.; Kinoshita, Y.; Shinzato, T.; Kubo, T.; Shimizu, T.; Yagisawa, T. Deterioration of presarcopenia and its risk factors following kidney transplantation. Clin. Exp. Nephrol. 2020, 24, 379–383. [Google Scholar] [CrossRef] [PubMed]
- Grosicki, G.J.; Fielding, R.A.; Lustgarten, M.S. Gut microbiota contribute to age-related changes in skeletal muscle size, composition, and function: Biological basis for a gut-muscle axis. Calcif. Tissue Int. 2018, 102, 433–442. [Google Scholar] [CrossRef]
- Becker, H.E.F.; Demers, K.; Derijks, L.J.J.; Jonkers, D.M.A.E.; Penders, J. Current evidence and clinical relevance of drug-microbiota interactions in inflammatory bowel disease. Front. Microbiol. 2023, 14, 1107976. [Google Scholar] [CrossRef] [PubMed]
- Schneider, C.A.; Rasband, W.S.; Eliceiri, K.W. NIH Image to ImageJ: 25 years of image analysis. Nat. Methods 2012, 9, 671–675. [Google Scholar] [CrossRef] [PubMed]
- Ma, Y.; Zhou, G.; Li, Y.; Zhu, Y.; Yu, X.; Zhao, F.; Li, H.; Xu, X.; Li, C. Intake of fish oil specifically modulates colonic Muc2 expression in middle-aged rats by suppressing the glycosylation process. Mol. Nutr. Food Res. 2018, 62, 1700661. [Google Scholar] [CrossRef] [PubMed]
- Hori, S.; Miyake, M.; Onishi, S.; Morizawa, Y.; Nakai, Y.; Tatsumi, Y.; Onishi, K.; Iida, K.; Gotoh, D.; Itami, Y.; et al. Evaluation of pro- and anti-tumor effects induced by three colony-stimulating factors, G-CSF, GM-CSF and M-CSF, in bladder cancer cells: Is G-CSF a friend of bladder cancer cells? Int. J. Oncol. 2019, 54, 2237–2249. [Google Scholar] [CrossRef]
- Miyake, M.; Morizawa, Y.; Hori, S.; Marugami, N.; Iida, K.; Ohnishi, K.; Gotoh, D.; Tatsumi, Y.; Nakai, Y.; Inoue, T.; et al. Integrative assessment of pretreatment inflammation-, nutrition-, and muscle-based prognostic markers in patients with muscle-invasive bladder cancer undergoing radical cystectomy. Oncology 2017, 93, 259–269. [Google Scholar] [CrossRef]
- Derrien, M.; Belzer, C.; de Vos, W.M. Akkermansia muciniphila and its role in regulating host functions. Microb. Pathog. 2017, 106, 171–181. [Google Scholar] [CrossRef] [PubMed]
- Chen, T.; Wang, R.; Duan, Z.; Yuan, X.; Ding, Y.; Feng, Z.; Bu, F.; Liu, L.; Wang, Q.; Zhou, J.; et al. Akkermansia muciniphila protects against psychological disorder-induced gut microbiota-mediated colonic mucosal barrier damage and aggravation of colitis. Front. Cell. Infect. Microbiol. 2021, 11, 723856. [Google Scholar] [CrossRef] [PubMed]
- Oray, M.; Abu Samra, K.; Ebrahimiadib, N.; Meese, H.; Foster, C.S. Long-term side effects of glucocorticoids. Expert Opin. Drug Saf. 2016, 15, 457–465. [Google Scholar] [CrossRef] [PubMed]
- Thompson, M.G.; Thom, A.; Partridge, K.; Garden, K.; Campbell, G.P.; Calder, G.; Palmer, R.M. Stimulation of myofibrillar protein degradation and expression of mRNA encoding the ubiquitin-proteasome system in C(2)C(12) myotubes by dexamethasone: Effect of the proteasome inhibitor MG-132. J. Cell. Physiol. 1999, 181, 455–461. [Google Scholar] [CrossRef]
- Miyazaki, M.; Hitomi, Y.; Kizaki, T.; Ohno, H.; Katsumura, T.; Haga, S.; Takemasa, T. Calcineurin-mediated slow-type fiber expression and growth in reloading condition. Med. Sci. Sports Exerc. 2006, 38, 1065–1072. [Google Scholar] [CrossRef]
- Bodine, S.C.; Stitt, T.N.; Gonzalez, M.; Kline, W.O.; Stover, G.L.; Bauerlein, R.; Zlotchenko, E.; Scrimgeour, A.; Lawrence, J.C.; Glass, D.J.; et al. Akt/mTOR pathway is a crucial regulator of skeletal muscle hypertrophy and can prevent muscle atrophy in vivo. Nat. Cell Biol. 2001, 3, 1014–1019. [Google Scholar] [CrossRef]
- Hudson, M.B.; Price, S.R. Calcineurin: A poorly understood regulator of muscle mass. Int. J. Biochem. Cell Biol. 2013, 45, 2173–2178. [Google Scholar] [CrossRef] [PubMed]
- Lahiri, S.; Kim, H.; Garcia-Perez, I.; Reza, M.M.; Martin, K.A.; Kundu, P.; Cox, L.M.; Selkrig, J.; Posma, J.M.; Zhang, H.; et al. The gut microbiota influences skeletal muscle mass and function in mice. Sci. Transl. Med. 2019, 11, eaan5662. [Google Scholar] [CrossRef] [PubMed]
- Hsu, Y.J.; Chiu, C.C.; Li, Y.P.; Huang, W.C.; Huang, Y.T.; Huang, C.C.; Chuang, H.L. Effect of intestinal microbiota on exercise performance in mice. J. Strength Cond. Res. 2015, 29, 552–558. [Google Scholar] [CrossRef] [PubMed]
- de Vos, W.M.; Tilg, H.; Van Hul, M.; Cani, P.D. Gut microbiome and health: Mechanistic insights. Gut 2022, 71, 1020–1032. [Google Scholar] [CrossRef] [PubMed]
- Everard, A.; Belzer, C.; Geurts, L.; Ouwerkerk, J.P.; Druart, C.; Bindels, L.B.; Guiot, Y.; Derrien, M.; Muccioli, G.G.; Delzenne, N.M.; et al. Cross-talk between Akkermansia muciniphila and intestinal epithelium controls diet-induced obesity. Proc. Natl. Acad. Sci. USA 2013, 110, 9066–9071. [Google Scholar] [CrossRef] [PubMed]
- López-Cauce, B.; Puerto, M.; García, J.J.; Ponce-Alonso, M.; Becerra-Aparicio, F.; Del Campo, R.; Peligros, I.; Fernández-Aceñero, M.J.; Gómez-Navarro, Y.; Lara, J.M.; et al. Akkermansia deficiency and mucin depletion are implicated in intestinal barrier dysfunction as earlier event in the development of inflammation in interleukin-10-deficient mice. Front. Microbiol. 2022, 13, 1083884. [Google Scholar] [CrossRef] [PubMed]
- Mo, X.; Shen, L.; Cheng, R.; Wang, P.; Wen, L.; Sun, Y.; Wang, Q.; Chen, J.; Lin, S.; Liao, Y.; et al. Faecal microbiota transplantation from young rats attenuates age-related sarcopenia revealed by multiomics analysis. J. Cachexia Sarcopenia Muscle 2023, 14, 2168–2183. [Google Scholar] [CrossRef] [PubMed]
- Shin, J.; Noh, J.R.; Choe, D.; Lee, N.; Song, Y.; Cho, S.; Kang, E.J.; Go, M.J.; Ha, S.K.; Chang, D.H.; et al. Ageing and rejuvenation models reveal changes in key microbial communities associated with healthy ageing. Microbiome 2021, 9, 240. [Google Scholar] [CrossRef]
- Schepper, J.D.; Collins, F.; Rios-Arce, N.D.; Kang, H.J.; Schaefer, L.; Gardinier, J.D.; Raghuvanshi, R.; Quinn, R.A.; Britton, R.; Parameswaran, N.; et al. Involvement of the gut microbiota and barrier function in glucocorticoid-induced osteoporosis. J. Bone Miner. Res. 2020, 35, 801–820. [Google Scholar] [CrossRef]
- Ezaki, O.; Abe, S. Medium-chain triglycerides (8:0 and 10:0) increase muscle mass and function in frail older adults: A combined data analysis of clinical trials. Front. Nutr. 2023, 10, 1284497. [Google Scholar] [CrossRef]
- Kampmann, F.B.; Thysen, S.M.; Nielsen, C.F.B.; Kofoed, K.F.; Køber, L.; Pham, M.H.C.; Vaag, A.; Jørgensen, N.R.; Petersen, J.; Jacobsen, R.K.; et al. Study protocol of the InterVitaminK trial: A Danish population-based randomised double-blinded placebo-controlled trial of the effects of vitamin K (menaquinone-7) supplementation on cardiovascular, metabolic and bone health. BMJ Open 2023, 13, e071885. [Google Scholar] [CrossRef] [PubMed]
- Nay, K.; Jollet, M.; Goustard, B.; Baati, N.; Vernus, B.; Pontones, M.; Lefeuvre-Orfila, L.; Bendavid, C.; Rué, O.; Mariadassou, M.; et al. Gut bacteria are critical for optimal muscle function: A potential link with glucose homeostasis. Am. J. Physiol. Endocrinol. Metab. 2019, 317, E158–E171. [Google Scholar] [CrossRef]
- Shin, N.-R.; Lee, J.-C.; Lee, H.-Y.; Kim, M.-S.; Whon, T.W.; Lee, M.-S.; Bae, J.-W. An increase in the Akkermansia spp. population induced by metformin treatment improves glucose homeostasis in diet-induced obese mice. Microbiome 2014, 63, 727–735. [Google Scholar] [CrossRef]
- Kunasol, C.; Chattipakorn, N.; Chattipakorn, S.C. Impact of calcineurin inhibitors on gut microbiota: Focus on tacrolimus with evidence from in vivo and clinical studies. Eur. J. Pharmacol. 2025, 987, 177176. [Google Scholar] [CrossRef] [PubMed]
- Mohamed, M.E.; Staley, A.S.C.; Onyeaghala, G.; Teigen, L.; Dorr, C.R.; Remmel, R.P.; Guan, W.; Oetting, W.S.; Matas, A.J.; Israni, A.K.; et al. Pharmacomicrobiomics: Immunosuppressive Drugs and Microbiome Interactions in Transplantation. Transplantation 2024, 108, 1895–1910. [Google Scholar] [CrossRef] [PubMed]
- Bhat, M.; Pasini, E.; Copeland, J.; Angeli, M.; Husain, S.; Kumar, D.; Renner, E.; Teterina, A.; Allard, J.; Guttman, D.S.; et al. Impact of immunosuppression on the metagenomic composition of the intestinal microbiome: A systems biology approach to post-transplant diabetes. Sci. Rep. 2017, 7, 10277. [Google Scholar] [CrossRef] [PubMed]
- Toral, M.; Romero, M.; Rodriguez-Nogales, A.; Jimenez, R.; Robles-Vera, I.; Algieri, F.; Chueca-Porcuna, N.; Sanchez, M.; de la Visitacion, N.; Olivares, M.; et al. Lactobacillus fermentum Improves Tacrolimus-Induced Hypertension by Restoring Vascular Redox State and Improving eNOS Coupling. Mol. Nutr. Food Res. 2018, 62, e1800033. [Google Scholar] [CrossRef] [PubMed]
- Jiao, W.; Zhang, Z.; Xu, Y.; Gong, L.; Zhang, W.; Tang, H.; Zeng, S.; Zhang, Q.; Sun, Z.; Liu, L.; et al. Butyric acid normalizes hyperglycemia caused by the tacrolimus-induced gut microbiota. Am. J. Transplant. 2020, 20, 2413–2424. [Google Scholar] [CrossRef] [PubMed]
- Mo, C.; Lou, X.; Xue, J.; Shi, Z.; Zhao, Y.; Wang, F.; Chen, G. The influence of Akkermansia muciniphila on intestinal barrier function. Gut Pathog. 2024, 16, 41. [Google Scholar] [CrossRef] [PubMed]
- Matsuki, T.; Watanabe, K.; Fujimoto, J.; Takada, T.; Tanaka, R. Use of 16S rRNA gene-targeted group-specific primers for real-time PCR analysis of predominant bacteria in human feces. Appl. Environ. Microbiol. 2004, 70, 7220–7228. [Google Scholar] [CrossRef] [PubMed]
- Bolyen, E.; Rideout, J.R.; Dillon, M.R.; Bokulich, N.A.; Abnet, C.C.; Al-Ghalith, G.A.; Alexander, H.; Alm, E.J.; Arumugam, M.; Asnicar, F.; et al. Reproducible, interactive, scalable and extensible microbiome data science using QIIME 2. Nat. Biotechnol. 2019, 37, 852–857. [Google Scholar] [CrossRef] [PubMed]
- Segata, N.; Izard, J.; Waldron, L.; Gevers, D.; Miropolsky, L.; Garrett, W.S.; Huttenhower, C. Metagenomic biomarker discovery and explanation. Genome Biol. 2011, 12, R60. [Google Scholar] [CrossRef]
- Douglas, G.M.; Maffei, V.J.; Zaneveld, J.R.; Yurgel, S.N.; Brown, J.R.; Taylor, C.M.; Huttenhower, C.; Langille, M.G.I. PICRUSt2 for prediction of metagenome functions. Nat. Biotechnol. 2020, 38, 685–688. [Google Scholar] [CrossRef] [PubMed]
- Caspi, R.; Billington, R.; Fulcher, C.A.; Keseler, I.M.; Kothari, A.; Krummenacker, M.; Latendresse, M.; Midford, P.E.; Ong, Q.; Ong, W.K.; et al. The MetaCyc database of metabolic pathways and enzymes. Nucleic Acids Res. 2018, 46, D633–D639. [Google Scholar] [CrossRef] [PubMed]
- Kanehisa, M.; Goto, S. KEGG: Kyoto encyclopedia of genes and genomes. Nucleic Acids Res. 2000, 28, 27–30. [Google Scholar] [CrossRef]
- Schindelin, J.; Arganda-Carreras, I.; Frise, E.; Kaynig, V.; Longair, M.; Pietzsch, T.; Preibisch, S.; Rueden, C.; Saalfeld, S.; Schmid, B.; et al. Fiji: An open-source platform for biological-image analysis. Nat. Methods 2012, 9, 676–682. [Google Scholar] [CrossRef]






| Variables | Recipients (n = 18) | Donors (n = 16) | p-Value | |
|---|---|---|---|---|
| Preoperative demographics and clinical characteristics | ||||
| Age at surgery (years) | Median (IQR) | 55 (45–63) | 61 (56–67) | 0.08 |
| Sex | Male | 10 (56%) | 8 (50%) | 0.35 |
| Female | 8 (44%) | 8 (50%) | 1.00 | |
| ABO-incompatible | Yes | 7 (39%) | - | |
| Preemptive | Yes | 6 (33%) | - | |
| Calcineurin inhibitor | TAC | 13 (72%) | - | - |
| CyA | 5 (28%) | - | ||
| Antimetabolite or everolimus | MMF | 18 (100%) | - | |
| EVR | 15 (83%) | - | - | |
| Glucocorticoid | PSL | 18 (100%) | - | |
| Hypertension | Yes | 18 (100%) | 3 (19%) | <0.001 * |
| Diabetes mellitus | Yes | 3 (17%) | 0 (0%) | 0.23 |
| Dyslipidemia | Yes | 9 (50%) | 2 (12%) | 0.03 * |
| Hemoglobin (g/L) | Median (IQR) | 11.3 (10.7–12.7) | 13.9 (13.4–15.4) | <0.001 * |
| C-reactive protein (mg/dL) | Median (IQR) | 0.05 (0.02–0.17) | 0.03 (0.02–0.06) | 0.19 |
| Lymphocyte count | Median (IQR) | 1300 (1025–1475) | 1650 (1400–1900) | 0.004 * |
| Albumin (mg/dL) | Median (IQR) | 4.2 (3.8–4.6) | 4.4 (4.3–4.6) | 0.09 |
| Total cholesterol | Median (IQR) | 168 (154–189) | 220 (199–238) | <0.001 * |
| CONUT score | Median (IQR) | 2 (1–3) | 0 (0–1) | <0.001 * |
| GNRI score | Median (IQR) | 102 (97–106) | 106 (101–110) | 0.24 |
| PNI score | Median (IQR) | 48 (44–53) | 52 (50–54) | 0.02 * |
| eGFR (mL/min/1.73 m2) | Median (IQR) | 7.3 (6.2–9.0) | 85.2 (72.0–94.0) | <0.001 * |
| HbA1c (%) | Median (IQR) | 5.7 (5.2–6.0) | 5.7 (5.5–5.8) | 0.83 |
| Body weight (kg) | Median (IQR) | 61.6 (54.1–72.1) | 57.1 (48.7–63.7) | 0.19 |
| Height (cm) | Median (IQR) | 168 (160–171) | 161 (160–166) | 0.17 |
| Body mass index (kg/m2) | Median (IQR) | 22.4 (20.0–24.8) | 22.3 (19.7–23.2) | 0.48 |
| Handgrip strength (kg) | Median (IQR) | 28.0 (21.3–31.4) | 30.7 (24.5–34.7) | 0.45 |
| Preoperative body composition parameter measured using CT | ||||
| Psoas muscle (cm3) | Median (IQR) | 287 (226–356) | 237 (158–326) | 0.22 |
| Visceral adipose tissue (cm3) | Median (IQR) | 1829 (1573–2896) | 2533 (1597–3470) | 0.57 |
| Subcutaneous adipose tissue (cm3) | Median (IQR) | 2629 (1985–3396) | 3394 (2460–4037) | 0.19 |
| Psoas muscle index at L3 (cm2/m2) | Median (IQR) | 6.2 (4.5–7.1) | 4.3 (3.7–6.3) | 0.15 |
| Preoperative body composition parameter measured using BIA | ||||
| Total body water (L) | Median (IQR) | 36.8 (31.0–42.3) | 27.5 (26.1–35.0) | 0.02 * |
| Protein (kg) | Median (IQR) | 9.6 (8.0–11.1) | 7.4 (6.9–9.5) | 0.04 * |
| Minerals (kg) | Median (IQR) | 3.5 (3.0–3.8) | 2.6 (2.4–3.2) | 0.003 * |
| Bone mineral content (kg) | Median (IQR) | 2.9 (2.5–3.1) | 2.2 (2.0–2.6) | 0.003 * |
| Body fat mass (kg) | Median (IQR) | 12.1 (11.2–16.0) | 15.6 (12.2–17.0) | 0.22 |
| Skeletal muscle index (kg/m2) | Median (IQR) | 7.3 (6.5–8.2) | 6.0 (5.4–7.1) | 0.02 * |
| Fat mass index (kg/m2) | Median (IQR) | 4.6 (4.3–5.5) | 5.7 (4.7–6.5) | 0.11 |
| Bone mineral content index (kg/m2) | Median (IQR) | 1.06 (0.92–1.10) | 0.87 (0.77–0.97) | 0.002 * |
| 50 kHz whole-body phase angle (°) | Median (IQR) | 4.8 (3.8–5.3) | 5.3 (4.4–5.9) | 0.18 |
Disclaimer/Publisher’s Note: The statements, opinions and data contained in all publications are solely those of the individual author(s) and contributor(s) and not of MDPI and/or the editor(s). MDPI and/or the editor(s) disclaim responsibility for any injury to people or property resulting from any ideas, methods, instructions or products referred to in the content. |
© 2025 by the authors. Licensee MDPI, Basel, Switzerland. This article is an open access article distributed under the terms and conditions of the Creative Commons Attribution (CC BY) license (https://creativecommons.org/licenses/by/4.0/).
Share and Cite
Tomizawa, M.; Hori, S.; Yoneda, T.; Maesaka, F.; Onishi, S.; Shimizu, T.; Onishi, K.; Morizawa, Y.; Gotoh, D.; Nakai, Y.; et al. Immunosuppressant-Induced Alteration of Gut Microbiota Causes Loss of Skeletal Muscle Mass: Evidence from Animal Experiments Using Mice and Observational Study on Humans. J. Clin. Med. 2025, 14, 1628. https://doi.org/10.3390/jcm14051628
Tomizawa M, Hori S, Yoneda T, Maesaka F, Onishi S, Shimizu T, Onishi K, Morizawa Y, Gotoh D, Nakai Y, et al. Immunosuppressant-Induced Alteration of Gut Microbiota Causes Loss of Skeletal Muscle Mass: Evidence from Animal Experiments Using Mice and Observational Study on Humans. Journal of Clinical Medicine. 2025; 14(5):1628. https://doi.org/10.3390/jcm14051628
Chicago/Turabian StyleTomizawa, Mitsuru, Shunta Hori, Tatsuo Yoneda, Fumisato Maesaka, Sayuri Onishi, Takuto Shimizu, Kenta Onishi, Yosuke Morizawa, Daisuke Gotoh, Yasushi Nakai, and et al. 2025. "Immunosuppressant-Induced Alteration of Gut Microbiota Causes Loss of Skeletal Muscle Mass: Evidence from Animal Experiments Using Mice and Observational Study on Humans" Journal of Clinical Medicine 14, no. 5: 1628. https://doi.org/10.3390/jcm14051628
APA StyleTomizawa, M., Hori, S., Yoneda, T., Maesaka, F., Onishi, S., Shimizu, T., Onishi, K., Morizawa, Y., Gotoh, D., Nakai, Y., Miyake, M., Torimoto, K., Tanaka, N., & Fujimoto, K. (2025). Immunosuppressant-Induced Alteration of Gut Microbiota Causes Loss of Skeletal Muscle Mass: Evidence from Animal Experiments Using Mice and Observational Study on Humans. Journal of Clinical Medicine, 14(5), 1628. https://doi.org/10.3390/jcm14051628

