Opportunity Screening for Early Detection of Gestational Diabetes: Results from the MERGD Study
Abstract
1. Introduction
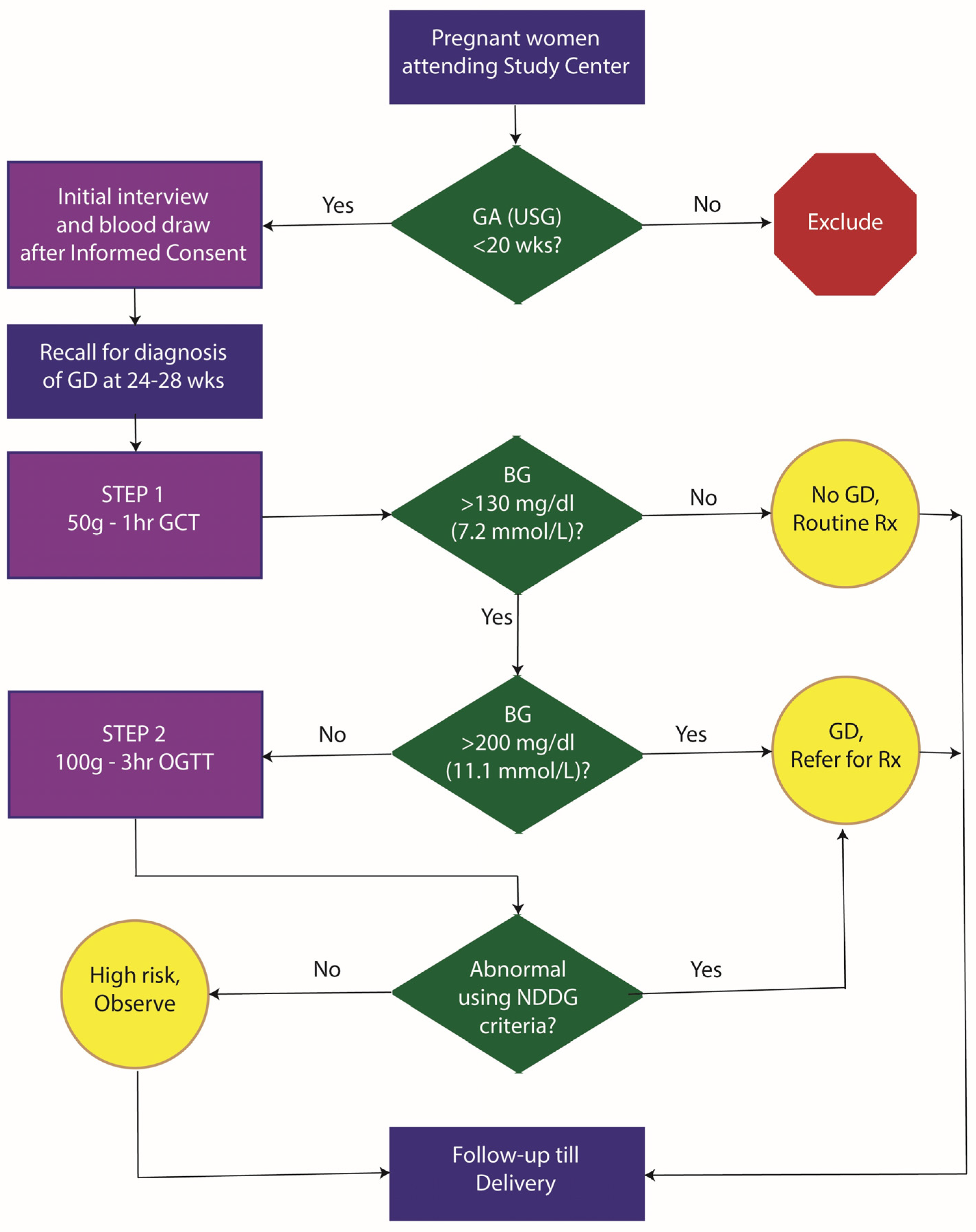
2. Materials and Methods
3. Results
4. Discussion
5. Conclusions
Supplementary Materials
Author Contributions
Funding
Institutional Review Board Statement
Informed Consent Statement
Data Availability Statement
Acknowledgments
Conflicts of Interest
Abbreviations
| ACOG | American College of Obstetrics and Gynecology |
| AMPM | Automated Multi-Pass Method |
| BMI | Body mass index |
| C&C | Carpenter–Coustan |
| GCT | Glucose Challenge Test |
| GD | Gestational Diabetes |
| HDL | High density lipoprotein |
| IADPSG | International Association of Diabetes in Pregnancy Study Group |
| LDL | Low density lipoprotein |
| MERGD | Markers of Early Risk-stratification of Gestational Diabetes |
| MET | Metabolic equivalents |
| NDDG | National Diabetes Data Group |
| OGTT | Oral Glucose Tolerance Test |
| PPAQ | Pregnancy Physical Activity Questionnaire |
| TG | Triglycerides |
| VLDL | Very low-density lipoprotein |
| WHO | World Health Organization |
References
- Lain, K.Y.; Catalano, P.M. Metabolic changes in pregnancy. Clin. Obstet. Gynecol. 2007, 50, 938–948. [Google Scholar] [CrossRef]
- WHO. Diagnostic Criteria and Classification of Hyperglycaemia First Detected in Pregnancy; World Health Organization: Geneva, Switzerland, 2013. [Google Scholar]
- HAPO Study Cooperative Research Group. Hyperglycemia and Adverse Pregnancy Outcome (HAPO) Study: Associations with neonatal anthropometrics. Diabetes 2009, 58, 453–459. [Google Scholar] [CrossRef]
- HAPO Study Cooperative Research Group; Metzger, B.E.; Lowe, L.P.; Dyer, A.R.; Trimble, E.R.; Chaovarindr, U.; Coustan, D.R.; Hadden, D.R.; McCance, D.R.; Hod, M.; et al. Hyperglycemia and adverse pregnancy outcomes. N. Engl. J. Med. 2008, 358, 1991–2002. [Google Scholar] [CrossRef] [PubMed]
- Liao, L.-Z.; Xu, Y.; Zhuang, X.-D.; Hong, S.-B.; Wang, Z.-L.; Sandra, D.A.; Liu, B. Evaluation of guidelines on the screening and diagnosis of gestational diabetes mellitus: Systematic review. BMJ Open 2019, 9, e023014. [Google Scholar] [CrossRef] [PubMed]
- Committee on Practice Bulletins—Obstetrics. ACOG Practice Bulletin No. 190: Gestational Diabetes Mellitus. Obstet. Gynecol. 2018, 131, e49–e64. [Google Scholar] [CrossRef] [PubMed]
- Mohan, V.; Usha, S.; Uma, R. Screening for gestational diabetes in India: Where do we stand? J. Postgrad. Med. 2015, 61, 151–154. [Google Scholar] [CrossRef]
- Coustan, D.R.; Lowe, L.P.; Metzger, B.E.; Dyer, A.R. The Hyperglycemia and Adverse Pregnancy Outcome (HAPO) study: Paving the way for new diagnostic criteria for gestational diabetes mellitus. Am. J. Obstet. Gynecol. 2010, 202, 654.e1–654.e6. [Google Scholar] [CrossRef]
- Langer, O.; Umans, J.G.; Miodovnik, M. Perspectives on the proposed gestational diabetes mellitus diagnostic criteria. Obstet. Gynecol. 2013, 121, 177–182. [Google Scholar] [CrossRef]
- Bodmer-Roy, S.; Morin, L.; Cousineau, J.; Rey, E. Pregnancy outcomes in women with and without gestational diabetes mellitus according to the International Association of the Diabetes and Pregnancy Study Groups criteria. Obstet. Gynecol. 2012, 120, 746–752. [Google Scholar] [CrossRef]
- Fuller, K.P.; Borgida, A.F. Gestational diabetes mellitus screening using the one-step versus two-step method in a high-risk practice. Clin. Diabetes Publ. Am. Diabetes Assoc. 2014, 32, 148–150. [Google Scholar] [CrossRef]
- Li, K.T.; Naik, S.; Alexander, M.; Mathad, J.S. Screening and diagnosis of gestational diabetes in India: A systematic review and meta-analysis. Acta Diabetol. 2018, 55, 613–625. [Google Scholar] [CrossRef]
- Dawood, F.S.; Hunt, D.; Patel, A.; Kittikraisak, W.; Tinoco, Y.; Kurhe, K.; Soto, G.; Hombroek, D.; Garg, S.; Chotpitayasunondh, T.; et al. The Pregnancy and Influenza Multinational Epidemiologic (PRIME) study: A prospective cohort study of the impact of influenza during pregnancy among women in middle-income countries. Reprod. Health 2018, 15, 159. [Google Scholar] [CrossRef] [PubMed]
- Dawood, F.S.; Kittikraisak, W.; Patel, A.; Rentz Hunt, D.; Suntarattiwong, P.; Wesley, M.G.; Thompson, M.G.; Soto, G.; Mundhada, S.; Arriola, C.S.; et al. Incidence of influenza during pregnancy and association with pregnancy and perinatal outcomes in three middle-income countries: A multisite prospective longitudinal cohort study. Lancet Infect. Dis. 2021, 21, 97–106. [Google Scholar] [CrossRef] [PubMed]
- American Diabetes Association. 2. Classification and Diagnosis of Diabetes: Standards of Medical Care in Diabetes-2018. Diabetes Care 2018, 41, S13–S27. [Google Scholar] [CrossRef]
- Carpenter, M.W.; Coustan, D.R. Criteria for screening tests for gestational diabetes. Am. J. Obstet. Gynecol. 1982, 144, 768–773. [Google Scholar] [CrossRef]
- Raper, N.R.; Perloff, B.; Ingwersen, L.; Steinfeldt, L.; Anand, J. An overview of USDA’s dietary intake data system. J. Food Compos. Anal. 2004, 17, 545–555. [Google Scholar] [CrossRef]
- Gopalan, C.; Rama Sastri, B.V.; Balasubramanian, S.C. Nutritive Value of Indian Foods; National Institute of Nutrition: Hyderabad, India, 2012. [Google Scholar]
- Chasan-Taber, L.; Schmidt, M.D.; Roberts, D.E.; Hosmer, D.; Markenson, G.; Freedson, P.S. Development and validation of a Pregnancy Physical Activity Questionnaire. Med. Sci. Sports Exerc. 2004, 36, 1750–1760. [Google Scholar] [CrossRef]
- Chowdhury Salian, S.; Singh, J. Reliability and validity of the Indian version of the Pregnancy Physical Activity Questionnaire (PPAQ). Int. J. Curr. Res. Mod. Ed. 2017, 2, 89–92. [Google Scholar]
- VanderWeele, T.J.; Ding, P. Sensitivity Analysis in Observational Research: Introducing the E-Value. Ann. Intern. Med. 2017, 167, 268–274. [Google Scholar] [CrossRef]
- WHO Expert Consultation. Appropriate body-mass index for Asian populations and its implications for policy and intervention strategies. Lancet 2004, 363, 157–163. [Google Scholar] [CrossRef]
- Ryan, E.A.; Savu, A.; Yeung, R.O.; Moore, L.E.; Bowker, S.L.; Kaul, P. Elevated fasting vs post-load glucose levels and pregnancy outcomes in gestational diabetes: A population-based study. Diabet. Med. 2020, 37, 114–122. [Google Scholar] [CrossRef]
- Kaul, P.; Savu, A.; Yeung, R.O.; Ryan, E.A. Association between maternal glucose and large for gestational outcomes: Real-world evidence to support Hyperglycaemia and Adverse Pregnancy Outcomes (HAPO) study findings. Diabet. Med. 2022, 39, e14786. [Google Scholar] [CrossRef] [PubMed]
- Roeckner, J.T.; Sanchez-Ramos, L.; Jijon-Knupp, R.; Kaunitz, A.M. Single abnormal value on 3-hour oral glucose tolerance test during pregnancy is associated with adverse maternal and neonatal outcomes: A systematic review and metaanalysis. Am. J. Obstet. Gynecol. 2016, 215, 287–297. [Google Scholar] [CrossRef] [PubMed]
- Gomes, C.; Futterman, I.D.; Sher, O.; Gluck, B.; Hillier, T.A.; Ramezani Tehrani, F.; Chaarani, N.; Fisher, N.; Berghella, V.; McLaren, R.A., Jr. One-step vs 2-step gestational diabetes mellitus screening and pregnancy outcomes: An updated systematic review and meta-analysis. Am. J. Obstet. Gynecol. MFM 2024, 6, 101346. [Google Scholar] [CrossRef] [PubMed]
- Hillier, T.A.; Pedula, K.L.; Ogasawara, K.K.; Vesco, K.K.; Oshiro, C.E.S.; Lubarsky, S.L.; Van Marter, J. A Pragmatic, Randomized Clinical Trial of Gestational Diabetes Screening. N. Engl. J. Med. 2021, 384, 895–904. [Google Scholar] [CrossRef]
- Kauffman, R.P. 1-step screening approach detected more GDM than 2-step approach but did not improve clinical outcomes. Ann. Intern. Med. 2021, 174, JC93. [Google Scholar] [CrossRef]
- Pillay, J.; Donovan, L.; Guitard, S.; Zakher, B.; Gates, M.; Gates, A.; Vandermeer, B.; Bougatsos, C.; Chou, R.; Hartling, L. Screening for Gestational Diabetes: Updated Evidence Report and Systematic Review for the US Preventive Services Task Force. JAMA 2021, 326, 539–562. [Google Scholar] [CrossRef]
- Levin, G.; Tsur, A.; Shai, D.; Cahan, T.; Shapira, M.; Meyer, R. Prediction of adverse neonatal outcome among newborns born through meconium-stained amniotic fluid. Int. J. Gynaecol. Obstet. 2021, 154, 515–520. [Google Scholar] [CrossRef]
- Oral, S.; Celik, S.; Akpak, Y.K.; Golbasi, H.; Bayraktar, B.; Unver, G.; Sahin, S.; Yurtcu, N.; Soyer Caliskan, C. Prediction of gestational diabetes mellitus and perinatal outcomes by plasma zonulin levels. Arch. Gynecol. Obstet. 2022, 309, 119–126. [Google Scholar] [CrossRef]
- Modzelewski, R.; Stefanowicz-Rutkowska, M.M.; Matuszewski, W.; Bandurska-Stankiewicz, E.M. Gestational Diabetes Mellitus-Recent Literature Review. J. Clin. Med. 2022, 11, 5736. [Google Scholar] [CrossRef]
- Ye, W.; Luo, C.; Huang, J.; Li, C.; Liu, Z.; Liu, F. Gestational diabetes mellitus and adverse pregnancy outcomes: Systematic review and meta-analysis. BMJ 2022, 377, e067946. [Google Scholar] [CrossRef]
- Liu, H.; Liu, J. Improved support vector machine algorithm based on the influence of Gestational Diabetes Mellitus on the outcome of perinatal outcome by ultrasound imaging. Pak. J. Med. Sci. 2021, 37, 1625–1629. [Google Scholar] [CrossRef]
- Xu, H.; Arkema, E.V.; Cnattingius, S.; Stephansson, O.; Johansson, K. Gestational weight gain and delivery outcomes: A population-based cohort study. Paediatr. Perinat. Epidemiol. 2021, 35, 47–56. [Google Scholar] [CrossRef]
- Glazer, K.B.; Danilack, V.A.; Field, A.E.; Werner, E.F.; Savitz, D.A. Term Labor Induction and Cesarean Delivery Risk among Obese Women with and without Comorbidities. Am. J. Perinatol. 2022, 39, 154–164. [Google Scholar] [CrossRef]
- Pouliot, A.; Elmahboubi, R.; Adam, C. Incidence and Outcomes of Gestational Diabetes Mellitus Using the New International Association of Diabetes in Pregnancy Study Group Criteria in Hopital Maisonneuve-Rosemont. Can. J. Diabetes 2019, 43, 594–599. [Google Scholar] [CrossRef] [PubMed]
- Lennestal, R.; Otterblad Olausson, P.; Kallen, B. Maternal use of antihypertensive drugs in early pregnancy and delivery outcome, notably the presence of congenital heart defects in the infants. Eur. J. Clin. Pharmacol. 2009, 65, 615–625. [Google Scholar] [CrossRef] [PubMed]
- Ramezani Tehrani, F.; Rahmati, M.; Farzadfar, F.; Abedini, M.; Farahmand, M.; Hosseinpanah, F.; Hadaegh, F.; Torkestani, F.; Valizadeh, M.; Azizi, F.; et al. One-step versus two-step screening for diagnosis of gestational diabetes mellitus in Iranian population: A randomized community trial. Front. Endocrinol. 2022, 13, 1039643. [Google Scholar] [CrossRef] [PubMed]
- Zera, C.A.; Seely, E.W. Controversies in Gestational Diabetes. TouchREVIEWS Endocrinol. 2021, 17, 102–107. [Google Scholar] [CrossRef]
- Saccone, G.; Khalifeh, A.; Al-Kouatly, H.B.; Sendek, K.; Berghella, V. Screening for gestational diabetes mellitus: One step versus two step approach. A meta-analysis of randomized trials. J. Matern.-Fetal Neonatal Med. 2020, 33, 1616–1624. [Google Scholar] [CrossRef]
- Khalifeh, A.; Eckler, R.; Felder, L.; Saccone, G.; Caissutti, C.; Berghella, V. One-step versus two-step diagnostic testing for gestational diabetes: A randomized controlled trial. J. Matern.-Fetal Neonatal Med. 2020, 33, 612–617. [Google Scholar] [CrossRef]
- Brown, F.M.; Wyckoff, J. Application of One-Step IADPSG Versus Two-Step Diagnostic Criteria for Gestational Diabetes in the Real World: Impact on Health Services, Clinical Care, and Outcomes. Curr. Diabetes Rep. 2017, 17, 85. [Google Scholar] [CrossRef]
- Sevket, O.; Ates, S.; Uysal, O.; Molla, T.; Dansuk, R.; Kelekci, S. To evaluate the prevalence and clinical outcomes using a one-step method versus a two-step method to screen gestational diabetes mellitus. J. Matern.-Fetal Neonatal Med. 2014, 27, 36–41. [Google Scholar] [CrossRef]
- Al-Hindi, M.Y.; Al Sayari, T.A.; Al Solami, R.; Baiti, A.K.A.; Alnemri, J.A.; Mirza, I.M.; Alattas, A.; Faden, Y.A. Association of Antenatal Risk Score With Maternal and Neonatal Mortality and Morbidity. Cureus 2020, 12, e12230. [Google Scholar] [CrossRef]
- Coffey, D. Prepregnancy body mass and weight gain during pregnancy in India and sub-Saharan Africa. Proc. Natl. Acad. Sci. USA 2015, 112, 3302–3307. [Google Scholar] [CrossRef]
- Bisai, S. Maternal height as an independent risk factor for neonatal size among adolescent bengalees in kolkata, India. Ethiop. J. Health Sci. 2010, 20, 153–158. [Google Scholar] [CrossRef]



| Characteristic | GD Risk Group | p | |||
|---|---|---|---|---|---|
| RG0 | RG1 | RG2 | RG3 | ||
| (n = 700) | (n = 218) | (n = 75) | (n = 48) | ||
| Enrollment characteristics | |||||
| Maternal age at enrollment | 25.08 (0.15) | 25.85 (0.27) | 25.91 (0.56) | 27.56 (0.58) | 0.0001 |
| Gestational age at enrollment | 16.25 (0.11) | 16.17 (0.19) | 15.47 (0.38) | 15.76 (0.46) | 0.2204 |
| Singleton pregnancy | 688 (98.29) | 212 (97.25) | 75 (100.00) | 47 (97.92) | 0.4742 |
| Demographics | |||||
| Maternal education | 0.1490 | ||||
| Never schooled/kindergarten only | 5 (0.72) | 2 (0.92) | 2 (2.67) | 2 (4.17) | |
| Class 1–8 | 109 (15.62) | 39 (17.89) | 16 (21.33) | 4 (8.33) | |
| Class 9–10 | 235 (33.67) | 78 (35.78) | 24 (32.00) | 13 (27.08) | |
| Class 11–12 | 194 (27.79) | 54 (24.77) | 20 (26.67) | 17 (35.42) | |
| College 1–3 years | 106 (15.19) | 35 (16.06) | 11 (14.67) | 6 (12.50) | |
| College > 3 years | 35 (5.01) | 8 (3.67) | 2 (2.67) | 6 (12.50) | |
| Degree/Masters | 14 (2.01) | 2 (0.92) | 0 (0.00) | 0 (0.00) | |
| Family income | 0.0228 | ||||
| INR < 100,000 per annum | 287 (41.41) | 84 (39.25) | 31 (41.47) | 23 (48.94) | |
| INR 100,000–<200,000 per annum | 312 (45.02) | 102 (47.66) | 29 (39.73) | 12 (25.33) | |
| INR 200,000–<300,000 per annum | 68 (9.81) | 26 (12.15) | 8 (10.96) | 8 (17.02) | |
| INR 300,000–<400,000 per annum | 20 (2.89) | 1 (0.47) | 3 (4.11) | 2 (4.26) | |
| INR 400,000–<600,000 per annum | 4 (0.58) | 0 (0.00) | 2 (2.74) | 1 (2.13) | |
| INR 600,000–<1,000,000 per annum | 1 (0.14) | 1 (0.47) | 0 (0.00) | 0 (0.00) | |
| INR ≥ 1,000,000 per annum | 1 (0.14) | 0 (0.00) | 0 (0.00) | 1 (2.13) | |
| Caste | 0.0752 | ||||
| Open | 205 (29.33) | 70 (32.11) | 33 (44.00) | 22 (45.83) | |
| Other backward classes | 244 (34.91) | 78 (35.78) | 24 (32.00) | 14 (29.17) | |
| Scheduled caste | 166 (23.75) | 42 (19.27) | 13 (17.33) | 4 (8.33) | |
| Scheduled tribe | 33 (4.72) | 15 (6.88) | 2 (2.67) | 4 (8.33) | |
| Nomadic tribe/Vimukta Jaati | 29 (4.15) | 8 (3.67) | 2 (2.67) | 4 (8.33) | |
| Other | 22 (3.15) | 5 (2.29) | 1 (1.33) | 0 (0.00) | |
| Religion | 0.1956 | ||||
| Hindu | 427 (61.17) | 136 (62.67) | 41 (54.67) | 26 (54.17) | |
| Buddhist | 123 (17.62) | 34 (15.67) | 12 (16.00) | 4 (8.33) | |
| Muslim | 145 (20.77) | 44 (20.28) | 22 (29.33) | 18 (37.50) | |
| Sikh | 3 (0.43) | 1 (0.46) | 0 (0.00) | 0 (0.00) | |
| Christian | 0 (0.00) | 1 (0.46) | 0 (0.00) | 0 (0.00) | |
| Other | 0 (0.00) | 1 (0.46) | 0 (0.00) | 0 (0.00) | |
| Obstetric history | |||||
| Previous pregnancies | 0.2560 | ||||
| 0 | 316 (45.21) | 98 (44.95) | 43 (57.33) | 22 (45.83) | |
| 1 | 251 (35.91) | 67 (30.73) | 18 (24.00) | 15 (31.25) | |
| 2 | 105 (15.02) | 39 (17.89) | 8 (10.67) | 10 (20.83) | |
| 3 | 20 (2.86) | 12 (5.50) | 4 (5.33) | 1 (2.08) | |
| 4 | 5 (0.72) | 1 (0.46) | 1 (1.33) | 0 (0.00) | |
| 5 | 2 (0.29) | 0 (0.00) | 1 (1.33) | 0 (0.00) | |
| 6 | 0 (0.00) | 1 (0.46) | 0 (0.00) | 0 (0.00) | |
| Previous livebirths | 0.6558 | ||||
| 0 | 68 (17.75) | 20 (16.67) | 7 (21.88) | 6 (23.08) | |
| 1 | 265 (69.19) | 84 (70.00) | 19 (59.38) | 14 (53.85) | |
| 2 | 44 (11.19) | 15 (12.50) | 6 (18.75) | 6 (23.08) | |
| 3 | 6 (1.57) | 1 (0.83) | 0 (0.00) | 0 (0.00) | |
| Previous cesarean section | 102 (14.57) | 35 (16.06) | 12 (16.00) | 7 (14.58) | 0.9490 |
| Body mass index (kg/m2) | 21.31 (0.14) | 21.51 (0.30) | 22.18 (0.45) | 23.66 (0.70) | 0.0010 |
| Obesity (BMI ≥ 27.5 kg/m2) | 45 (6.43) | 19 (8.72) | 8 (10.67) | 11 (22.92) | 0.0005 |
| Blood pressure | |||||
| Systolic (mmHg) | 100.63 (0.31) | 103.30 (0.55) | 102.74 (0.99) | 105.70 (1.50) | 4.40 × 10−6 |
| Diastolic (mmHg) | 63.24 (0.23) | 65.61 (0.44) | 65.58 (0.80) | 66.99 (1.07) | 3.38 × 10−8 |
| Pulse pressure (mmHg) | 37.43 (0.22) | 37.69 (0.40) | 37.75 (0.72) | 37.77 (0.93) | 0.8629 |
| Mean arterial pressure (mmHg) | 75.68 (0.24) | 78.17 (0.44) | 77.57 (0.75) | 80.52 (1.19) | 1.48 × 10−8 |
| Hypertension | 7 (1.01) | 7 (3.21) | 1 (1.35) | 3 (6.25) | 0.0133 |
| Blood lipid profile | |||||
| Total serum cholesterol (mg/dL) | 157.07 (1.21) | 162.39 (2.17) | 159.72 (3.73) | 163.19 (4.27) | 0.1133 |
| Serum triglycerides (mg/dL) | 104.83 (1.80) | 112.13 (2.67) | 114.15 (5.84) | 125.88 (5.91) | 0.0001 |
| Serum high density lipoprotein (mg/dL) | 50.90 (0.34) | 50.25 (0.59) | 48.35 (0.92) | 50.77 (1.30) | 0.1423 |
| Serum low density lipoprotein (mg/dL) | 85.21 (1.06) | 89.71 (1.94) | 88.54 (3.21) | 87.24 (3.78) | 0.2076 |
| Serum very low-density lipoprotein (mg/dL) | 20.97 (0.36) | 22.43 (0.53) | 22.83 (1.17) | 25.18 (1.18) | 0.0001 |
| Characteristic | GD Risk Group | p | |||
|---|---|---|---|---|---|
| RG0 | RG1 | RG2 | RG3 | ||
| (n = 700) | (n = 218) | (n = 75) | (n = 48) | ||
| Dietary characteristics | |||||
| Total calories (Kcal/d) | 1510.26 (28.75) | 1489.70 (42.63) | 1419.60 (69.90) | 1560.37 (83.98) | 0.4785 |
| Total proteins (g/d) | 50.47 (1.29) | 53.04 (2.51) | 50.00 (4.54) | 56.49 (5.29) | 0.5188 |
| Total carbohydrates (g/d) | 220.91 (3.48) | 214.90 (5.39) | 203.73 (8.58) | 222.68 (11.91) | 0.5581 |
| Total fats (g/d) | 46.19 (1.50) | 45.33 (2.11) | 44.02 (3.30) | 47.70 (3.28) | 0.1557 |
| Total dietary fiber (g/d) | 7.14 (0.20) | 6.63 (0.29) | 6.53 (0.46) | 7.81 (0.61) | 0.1258 |
| Dietary iron (mg/d) | 15.41 (0.31) | 13.89 (0.48) | 14.25 (0.81) | 16.92 (1.07) | 0.0136 |
| Dietary calcium (mg/d) | 482.24 (10.29) | 473.98 (16.71) | 485.82 (28.45) | 548.71 (50.73) | 0.5046 |
| Water intake (L/d) | 1.13 (0.02) | 1.16 (0.04) | 1.11 (0.06) | 1.09 (0.06) | 0.9137 |
| Physical activity (per week) | |||||
| Total METs | 59.22 (0.88) | 57.42 (1.41) | 56.71 (1.84) | 56.31 (2.83) | 0.5037 |
| Sedentary METs | 1.18 (0.07) | 1.02 (0.12) | 0.84 (0.13) | 1.26 (0.24) | 0.3199 |
| Light intensity activity METs | 49.73 (0.62) | 48.44 (1.03) | 49.53 (1.52) | 48.64 (2.21) | 0.7153 |
| Moderate intensity activity METs | 8.29 (0.37) | 7.95 (0.58) | 6.35 (0.52) | 6.41 (0.99) | 0.5379 |
| Vigorous intensity activity METs | 0.02 (0.01) | 0.01 (0.01) | 0.00 (0.00) | 0.00 (0.00) | 0.6339 |
| Household/caregiving activity METs | 55.65 (0.84) | 54.06 (1.38) | 53.65 (1.78) | 52.67 (2.67) | 0.5665 |
| Occupational activity METs | 0.04 (0.02) | 0.10 (0.05) | 0.00 (0.00) | 0.00 (0.00) | 0.2556 |
| Sports activity METs | 1.14 (0.04) | 1.11 (0.06) | 1.07 (0.10) | 1.20 (0.13) | 0.9246 |
Disclaimer/Publisher’s Note: The statements, opinions and data contained in all publications are solely those of the individual author(s) and contributor(s) and not of MDPI and/or the editor(s). MDPI and/or the editor(s) disclaim responsibility for any injury to people or property resulting from any ideas, methods, instructions or products referred to in the content. |
© 2025 by the authors. Licensee MDPI, Basel, Switzerland. This article is an open access article distributed under the terms and conditions of the Creative Commons Attribution (CC BY) license (https://creativecommons.org/licenses/by/4.0/).
Share and Cite
Mamtani, M.; Kurhe, K.; Patel, A.; Jaisinghani, M.; Pipal, K.V.; Bhargav, S.; Mundhada, S.; Das, P.K.; Parvekar, S.; Khedikar, V.; et al. Opportunity Screening for Early Detection of Gestational Diabetes: Results from the MERGD Study. J. Clin. Med. 2025, 14, 7151. https://doi.org/10.3390/jcm14207151
Mamtani M, Kurhe K, Patel A, Jaisinghani M, Pipal KV, Bhargav S, Mundhada S, Das PK, Parvekar S, Khedikar V, et al. Opportunity Screening for Early Detection of Gestational Diabetes: Results from the MERGD Study. Journal of Clinical Medicine. 2025; 14(20):7151. https://doi.org/10.3390/jcm14207151
Chicago/Turabian StyleMamtani, Manju, Kunal Kurhe, Ashwini Patel, Manisha Jaisinghani, Kanchan V. Pipal, Savita Bhargav, Shailendra Mundhada, Prabir Kumar Das, Seema Parvekar, Vaishali Khedikar, and et al. 2025. "Opportunity Screening for Early Detection of Gestational Diabetes: Results from the MERGD Study" Journal of Clinical Medicine 14, no. 20: 7151. https://doi.org/10.3390/jcm14207151
APA StyleMamtani, M., Kurhe, K., Patel, A., Jaisinghani, M., Pipal, K. V., Bhargav, S., Mundhada, S., Das, P. K., Parvekar, S., Khedikar, V., Patel, A. B., & Kulkarni, H. (2025). Opportunity Screening for Early Detection of Gestational Diabetes: Results from the MERGD Study. Journal of Clinical Medicine, 14(20), 7151. https://doi.org/10.3390/jcm14207151

