Genetic Risk Profiling Reveals Altered Glycosyltransferase Expression as a Predictor for Patient Outcome in Neuroblastoma
Abstract
1. Introduction
2. Materials and Methods
2.1. Data Acquisition and Processing
2.2. Identification of Differentially Expressed Genes (DEGs) Between MYCN-A and MYCN-NA Samples
2.3. Functional Enrichment Analysis and Gene Set Enrichment Analysis
2.4. Immune Profiling and ImmuneScore-Dependent Survival Analysis
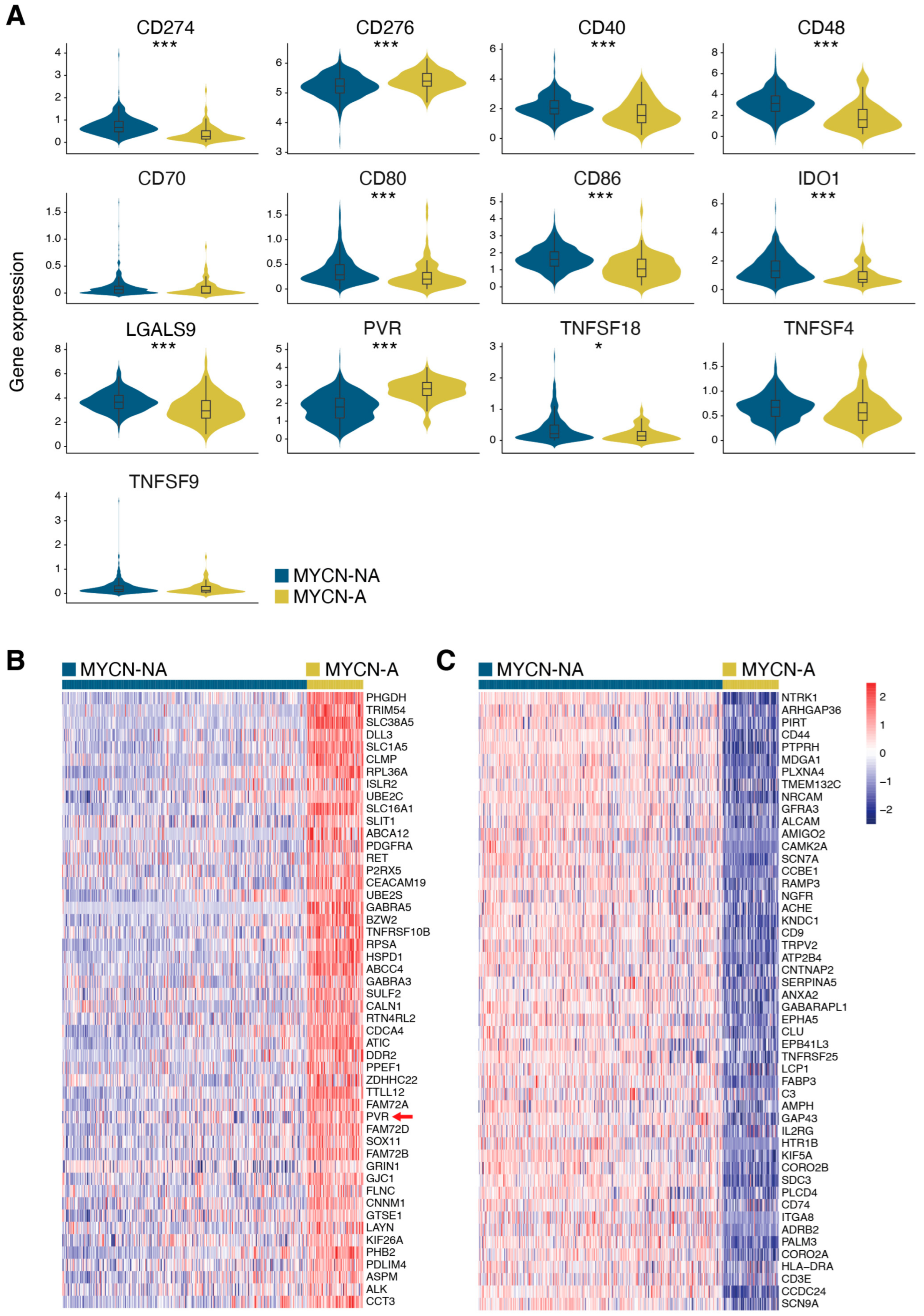
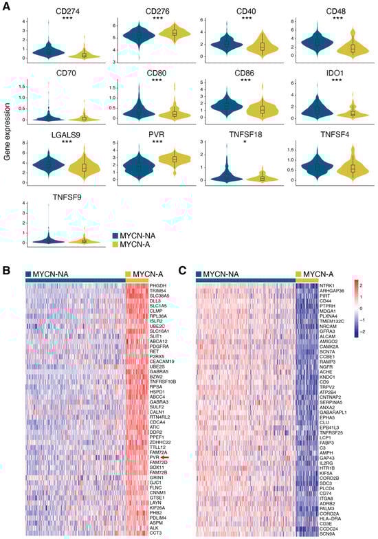
2.5. Immune Checkpoint and Cell Surface Protein Analysis
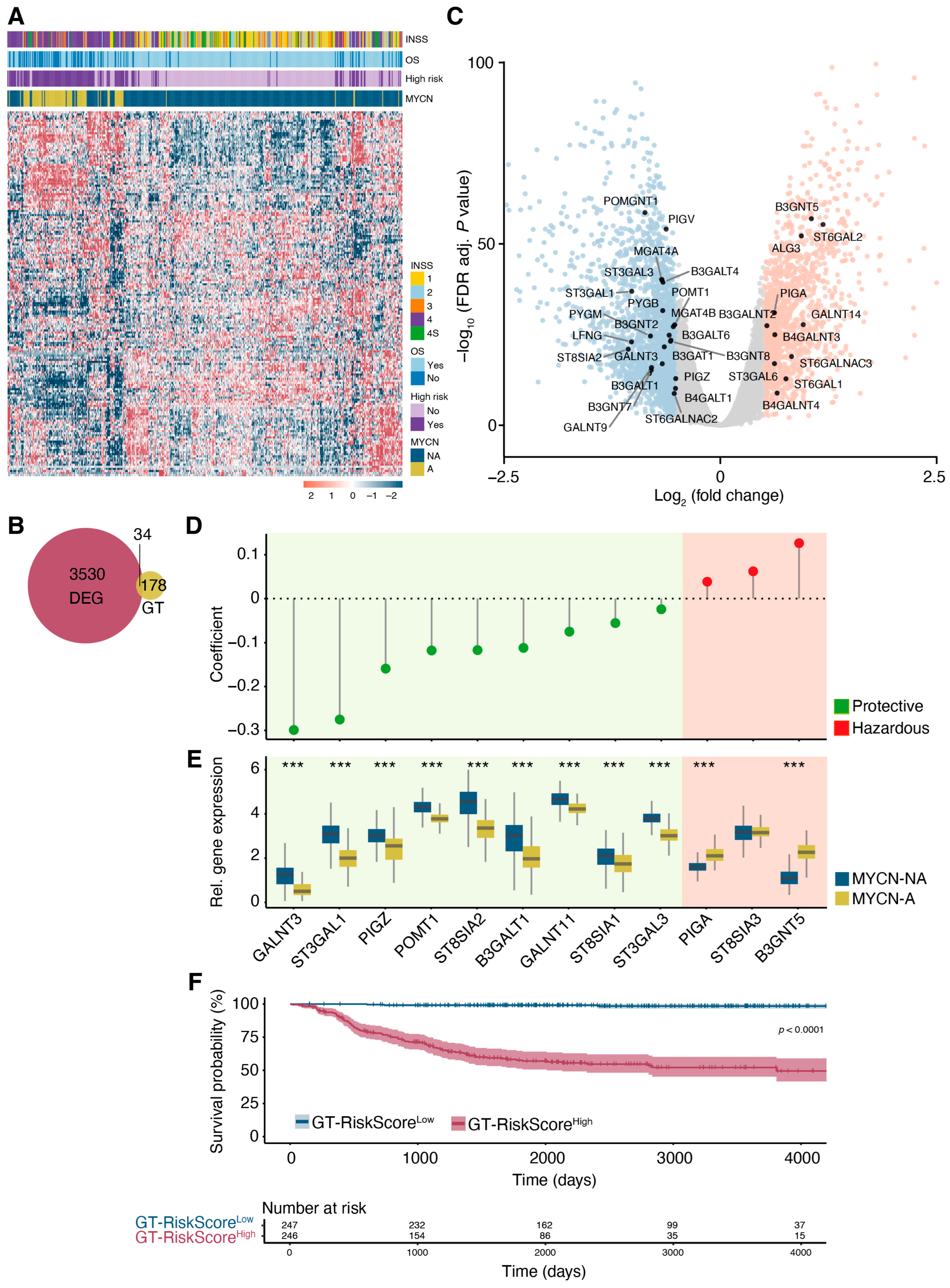
2.6. Construction and Validation of a Glycosyltransferase-Related Risk Signature
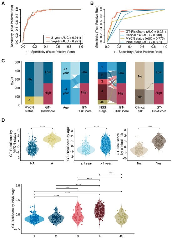
2.7. Time-Dependent Receiver Operating Characteristic (ROC) Curve Analysis
2.8. Correlation Analysis Between Glycosyltransferase-Based Risk Score and Clinical Characteristics
2.9. Independent Prognostic Analysis
2.10. Statistical Analysis
3. Results
4. Discussion
5. Conclusions
Supplementary Materials
Author Contributions
Funding
Institutional Review Board Statement
Informed Consent Statement
Data Availability Statement
Acknowledgments
Conflicts of Interest
References
- Cheung, N.-K.V.; Dyer, M.A. Neuroblastoma: Developmental Biology, Cancer Genomics and Immunotherapy. Nat. Rev. Cancer 2013, 13, 397–411. [Google Scholar] [CrossRef] [PubMed]
- Matthay, K.K.; Maris, J.M.; Schleiermacher, G.; Nakagawara, A.; Mackall, C.L.; Diller, L.; Weiss, W.A. Neuroblastoma. Nat. Rev. Dis. Primers 2016, 2, 16078. [Google Scholar] [CrossRef] [PubMed]
- Qiu, B.; Matthay, K.K. Advancing Therapy for Neuroblastoma. Nat. Rev. Clin. Oncol. 2022, 19, 515–533. [Google Scholar] [CrossRef] [PubMed]
- Maris, J.M.; Hogarty, M.D.; Bagatell, R.; Cohn, S.L. Neuroblastoma. Lancet 2007, 369, 2106–2120. [Google Scholar] [CrossRef]
- Formicola, D.; Petrosino, G.; Lasorsa, V.A.; Pignataro, P.; Cimmino, F.; Vetrella, S.; Longo, L.; Tonini, G.P.; Oberthuer, A.; Iolascon, A.; et al. An 18 Gene Expression-Based Score Classifier Predicts the Clinical Outcome in Stage 4 Neuroblastoma. J. Transl. Med. 2016, 14, 142. [Google Scholar] [CrossRef]
- Kreitz, K.; Ernst, A.; Schmidt, R.; Simon, T.; Fischer, M.; Volland, R.; Hero, B.; Berthold, F. A New Risk Score for Patients after First Recurrence of Stage 4 Neuroblastoma Aged ≥18 Months at First Diagnosis. Cancer Med. 2019, 8, 7236–7243. [Google Scholar] [CrossRef] [PubMed]
- Oberthuer, A.; Juraeva, D.; Hero, B.; Volland, R.; Sterz, C.; Schmidt, R.; Faldum, A.; Kahlert, Y.; Engesser, A.; Asgharzadeh, S.; et al. Revised Risk Estimation and Treatment Stratification of Low- and Intermediate-Risk Neuroblastoma Patients by Integrating Clinical and Molecular Prognostic Markers. Clin. Cancer Res. 2015, 21, 1904–1915. [Google Scholar] [CrossRef] [PubMed]
- Ackermann, S.; Cartolano, M.; Hero, B.; Welte, A.; Kahlert, Y.; Roderwieser, A.; Bartenhagen, C.; Walter, E.; Gecht, J.; Kerschke, L.; et al. A Mechanistic Classification of Clinical Phenotypes in Neuroblastoma. Science 2018, 362, 1165–1170. [Google Scholar] [CrossRef]
- Rosswog, C.; Schmidt, R.; Oberthuer, A.; Juraeva, D.; Brors, B.; Engesser, A.; Kahlert, Y.; Volland, R.; Bartenhagen, C.; Simon, T.; et al. Molecular Classification Substitutes for the Prognostic Variables Stage, Age, and MYCN Status in Neuroblastoma Risk Assessment. Neoplasia 2017, 19, 982–990. [Google Scholar] [CrossRef] [PubMed]
- Dhanasekaran, R.; Deutzmann, A.; Mahauad-Fernandez, W.D.; Hansen, A.S.; Gouw, A.M.; Felsher, D.W. The MYC Oncogene—The Grand Orchestrator of Cancer Growth and Immune Evasion. Nat. Rev. Clin. Oncol. 2022, 19, 23–36. [Google Scholar] [CrossRef] [PubMed]
- Nishio, Y.; Kato, K.; Oishi, H.; Takahashi, Y.; Saitoh, S. MYCN in Human Development and Diseases. Front. Oncol. 2024, 14, 1417607. [Google Scholar] [CrossRef] [PubMed]
- Bartolucci, D.; Montemurro, L.; Raieli, S.; Lampis, S.; Pession, A.; Hrelia, P.; Tonelli, R. MYCN Impact on High-Risk Neuroblastoma: From Diagnosis and Prognosis to Targeted Treatment. Cancers 2022, 14, 4421. [Google Scholar] [CrossRef] [PubMed]
- van Weverwijk, A.; de Visser, K.E. Mechanisms Driving the Immunoregulatory Function of Cancer Cells. Nat. Rev. Cancer 2023, 23, 193–215. [Google Scholar] [CrossRef]
- Kraehenbuehl, L.; Weng, C.-H.; Eghbali, S.; Wolchok, J.D.; Merghoub, T. Enhancing Immunotherapy in Cancer by Targeting Emerging Immunomodulatory Pathways. Nat. Rev. Clin. Oncol. 2022, 19, 37–50. [Google Scholar] [CrossRef]
- Wienke, J.; Dierselhuis, M.P.; Tytgat, G.A.M.; Künkele, A.; Nierkens, S.; Molenaar, J.J. The Immune Landscape of Neuroblastoma: Challenges and Opportunities for Novel Therapeutic Strategies in Pediatric Oncology. Eur. J. Cancer 2021, 144, 123–150. [Google Scholar] [CrossRef]
- Schjoldager, K.T.; Narimatsu, Y.; Joshi, H.J.; Clausen, H. Global View of Human Protein Glycosylation Pathways and Functions. Nat. Rev. Mol. Cell Biol. 2020, 21, 729–749. [Google Scholar] [CrossRef] [PubMed]
- Pinho, S.S.; Reis, C.A. Glycosylation in Cancer: Mechanisms and Clinical Implications. Nat. Rev. Cancer 2015, 15, 540–555. [Google Scholar] [CrossRef] [PubMed]
- Yang, J.; Han, L.; Sha, Y.; Jin, Y.; Li, Z.; Gong, B.; Li, J.; Liu, Y.; Wang, Y.; Zhao, Q. A Novel Ganglioside-Related Risk Signature Can Reveal the Distinct Immune Landscape of Neuroblastoma and Predict the Immunotherapeutic Response. Front. Immunol. 2022, 13, 1061814. [Google Scholar] [CrossRef]
- Zhang, W.; Yu, Y.; Hertwig, F.; Thierry-Mieg, J.; Zhang, W.; Thierry-Mieg, D.; Wang, J.; Furlanello, C.; Devanarayan, V.; Cheng, J.; et al. Comparison of RNA-Seq and Microarray-Based Models for Clinical Endpoint Prediction. Genome Biol. 2015, 16, 133. [Google Scholar] [CrossRef]
- Molenaar, J.J.; Koster, J.; Zwijnenburg, D.A.; van Sluis, P.; Valentijn, L.J.; van der Ploeg, I.; Hamdi, M.; van Nes, J.; Westerman, B.A.; van Arkel, J.; et al. Sequencing of Neuroblastoma Identifies Chromothripsis and Defects in Neuritogenesis Genes. Nature 2012, 483, 589–593. [Google Scholar] [CrossRef]
- Korotkevich, G.; Sukhov, V.; Budin, N.; Shpak, B.; Artyomov, M.N.; Sergushichev, A. Fast Gene Set Enrichment Analysis. bioRxiv 2021, 060012. [Google Scholar] [CrossRef]
- Yoshihara, K.; Shahmoradgoli, M.; Martínez, E.; Vegesna, R.; Kim, H.; Torres-Garcia, W.; Treviño, V.; Shen, H.; Laird, P.W.; Levine, D.A.; et al. Inferring Tumour Purity and Stromal and Immune Cell Admixture from Expression Data. Nat. Commun. 2013, 4, 2612. [Google Scholar] [CrossRef]
- Castriconi, R.; Dondero, A.; Augugliaro, R.; Cantoni, C.; Carnemolla, B.; Sementa, A.R.; Negri, F.; Conte, R.; Corrias, M.V.; Moretta, L.; et al. Identification of 4Ig-B7-H3 as a Neuroblastoma-Associated Molecule That Exerts a Protective Role from an NK Cell-Mediated Lysis. Proc. Natl. Acad. Sci. USA 2004, 101, 12640–12645. [Google Scholar] [CrossRef]
- Wienke, J.; Visser, L.L.; Kholosy, W.M.; Keller, K.M.; Barisa, M.; Poon, E.; Munnings-Tomes, S.; Himsworth, C.; Calton, E.; Rodriguez, A.; et al. Integrative Analysis of Neuroblastoma by Single-Cell RNA Sequencing Identifies the NECTIN2-TIGIT Axis as a Target for Immunotherapy. Cancer Cell 2024, 42, 283–300.e8. [Google Scholar] [CrossRef] [PubMed]
- Chen, S.; Crabill, G.A.; Pritchard, T.S.; McMiller, T.L.; Wei, P.; Pardoll, D.M.; Pan, F.; Topalian, S.L. Mechanisms Regulating PD-L1 Expression on Tumor and Immune Cells. J. Immunother. Cancer 2019, 7, 305. [Google Scholar] [CrossRef] [PubMed]
- Yang, R.; Sun, L.; Li, C.-F.; Wang, Y.-H.; Yao, J.; Li, H.; Yan, M.; Chang, W.-C.; Hsu, J.-M.; Cha, J.-H.; et al. Galectin-9 Interacts with PD-1 and TIM-3 to Regulate T Cell Death and Is a Target for Cancer Immunotherapy. Nat. Commun. 2021, 12, 832. [Google Scholar] [CrossRef] [PubMed]
- Eitler, J.; Rackwitz, W.; Wotschel, N.; Gudipati, V.; Shankar, N.M.; Sidorenkova, A.; Huppa, J.B.; Ortiz-Montero, P.; Opitz, C.; Künzel, S.R.; et al. CAR-Mediated Targeting of NK Cells Overcomes Tumor Immune Escape Caused by ICAM-1 Downregulation. J. Immunother. Cancer 2024, 12, e008155. [Google Scholar] [CrossRef]
- Bordow, S.B.; Norris, M.D.; Haber, P.S.; Marshall, G.M.; Haber, M. Prognostic Significance of MYCN Oncogene Expression in Childhood Neuroblastoma. J. Clin. Oncol. 1998, 16, 3286–3294. [Google Scholar] [CrossRef]
- Otte, J.; Dyberg, C.; Pepich, A.; Johnsen, J.I. MYCN Function in Neuroblastoma Development. Front. Oncol. 2021, 10, 624079. [Google Scholar] [CrossRef]
- Baluapuri, A.; Wolf, E.; Eilers, M. Target Gene-Independent Functions of MYC Oncoproteins. Nat. Rev. Mol. Cell Biol. 2020, 21, 255–267. [Google Scholar] [CrossRef] [PubMed]
- Raieli, S.; Renzo, D.D.; Lampis, S.; Amadesi, C.; Montemurro, L.; Pession, A.; Hrelia, P.; Fischer, M.; Tonelli, R. MYCN Drives a Tumor Immunosuppressive Environment Which Impacts Survival in Neuroblastoma. Front. Oncol. 2021, 11, 625207. [Google Scholar] [CrossRef] [PubMed]
- Tucker, E.R.; Poon, E.; Chesler, L. Targeting MYCN and ALK in Resistant and Relapsing Neuroblastoma. Cancer Drug Resist. 2019, 2, 803–812. [Google Scholar] [CrossRef] [PubMed]
- Bufalo, F.D.; Angelis, B.D.; Caruana, I.; Baldo, G.D.; Ioris, M.A.D.; Serra, A.; Mastronuzzi, A.; Cefalo, M.G.; Pagliara, D.; Amicucci, M.; et al. GD2-CART01 for Relapsed or Refractory High-Risk Neuroblastoma. N. Engl. J. Med. 2023, 388, 1284–1295. [Google Scholar] [CrossRef] [PubMed]
- Stamm, H.; Oliveira-Ferrer, L.; Grossjohann, E.-M.; Muschhammer, J.; Thaden, V.; Brauneck, F.; Kischel, R.; Müller, V.; Bokemeyer, C.; Fiedler, W.; et al. Targeting the TIGIT-PVR Immune Checkpoint Axis as Novel Therapeutic Option in Breast Cancer. OncoImmunology 2019, 8, e1674605. [Google Scholar] [CrossRef] [PubMed]
- Gao, J.; Zheng, Q.; Xin, N.; Wang, W.; Zhao, C. CD155, an Onco-immunologic Molecule in Human Tumors. Cancer Sci. 2017, 108, 1934–1938. [Google Scholar] [CrossRef]
- Dougall, W.C.; Kurtulus, S.; Smyth, M.J.; Anderson, A.C. TIGIT and CD96: New Checkpoint Receptor Targets for Cancer Immunotherapy. Immunol. Rev. 2017, 276, 112–120. [Google Scholar] [CrossRef] [PubMed]
- Suh, W.-K.; Gajewska, B.U.; Okada, H.; Gronski, M.A.; Bertram, E.M.; Dawicki, W.; Duncan, G.S.; Bukczynski, J.; Plyte, S.; Elia, A.; et al. The B7 Family Member B7-H3 Preferentially down-Regulates T Helper Type 1–Mediated Immune Responses. Nat. Immunol. 2003, 4, 899–906. [Google Scholar] [CrossRef] [PubMed]
- Ma, J.; Ma, P.; Zhao, C.; Xue, X.; Han, H.; Liu, C.; Tao, H.; Xiu, W.; Cai, J.; Zhang, M. B7-H3 as a Promising Target for Cytotoxicity T Cell in Human Cancer Therapy. Oncotarget 2016, 7, 29480–29491. [Google Scholar] [CrossRef] [PubMed]
- Du, H.; Hirabayashi, K.; Ahn, S.; Kren, N.P.; Montgomery, S.A.; Wang, X.; Tiruthani, K.; Mirlekar, B.; Michaud, D.; Greene, K.; et al. Antitumor Responses in the Absence of Toxicity in Solid Tumors by Targeting B7-H3 via Chimeric Antigen Receptor T Cells. Cancer Cell 2019, 35, 221–237.e8. [Google Scholar] [CrossRef]
- TIAN, M.; Cheuk, A.T.; Wei, J.S.; Abdelmaksoud, A.; Chou, H.-C.; Milewski, D.; Kelly, M.C.; Song, Y.K.; Dower, C.M.; Li, N.; et al. An Optimized Bicistronic Chimeric Antigen Receptor against GPC2 or CD276 Overcomes Heterogeneous Expression in Neuroblastoma. J. Clin. Investig. 2022, 132, e155621. [Google Scholar] [CrossRef]
- Elias, S.; Yamin, R.; Golomb, L.; Tsukerman, P.; Stanietsky-Kaynan, N.; Ben-Yehuda, D.; Mandelboim, O. Immune Evasion by Oncogenic Proteins of Acute Myeloid Leukemia. Blood 2014, 123, 1535–1543. [Google Scholar] [CrossRef] [PubMed]
- Tang, Q.; Chen, Y.; Li, X.; Long, S.; Shi, Y.; Yu, Y.; Wu, W.; Han, L.; Wang, S. The Role of PD-1/PD-L1 and Application of Immune-Checkpoint Inhibitors in Human Cancers. Front. Immunol. 2022, 13, 964442. [Google Scholar] [CrossRef] [PubMed]
- Shirinbak, S.; Chan, R.Y.; Shahani, S.; Muthugounder, S.; Kennedy, R.; Hung, L.T.; Fernandez, G.E.; Hadjidaniel, M.D.; Moghimi, B.; Sheard, M.A.; et al. Combined Immune Checkpoint Blockade Increases CD8+CD28+PD-1+ Effector T Cells and Provides a Therapeutic Strategy for Patients with Neuroblastoma. OncoImmunology 2021, 10, 1838140. [Google Scholar] [CrossRef] [PubMed]
- Siebert, N.; Zumpe, M.; Jüttner, M.; Troschke-Meurer, S.; Lode, H.N. PD-1 Blockade Augments Anti-Neuroblastoma Immune Response Induced by Anti-GD2 Antibody Ch14.18/CHO. OncoImmunology 2017, 6, e1343775. [Google Scholar] [CrossRef]
- Bocca, P.; Carlo, E.D.; Caruana, I.; Emionite, L.; Cilli, M.; Angelis, B.D.; Quintarelli, C.; Pezzolo, A.; Raffaghello, L.; Morandi, F.; et al. Bevacizumab-Mediated Tumor Vasculature Remodelling Improves Tumor Infiltration and Antitumor Efficacy of GD2-CAR T Cells in a Human Neuroblastoma Preclinical Model. OncoImmunology 2017, 7, e1378843. [Google Scholar] [CrossRef] [PubMed]
- Läubli, H.; Borsig, L. Altered Cell Adhesion and Glycosylation Promote Cancer Immune Suppression and Metastasis. Front. Immunol. 2019, 10, 2120. [Google Scholar] [CrossRef]
- Raffaghello, L.; Prigione, I.; Bocca, P.; Morandi, F.; Camoriano, M.; Gambini, C.; Wang, X.; Ferrone, S.; Pistoia, V. Multiple Defects of the Antigen-Processing Machinery Components in Human Neuroblastoma: Immunotherapeutic Implications. Oncogene 2005, 24, 4634–4644. [Google Scholar] [CrossRef]
- Fan, J.; To, K.K.W.; Chen, Z.-S.; Fu, L. ABC Transporters Affects Tumor Immune Microenvironment to Regulate Cancer Immunotherapy and Multidrug Resistance. Drug Resist. Updates 2023, 66, 100905. [Google Scholar] [CrossRef] [PubMed]
- Fletcher, J.I.; Haber, M.; Henderson, M.J.; Norris, M.D. ABC Transporters in Cancer: More than Just Drug Efflux Pumps. Nat. Rev. Cancer 2010, 10, 147–156. [Google Scholar] [CrossRef] [PubMed]
- Henderson, M.J.; Haber, M.; Porro, A.; Munoz, M.A.; Iraci, N.; Xue, C.; Murray, J.; Flemming, C.L.; Smith, J.; Fletcher, J.I.; et al. ABCC Multidrug Transporters in Childhood Neuroblastoma: Clinical and Biological Effects Independent of Cytotoxic Drug Efflux. J. Natl. Cancer Inst. 2011, 103, 1236–1251. [Google Scholar] [CrossRef]
- Liu, F.; Wu, Q.; Dong, Z.; Liu, K. Integrins in Cancer: Emerging Mechanisms and Therapeutic Opportunities. Pharmacol. Ther. 2023, 247, 108458. [Google Scholar] [CrossRef] [PubMed]
- Togayachi, A.; Akashima, T.; Ookubo, R.; Kudo, T.; Nishihara, S.; Iwasaki, H.; Natsume, A.; Mio, H.; Inokuchi, J.; Irimura, T.; et al. Molecular Cloning and Characterization of UDP-GlcNAc:Lactosylceramide Β1,3-N-Acetylglucosaminyltransferase (Β3Gn-T5), an Essential Enzyme for the Expression of HNK-1 and Lewis X Epitopes on Glycolipids*. J. Biol. Chem. 2001, 276, 22032–22040. [Google Scholar] [CrossRef]
- Jongsma, M.L.M.; de Waard, A.A.; Raaben, M.; Zhang, T.; Cabukusta, B.; Platzer, R.; Blomen, V.A.; Xagara, A.; Verkerk, T.; Bliss, S.; et al. The SPPL3-Defined Glycosphingolipid Repertoire Orchestrates HLA Class I-Mediated Immune Responses. Immunity 2021, 54, 132–150.e9. [Google Scholar] [CrossRef]
- Miao, Z.; Cao, Q.; Liao, R.; Chen, X.; Li, X.; Bai, L.; Ma, C.; Deng, X.; Dai, Z.; Li, J.; et al. Elevated Transcription and Glycosylation of B3GNT5 Promotes Breast Cancer Aggressiveness. J. Exp. Clin. Cancer Res. 2022, 41, 169. [Google Scholar] [CrossRef]
- Yao, W.; Wang, Y.; Zhang, X.; Lin, Y. B3GNT5 Is a Novel Marker Correlated with Malignant Phenotype and Poor Outcome in Pancreatic Cancer. iScience 2024, 27, 110889. [Google Scholar] [CrossRef] [PubMed]
- Hussein, N.H.; Amin, N.S.; Tayebi, H.M.E. GPI-AP: Unraveling a New Class of Malignancy Mediators and Potential Immunotherapy Targets. Front. Oncol. 2020, 10, 537311. [Google Scholar] [CrossRef] [PubMed]
- Liu, S.-S.; Liu, Y.-S.; Guo, X.-Y.; Murakami, Y.; Yang, G.; Gao, X.-D.; Kinoshita, T.; Fujita, M. A Knockout Cell Library of GPI Biosynthetic Genes for Functional Studies of GPI-Anchored Proteins. Commun. Biol. 2021, 4, 777. [Google Scholar] [CrossRef]
- Zhao, Q.; Shen, C.; Wei, J.; Zhao, C. Phosphatidylinositol Glycan Anchor Biosynthesis, Class C Is a Prognostic Biomarker and Correlates with Immune Infiltrates in Hepatocellular Carcinoma. Front. Genet. 2022, 13, 899407. [Google Scholar] [CrossRef]
- Bosse, K.R.; Raman, P.; Zhu, Z.; Lane, M.; Martinez, D.; Heitzeneder, S.; Rathi, K.S.; Kendsersky, N.M.; Randall, M.; Donovan, L.; et al. Identification of GPC2 as an Oncoprotein and Candidate Immunotherapeutic Target in High-Risk Neuroblastoma. Cancer Cell 2017, 32, 295–309.e12. [Google Scholar] [CrossRef] [PubMed]
- Luo, D.; Fang, M.; Shao, L.; Wang, J.; Liang, Y.; Chen, M.; Gui, X.; Yan, J.; Wang, W.; Yu, L.; et al. The EMT-Related Genes GALNT3 and OAS1 Are Associated with Immune Cell Infiltration and Poor Prognosis in Lung Adenocarcinoma. Front. Biosci.-Landmark 2023, 28, 271. [Google Scholar] [CrossRef] [PubMed]
- Dobie, C.; Skropeta, D. Insights into the Role of Sialylation in Cancer Progression and Metastasis. Br. J. Cancer 2021, 124, 76–90. [Google Scholar] [CrossRef] [PubMed]
- Angata, K.; Suzuki, M.; McAuliffe, J.; Ding, Y.; Hindsgaul, O.; Fukuda, M. Differential Biosynthesis of Polysialic Acid on Neural Cell Adhesion Molecule (NCAM) and Oligosaccharide Acceptors by Three Distinct A2,8-Sialyltransferases, ST8Sia IV (PST), ST8Sia II (STX), and ST8Sia III*. J. Biol. Chem. 2000, 275, 18594–18601. [Google Scholar] [CrossRef] [PubMed]
- Kono, M.; Yoshida, Y.; Kojima, N.; Tsuji, S. Molecular Cloning and Expression of a Fifth Type of A2,8-Sialyltransferase (ST8Sia V). J. Biol. Chem. 1996, 271, 29366–29371. [Google Scholar] [CrossRef] [PubMed]
- Baeza-Kallee, N.; Bergès, R.; Soubéran, A.; Colin, C.; Denicolaï, E.; Appay, R.; Tchoghandjian, A.; Figarella-Branger, D. Glycolipids Recognized by A2B5 Antibody Promote Proliferation, Migration, and Clonogenicity in Glioblastoma Cells. Cancers 2019, 11, 1267. [Google Scholar] [CrossRef] [PubMed]
- Garnham, R.; Geh, D.; Nelson, R.; Ramon-Gil, E.; Wilson, L.; Schmidt, E.N.; Walker, L.; Adamson, B.; Buskin, A.; Hepburn, A.C.; et al. ST3 Beta-Galactoside Alpha-2,3-Sialyltransferase 1 (ST3Gal1) Synthesis of Siglec Ligands Mediates Anti-Tumour Immunity in Prostate Cancer. Commun. Biol. 2024, 7, 276. [Google Scholar] [CrossRef] [PubMed]
- Hu, X.; Yang, Y.; Wang, Y.; Ren, S.; Li, X. Identifying an Immune-Related Gene ST8SIA1 as a Novel Target in Patients With Clear-Cell Renal Cell Carcinoma. Front. Pharmacol. 2022, 13, 901518. [Google Scholar] [CrossRef] [PubMed]
- Pilgrim, A.A.; Jonus, H.C.; Ho, A.; Cole, A.C.; Shim, J.; Goldsmith, K.C. The Yes-Associated Protein (YAP) Is Associated with Resistance to Anti-GD2 Immunotherapy in Neuroblastoma through Downregulation of ST8SIA1. OncoImmunology 2023, 12, 2240678. [Google Scholar] [CrossRef]






| Overall (N = 493) | |
|---|---|
| Sex | |
| Male | 284 (57.6%) |
| Female | 209 (42.4%) |
| Age | |
| <18 months | 301 (61.1%) |
| >18 months | 192 (38.9%) |
| MYCN status | |
| Non-Amplified | 401 (81.3%) |
| Amplified | 92 (18.7%) |
| INSS stage | |
| 1 | 120 (24.3%) |
| 2 | 78 (15.8%) |
| 3 | 62 (12.6%) |
| 4 | 181 (36.7%) |
| 4S | 52 (10.5%) |
| Clinical risk | |
| Low | 318 (64.5%) |
| High | 175 (35.5%) |
| Progression | |
| No | 313 (63.5%) |
| Yes | 180 (36.5%) |
| Death from disease | |
| No | 389 (78.9%) |
| Yes | 104 (21.1%) |
Disclaimer/Publisher’s Note: The statements, opinions and data contained in all publications are solely those of the individual author(s) and contributor(s) and not of MDPI and/or the editor(s). MDPI and/or the editor(s) disclaim responsibility for any injury to people or property resulting from any ideas, methods, instructions or products referred to in the content. |
© 2025 by the authors. Licensee MDPI, Basel, Switzerland. This article is an open access article distributed under the terms and conditions of the Creative Commons Attribution (CC BY) license (https://creativecommons.org/licenses/by/4.0/).
Share and Cite
Bley, I.A.; Behrens, S.; Spohn, M.; Müller, I.; Schattling, B. Genetic Risk Profiling Reveals Altered Glycosyltransferase Expression as a Predictor for Patient Outcome in Neuroblastoma. J. Clin. Med. 2025, 14, 527. https://doi.org/10.3390/jcm14020527
Bley IA, Behrens S, Spohn M, Müller I, Schattling B. Genetic Risk Profiling Reveals Altered Glycosyltransferase Expression as a Predictor for Patient Outcome in Neuroblastoma. Journal of Clinical Medicine. 2025; 14(2):527. https://doi.org/10.3390/jcm14020527
Chicago/Turabian StyleBley, Isabelle Ariane, Stefan Behrens, Michael Spohn, Ingo Müller, and Benjamin Schattling. 2025. "Genetic Risk Profiling Reveals Altered Glycosyltransferase Expression as a Predictor for Patient Outcome in Neuroblastoma" Journal of Clinical Medicine 14, no. 2: 527. https://doi.org/10.3390/jcm14020527
APA StyleBley, I. A., Behrens, S., Spohn, M., Müller, I., & Schattling, B. (2025). Genetic Risk Profiling Reveals Altered Glycosyltransferase Expression as a Predictor for Patient Outcome in Neuroblastoma. Journal of Clinical Medicine, 14(2), 527. https://doi.org/10.3390/jcm14020527

