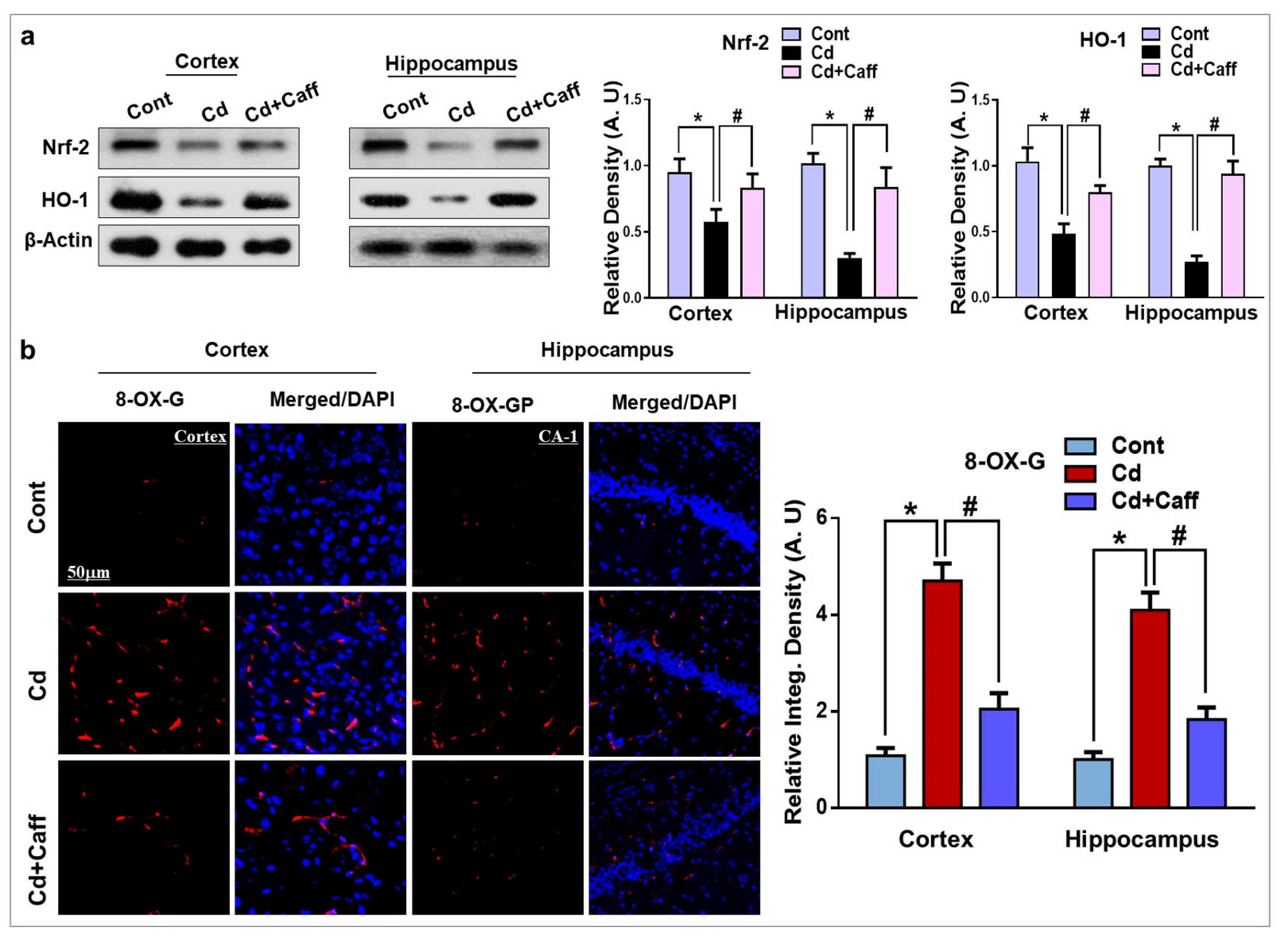
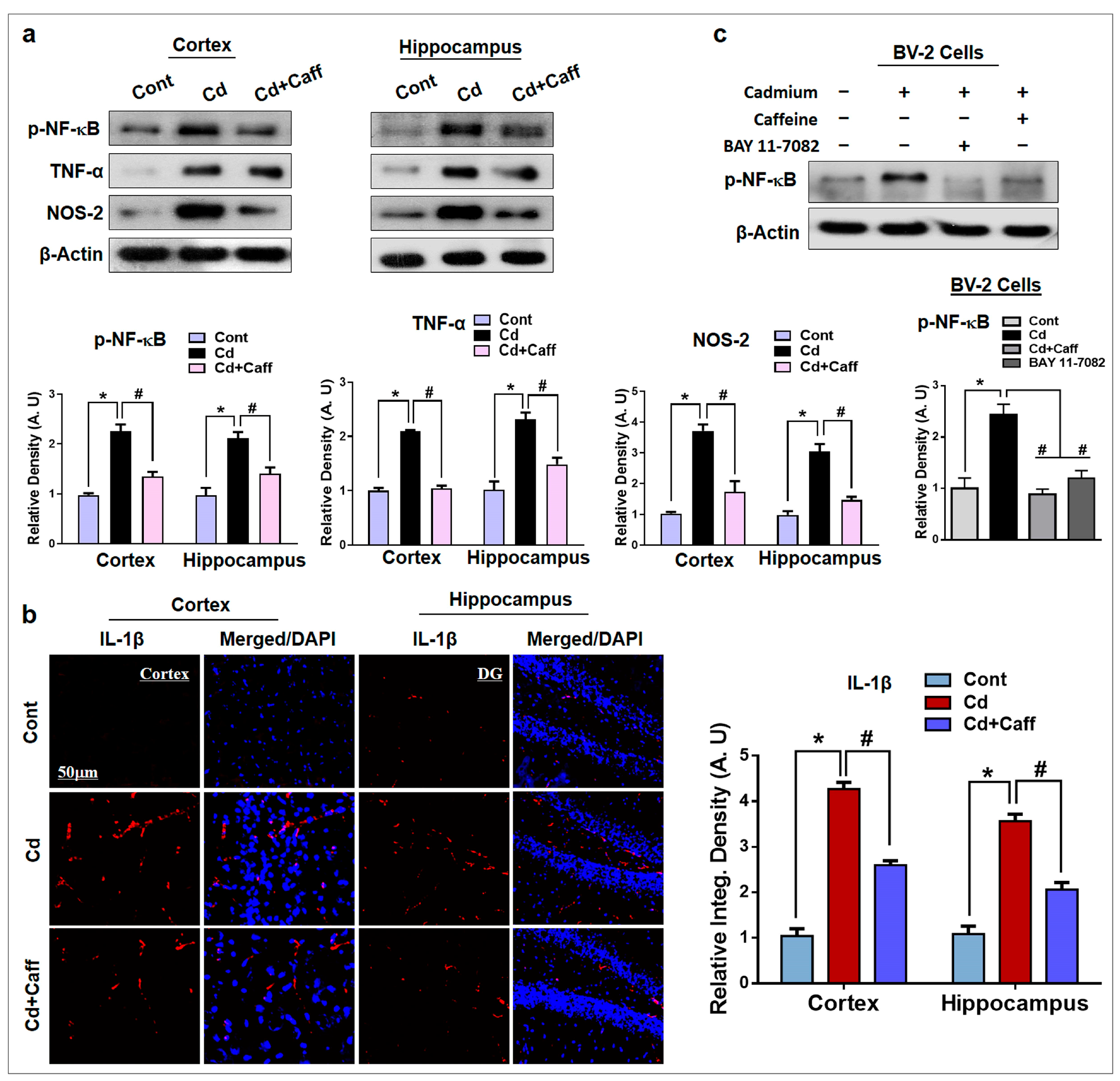
Correction: Khan et al. Caffeine Modulates Cadmium-Induced Oxidative Stress, Neuroinflammation, and Cognitive Impairments by Regulating Nrf-2/HO-1 In Vivo and In Vitro. J. Clin. Med. 2019, 8, 680
Error in Figure


Reference
- Khan, A.; Ikram, M.; Muhammad, T.; Park, J.; Kim, M.O. Caffeine Modulates Cadmium-Induced Oxidative Stress, Neuroinflammation, and Cognitive Impairments by Regulating Nrf-2/HO-1 In Vivo and In Vitro. J. Clin. Med. 2019, 8, 680. [Google Scholar] [CrossRef] [PubMed]
Disclaimer/Publisher’s Note: The statements, opinions and data contained in all publications are solely those of the individual author(s) and contributor(s) and not of MDPI and/or the editor(s). MDPI and/or the editor(s) disclaim responsibility for any injury to people or property resulting from any ideas, methods, instructions or products referred to in the content. |
© 2025 by the authors. Licensee MDPI, Basel, Switzerland. This article is an open access article distributed under the terms and conditions of the Creative Commons Attribution (CC BY) license (https://creativecommons.org/licenses/by/4.0/).
Share and Cite
Khan, A.; Ikram, M.; Muhammad, T.; Park, J.; Kim, M.O. Correction: Khan et al. Caffeine Modulates Cadmium-Induced Oxidative Stress, Neuroinflammation, and Cognitive Impairments by Regulating Nrf-2/HO-1 In Vivo and In Vitro. J. Clin. Med. 2019, 8, 680. J. Clin. Med. 2025, 14, 6426. https://doi.org/10.3390/jcm14186426
Khan A, Ikram M, Muhammad T, Park J, Kim MO. Correction: Khan et al. Caffeine Modulates Cadmium-Induced Oxidative Stress, Neuroinflammation, and Cognitive Impairments by Regulating Nrf-2/HO-1 In Vivo and In Vitro. J. Clin. Med. 2019, 8, 680. Journal of Clinical Medicine. 2025; 14(18):6426. https://doi.org/10.3390/jcm14186426
Chicago/Turabian StyleKhan, Amjad, Muhammad Ikram, Tahir Muhammad, Junsung Park, and Myeong Ok Kim. 2025. "Correction: Khan et al. Caffeine Modulates Cadmium-Induced Oxidative Stress, Neuroinflammation, and Cognitive Impairments by Regulating Nrf-2/HO-1 In Vivo and In Vitro. J. Clin. Med. 2019, 8, 680" Journal of Clinical Medicine 14, no. 18: 6426. https://doi.org/10.3390/jcm14186426
APA StyleKhan, A., Ikram, M., Muhammad, T., Park, J., & Kim, M. O. (2025). Correction: Khan et al. Caffeine Modulates Cadmium-Induced Oxidative Stress, Neuroinflammation, and Cognitive Impairments by Regulating Nrf-2/HO-1 In Vivo and In Vitro. J. Clin. Med. 2019, 8, 680. Journal of Clinical Medicine, 14(18), 6426. https://doi.org/10.3390/jcm14186426

