Dihydroartemisinin–Piperaquine Combination in the Treatment of Uncomplicated Plasmodium falciparum Malaria: Update on Clinical Failures in Africa and Tools for Surveillance
Abstract
1. Background
2. Dihydroartemisinin and Piperaquine Mechanisms of Action
3. Molecular Markers of Resistance to Dihydroartemisinin and Piperaquine
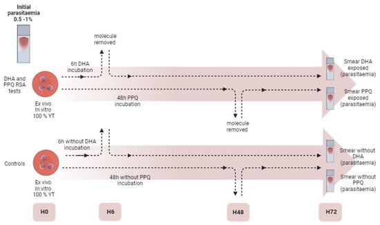
4. Dihydroartemisinine and Piperaquine Phenotypic Susceptibility Testing
5. Dihydroartemisinin and Piperaquine Clinical Use, Safety, and Therapeutic Efficacy
6. Dihydroartemisinin and Piperaquine Therapeutic Failures
7. The Need for New Tools for the Surveillance of Dihydroartemisinin–Piperaquine Efficacy
8. Conclusions
Supplementary Materials
Funding
Institutional Review Board Statement
Informed Consent Statement
Conflicts of Interest
References
- WHO. World Malaria Report. 2023. Available online: https://www.who.int/teams/global-malaria-programme/reports/world-malaria-report-2023 (accessed on 9 November 2024).
- European Centre for Disease Prevention and Control. Malaria—Annual Epidemiological Report for 2021. 2021. Available online: https://www.ecdc.europa.eu/en/publications-data/malaria-annual-epidemiological-report-2021 (accessed on 21 August 2024).
- Danthu, C. Le paludisme, une symptomatologie aspécifique. Actual. Pharm. 2018, 57, 21–24. [Google Scholar] [CrossRef]
- Jelinek, T.; Schulte, C.; Behrens, R.; Grobusch, M.P.; Coulaud, J.P.; Bisoffi, Z.; Matteelli, A.; Clerinx, J.; Corachán, M.; Puente, S.; et al. Imported Falciparum malaria in Europe: Sentinel surveillance data from the European Network on surveillance of imported infectious diseases. Clin. Infect. Dis. 2002, 34, 572–576. [Google Scholar] [CrossRef] [PubMed]
- Lim, L.; McFadden, G.I. The evolution, metabolism and functions of the apicoplast. Philos. Trans. R. Soc. Lond. B Biol. Sci. 2010, 365, 749–763. [Google Scholar] [CrossRef] [PubMed]
- Matz, J.M. Plasmodium’s bottomless pit: Properties and functions of the malaria parasite’s digestive vacuole. Trends Parasitol. 2022, 38, 525–543. [Google Scholar] [CrossRef]
- Wernsdorfer, W.H.; Payne, D. The dynamics of drug resistance in Plasmodium falciparum. Pharmacol. Ther. 1991, 50, 95–121. [Google Scholar] [CrossRef]
- Ménard, D.; Ariey, F.; Mercereau-Puijalon, O. Plasmodium falciparum susceptibility to antimalarial drugs: Global data issued from the Pasteur Institutes international network. Med. Sci. 2013, 29, 647–655. [Google Scholar]
- Pradines, B.; Dormoi, J.; Briolant, S.; Bogreau, H.; Rogier, C. La résistance aux antipaludiques. Rev. Francoph. Des Lab. 2010, 2010, 51–62. [Google Scholar] [CrossRef]
- WHO Drug Resistance in Malaria. 2001, Volume 32. Available online: https://iris.who.int/handle/10665/66847 (accessed on 9 November 2024).
- Dondorp, A.M.; Nosten, F.; Yi, P.; Das, D.; Phyo, A.P.; Tarning, J.; Lwin, K.M.; Ariey, F.; Hanpithakpong, W.; Lee, S.J.; et al. Artemisinin resistance in Plasmodium falciparum malaria. N. Engl. J. Med. 2009, 361, 455–467. [Google Scholar] [CrossRef]
- Uwimana, A.; Legrand, E.; Stokes, B.H.; Ndikumana, J.-L.M.; Warsame, M.; Umulisa, N.; Ngamije, D.; Munyaneza, T.; Mazarati, J.-B.; Munguti, K.; et al. Emergence and clonal expansion of in vitro artemisinin-resistant Plasmodium falciparum kelch13 R561H mutant parasites in Rwanda. Nat. Med. 2020, 26, 1602–1608. [Google Scholar] [CrossRef]
- Conrad, M.D.; Asua, V.; Garg, S.; Giesbrecht, D.; Niaré, K.; Smith, S.; Namuganga, J.F.; Katairo, T.; Legac, J.; Crudale, R.M.; et al. Evolution of Partial Resistance to Artemisinins in Malaria Parasites in Uganda. N. Engl. J. Med. 2023, 389, 722–732. [Google Scholar] [CrossRef]
- Jeang, B.; Zhong, D.; Lee, M.-C.; Atieli, H.; Yewhalaw, D.; Yan, G. Molecular surveillance of Kelch 13 polymorphisms in Plasmodium falciparum isolates from Kenya and Ethiopia. Malar. J. 2024, 23, 36. [Google Scholar] [CrossRef] [PubMed]
- Platon, L.; Ménard, D. Plasmodium falciparum ring-stage plasticity and drug resistance. Trends Parasitol. 2024, 40, 118–130. [Google Scholar] [CrossRef] [PubMed]
- Ross, L.S.; Fidock, D.A. Elucidating Mechanisms of Drug-Resistant Plasmodium falciparum. Cell Host Microbe 2019, 26, 35–47. [Google Scholar] [CrossRef] [PubMed]
- Posner, G.H.; Oh, C.H.; Wang, D.; Gerena, L.; Milhous, W.K.; Meshnick, S.R.; Asawamahasadka, W. Mechanism-based design, synthesis, and in vitro antimalarial testing of new 4-methylated trioxanes structurally related to artemisinin: The importance of a carbon-centered radical for antimalarial activity. J. Med. Chem. 1994, 37, 1256–1258. [Google Scholar] [CrossRef]
- Siddiqui, F.A.; Liang, X.; Cui, L. Plasmodium falciparum resistance to ACTs: Emergence, mechanisms, and outlook. Int. J. Parasitol. Drugs Drug Resist. 2021, 16, 102–118. [Google Scholar] [CrossRef]
- Chen, L.; Zheng, Z.; Liu, H.; Wang, X.; Qu, S.; Yang, Y.; Deng, S.; Zhang, Y.; Tuo, L.; Zhao, Y.; et al. Combined Transcriptome and Proteome Profiling for Role of pfEMP1 in Antimalarial Mechanism of Action of Dihydroartemisinin. Microbiol. Spectr. 2021, 9, e0127821. [Google Scholar] [CrossRef]
- Davis, T.M.E.; Hung, T.-Y.; Sim, I.-K.; Karunajeewa, H.A.; Ilett, K.F. Piperaquine: A resurgent antimalarial drug. Drugs 2005, 65, 75–87. [Google Scholar] [CrossRef]
- Keating, G.M. Dihydroartemisinin/Piperaquine: A review of its use in the treatment of uncomplicated Plasmodium falciparum malaria. Drugs 2012, 72, 937–961. [Google Scholar] [CrossRef]
- Noedl, H.; Se, Y.; Schaecher, K.; Smith, B.L.; Socheat, D.; Fukuda, M.M. Evidence of Artemisinin-Resistant Malaria in Western Cambodia. N. Engl. J. Med. 2008, 359, 2619–2620. [Google Scholar] [CrossRef]
- World Health Organization. Status Report on Artemisinin and ACT Resistance. 2018. Available online: https://iris.who.int/bitstream/handle/10665/274362/WHO-CDS-GMP-2018.18-eng.pdf (accessed on 9 November 2024).
- Ademowo, O.G.; Nneji, C.M.; Adedapo, A.D.A. In vitro antimalarial activity of methylene blue against field isolates of Plasmodium falciparum from children in Southwest Nigeria. Indian J. Med. Res. 2007, 126, 45–49. [Google Scholar]
- Das, S.; Saha, B.; Hati, A.K.; Roy, S. Evidence of Artemisinin-Resistant Plasmodium falciparum Malaria in Eastern India. N. Engl. J. Med. 2018, 379, 1962–1964. [Google Scholar] [CrossRef] [PubMed]
- Amaratunga, C.; Sreng, S.; Suon, S.; Phelps, E.S.; Stepniewska, K.; Lim, P.; Zhou, C.; Mao, S.; Anderson, J.M.; Lindegardh, N.; et al. Artemisinin-resistant Plasmodium falciparum in Pursat province, western Cambodia: A parasite clearance rate study. Lancet Infect. Dis. 2012, 12, 851–858. [Google Scholar] [CrossRef] [PubMed]
- Ashley, E.A.; Dhorda, M.; Fairhurst, R.M.; Amaratunga, C.; Lim, P.; Suon, S.; Sreng, S.; Anderson, J.M.; Mao, S.; Sam, B.; et al. Spread of artemisinin resistance in Plasmodium falciparum malaria. N. Engl. J. Med. 2014, 371, 411–423. [Google Scholar] [CrossRef]
- Ariey, F.; Witkowski, B.; Amaratunga, C.; Beghain, J.; Langlois, A.-C.; Khim, N.; Kim, S.; Duru, V.; Bouchier, C.; Ma, L.; et al. A molecular marker of artemisinin-resistant Plasmodium falciparum malaria. Nature 2014, 505, 50–55. [Google Scholar] [CrossRef]
- WHO Malaria: Artemisinin Partial Resistance. 2022. Available online: https://www.who.int/news-room/questions-and-answers/item/artemisinin-resistance (accessed on 9 November 2024).
- Spring, M.D.; Lin, J.T.; Manning, J.E.; Vanachayangkul, P.; Somethy, S.; Bun, R.; Se, Y.; Chann, S.; Ittiverakul, M.; Sia-ngam, P.; et al. Dihydroartemisinin-piperaquine failure associated with a triple mutant including kelch13 C580Y in Cambodia: An observational cohort study. Lancet Infect. Dis. 2015, 15, 683–691. [Google Scholar] [CrossRef]
- Witkowski, B.; Amaratunga, C.; Khim, N.; Sreng, S.; Chim, P.; Kim, S.; Lim, P.; Mao, S.; Sopha, C.; Sam, B.; et al. Novel phenotypic assays for the detection of artemisinin-resistant Plasmodium falciparum malaria in Cambodia: In-vitro and ex-vivo drug-response studies. Lancet Infect. Dis. 2013, 13, 1043–1049. [Google Scholar] [CrossRef] [PubMed]
- Amaratunga, C.; Witkowski, B.; Khim, N.; Menard, D.; Fairhurst, R.M. Artemisinin resistance in Plasmodium falciparum. Lancet Infect. Dis. 2014, 14, 449–450. [Google Scholar] [CrossRef]
- Demas, A.R.; Sharma, A.I.; Wong, W.; Early, A.M.; Redmond, S.; Bopp, S.; Neafsey, D.E.; Volkman, S.K.; Hartl, D.L.; Wirth, D.F. Mutations in Plasmodium falciparum actin-binding protein coronin confer reduced artemisinin susceptibility. Proc. Natl. Acad. Sci. USA 2018, 115, 12799–12804. [Google Scholar] [CrossRef]
- Delandre, O.; Gendrot, M.; Fonta, I.; Mosnier, J.; Benoit, N.; Amalvict, R.; Gomez, N.; Madamet, M.; Pradines, B. Prevalence of Mutations in the pfcoronin Gene and Association with Ex Vivo Susceptibility to Common Quinoline Drugs against Plasmodium falciparum. Pharmaceutics 2021, 13, 1273. [Google Scholar] [CrossRef]
- Velavan, T.P.; Nderu, D.; Agbenyega, T.; Ntoumi, F.; Kremsner, P.G. An alternative dogma on reduced artemisinin susceptibility: A new shadow from east to west. Proc. Natl. Acad. Sci. USA 2019, 116, 12611–12612. [Google Scholar] [CrossRef]
- Witkowski, B.; Duru, V.; Khim, N.; Ross, L.S.; Saintpierre, B.; Beghain, J.; Chy, S.; Kim, S.; Ke, S.; Kloeung, N.; et al. A surrogate marker of piperaquine-resistant Plasmodium falciparum malaria: A phenotype-genotype association study. Lancet Infect. Dis. 2017, 17, 174–183. [Google Scholar] [CrossRef] [PubMed]
- Ross, L.S.; Dhingra, S.K.; Mok, S.; Yeo, T.; Wicht, K.J.; Kümpornsin, K.; Takala-Harrison, S.; Witkowski, B.; Fairhurst, R.M.; Ariey, F.; et al. Emerging Southeast Asian PfCRT mutations confer Plasmodium falciparum resistance to the first-line antimalarial piperaquine. Nat. Commun. 2018, 9, 3314. [Google Scholar] [CrossRef] [PubMed]
- Florimond, C.; de Laval, F.; Early, A.M.; Sauthier, S.; Lazrek, Y.; Pelleau, S.; Monteiro, W.M.; Agranier, M.; Taudon, N.; Morin, F.; et al. Impact of piperaquine resistance in Plasmodium falciparum on malaria treatment effectiveness in French Guiana: A descriptive epidemiological study. Lancet Infect. Dis. 2023, 24, 161–171. [Google Scholar] [CrossRef] [PubMed]
- Pelleau, S.; Moss, E.L.; Dhingra, S.K.; Volney, B.; Casteras, J.; Gabryszewski, S.J.; Volkman, S.K.; Wirth, D.F.; Legrand, E.; Fidock, D.A.; et al. Adaptive evolution of malaria parasites in French Guiana: Reversal of chloroquine resistance by acquisition of a mutation in pfcrt. Proc. Natl. Acad. Sci. USA 2015, 112, 11672–11677. [Google Scholar] [CrossRef]
- Ménard, D.; Khim, N.; Beghain, J.; Adegnika, A.A.; Shafiul-Alam, M.; Amodu, O.; Rahim-Awab, G.; Barnadas, C.; Berry, A.; Boum, Y.; et al. A Worldwide Map of Plasmodium falciparum K13-Propeller Polymorphisms. N. Engl. J. Med. 2016, 374, 2453–2464. [Google Scholar] [CrossRef]
- Muwanguzi, J.; Henriques, G.; Sawa, P.; Bousema, T.; Sutherland, C.J.; Beshir, K.B. Lack of K13 mutations in Plasmodium falciparum persisting after artemisinin combination therapy treatment of Kenyan children. Malar. J. 2016, 15, 36. [Google Scholar] [CrossRef]
- Madamet, M.; Kounta, M.B.; Wade, K.A.; Lo, G.; Diawara, S.; Fall, M.; Bercion, R.; Nakoulima, A.; Fall, K.B.; Benoit, N.; et al. Absence of association between polymorphisms in the K13 gene and the presence of Plasmodium falciparum parasites at day 3 after treatment with artemisinin derivatives in Senegal. Int. J. Antimicrob. Agents 2017, 49, 754–756. [Google Scholar] [CrossRef]
- Yobi, D.M.; Kayiba, N.K.; Mvumbi, D.M.; Boreux, R.; Bontems, S.; Kabututu, P.Z.; De Mol, P.; Speybroeck, N.; Mvumbi, G.L.; Hayette, M.-P. The lack of K13-propeller mutations associated with artemisinin resistance in Plasmodium falciparum in Democratic Republic of Congo (DRC). PLoS ONE 2020, 15, e0237791. [Google Scholar] [CrossRef]
- Aninagyei, E.; Duedu, K.O.; Rufai, T.; Tetteh, C.D.; Chandi, M.G.; Ampomah, P.; Acheampong, D.O. Characterization of putative drug resistant biomarkers in Plasmodium falciparum isolated from Ghanaian blood donors. BMC Infect. Dis. 2020, 20, 533. [Google Scholar] [CrossRef]
- Uwimana, A.; Umulisa, N.; Venkatesan, M.; Svigel, S.S.; Zhou, Z.; Munyaneza, T.; Habimana, R.M.; Rucogoza, A.; Moriarty, L.F.; Sandford, R.; et al. Association of Plasmodium falciparum kelch13 R561H genotypes with delayed parasite clearance in Rwanda: An open-label, single-arm, multicentre, therapeutic efficacy study. Lancet Infect. Dis. 2021, 21, 1120–1128. [Google Scholar] [CrossRef]
- Tacoli, C.; Gai, P.P.; Bayingana, C.; Sifft, K.; Geus, D.; Ndoli, J.; Sendegeya, A.; Gahutu, J.B.; Mockenhaupt, F.P. Artemisinin resistance-associated K13 polymorphisms of Plasmodium falciparum in Southern Rwanda, 2010–2015. Am. J. Trop. Med. Hyg. 2016, 95, 1090–1093. [Google Scholar] [CrossRef] [PubMed]
- Bergmann, C.; van Loon, W.; Habarugira, F.; Tacoli, C.; Jäger, J.C.; Savelsberg, D.; Nshimiyimana, F.; Rwamugema, E.; Mbarushimana, D.; Ndoli, J.; et al. Increase in kelch 13 polymorphisms in Plasmodium falciparum, Southern Rwanda. Emerg. Infect. Dis. 2021, 27, 294–296. [Google Scholar] [CrossRef] [PubMed]
- van Loon, W.; Oliveira, R.; Bergmann, C.; Habarugira, F.; Ndoli, J.; Sendegeya, A.; Bayingana, C.; Mockenhaupt, F.P. In Vitro confirmation of artemisinin resistance in Plasmodium falciparum from patient isolates, Southern Rwanda, 2019. Emerg. Infect. Dis. 2022, 28, 852–855. [Google Scholar] [CrossRef]
- van Loon, W.; Schallenberg, E.; Igiraneza, C.; Habarugira, F.; Mbarushimana, D.; Nshimiyimana, F.; Ngarambe, C.; Ntihumbya, J.B.; Ndoli, J.M.; Mockenhaupt, F.P. Escalating Plasmodium falciparum K13 marker prevalence indicative of artemisinin resistance in southern Rwanda. Antimicrob. Agents Chemother. 2024, 68, e0129923. [Google Scholar] [CrossRef] [PubMed]
- Straimer, J.; Gandhi, P.; Renner, K.C.; Schmitt, E.K. High Prevalence of Plasmodium falciparum K13 Mutations in Rwanda Is Associated With Slow Parasite Clearance After Treatment With Artemether-Lumefantrine. J. Infect. Dis. 2022, 225, 1411–1414. [Google Scholar] [CrossRef]
- Kirby, R.; Giesbrecht, D.; Karema, C.; Watson, O.; Lewis, S.; Munyaneza, T.; Butera, J.D.D.; Juliano, J.J.; Bailey, J.A.; Mazarati, J.-B. Examining the Early Distribution of the Artemisinin-Resistant Plasmodium falciparum kelch13 R561H Mutation in Areas of Higher Transmission in Rwanda. Open Forum Infect. Dis. 2023, 10, ofad149. [Google Scholar] [CrossRef]
- Schreidah, C.; Giesbrecht, D.; Gashema, P.; Young, N.; Munyaneza, T.; Muvunyi, C.M.; Thwai, K.; Mazarati, J.-B.; Bailey, J.; Juliano, J.J.; et al. Expansion of Artemisinin Partial Resistance Mutations and Lack of Histidine Rich Protein-2 and -3 Deletions in Plasmodium falciparum infections from Rukara, Rwanda. medRxiv 2023. [Google Scholar] [CrossRef] [PubMed]
- Conrad, M.D.; Nsobya, S.L.; Rosenthal, P.J. The Diversity of the Plasmodium falciparum K13 Propeller Domain Did Not Increase after Implementation of Artemisinin-Based Combination Therapy in Uganda. Antimicrob. Agents Chemother. 2019, 63, e01234-19. [Google Scholar] [CrossRef]
- Asua, V.; Vinden, J.; Conrad, M.D.; Legac, J.; Kigozi, S.P.; Kamya, M.R.; Dorsey, G.; Nsobya, S.L.; Rosenthal, P.J. Changing Molecular Markers of Antimalarial Drug Sensitivity across Uganda. Antimicrob. Agents Chemother. 2019, 63, e01818-18. [Google Scholar] [CrossRef]
- Asua, V.; Conrad, M.D.; Aydemir, O.; Duvalsaint, M.; Legac, J.; Duarte, E.; Tumwebaze, P.; Chin, D.M.; Cooper, R.A.; Yeka, A.; et al. Changing Prevalence of Potential Mediators of Aminoquinoline, Antifolate, and Artemisinin Resistance Across Uganda. J. Infect. Dis. 2021, 223, 985–994. [Google Scholar] [CrossRef]
- Tumwebaze, P.K.; Conrad, M.D.; Okitwi, M.; Orena, S.; Byaruhanga, O.; Katairo, T.; Legac, J.; Garg, S.; Giesbrecht, D.; Smith, S.R.; et al. Decreased susceptibility of Plasmodium falciparum to both dihydroartemisinin and lumefantrine in northern Uganda. Nat. Commun. 2022, 13, 6353. [Google Scholar] [CrossRef] [PubMed]
- Angwe, M.K.; Mwebaza, N.; Nsobya, S.L.; Vudriko, P.; Dralabu, S.; Omali, D.; Tumwebaze, M.A.; Ocan, M. Day 3 parasitemia and Plasmodium falciparum Kelch 13 mutations among uncomplicated malaria patients treated with artemether-lumefantrine in Adjumani district, Uganda. PLoS ONE 2024, 19, e0305064. [Google Scholar] [CrossRef] [PubMed]
- Awor, P.; Coppée, R.; Khim, N.; Rondepierre, L.; Roesch, C.; Khean, C.; Kul, C.; Eam, R.; Lorn, T.; Athieno, P.; et al. Indigenous emergence and spread of kelch13 C469Y artemisinin-resistant Plasmodium falciparum in Uganda. Antimicrob. Agents Chemother. 2024, 68, e0165923. [Google Scholar] [CrossRef] [PubMed]
- Bwire, G.M.; Ngasala, B.; Mikomangwa, W.P.; Kilonzi, M.; Kamuhabwa, A.A.R. Detection of mutations associated with artemisinin resistance at k13-propeller gene and a near complete return of chloroquine susceptible falciparum malaria in Southeast of Tanzania. Sci. Rep. 2020, 10, 3500. [Google Scholar] [CrossRef]
- Juliano, J.J.; Giesbrecht, D.J.; Simkin, A.; Fola, A.A.; Lyimo, B.M.; Pereus, D.; Bakari, C.; Madebe, R.A.; Seth, M.D.; Mandara, C.I.; et al. Country wide surveillance reveals prevalent artemisinin partial resistance mutations with evidence for multiple origins and expansion of high level sulfadoxine-pyrimethamine resistance mutations in northwest Tanzania. medRxiv 2023. [Google Scholar]
- Young, N.W.; Gashema, P.; Giesbrecht, D.; Munyaneza, T.; Maisha, F.; Mwebembezi, F.; Budodo, R.; Leonetti, A.; Crudale, R.; Iradukunda, V.; et al. High frequency of artemisinin partial resistance mutations in the great lake region revealed through rapid pooled deep sequencing. medRxiv 2024. [Google Scholar]
- Ishengoma, D.S.; Mandara, C.I.; Bakari, C.; Fola, A.A.; Madebe, R.A.; Seth, M.D.; Francis, F.; Buguzi, C.; Moshi, R.; Garimo, I.; et al. Evidence of artemisinin partial resistance in North-western Tanzania: Clinical and drug resistance markers study. medRxiv 2024. [Google Scholar]
- Maniga, J.N.; Samuel, M.; John, O.; Rael, M.; Muchiri, J.N.; Bwogo, P.; Martin, O.; Sankarapandian, V.; Wilberforce, M.; Albert, O.; et al. Novel Plasmodium falciparum k13 gene polymorphisms from Kisii County, Kenya during an era of artemisinin-based combination therapy deployment. Malar. J. 2023, 22, 87. [Google Scholar] [CrossRef]
- Bayih, A.G.; Getnet, G.; Alemu, A.; Getie, S.; Mohon, A.N.; Pillai, D.R. A Unique Plasmodium falciparum K13 Gene Mutation in Northwest Ethiopia. Am. J. Trop. Med. Hyg. 2016, 94, 132–135. [Google Scholar] [CrossRef]
- Fola, A.A.; Feleke, S.M.; Mohammed, H.; Brhane, B.G.; Hennelly, C.M.; Assefa, A.; Crudal, R.M.; Reichert, E.; Juliano, J.J.; Cunningham, J.; et al. Plasmodium falciparum resistant to artemisinin and diagnostics have emerged in Ethiopia. Nat. Microbiol. 2023, 8, 1911–1919. [Google Scholar] [CrossRef]
- Mihreteab, S.; Platon, L.; Berhane, A.; Stokes, B.H.; Warsame, M.; Campagne, P.; Criscuolo, A.; Ma, L.; Petiot, N.; Doderer-Lang, C.; et al. Increasing prevalence of artemisinin-resistant hrp2-negative malaria in eritrea. N. Engl. J. Med. 2023, 389, 1191–1202. [Google Scholar] [CrossRef] [PubMed]
- Coppée, R.; Bailly, J.; Sarrasin, V.; Vianou, B.; Zinsou, B.E.; Mazars, E.; Georges, H.; Hamane, S.; Lavergne, R.A.; Dannaoui, E.; et al. Circulation of an artemisinin-resistant malaria lineage in a traveler returning from east Africa to France. Clin. Infect. Dis. 2022, 75, 1242–1244. [Google Scholar] [CrossRef] [PubMed]
- Matrevi, S.A.; Opoku-Agyeman, P.; Quashie, N.B.; Bruku, S.; Abuaku, B.; Koram, K.A.; Fox, A.; Letizia, A.; Duah-Quashie, N.O. Plasmodium falciparum Kelch propeller polymorphisms in Clinical Isolates from Ghana from 2007 to 2016. Antimicrob. Agents Chemother. 2019, 63, e00802-19. [Google Scholar] [CrossRef] [PubMed]
- Matrevi, S.A.; Tandoh, K.Z.; Bruku, S.; Opoku-Agyeman, P.; Adams, T.; Ennuson, N.A.; Asare, B.; Hagan, O.C.K.; Abuaku, B.; Koram, K.A.; et al. Novel pfk13 polymorphisms in Plasmodium falciparum population in Ghana. Sci. Rep. 2022, 12, 7797. [Google Scholar] [CrossRef]
- Mesia Kahunu, G.; Wellmann Thomsen, S.; Wellmann Thomsen, L.; Muhindo Mavoko, H.; Mitashi Mulopo, P.; Filtenborg Hocke, E.; Mandoko Nkoli, P.; Baraka, V.; Minja, D.T.R.; Mousa, A.; et al. Identification of the PfK13 mutations R561H and P441L in the Democratic Republic of Congo. Int. J. Infect. Dis. 2023, 139, 41–49. [Google Scholar] [CrossRef]
- Tardieux, I.; Liu, X.; Poupel, O.; Parzy, D.; Dehoux, P.; Langsley, G. A Plasmodium falciparum novel gene encoding a coronin-like protein which associates with actin filaments. FEBS Lett. 1998, 441, 251–256. [Google Scholar] [CrossRef]
- Olshina, M.A.; Angrisano, F.; Marapana, D.S.; Riglar, D.T.; Bane, K.; Wong, W.; Catimel, B.; Yin, M.-X.; Holmes, A.B.; Frischknecht, F.; et al. Plasmodium falciparum coronin organizes arrays of parallel actin filaments potentially guiding directional motility in invasive malaria parasites. Malar. J. 2015, 14, 280. [Google Scholar] [CrossRef]
- Bane, K.S.; Lepper, S.; Kehrer, J.; Sattler, J.M.; Singer, M.; Reinig, M.; Klug, D.; Heiss, K.; Baum, J.; Mueller, A.-K.; et al. The Actin filament-binding protein coronin regulates motility in Plasmodium sporozoites. PLoS Pathog. 2016, 12, e1005710. [Google Scholar] [CrossRef]
- Ullah, I.; Farringer, M.A.; Burkhard, A.Y.; Hathaway, E.; Khushu, M.; Willett, B.C.; Shin, S.H.; Sharma, A.I.; Martin, M.C.; Shao, K.L.; et al. Artemisinin resistance mutations in Pfcoronin impede hemoglobin uptake. bioRxiv 2024. [Google Scholar]
- Owoloye, A.; Olufemi, M.; Idowu, E.T.; Oyebola, K.M. Prevalence of potential mediators of artemisinin resistance in African isolates of Plasmodium falciparum. Malar. J. 2021, 20, 451. [Google Scholar] [CrossRef]
- Delandre, O.; Daffe, S.M.; Gendrot, M.; Diallo, M.N.; Madamet, M.; Kounta, M.B.; Diop, M.N.; Bercion, R.; Sow, A.; Ngom, P.M.; et al. Absence of association between polymorphisms in the pfcoronin and pfk13 genes and the presence of Plasmodium falciparum parasites after treatment with artemisinin derivatives in Senegal. Int. J. Antimicrob. Agents 2020, 56, 106190. [Google Scholar] [CrossRef] [PubMed]
- Matrevi, S.A.; Adams, T.; Tandoh, K.Z.; Opoku-Agyeman, P.; Bruku, S.; Ennuson, N.A.; Apau-Danso, P.K.; Fiagbedzi, E.; Avornyo, M.; Myers, C.J.; et al. Putative molecular markers of Plasmodium falciparum resistance to antimalarial drugs in malaria parasites from Ghana. Front. Epidemiol. 2024, 4, 1279835. [Google Scholar] [CrossRef] [PubMed]
- Ajibaye, O.; Olukosi, Y.A.; Oriero, E.C.; Oboh, M.A.; Iwalokun, B.; Nwankwo, I.C.; Nnam, C.F.; Adaramoye, O.V.; Chukwemeka, S.; Okanazu, J.; et al. Detection of novel Plasmodium falciparum coronin gene mutations in a recrudescent ACT-treated patient in South-Western Nigeria. Front. Cell. Infect. Microbiol. 2024, 14, 1366563. [Google Scholar] [CrossRef] [PubMed]
- van Schalkwyk, D.A.; Pratt, S.; Nolder, D.; Stewart, L.B.; Liddy, H.; Muwanguzi-Karugaba, J.; Beshir, K.B.; Britten, D.; Victory, E.; Rogers, C.; et al. Treatment failure in a UK malaria patient harbouring genetically variant Plasmodium falciparum from Uganda with reduced in vitro susceptibility to artemisinin and lumefantrine. Clin. Infect. Dis. 2023, 78, 445–452. [Google Scholar] [CrossRef] [PubMed]
- Pierreux, J.; Bottieau, E.; Florence, E.; Maniewski, U.; Bruggemans, A.; Malotaux, J.; Martin, C.; Cox, J.; Konopnicki, D.; Guetens, P.; et al. Failure of artemether-lumefantrine therapy in travellers returning to Belgium with Plasmodium falciparum malaria: An observational case series with genomic analysis. J. Travel Med. 2023, 31, taad165. [Google Scholar] [CrossRef]
- Grossman, T.; Vainer, J.; Paran, Y.; Studentsky, L.; Manor, U.; Dzikowski, R.; Schwartz, E. Emergence of artemisinin-based combination treatment failure in patients returning from sub-Saharan Africa with P. falciparum malaria. J. Travel Med. 2023, 30, taad114. [Google Scholar] [CrossRef]
- Pradines, B.; Gendrot, M.; Delandre, O. Implications des pompes membranaires de Plasmodium falciparum dans le transport et la résistance aux antipaludiques. Rev. Francoph. Des. Lab. 2020, 2020, 59–66. [Google Scholar] [CrossRef]
- Fidock, D.A.; Nomura, T.; Talley, A.K.; Cooper, R.A.; Dzekunov, S.M.; Ferdig, M.T.; Ursos, L.M.; Sidhu, A.B.; Naudé, B.; Deitsch, K.W.; et al. Mutations in the P. falciparum digestive vacuole transmembrane protein PfCRT and evidence for their role in chloroquine resistance. Mol. Cell 2000, 6, 861–871. [Google Scholar] [CrossRef]
- Sidhu, A.B.S.; Verdier-Pinard, D.; Fidock, D.A. Chloroquine Resistance in Plasmodium falciparum Malaria Parasites Conferred by pfcrt Mutations. Science 2002, 298, 210–213. [Google Scholar] [CrossRef]
- Dhingra, S.K.; Redhi, D.; Combrinck, J.M.; Yeo, T.; Okombo, J.; Henrich, P.P.; Cowell, A.N.; Gupta, P.; Stegman, M.L.; Hoke, J.M.; et al. A Variant PfCRT Isoform Can Contribute to Plasmodium falciparum Resistance to the First-Line Partner Drug Piperaquine. mBio 2017, 8, e00303-17. [Google Scholar] [CrossRef]
- Dhingra, S.K.; Small-Saunders, J.L.; Ménard, D.; Fidock, D.A. Plasmodium falciparum resistance to piperaquine driven by PfCRT. Lancet Infect. Dis. 2019, 19, 1168–1169. [Google Scholar] [CrossRef] [PubMed]
- Kim, J.; Tan, Y.Z.; Wicht, K.J.; Erramilli, S.K.; Dhingra, S.K.; Okombo, J.; Vendome, J.; Hagenah, L.M.; Giacometti, S.I.; Warren, A.L.; et al. Structure and drug resistance of the Plasmodium falciparum transporter PfCRT. Nature 2019, 576, 315–320. [Google Scholar] [CrossRef] [PubMed]
- Wicht, K.J.; Small-Saunders, J.L.; Hagenah, L.M.; Mok, S.; Fidock, D.A. Mutant PfCRT Can mediate piperaquine resistance in african plasmodium falciparum with reduced fitness and increased susceptibility to other antimalarials. J. Infect. Dis. 2022, 226, 2021–2029. [Google Scholar] [CrossRef] [PubMed]
- Agrawal, S.; Moser, K.A.; Morton, L.; Cummings, M.P.; Parihar, A.; Dwivedi, A.; Shetty, A.C.; Drabek, E.F.; Jacob, C.G.; Henrich, P.P.; et al. Association of a novel mutation in the Plasmodium falciparum chloroquine resistance transporter with decreased pipera-quine Sensitivity. J. Infect. Dis. 2017, 216, 468–476. [Google Scholar] [CrossRef]
- Shrestha, B.; Shah, Z.; Morgan, A.P.; Saingam, P.; Chaisatit, C.; Chaorattanakawee, S.; Praditpol, C.; Boonyalai, N.; Lertsethtakarn, P.; Wojnarski, M.; et al. Distribution and temporal dynamics of Plasmodium falciparum chloroquine resistance transporter mutations associated with piperaquine resistance in Northern Cambodia. J. Infect. Dis. 2021, 224, 1077–1085. [Google Scholar] [CrossRef]
- Boonyalai, N.; Thamnurak, C.; Sai-Ngam, P.; Ta-Aksorn, W.; Arsanok, M.; Uthaimongkol, N.; Sundrakes, S.; Chattrakarn, S.; Chaisatit, C.; Praditpol, C.; et al. Plasmodium falciparum phenotypic and genotypic resistance profile during the emergence of Piperaquine resistance in Northeastern Thailand. Sci. Rep. 2021, 11, 13419. [Google Scholar] [CrossRef]
- Imwong, M.; Suwannasin, K.; Srisutham, S.; Vongpromek, R.; Promnarate, C.; Saejeng, A.; Phyo, A.P.; Proux, S.; Pongvongsa, T.; Chea, N.; et al. Evolution of multidrug resistance in Plasmodium falciparum: A longitudinal study of genetic resistance markers in the Greater Mekong Subregion. Antimicrob. Agents Chemother. 2021, 65, e0112121. [Google Scholar] [CrossRef]
- Mok, S.; Fidock, D.A. Determinants of piperaquine-resistant malaria in South America. Lancet Infect. Dis. 2024, 24, 114–116. [Google Scholar] [CrossRef]
- Vanhove, M.; Schwabl, P.; Clementson, C.; Early, A.M.; Laws, M.; Anthony, F.; Florimond, C.; Mathieu, L.; James, K.; Knox, C.; et al. Temporal and spatial dynamics of Plasmodium falciparum clonal lineages in Guyana. bioRxiv 2024. [Google Scholar] [CrossRef]
- Foguim, F.T.; Bogreau, H.; Gendrot, M.; Mosnier, J.; Fonta, I.; Benoit, N.; Amalvict, R.; Madamet, M.; Wein, S.; Pradines, B. Prevalence of mutations in the Plasmodium falciparum chloroquine resistance transporter, PfCRT, and association with ex vivo susceptibility to common anti-malarial drugs against African Plasmodium falciparum isolates. Malar. J. 2020, 19, 1–9. [Google Scholar] [CrossRef]
- Okombo, J.; Mok, S.; Qahash, T.; Yeo, T.; Bath, J.; Orchard, L.M.; Owens, E.; Koo, I.; Albert, I.; Llinás, M.; et al. Piperaquine-resistant PfCRT mutations differentially impact drug transport, hemoglobin catabolism and parasite physiology in Plasmodium falciparum asexual blood stages. PLoS Pathog. 2022, 18, e1010926. [Google Scholar] [CrossRef] [PubMed]
- Mukherjee, A.; Gagnon, D.; Wirth, D.F.; Richard, D. Inactivation of Plasmepsins 2 and 3 Sensitizes Plasmodium falciparum to the Antimalarial Drug Piperaquine. Antimicrob. Agents Chemother. 2018, 62, e02309-17. [Google Scholar] [CrossRef] [PubMed]
- Amato, R.; Lim, P.; Miotto, O.; Amaratunga, C.; Dek, D.; Pearson, R.D.; Almagro-Garcia, J.; Neal, A.T.; Sreng, S.; Suon, S.; et al. Genetic markers associated with dihydroartemisinin-piperaquine failure in Plasmodium falciparum malaria in Cambodia: A genotype-phenotype association study. Lancet Infect. Dis. 2017, 17, 164–173. [Google Scholar] [CrossRef] [PubMed]
- Ponsuwanna, P.; Kochakarn, T.; Bunditvorapoom, D.; Kümpornsin, K.; Otto, T.D.; Ridenour, C.; Chotivanich, K.; Wilairat, P.; White, N.J.; Miotto, O.; et al. Comparative genome-wide analysis and evolutionary history of haemoglobin-processing and haem detoxification enzymes in malarial parasites. Malar. J. 2016, 15, 51. [Google Scholar] [CrossRef]
- Ansbro, M.R.; Jacob, C.G.; Amato, R.; Kekre, M.; Amaratunga, C.; Sreng, S.; Suon, S.; Miotto, O.; Fairhurst, R.M.; Wellems, T.E.; et al. Development of copy number assays for detection and surveillance of piperaquine resistance associated plasmepsin 2/3 copy number variation in Plasmodium falciparum. Malar. J. 2020, 19, 181. [Google Scholar] [CrossRef]
- Rovira-Vallbona, E.; Kattenberg, J.H.; Hong, N.V.; Guetens, P.; Imamura, H.; Monsieurs, P.; Chiheb, D.; Erhart, A.; Phuc, B.Q.; Xa, N.X.; et al. Molecular surveillance of Plasmodium falciparum drug-resistance markers in Vietnam using multiplex amplicon sequencing (2000–2016). Sci. Rep. 2023, 13, 13948. [Google Scholar]
- Rovira-Vallbona, E.; Van Hong, N.; Kattenberg, J.H.; Huan, R.M.; Hien, N.T.T.; Ngoc, N.T.H.; Guetens, P.; Hieu, N.L.; Mai, T.T.; Duong, N.T.T.; et al. Efficacy of dihydroartemisinin/piperaquine and artesunate monotherapy for the treatment of uncomplicated Plasmodium falciparum malaria in Central Vietnam. J. Antimicrob. Chemother. 2020, 75, 2272–2281. [Google Scholar] [CrossRef]
- Manh, N.D.; Thanh, N.V.; Quang, H.H.; Van, N.T.T.; San, N.N.; Phong, N.C.; Birrell, G.W.; Edstein, M.D.; Edgel, K.A.; Martin, N.J.; et al. Pyronaridine-artesunate (pyramax) for treatment of artemisinin- and piperaquine-resistant Plasmodium falciparum in the central highlands of Vietnam. Antimicrob. Agents Chemother. 2021, 65, e0027621. [Google Scholar] [CrossRef]
- Duru, V.; Khim, N.; Leang, R.; Kim, S.; Domergue, A.; Kloeung, N.; Ke, S.; Chy, S.; Eam, R.; Khean, C.; et al. Plasmodium falciparum dihydroartemisinin-piperaquine failures in Cambodia are associated with mutant K13 parasites presenting high survival rates in novel piperaquine in vitro assays: Retrospective and prospective investigations. BMC Med. 2015, 13, 305. [Google Scholar] [CrossRef]
- van der Pluijm, R.W.; Imwong, M.; Chau, N.H.; Hoa, N.T.; Thuy-Nhien, N.T.; Thanh, N.V.; Jittamala, P.; Hanboonkunupakarn, B.; Chutasmit, K.; Saelow, C.; et al. Determinants of dihydroartemisinin-piperaquine treatment failure in Plasmodium falciparum malaria in Cambodia, Thailand, and Vietnam: A prospective clinical, pharmacological, and genetic study. Lancet Infect. Dis. 2019, 19, 952–961. [Google Scholar] [CrossRef]
- Robert, M.G.; Tsombeng, F.F.; Gendrot, M.; Mosnier, J.; Amalvict, R.; Benoit, N.; Torrentino-Madamet, M.; Pradines, B. Absence of a high level of duplication of the Plasmepsin II gene in Africa. Antimicrob. Agents Chemother. 2018, 62, e00374-18. [Google Scholar] [CrossRef]
- Leroy, D.; Macintyre, F.; Adoke, Y.; Ouoba, S.; Barry, A.; Mombo-Ngoma, G.; Ndong Ngomo, J.M.; Varo, R.; Dossou, Y.; Tshefu, A.K.; et al. African isolates show a high proportion of multiple copies of the Plasmodium falciparum plasmepsin-2 gene, a piperaquine resistance marker. Malar. J. 2019, 18, 126. [Google Scholar] [CrossRef] [PubMed]
- L’Episcopia, M.; Bartoli, T.A.; Corpolongo, A.; Mariano, A.; D’Abramo, A.; Vulcano, A.; Paglia, M.G.; Perrotti, E.; Menegon, M.; Nicastri, E.; et al. Artemisinin resistance surveillance in African Plasmodium falciparum isolates from imported malaria cases to Italy. J. Travel Med. 2021, 28, taaa231. [Google Scholar] [CrossRef] [PubMed]
- Robert, M.G.; Foguim Tsombeng, F.; Gendrot, M.; Diawara, S.; Madamet, M.; Kounta, M.B.; Wade, K.A.; Fall, M.; Gueye, M.W.; Benoit, N.; et al. Baseline ex vivo and molecular responses of Plasmodium falciparum isolates to piperaquine before implementation of dihydroartemisinin-piperaquine in Senegal. Antimicrob. Agents Chemother. 2019, 63, e02445-18. [Google Scholar] [CrossRef]
- Rasmussen, S.A.; Ceja, F.G.; Conrad, M.D.; Tumwebaze, P.K.; Byaruhanga, O.; Katairo, T.; Nsobya, S.L.; Rosenthal, P.J.; Cooper, R.A. Changing Antimalarial Drug Sensitivities in Uganda. Antimicrob. Agents Chemother. 2017, 61, e01516-17. [Google Scholar] [CrossRef]
- Ebong, C.; Sserwanga, A.; Namuganga, J.F.; Kapisi, J.; Mpimbaza, A.; Gonahasa, S.; Asua, V.; Gudoi, S.; Kigozi, R.; Tibenderana, J.; et al. Efficacy and safety of artemether-lumefantrine and dihydroartemisinin-piperaquine for the treatment of uncomplicated Plasmodium falciparum malaria and prevalence of molecular markers associated with artemisinin and partner drug resistance in Uganda. Malar. J. 2021, 20, 484. [Google Scholar] [CrossRef]
- Adam, M.; Nahzat, S.; Kakar, Q.; Assada, M.; Witkowski, B.; Tag Eldin Elshafie, A.; Abuobaida, D.; Safi, N.; Khan, M.A.; Nagi, M.; et al. Antimalarial drug efficacy and resistance in malaria-endemic countries in HANMAT-PIAM_net countries of the Eastern Mediterranean Region 2016-2020: Clinical and genetic studies. Trop. Med. Int. Health 2023, 28, 817–829. [Google Scholar] [CrossRef]
- Gupta, H.; Macete, E.; Bulo, H.; Salvador, C.; Warsame, M.; Carvalho, E.; Ménard, D.; Ringwald, P.; Bassat, Q.; Enosse, S.; et al. Drug-resistant polymorphisms and copy numbers in Plasmodium falciparum, Mozambique, 2015. Emerg. Infect. Dis. 2018, 24, 40–48. [Google Scholar] [CrossRef] [PubMed]
- Brown, N.; da Silva, C.; Webb, C.; Matias, D.; Dias, B.; Cancio, B.; Silva, M.; Viegas, R.; Salvador, C.; Chivale, N.; et al. Antimalarial resistance risk in Mozambique detected by a novel quadruplex droplet digital PCR assay. Antimicrob. Agents Chemother. 2024, 68, e0034624. [Google Scholar] [CrossRef]
- Wakoli, D.M.; Ondigo, B.N.; Ochora, D.O.; Amwoma, J.G.; Okore, W.; Mwakio, E.W.; Chemwor, G.; Juma, J.; Okoth, R.; Okudo, C.; et al. Impact of parasite genomic dynamics on the sensitivity of Plasmodium falciparum isolates to piperaquine and other antimalarial drugs. BMC Med. 2022, 20, 448. [Google Scholar] [CrossRef]
- Davlantes, E.; Dimbu, P.R.; Ferreira, C.M.; Florinda Joao, M.; Pode, D.; Félix, J.; Sanhangala, E.; Andrade, B.N.; Dos Santos Souza, S.; Talundzic, E.; et al. Efficacy and safety of artemether-lumefantrine, artesunate-amodiaquine, and dihydroartemisinin-piperaquine for the treatment of uncomplicated Plasmodium falciparum malaria in three provinces in Angola, 2017. Malar. J. 2018, 17, 144. [Google Scholar] [CrossRef] [PubMed]
- Kakolwa, M.A.; Mahende, M.K.; Ishengoma, D.S.; Mandara, C.I.; Ngasala, B.; Kamugisha, E.; Kataraihya, J.B.; Mandike, R.; Mkude, S.; Chacky, F.; et al. Efficacy and safety of artemisinin-based combination therapy, and molecular markers for artemisinin and piperaquine resistance in Mainland Tanzania. Malar. J. 2018, 17, 369. [Google Scholar] [CrossRef] [PubMed]
- Smith, S.J.; Kamara, A.R.Y.; Sahr, F.; Samai, M.; Swaray, A.S.; Menard, D.; Warsame, M. Efficacy of artemisinin-based combination therapies and prevalence of molecular markers associated with artemisinin, piperaquine and sulfadoxine-pyrimethamine resistance in Sierra Leone. Acta Trop. 2018, 185, 363–370. [Google Scholar] [CrossRef] [PubMed]
- Inoue, J.; Silva, M.; Fofana, B.; Sanogo, K.; Mårtensson, A.; Sagara, I.; Björkman, A.; Veiga, M.I.; Ferreira, P.E.; Djimde, A.; et al. Plasmodium falciparum plasmepsin 2 duplications, West Africa. Emerg. Infect. Dis. 2018, 24, 1591–1593. [Google Scholar] [CrossRef]
- Loesbanluechai, D.; Kotanan, N.; de Cozar, C.; Kochakarn, T.; Ansbro, M.R.; Chotivanich, K.; White, N.J.; Wilairat, P.; Lee, M.C.S.; Gamo, F.J.; et al. Overexpression of plasmepsin II and plasmepsin III does not directly cause reduction in Plasmodium falciparum sensitivity to artesunate, chloroquine and piperaquine. Int. J. Parasitol. Drugs Drug Resist. 2018, 9, 16–22. [Google Scholar] [CrossRef]
- Mok, S.; Yeo, T.; Hong, D.; Shears, M.J.; Ross, L.S.; Ward, K.E.; Dhingra, S.K.; Kanai, M.; Bridgford, J.L.; Tripathi, A.K.; et al. Mapping the genomic landscape of multidrug resistance in Plasmodium falciparum and its impact on parasite fitness. Sci. Adv. 2023, 9, eadi2364. [Google Scholar] [CrossRef]
- Deloron, P.; Le Bras, J.; Andrieu, B.; Hartmann, J.F. Standardisation of the in vitro chemosensitivity test for Plasmodium falciparum. Pathol. Biol. 1982, 30, 585–588. [Google Scholar]
- Foguim, F.T.; Robert, M.G.; Gueye, M.W.; Gendrot, M.; Diawara, S.; Mosnier, J.; Amalvict, R.; Benoit, N.; Bercion, R.; Fall, B.; et al. Low polymorphisms in pfact, pfugt and pfcarl genes in African Plasmodium falciparum isolates and absence of association with susceptibility to common anti-malarial drugs. Malar. J. 2019, 18, 293. [Google Scholar] [CrossRef]
- Johnson, J.D.; Dennull, R.A.; Gerena, L.; Lopez-Sanchez, M.; Roncal, N.E.; Waters, N.C. Assessment and continued validation of the malaria sybr green i-based fluorescence assay for use in malaria drug screening. Antimicrob. Agents Chemother. 2007, 51, 1926–1933. [Google Scholar] [CrossRef]
- Desjardins, R.E.; Canfield, C.J.; Haynes, J.D.; Chulay, J.D. Quantitative assessment of antimalarial activity in vitro by a semiautomated microdilution technique. Antimicrob. Agents Chemother. 1979, 16, 710–718. [Google Scholar] [CrossRef]
- Pascual, A.; Madamet, M.; Bertaux, L.; Amalvict, R.; Benoit, N.; Travers, D.; Cren, J.; Taudon, N.; Rogier, C.; Parzy, D.; et al. In vitro piperaquine susceptibility is not associated with the Plasmodium falciparum chloroquine resistance transporter gene. Malar. J. 2013, 12, 431. [Google Scholar] [CrossRef] [PubMed]
- Pradines, B.; Bertaux, L.; Pomares, C.; Delaunay, P.; Marty, P. Reduced in vitro susceptibility to artemisinin derivatives associated with multi-resistance in a traveller returning from South-East Asia. Malar. J. 2011, 10, 268. [Google Scholar] [CrossRef] [PubMed]
- Pascual, A.; Madamet, M.; Briolant, S.; Gaillard, T.; Amalvict, R.; Benoit, N.; Travers, D.; Pradines, B. Multinormal in vitro distribution of Plasmodium falciparum susceptibility to piperaquine and pyronaridine. Malar. J. 2015, 14, 49. [Google Scholar] [CrossRef] [PubMed] [PubMed Central]
- European Medicines Agency. Available online: https://www.ema.europa.eu/en (accessed on 9 November 2024).
- Rijken, M.J.; McGready, R.; Phyo, A.P.; Lindegardh, N.; Tarning, J.; Laochan, N.; Than, H.H.; Mu, O.; Win, A.K.; Singhasivanon, P.; et al. Pharmacokinetics of dihydroartemisinin and piperaquine in pregnant and nonpregnant women with uncomplicated falciparum Malaria▿. Antimicrob. Agents Chemother. 2011, 55, 5500–5506. [Google Scholar] [CrossRef] [PubMed]
- Benjamin, J.M.; Moore, B.R.; Salman, S.; Page-Sharp, M.; Tawat, S.; Yadi, G.; Lorry, L.; Siba, P.M.; Batty, K.T.; Robinson, L.J.; et al. Population pharmacokinetics, tolerability, and safety of dihydroartemisinin-piperaquine and sulfadoxine-pyrimethamine-piperaquine in pregnant and nonpregnant Papua New Guinean women. Antimicrob. Agents Chemother. 2015, 59, 4260–4271. [Google Scholar] [CrossRef]
- Saito, M.; Carrara, V.I.; Gilder, M.E.; Min, A.M.; Tun, N.W.; Pimanpanarak, M.; Viladpai-nguen, J.; Paw, M.K.; Haohankhunnatham, W.; Konghahong, K.; et al. A randomized controlled trial of dihydroartemisinin-piperaquine, artesunate-mefloquine and extended artemether-lumefantrine treatments for malaria in pregnancy on the Thailand-Myanmar border. BMC Med. 2021, 19, 132. [Google Scholar] [CrossRef]
- Baiden, R.; Oduro, A.; Halidou, T.; Gyapong, M.; Sie, A.; Macete, E.; Abdulla, S.; Owusu-Agyei, S.; Mulokozi, A.; Adjei, A.; et al. Prospective observational study to evaluate the clinical safety of the fixed-dose artemisinin-based combination Eurartesim® (dihydroartemisinin/piperaquine), in public health facilities in Burkina Faso, Mozambique, Ghana, and Tanzania. Malar. J. 2015, 14, 160. [Google Scholar] [CrossRef]
- Kabanywanyi, A.M.; Baiden, R.; Ali, A.M.; Mahende, M.K.; Ogutu, B.R.; Oduro, A.; Tinto, H.; Gyapong, M.; Sie, A.; Sevene, E.; et al. Multi-Country evaluation of safety of dihydroartemisinin/piperaquine post-licensure in african public hospitals with electrocardiograms. PLoS ONE 2016, 11, e0164851. [Google Scholar] [CrossRef]
- Vignier, N.; Bouchaud, O.; Angheben, A.; Bottieau, E.; Calleri, G.; Salas-Coronas, J.; Martin, C.; Ramos, J.M.; Mechain, M.; Rapp, C.; et al. Longitudinal study based on a safety registry for malaria patients treated with artenimol-piperaquine in six European countries. Malar. J. 2021, 20, 214. [Google Scholar] [CrossRef]
- Chan, X.H.S.; Win, Y.N.; Mawer, L.J.; Tan, J.Y.; Brugada, J.; White, N.J. Risk of sudden unexplained death after use of dihydroartemisinin–piperaquine for malaria: A systematic review and Bayesian meta-analysis. Lancet Infect. Dis. 2018, 18, 913–923. [Google Scholar] [CrossRef]
- Ubben, D.; Poll, E.M. MMV in partnership: The Eurartesim® experience. Malar. J. 2013, 12, 211. [Google Scholar] [CrossRef] [PubMed]
- Nji, A.M.; Ali, I.M.; Moyeh, M.N.; Ngongang, E.-O.; Ekollo, A.M.; Chedjou, J.-P.; Ndikum, V.N.; Evehe, M.S.; Froeschl, G.; Heumann, C.; et al. Randomized non-inferiority and safety trial of dihydroartemisin-piperaquine and artesunate-amodiaquine versus artemether-lumefantrine in the treatment of uncomplicated Plasmodium falciparum malaria in Cameroonian children. Malar. J. 2015, 14, 27. [Google Scholar] [CrossRef] [PubMed]
- MSF. MSF Medical Guidelines for Dihydroartemisinin Piperaquine Combination. Available online: https://medicalguidelines.msf.org/en/viewport/EssDr/english/dihydroartemisinin-piperaquine-dha-ppq-oral-16683494.html (accessed on 9 November 2024).
- Klein, E.Y.; Lewis, I.A.; Jung, C.; Llinás, M.; Levin, S.A. Relationship between treatment-seeking behaviour and artemisinin drug quality in Ghana. Malar. J. 2012, 11, 110. [Google Scholar] [CrossRef]
- World Health Organization. Methods for Surveillance of Antimalarial Drug Efficacy; World Health Organization: Geneva, Switzerland, 2009; Volume 85. [Google Scholar]
- World Health Organization. Monitoring Antimalarial Drug Efficacy. Available online: https://www.who.int/teams/global-malaria-programme/case-management/drug-efficacy-and-resistance/monitoring-antimalarial-drug-efficacy (accessed on 9 November 2024).
- Grande, T.; Bernasconi, A.; Erhart, A.; Gamboa, D.; Casapia, M.; Delgado, C.; Torres, K.; Fanello, C.; Llanos-Cuentas, A.; D’Alessandro, U. A randomised controlled trial to assess the efficacy of dihydroartemisinin-piperaquine for the treatment of uncomplicated falciparum malaria in Peru. PLoS ONE 2007, 2, e1101. [Google Scholar] [CrossRef] [PubMed]
- Westercamp, N.; Owidhi, M.; Otieno, K.; Chebore, W.; Buff, A.M.; Desai, M.; Kariuki, S.; Samuels, A.M. Efficacy of Artemether-Lumefantrine and Dihydroartemisinin-Piperaquine for the Treatment of Uncomplicated Plasmodium falciparum Malaria among Children in Western Kenya, 2016 to 2017. Antimicrob. Agents Chemother. 2022, 66, e0020722. [Google Scholar] [CrossRef]
- Grandesso, F.; Guindo, O.; Woi Messe, L.; Makarimi, R.; Traore, A.; Dama, S.; Laminou, I.M.; Rigal, J.; de Smet, M.; Ouwe Missi Oukem-Boyer, O.; et al. Efficacy of artesunate-amodiaquine, dihydroartemisinin-piperaquine and artemether-lumefantrine for the treatment of uncomplicated Plasmodium falciparum malaria in Maradi, Niger. Malar. J. 2018, 17, 52. [Google Scholar] [CrossRef] [PubMed]
- Mandara, C.I.; Francis, F.; Chiduo, M.G.; Ngasala, B.; Mandike, R.; Mkude, S.; Chacky, F.; Molteni, F.; Njau, R.; Mohamed, A.; et al. High cure rates and tolerability of artesunate-amodiaquine and dihydroartemisinin-piperaquine for the treatment of uncomplicated falciparum malaria in Kibaha and Kigoma, Tanzania. Malar. J. 2019, 18, 99. [Google Scholar] [CrossRef]
- Nyunt, M.H.; Soe, M.T.; Myint, H.W.; Oo, H.W.; Aye, M.M.; Han, S.S.; Zaw, N.N.; Cho, C.; Aung, P.Z.; Kyaw, K.T.; et al. Clinical and molecular surveillance of artemisinin resistant falciparum malaria in Myanmar (2009–2013). Malar. J. 2017, 16, 333. [Google Scholar] [CrossRef]
- PREGACT Study Group; Pekyi, D.; Ampromfi, A.A.; Tinto, H.; Traoré-Coulibaly, M.; Tahita, M.C.; Valéa, I.; Mwapasa, V.; Kalilani-Phiri, L.; Kalanda, G.; et al. Four Artemisinin-Based Treatments in African Pregnant Women with Malaria. N. Engl. J. Med. 2016, 374, 913–927. [Google Scholar]
- Marwa, K.; Kapesa, A.; Baraka, V.; Konje, E.; Kidenya, B.; Mukonzo, J.; Kamugisha, E.; Swedberg, G. Therapeutic efficacy of artemether-lumefantrine, artesunate-amodiaquine and dihydroartemisinin-piperaquine in the treatment of uncomplicated Plasmodium falciparum malaria in Sub-Saharan Africa: A systematic review and meta-analysis. PLoS ONE 2022, 17, e0264339. [Google Scholar] [CrossRef]
- Assefa, D.G.; Yismaw, G.; Makonnen, E. Efficacy of dihydroartemisinin-piperaquine versus artemether-lumefantrine for the treatment of uncomplicated Plasmodium falciparum malaria among children in Africa: A systematic review and meta-analysis of randomized control trials. Malar. J. 2021, 20, 340. [Google Scholar] [CrossRef] [PubMed]
- Thriemer, K.; Hong, N.V.; Rosanas-Urgell, A.; Phuc, B.Q.; Ha, D.M.; Pockele, E.; Guetens, P.; Van, N.V.; Duong, T.T.; Amambua-Ngwa, A.; et al. Delayed parasite clearance after treatment with dihydroartemisinin-piperaquine in Plasmodium falciparum malaria patients in central Vietnam. Antimicrob. Agents Chemother. 2014, 58, 7049–7055. [Google Scholar] [CrossRef] [PubMed]
- van der Pluijm, R.W.; Tripura, R.; Hoglund, R.M.; Pyae Phyo, A.; Lek, D.; Ul Islam, A.; Anvikar, A.R.; Satpathi, P.; Satpathi, S.; Behera, P.K.; et al. Triple artemisinin-based combination therapies versus artemisinin-based combination therapies for uncomplicated Plasmodium falciparum malaria: A multicentre, open-label, randomised clinical trial. Lancet 2020, 395, 1345–1360. [Google Scholar] [CrossRef] [PubMed]
- Sawa, P.; Shekalaghe, S.A.; Drakeley, C.J.; Sutherland, C.J.; Mweresa, C.K.; Baidjoe, A.Y.; Manjurano, A.; Kavishe, R.A.; Beshir, K.B.; Yussuf, R.U.; et al. Malaria transmission after artemether-lumefantrine and dihydroartemisinin-piperaquine: A randomized trial. J. Infect. Dis. 2013, 207, 1637–1645. [Google Scholar] [CrossRef] [PubMed]
- Sutanto, I.; Suprijanto, S.; Kosasih, A.; Dahlan, M.S.; Syafruddin, D.; Kusriastuti, R.; Hawley, W.A.; Lobo, N.F.; Ter Kuile, F.O. The effect of primaquine on gametocyte development and clearance in the treatment of uncomplicated falciparum malaria with dihydroartemisinin-piperaquine in South sumatra, Western indonesia: An open-label, randomized, controlled trial. Clin. Infect. Dis. 2013, 56, 685–693. [Google Scholar] [CrossRef] [PubMed]
- Okebe, J.; Bousema, T.; Affara, M.; Di Tanna, G.L.; Dabira, E.; Gaye, A.; Sanya-Isijola, F.; Badji, H.; Correa, S.; Nwakanma, D.; et al. The Gametocytocidal Efficacy of Different Single Doses of Primaquine with Dihydroartemisinin-piperaquine in Asymptomatic Parasite Carriers in The Gambia: A Randomized Controlled Trial. EBioMedicine 2016, 13, 348–355. [Google Scholar] [CrossRef]
- Bastiaens, G.J.H.; Tiono, A.B.; Okebe, J.; Pett, H.E.; Coulibaly, S.A.; Gonçalves, B.P.; Affara, M.; Ouédraogo, A.; Bougouma, E.C.; Sanou, G.S.; et al. Safety of single low-dose primaquine in glucose-6-phosphate dehydrogenase deficient falciparum-infected African males: Two open-label, randomized, safety trials. PLoS ONE 2018, 13, e0190272. [Google Scholar] [CrossRef]
- Dicko, A.; Roh, M.E.; Diawara, H.; Mahamar, A.; Soumare, H.M.; Lanke, K.; Bradley, J.; Sanogo, K.; Kone, D.T.; Diarra, K.; et al. Efficacy and safety of primaquine and methylene blue for prevention of Plasmodium falciparum transmission in Mali: A phase 2, single-blind, randomised controlled trial. Lancet Infect. Dis. 2018, 18, 627–639. [Google Scholar] [CrossRef]
- Gogtay, N.; Kannan, S.; Thatte, U.M.; Olliaro, P.L.; Sinclair, D. Artemisinin-Based Combination Therapy for Treating Uncomplicated Plasmodium vivax Malaria. 2013. Available online: https://www.cochranelibrary.com/cdsr/doi/10.1002/14651858.CD008492.pub3/full (accessed on 9 November 2024).
- Andronescu, L.R.; Sharma, A.; Peterson, I.; Kachingwe, M.; Kachepa, W.; Liang, Y.; Gutman, J.R.; Mathanga, D.P.; Chinkhumba, J.; Laufer, M.K. The Effect of Intermittent Preventive Treatment of Malaria During Pregnancy and Placental Malaria on Infant Risk of Malaria. J. Infect. Dis. 2022, 225, 248–256. [Google Scholar] [CrossRef]
- Kajubi, R.; Ochieng, T.; Kakuru, A.; Jagannathan, P.; Nakalembe, M.; Ruel, T.; Opira, B.; Ochokoru, H.; Ategeka, J.; Nayebare, P.; et al. Monthly sulfadoxine-pyrimethamine versus dihydroartemisinin-piperaquine for intermittent preventive treatment of malaria in pregnancy: A double-blind, randomised, controlled, superiority trial. Lancet 2019, 393, 1428–1439. [Google Scholar] [CrossRef]
- Kakuru, A.; Jagannathan, P.; Kajubi, R.; Ochieng, T.; Ochokoru, H.; Nakalembe, M.; Clark, T.D.; Ruel, T.; Staedke, S.G.; Chandramohan, D.; et al. Impact of intermittent preventive treatment of malaria in pregnancy with dihydroartemisinin-piperaquine versus sulfadoxine-pyrimethamine on the incidence of malaria in infancy: A randomized controlled trial. BMC Med. 2020, 18, 207. [Google Scholar] [CrossRef] [PubMed]
- Desai, M.; Gutman, J.; L’lanziva, A.; Otieno, K.; Juma, E.; Kariuki, S.; Ouma, P.; Were, V.; Laserson, K.; Katana, A.; et al. Intermittent screening and treatment or intermittent preventive treatment with dihydroartemisinin-piperaquine versus intermittent preventive treatment with sulfadoxine-pyrimethamine for the control of malaria during pregnancy in western Kenya: An open-label, three-group, randomised controlled superiority trial. Lancet 2015, 386, 2507–2519. [Google Scholar] [PubMed]
- Cohee, L.M.; Opondo, C.; Clarke, S.E.; Halliday, K.E.; Cano, J.; Shipper, A.G.; Barger-Kamate, B.; Djimde, A.; Diarra, S.; Dokras, A.; et al. Preventive malaria treatment among school-aged children in sub-Saharan Africa: A systematic review and meta-analyses. Lancet Glob. Health 2020, 8, e1499–e1511. [Google Scholar] [CrossRef] [PubMed]
- Bojang, K.; Akor, F.; Bittaye, O.; Conway, D.; Bottomley, C.; Milligan, P.; Greenwood, B. A randomised trial to compare the safety, tolerability and efficacy of three drug combinations for intermittent preventive treatment in children. PLoS ONE 2010, 5, e11225. [Google Scholar] [CrossRef]
- Cohee, L. Clinical Trial to Evaluate Intermittent Screening and Treatment and Intermittent Preventive Treatment of Malaria in Asymptomatic Schoolchildren to Decrease P. falciparum Infection and Transmission: Phase 2 Comparing Drug Regimens. 2023. Report No.: NCT05980156. 2023. Available online: https://clinicaltrials.gov/study/NCT05980156 (accessed on 9 November 2024).
- Savic, R.M.; Jagannathan, P.; Kajubi, R.; Huang, L.; Zhang, N.; Were, M.; Kakuru, A.; Muhindo, M.K.; Mwebaza, N.; Wallender, E.; et al. Intermittent preventive treatment for malaria in pregnancy: Optimization of target concentrations of dihydroartemis-inin-piperaquine. Clin. Infect. Dis. 2018, 67, 1079–1088. [Google Scholar] [CrossRef]
- Manning, J.; Vanachayangkul, P.; Lon, C.; Spring, M.; So, M.; Sea, D.; Se, Y.; Somethy, S.; Phann, S.-T.; Chann, S.; et al. Randomized, double-blind, placebo-controlled clinical trial of a two-day regimen of dihydroartemisinin-piperaquine for malaria prevention halted for concern over prolonged corrected QT interval. Antimicrob. Agents Chemother. 2014, 58, 6056–6067. [Google Scholar] [CrossRef]
- Manning, J.; Lon, C.; Spring, M.; Wojnarski, M.; Somethy, S.; Chann, S.; Gosi, P.; Soveasna, K.; Sriwichai, S.; Kuntawunginn, W.; et al. Cluster-randomized trial of monthly malaria prophylaxis versus focused screening and treatment: A study protocol to define malaria elimination strategies in Cambodia. Trials 2018, 19, 558. [Google Scholar] [CrossRef] [PubMed]
- WHO Guidelines for Malaria; World Health Organization: Geneva, Swizerland, 2021. Available online: http://www.ncbi.nlm.nih.gov/books/NBK588130/ (accessed on 9 November 2024).
- WorldWide Antimalarial Resistance Network Methodology Study Group Temporal distribution of Plasmodium falciparum recrudescence following artemisinin-based combination therapy: An individual participant data meta-analysis. Malar. J. 2022, 21, 106. [CrossRef]
- Roseau, J.B.; Pradines, B.; Paleiron, N.; Vedy, S.; Madamet, M.; Simon, F.; Javelle, E. Failure of dihydroartemisinin plus piperaquine treatment of falciparum malaria by under-dosing in an overweight patient. Malar. J. 2016, 15, 479. [Google Scholar] [CrossRef][Green Version]
- Parisey, M.; Houze, S.; Bailly, J.; Taudon, N.; Jaffal, K.; Argy, N.; Rouzaud, C.; Mégarbane, B.; Lariven, S.; Yazdanpanah, Y.; et al. Late dihydroartemisinin-piperaquine treatment failure of P. falciparum malaria attack related to insufficient dosing in an obese patient. IDCases 2023, 33, e01847. [Google Scholar] [CrossRef]
- Price, R.N.; Hasugian, A.R.; Ratcliff, A.; Siswantoro, H.; Purba, H.L.E.; Kenangalem, E.; Lindegardh, N.; Penttinen, P.; Laihad, F.; Ebsworth, E.P.; et al. Clinical and pharmacological determinants of the therapeutic response to dihydroartemisinin-piperaquine for drug-resistant malaria. Antimicrob. Agents Chemother. 2007, 51, 4090–4097. [Google Scholar] [CrossRef] [PubMed]
- Zongo, I.; Somé, F.A.; Somda, S.A.M.; Parikh, S.; Rouamba, N.; Rosenthal, P.J.; Tarning, J.; Lindegardh, N.; Nosten, F.; Ouédraogo, J.B. Efficacy and day 7 plasma piperaquine concentrations in African children treated for uncomplicated malaria with dihydroartemisinin-piperaquine. PLoS ONE 2014, 9, e103200. [Google Scholar] [CrossRef] [PubMed]
- Mlugu, E.M.; Minzi, O.M.S.; Johansson, M.; Kamuhabwa, A.A.R.; Aklillu, E. Pharmacokinetics of piperaquine and its association with intermittent malaria preventive therapy outcomes during pregnancy. BMC Pharmacol. Toxicol. 2024, 25, 38. [Google Scholar] [CrossRef] [PubMed]
- Tarning, J.; Zongo, I.; Somé, F.A.; Rouamba, N.; Parikh, S.; Rosenthal, P.J.; Hanpithakpong, W.; Jongrak, N.; Day, N.P.J.; White, N.J.; et al. Population pharmacokinetics and pharmacodynamics of piperaquine in children with uncomplicated falciparum malaria. Clin. Pharmacol. Ther. 2012, 91, 497–505. [Google Scholar] [CrossRef]
- Byakika-Kibwika, P.; Ssenyonga, R.; Lamorde, M.; Blessborn, D.; Tarning, J. Piperaquine concentration and malaria treatment outcomes in Ugandan children treated for severe malaria with intravenous Artesunate or quinine plus Dihydroartemisinin-Piperaquine. BMC Infect. Dis. 2019, 19, 1025. [Google Scholar] [CrossRef]
- Tarning, J.; Rijken, M.J.; McGready, R.; Phyo, A.P.; Hanpithakpong, W.; Day, N.P.J.; White, N.J.; Nosten, F.; Lindegardh, N. Population pharmacokinetics of dihydroartemisinin and piperaquine in pregnant and nonpregnant women with uncomplicated malaria. Antimicrob. Agents Chemother. 2012, 56, 1997–2007. [Google Scholar] [CrossRef]
- Creek, D.J.; Bigira, V.; McCormack, S.; Arinaitwe, E.; Wanzira, H.; Kakuru, A.; Tappero, J.W.; Sandison, T.G.; Lindegardh, N.; Nosten, F.; et al. Pharmacokinetic predictors for recurrent malaria after dihydroartemisinin-piperaquine treatment of uncomplicated malaria in Ugandan infants. J. Infect. Dis. 2013, 207, 1646–1654. [Google Scholar] [CrossRef][Green Version]
- Halsey, E.S.; Plucinski, M.M. Out of Africa: Increasing reports of artemether-lumefantrine treatment failures of uncomplicated Plasmodium falciparum infection. J. Travel Med. 2023, 30, taad159. [Google Scholar] [CrossRef]
- Artemisinin Resistance and Artemisinin-Based Combination Therapy Efficacy (December 2018). Available online: https://www.who.int/docs/default-source/documents/publications/gmp/who-cds-gmp-2018-26-eng.pdf (accessed on 9 November 2024).
- Chen, L.; Qu, F.Y.; Zhou, Y.C. Field observations on the antimalarial piperaquine. Chin. Med. J. 1982, 95, 281–286. [Google Scholar]
- Guo, X.B. Randomised comparison on the treatment of falciparum malaria with dihydroartemisinin and piperaquine. Zhonghua Yi Xue Za Zhi 1993, 73, 602–604, 638. [Google Scholar]
- Lan, C.X.; Lin, X.; Huang, Z.S.; Chen, Y.S.; Guo, R.N. In vivo sensitivity of Plasmodium falciparum to piperaquine phosphate assayed in Linshui and Baisha counties, Hainan Province. Zhongguo Ji Sheng Chong Xue Yu Ji Sheng Chong Bing Za Zhi 1989, 7, 163–165. [Google Scholar] [PubMed]
- Rahmasari, F.V.; Asih, P.B.S.; Rozi, I.E.; Wangsamuda, S.; Risandi, R.; Dewayanti, F.K.; Permana, D.H.; Syahrani, L.; Prameswari, H.D.; Basri, H.H.; et al. Evolution of genetic markers for drug resistance after the introduction of dihydroartemisinin–piperaquine as first-line anti-malarial treatment for uncomplicated falciparum malaria in Indonesia. Malar. J. 2023, 22, 231. [Google Scholar] [CrossRef] [PubMed]
- Liu, H.; Xu, J.-W.; Deng, D.-W.; Wang, H.-Y.; Nie, R.-H.; Yin, Y.-J.; Li, M. Dihydroartemisinin-piperaquine efficacy in Plasmodium falciparum treatment and prevalence of drug-resistant molecular markers along China-Myanmar border in 2014–2023. J. Glob. Antimicrob. Resist. 2023, 35, 271–278. [Google Scholar] [CrossRef]
- van der Pluijm, R.W.; Amaratunga, C.; Dhorda, M.; Dondorp, A.M. Triple Artemisinin-Based Combination Therapies for Malaria—A New Paradigm? Trends Parasitol. 2021, 37, 15–24. [Google Scholar] [CrossRef]
- Javelle, E.; Carvelli, J.; Delandre, O.; Gendrot, M.; Fonta, I.; Mosnier, J.; Benoît, N.; Madamet, M.; L’Ollivier, C.; Pradines, B. Unusual blood smear with multiple stages of Plasmodium falciparum infection and intraleukocytic malaria pigments in an expatriate with severe malaria and delayed clearance of parasites. J. Travel Med. 2023, 30, taad012. [Google Scholar] [CrossRef]
- Gobbi, F.; Buonfrate, D.; Menegon, M.; Lunardi, G.; Angheben, A.; Severini, C.; Gori, S.; Bisoffi, Z. Failure of dihydroartemisinin-piperaquine treatment of uncomplicated Plasmodium falciparum malaria in a traveller coming from Ethiopia. Malar. J. 2016, 15, 525. [Google Scholar] [CrossRef] [PubMed]
- Malvy, D.; Torrentino-Madamet, M.; L’Ollivier, C.; Receveur, M.-C.; Jeddi, F.; Delhaes, L.; Piarroux, R.; Millet, P.; Pradines, B. Plasmodium falciparum recrudescence two years after treatment of an uncomplicated infection without return to an area where malaria is endemic. Antimicrob. Agents Chemother. 2018, 62, e01892-17. [Google Scholar] [CrossRef]
- Russo, G.; L’Episcopia, M.; Menegon, M.; Souza, S.S.; Dongho, B.G.D.; Vullo, V.; Lucchi, N.W.; Severini, C. Dihydroartemisinin-piperaquine treatment failure in uncomplicated Plasmodium falciparum malaria case imported from Ethiopia. Infection 2018, 46, 867–870. [Google Scholar] [CrossRef]
- Motta, V.; Verdenelli, S.; Sparavelli, R.; L’Episcopia, M.; Severini, C.; Bruschi, F.; Fabiani, S.; Mangano, V. Artesunate and dihydroartemisinin-piperaquine treatment failure in a severe Plasmodium falciparum malaria case imported from Republic of Côte d’Ivoire. Int. J. Infect. Dis. 2022, 122, 352–355. [Google Scholar] [CrossRef]
- Delandre, O.; Cassir, N.S.; Taudon, N.; Mosnier, J.; Fonta, I.; Benoit, N.; Amalvict, R.; Linard, C.; Jumpertz, M.; L’Ollivier, C.; et al. Dihydroartemisinin-piperaquine treatment failure of uncomplicated Plasmodium falciparum malaria infection in a traveller. J. Travel Med. 2024, 31, taae043. [Google Scholar] [CrossRef]
- Claessens, A.; Stewart, L.B.; Drury, E.; Ahouidi, A.D.; Amambua-Ngwa, A.; Diakite, M.; Kwiatkowski, D.P.; Awandare, G.A.; Conway, D.J. Genomic variation during culture adaptation of genetically complex Plasmodium falciparum clinical isolates. Microb. Genom. 2023, 9, 001009. [Google Scholar] [CrossRef] [PubMed]
- Jacobberger, J.W.; Horan, P.K.; Hare, J.D. Analysis of malaria parasite-infected blood by flow cytometry. Cytometry 1983, 4, 228–237. [Google Scholar] [CrossRef]
- Leang, R.; Taylor, W.R.J.; Bouth, D.M.; Song, L.; Tarning, J.; Char, M.C.; Kim, S.; Witkowski, B.; Duru, V.; Domergue, A.; et al. Evidence of Plasmodium falciparum Malaria Multidrug resistance to artemisinin and piperaquine in Western Cambodia: Dihydroartemisinin-piperaquine open-label multicenter clinical assessment. Antimicrob. Agents Chemother. 2015, 59, 4719–4726. [Google Scholar] [CrossRef]
- Boonyalai, N.; Vesely, B.A.; Thamnurak, C.; Praditpol, C.; Fagnark, W.; Kirativanich, K.; Saingam, P.; Chaisatit, C.; Lertsethtakarn, P.; Gosi, P.; et al. Piperaquine resistant Cambodian Plasmodium falciparum clinical isolates: In vitro genotypic and phenotypic characterization. Malar. J. 2020, 19, 269. [Google Scholar] [CrossRef] [PubMed]
- Foguim Tsombeng, F.; Gendrot, M.; Robert, M.G.; Madamet, M.; Pradines, B. Are k13 and plasmepsin II genes, involved in Plasmodium falciparum resistance to artemisinin derivatives and piperaquine in Southeast Asia, reliable to monitor resistance surveillance in Africa? Malar. J. 2019, 18, 285. [Google Scholar] [CrossRef]
- Ndwiga, L.; Kimenyi, K.M.; Wamae, K.; Osoti, V.; Akinyi, M.; Omedo, I.; Ishengoma, D.S.; Duah-Quashie, N.; Andagalu, B.; Ghansah, A.; et al. A review of the frequencies of Plasmodium falciparum Kelch 13 artemisinin resistance mutations in Africa. Int. J. Parasitol. Drugs Drug Resist. 2021, 16, 155–161. [Google Scholar] [CrossRef] [PubMed]
- Kayiba, N.K.; Yobi, D.M.; Tshibangu-Kabamba, E.; Tuan, V.P.; Yamaoka, Y.; Devleesschauwer, B.; Mvumbi, D.M.; Okitolonda Wemakoy, E.; De Mol, P.; Mvumbi, G.L.; et al. Spatial and molecular mapping of Pfkelch13 gene polymorphism in Africa in the era of emerging Plasmodium falciparum resistance to artemisinin: A systematic review. Lancet Infect. Dis. 2021, 21, e82–e92. [Google Scholar] [CrossRef]
- Miotto, O.; Almagro-Garcia, J.; Manske, M.; Macinnis, B.; Campino, S.; Rockett, K.A.; Amaratunga, C.; Lim, P.; Suon, S.; Sreng, S.; et al. Multiple populations of artemisinin-resistant Plasmodium falciparum in Cambodia. Nat. Genet. 2013, 45, 648–655. [Google Scholar] [CrossRef]
- Abdel Hamid, M.M.; Abdelraheem, M.H.; Acheampong, D.O.; Ahouidi, A.; Ali, M.; Almagro-Garcia, J.; Amambua-Ngwa, A.; Amaratunga, C.; Amenga-Etego, L.; Andagalu, B.; et al. Pf7: An open dataset of Plasmodium falciparum genome variation in 20,000 worldwide samples. Wellcome Open Res. 2023, 8, 22. [Google Scholar]





| Molecule | Gene | |
| Dihydroartemisinin | PfK13 | F446I, N458Y, C469Y, M476I, Y493H, R539T, I543T, P553L, R561H, P574L, C580Y, R622I, A675V [29] |
| PfK13 Candidate | P441L, G449A, C469F, A481V, R515K, P527H, N537I/D, G538V, V568G [29] | |
| Pfcoronin * | G50E, R100K, E107V [33] | |
| P76S [34,35] | ||
| Piperaquine | PfPlasmepsin II/III | Number of copy > 1 [36] |
| Pfcrt | T93S, H97Y, F145I, M343L, G353V [37] C350R [38,39] |
| (a) | |||
| Weight (kg) | Daily Dose (mg) | Tablet Strength and Number of Tablets per Dose | |
| Piperaquine | Dihydroartemisinin (artenimol) | ||
| 5 to <7 | 80 | 10 | ½ tablet (160/20 mg) |
| 7 to <13 | 160 | 20 | 1 tablet (160/20 mg) |
| 13 to <24 | 320 | 40 | 1 tablet (320/40 mg) |
| 24 to <36 | 640 | 80 | 2 tablets (320/40 mg) |
| 36 to <75 | 960 | 120 | 3 tablets (320/40 mg) |
| >75 | 1280 | 160 | 4 tablets (320/40 mg) |
| (b) | |||
| Body Weight (kg) | Regimen 1 Eurartesim EMA Recommendations | Regimen 2 MSF Recommendations | Regimen 3 Weight-Based 2.4 mg/kg Dihydroartemisinin and 20 mg/kg Piperaquine |
| 5 | 10/80 | 20/160 | 12/100 |
| 10 | 20/160 | 25/240 | 24/200 |
| 15 | 40/320 | 40/320 | 36/300 |
| 20 | 40/320 | 60/480 | 48/400 |
| 25 | 80/640 | 80/640 | 60/500 |
| 30 | 80/640 | 80/640 | 72/600 |
| 40 | 120/960 | 120/960 | 96/800 |
| 50 | 120/960 | 120/960 | 120/1000 |
| 60 | 120/960 | 160/1280 | 144/1200 |
| 70 | 120/960 | 160/1280 | 168/1400 |
| 80 | 160/1280 | 200/1600 | 192/1600 |
| 90 | 160/1280 | 200/1600 | 216/1800 |
| 100 | 160/1280 | 200/1600 | 240/2000 |
| Reference | Clinical’s Data (Treatment on First Access) | Gene | Countries (Travel Date) | ||
|---|---|---|---|---|---|
| PfK13 | Pfpm2 | Other | |||
| Gobbi et al. [189] | Dihydroartemisinin–piperaquine Recurrent episode: 32 days after diagnosis Correct treatment adsorption | WT | ND | Pfcrt: M74I, N75E, K76T Pfmdr1: D1246Y Pfdhps: A437G, K540E Pfdhfr: C59R, S108N | Ethiopia (2014) |
| Malvy et al. [190] | Dihydroartemisinin–piperaquine Supervised intake Recurrent episode: 2 years post treatment at 24 weeks pregnant | WT | 1 copy | WT | Cameroon (2014) |
| Russo et al. [191] | Dihydroartemisinin–piperaquine Recurrent episode: 30 days after diagnosis Supervised intake | WT (C580) | 1 copy | Pfcrt: M74I, N75E, K76T Pfmdr1: Y184F Pfdhfr: C59R, S108N Pfdhps: K540E | Ethiopia (2016) |
| Motta et al. [192] | artesunate in IV followed by dihydroartemisinin–piperaquine Recurrent episode: 30 days after diagnosis Supervised intake | WT | 1 copy | Pfdhps: S436A Pfdhfr: C59R, S108N | Ivory Coast/ Abidjan (ND) |
| Pierreux et al. [80] | Dihydroartemisinin–piperaquine Recurrent episode: 25 days after diagnosis Supervised intake | WT | ND | Pfcoronin: S183G Pfdhfr: N51I, C59R, S108N | Cameroun (2023) |
| Delandre et al. [193] | Dihydroartemisinin–piperaquine Recurrent episode: 32 days after diagnosis. Supervised intake and correct treatment adsorption | WT | 1 copy | Pfdhfr: N51I, C59R, S108N | Comoros (2023) |
Disclaimer/Publisher’s Note: The statements, opinions and data contained in all publications are solely those of the individual author(s) and contributor(s) and not of MDPI and/or the editor(s). MDPI and/or the editor(s) disclaim responsibility for any injury to people or property resulting from any ideas, methods, instructions or products referred to in the content. |
© 2024 by the authors. Licensee MDPI, Basel, Switzerland. This article is an open access article distributed under the terms and conditions of the Creative Commons Attribution (CC BY) license (https://creativecommons.org/licenses/by/4.0/).
Share and Cite
Delandre, O.; Pradines, B.; Javelle, E. Dihydroartemisinin–Piperaquine Combination in the Treatment of Uncomplicated Plasmodium falciparum Malaria: Update on Clinical Failures in Africa and Tools for Surveillance. J. Clin. Med. 2024, 13, 6828. https://doi.org/10.3390/jcm13226828
Delandre O, Pradines B, Javelle E. Dihydroartemisinin–Piperaquine Combination in the Treatment of Uncomplicated Plasmodium falciparum Malaria: Update on Clinical Failures in Africa and Tools for Surveillance. Journal of Clinical Medicine. 2024; 13(22):6828. https://doi.org/10.3390/jcm13226828
Chicago/Turabian StyleDelandre, Océane, Bruno Pradines, and Emilie Javelle. 2024. "Dihydroartemisinin–Piperaquine Combination in the Treatment of Uncomplicated Plasmodium falciparum Malaria: Update on Clinical Failures in Africa and Tools for Surveillance" Journal of Clinical Medicine 13, no. 22: 6828. https://doi.org/10.3390/jcm13226828
APA StyleDelandre, O., Pradines, B., & Javelle, E. (2024). Dihydroartemisinin–Piperaquine Combination in the Treatment of Uncomplicated Plasmodium falciparum Malaria: Update on Clinical Failures in Africa and Tools for Surveillance. Journal of Clinical Medicine, 13(22), 6828. https://doi.org/10.3390/jcm13226828

