Gender Incongruence in Danish Youth (GenDa): A Protocol for a Retrospective Cohort Study of Danish Children and Adolescents Referred to a National Gender Identity Service
Abstract
1. Introduction
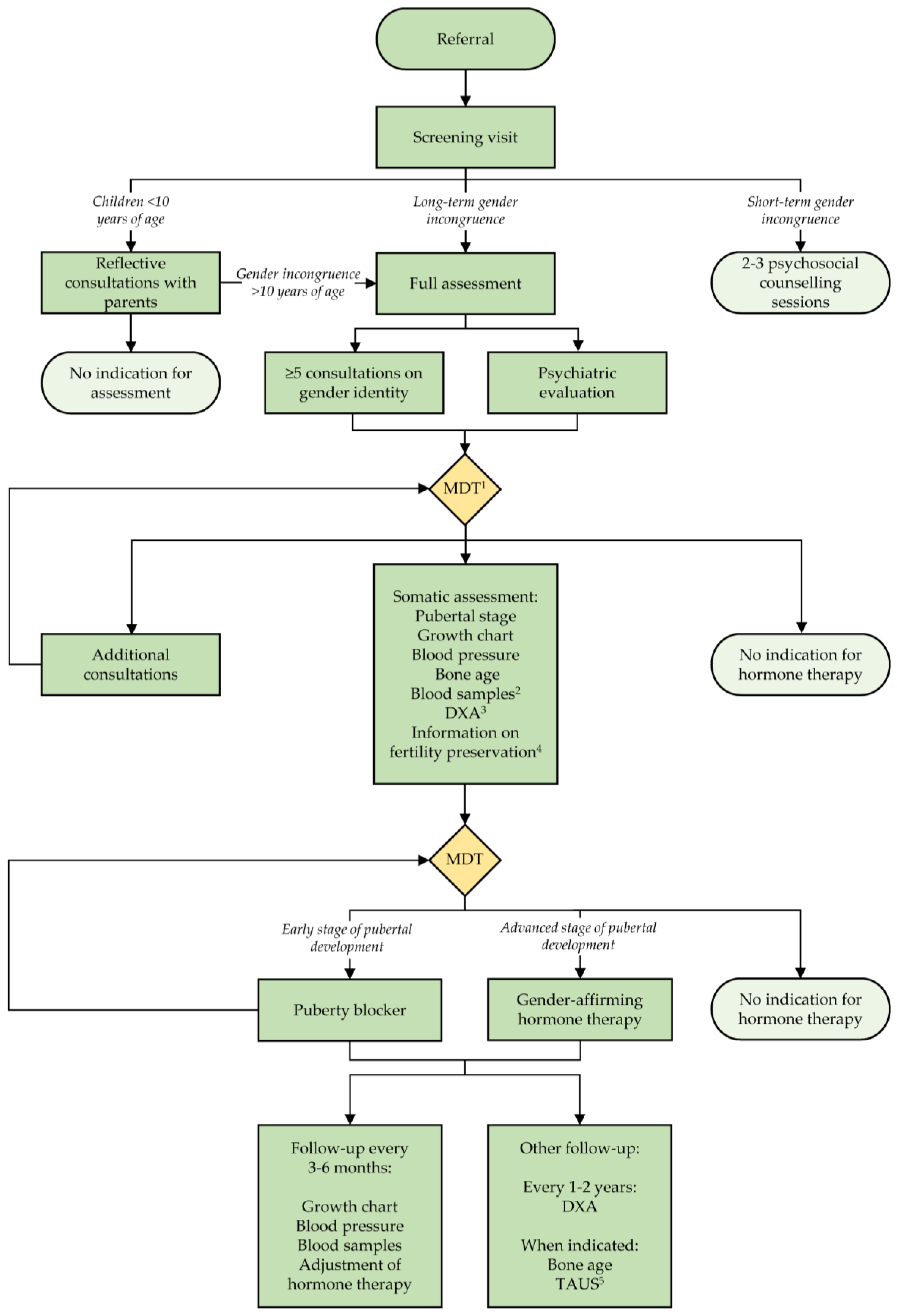
1.1. Assessment
1.2. Endocrine Treatment
1.3. Aims
- describe the sociodemographic background of TGD individuals under 18 years of age referred for evaluation of gender incongruence
- describe the development of gender identity and incongruence
- investigate the impact of social transitioning on gender identity (social transition is defined in this protocol as living in accordance with one’s experienced gender identity)
- describe the development of sexuality
- describe the physical health characteristics, including short-term and long-term clinical effects, safety, and efficacy of hormone therapy
- describe the mental health characteristics, such as the prevalence of psychiatric disorders and the global level of functioning
- describe the prevalence of substance abuse, self-harm, and suicidal ideation
- explore the well-being of youngsters offered hormone therapy until their discharge from the team at the age of 18 years
- describe the number, characteristics, and reasons for youngsters who detransitioned, discontinued and/or regretted hormone therapy before being discharged from the team at the age of 18 years
- describe trends and changes in the diagnostic process and treatment trajectories in the study period.
2. Materials and Methods
2.1. Experimental Design
2.2. Ethics and Legal Permissions
2.3. Data Source and Procedure
2.4. Analysis Plan
3. Expected Results
4. Strengths and Limitations
5. Patients’ Involvement and Dissemination Strategy
6. Study Registration
Author Contributions
Funding
Conflicts of Interest
Appendix A

| Assessment Variables | Value |
|---|---|
| Demographics | |
| Date/age at referral |
|
| Date/age at first appointment |
|
| Birth country |
|
| Preterm birth |
|
| Adoption |
|
| Sex assigned at birth |
|
| Family | |
| Family composition |
|
| Living situation |
|
| Custody |
|
| Siblings |
|
| Twin |
|
| Conflicts at home |
|
| Close relationship with parent/primary caregiver |
|
| Parents | |
| Socioeconomic status |
|
| Occupation/support |
|
| Type of occupation |
|
| Diseases |
|
| School | |
| Type of school |
|
| School attendance |
|
| Change in school |
|
| Academic level |
|
| Social skills (with classmates) |
|
| Friends | |
| Type of friendship |
|
| Rate of contacts |
|
| Closeness |
|
| Spare time |
|
| Loneliness |
|
| Gender identity | |
| Gender identity |
|
| Age at onset of gender incongruence |
|
| Social transition |
|
| Age at social transitioning |
|
| Gender expression |
|
| Body dysphoria |
|
| Family support |
|
| Treatment wishes and expectations |
|
| Fertility wishes |
|
| Sexuality | |
| Sexual orientation |
|
| Romantic relationships |
|
| Sexual experiences |
|
| Number of sexual partners (lifetime) |
|
| Threats and bullying | |
| Threats |
|
| Bullying |
|
| Violence |
|
| Childhood abuse |
|
| Sexual assault |
|
| Self-harm and suicidal ideation | |
| Self-harm |
|
| Suicidal thoughts |
|
| Suicide attempts |
|
| Self-reported psychiatric symptoms | |
| Traits of psychiatric disease |
|
| Psychiatric morbidity | |
| Prior registered diagnoses |
|
| Consultation at a child and adolescent psychiatric emergency room |
|
| Admitted to a child and adolescent psychiatric hospital |
|
| Pharmacological psychiatric treatment |
|
| Substance abuse | |
| Alcohol abuse |
|
| Smoking |
|
| Drug abuse |
|
| Self-medication | |
| Testosterone/estrogen/other |
|
| Psychiatric Evaluation Variables |
|
| Psychiatric morbidity | |
| Registered diagnoses |
|
| Pregnancy and birth |
|
| Early psychomotor development |
|
| Psychological tests and evaluations (on indication) |
|
| Treatment Trajectory Variables | Value |
| Healthcare use | |
| Total number of visits |
|
| Date of first visit |
|
| Date of last visit |
|
| Outcome of assessment (multidisciplinary conference decision on GAHT) |
|
| Date of discharge from Gender Identity Service |
|
| Visits Variables | Value |
| Repeated measures | |
| Changes in any listed variable | |
| Treatment Variables | Value |
|---|---|
| Basis, Department of Growth and Reproduction | |
| Date/age at referral for information only |
|
| Date/age at visit for information only |
|
| Date/age at referral for hormone therapy |
|
| Date/age at first visit for hormone therapy |
|
| Somatic diagnoses |
|
| D-vitamin supplement |
|
| Medication |
|
| Gonadotropin-releasing hormone analogs (GnRHa) Variables | Value |
| Date/age at initiation |
|
| Administration route and dose |
|
| Date/age of GnRHa cessation |
|
| GnRHa—repeated measures | |
| Date of modification of GnRHa therapy |
|
| Modified dose or administration route |
|
| Modified interval |
|
| Side effects of GnRHa |
|
| Gender-affirming hormone therapy (GAHT) variables | Value |
| Date/age of initiation |
|
| Start of administration route |
|
| Start dose |
|
| Discontinuation of GAHT |
|
| Reasons for discontinuation of GAHT |
|
| Date/age of discontinuation of all GAHT |
|
| GAHT, transmasculine youngsters—repeated measures | |
| Date of modification |
|
| Modified dose or administration route |
|
| Side effects of GAHT |
|
| Voice deepening |
|
| GAHT, transfeminine youngsters—repeated measures | |
| Date of modification |
|
| Modified dose or administration route |
|
| Side effects of GAHT |
|
| Breast development |
|
| Transmasculine youngsters variables | Value |
| Puberty development a.m. Tanner |
|
| Transabdominal ultrasound scans—repeated measures | |
| Date of ultrasound |
|
| Uterus size |
|
| Cervix length |
|
| Endometrium thickness |
|
| Endometrial layers |
|
| Right/left ovary—size |
|
| Right/left ovary—number of small follicles |
|
| Right/left ovary—biggest follicle |
|
| Transfeminine youngsters variables | Value |
| Puberty development a.m. Tanner |
|
| Testis volume right/left |
|
| Opting for semen cryopreservation |
|
| Semen cryopreservation—repeated measures | |
| Date/age of semen collection |
|
| Azoospermia |
|
| Volume |
|
| Concentration |
|
| Progressive motility spermatozoa |
|
| Non-progressive motility spermatozoa |
|
| Immotile spermatozoa |
|
| Did not complete semen collection |
|
| Visits—repeated measures variables | Value |
| Date of visit |
|
| Blood pressure |
|
| Other clinical data variables | Value |
| Dual-energy X-ray absorptiometry (DXA) scan |
|
| Growth chart |
|
| Bone age (a.m. Greulich-Pyle, BoneXpert) |
|
| Routine blood samples |
|
| Biobank |
|
References
- Arcelus, J.; Bouman, W.P.; Van Den Noortgate, W.; Claes, L.; Witcomb, G.; Fernandez-Aranda, F. Systematic Review and Meta-Analysis of Prevalence Studies in Transsexualism. Eur. Psychiatry 2015, 30, 807–815. [Google Scholar] [CrossRef] [PubMed]
- van der Loos, M.A.T.C.; Klink, D.T.; Hannema, S.E.; Bruinsma, S.; Steensma, T.D.; Kreukels, B.P.C.; Cohen-Kettenis, P.T.; de Vries, A.L.C.; den Heijer, M.; Wiepjes, C.M. Children and Adolescents in the Amsterdam Cohort of Gender Dysphoria: Trends in Diagnostic- and Treatment Trajectories during the First 20 Years of the Dutch Protocol. J. Sex. Med. 2023, 20, 398–409. [Google Scholar] [CrossRef] [PubMed]
- Masala, B.; Love, A.; Carmichael, P.; Masic, U. Demographics of Referrals to a Specialist Gender Identity Service in the UK between 2017 and 2020. Clin. Child. Psychol. Psychiatry 2024, 29, 624–636. [Google Scholar] [CrossRef] [PubMed]
- Taylor, J.; Hall, R.; Langton, T.; Fraser, L.; Hewitt, C.E. Characteristics of Children and Adolescents Referred to Specialist Gender Services: A Systematic Review. Arch. Dis. Child. 2024, 109, 1–9. [Google Scholar] [CrossRef] [PubMed]
- World Health Organization (WHO). International Classification of Diseases, Eleventh Revision (ICD-11); World Health Organization: Geneva, Switzerland, 2022; Available online: https://icd.who.int/browse11 (accessed on 15 October 2024).
- Hyde, J.S.; Bigler, R.S.; Joel, D.; Tate, C.C.; van Anders, S.M. The Future of Sex and Gender in Psychology: Five Challenges to the Gender Binary. Am. Psychol. 2019, 74, 171–193. [Google Scholar] [CrossRef]
- Hansen, M.V.; Giraldi, A.; Main, K.M.; Tingsgård, J.V.; Ewers, M. Sundhedsfaglige Tilbud Til Børn Og Unge Med Kønsubehag. Ugeskr. Laeger 2023, 185, V11220740. [Google Scholar] [PubMed]
- Arnoldussen, M.; de Rooy, F.B.B.; de Vries, A.L.C.; van der Miesen, A.I.R.; Popma, A.; Steensma, T.D. Demographics and Gender-Related Measures in Younger and Older Adolescents Presenting to a Gender Service. Eur. Child. Adolesc. Psychiatry 2022, 32, 2537–2546. [Google Scholar] [CrossRef]
- Hilden, M.; Glintborg, D.; Andersen, M.S.; Kyster, N.; Rasmussen, S.C.; Tolstrup, A.; Lidegaard, Ø. Gender Incongruence in Denmark, a Quantitative Assessment. Acta Obstet. Gynecol. Scand. 2021, 100, 1800–1805. [Google Scholar] [CrossRef]
- Winter, S.; Diamond, M.; Green, J.; Karasic, D.; Reed, T.; Whittle, S.; Wylie, K. Transgender People: Health at the Margins of Society. Lancet 2016, 388, 390–400. [Google Scholar] [CrossRef]
- Erlangsen, A.; Jacobsen, A.L.; Ranning, A.; Delamare, A.L.; Nordentoft, M.; Frisch, M. Transgender Identity and Suicide Attempts and Mortality in Denmark. JAMA 2023, 329, 2145–2153. [Google Scholar] [CrossRef]
- Ruuska, S.M.; Tuisku, K.; Holttinen, T.; Kaltiala, R. All-Cause and Suicide Mortalities among Adolescents and Young Adults Who Contacted Specialised Gender Identity Services in Finland in 1996–2019: A Register Study. BMJ Ment. Health 2024, 27, 1–6. [Google Scholar] [CrossRef] [PubMed]
- Becerra-Culqui, T.A.; Liu, Y.; Nash, R.; Cromwell, L.; Flanders, W.D.; Getahun, D.; Giammattei, S.V.; Hunkeler, E.M.; Lash, T.L.; Millman, A.; et al. Mental Health of Transgender and Gender Nonconforming Youth Compared with Their Peers. Pediatrics 2018, 141, e20173845. [Google Scholar] [CrossRef] [PubMed]
- Heylens, G.; Aspeslagh, L.; Dierickx, J.; Baetens, K.; Van Hoorde, B.; De Cuypere, G.; Elaut, E. The Co-Occurrence of Gender Dysphoria and Autism Spectrum Disorder in Adults: An Analysis of Cross-Sectional and Clinical Chart Data. J. Autism. Dev. Disord. 2018, 48, 2217–2223. [Google Scholar] [CrossRef] [PubMed]
- Kaltiala, R.; Holttinen, T.; Tuisku, K. Have the Psychiatric Needs of People Seeking Gender Reassignment Changed as Their Numbers Increase? A Register Study in Finland. Eur. Psychiatry 2023, 66, e93. [Google Scholar] [CrossRef] [PubMed]
- Hembree, W.C.; Cohen-Kettenis, P.T.; Gooren, L.; Hannema, S.E.; Meyer, W.J.; Murad, M.H.; Rosenthal, S.M.; Safer, J.D.; Tangpricha, V.; T’Sjoen, G.G. Endocrine Treatment of Gender-Dysphoric/ Gender-Incongruent Persons: An Endocrine Society Clinical Practice Guideline. J. Clin. Endocrinol. Metab. 2017, 102, 3869–3903. [Google Scholar] [CrossRef]
- Schagen, S.E.E.; Cohen-Kettenis, P.T.; Delemarre-van de Waal, H.A.; Hannema, S.E. Efficacy and Safety of Gonadotropin-Releasing Hormone Agonist Treatment to Suppress Puberty in Gender Dysphoric Adolescents. J. Sex. Med. 2016, 13, 1125–1132. [Google Scholar] [CrossRef]
- Betsi, G.; Goulia, P.; Sandhu, S.; Xekouki, P. Puberty Suppression in Adolescents with Gender Dysphoria: An Emerging Issue with Multiple Implications. Front. Endocrinol. 2024, 15, 1309904. [Google Scholar] [CrossRef]
- Manasco, P.K.; Pescovitz, O.H.; Feuillan, P.P.; Hench, K.D.; Barnes, K.M.; Jones, J.; Hill, S.C.; Loriaux, D.L.; Cutler, G.B. Resumption of Puberty After Long Term Luteinizing Hormone-Releasing Hormone Agonist Treatment of Central Precocious Puberty. J. Clin. Endocrinol. Metab. 1988, 67, 368–372. [Google Scholar] [CrossRef]
- Carel, J.C.; Eugster, E.A.; Rogol, A.; Ghizzoni, L.; Palmert, M.R. Consensus Statement on the Use of Gonadotropin-Releasing Hormone Analogs in Children. Pediatrics 2009, 123, e752–e762. [Google Scholar] [CrossRef]
- Khatchadourian, K.; Amed, S.; Metzger, D.L. Clinical Management of Youth with Gender Dysphoria in Vancouver. J. Pediatr. 2014, 164, 906–911. [Google Scholar] [CrossRef]
- T’Sjoen, G.; Arcelus, J.; Gooren, L.; Klink, D.T.; Tangpricha, V. Endocrinology of Transgender Medicine. Endocr. Rev. 2018, 40, 97–117. [Google Scholar] [CrossRef] [PubMed]
- Wierckx, K.; Elaut, E.; Van Hoorde, B.; Heylens, G.; De Cuypere, G.; Monstrey, S.; Weyers, S.; Hoebeke, P.; T’Sjoen, G. Sexual Desire in Trans Persons: Associations with Sex Reassignment Treatment. J. Sex. Med. 2014, 11, 107–118. [Google Scholar] [CrossRef] [PubMed]
- Deuster, D.; Matulat, P.; Knief, A.; Zitzmann, M.; Rosslau, K.; Szukaj, M.; am Zehnhoff-Dinnesen, A.; Schmidt, C.M. Voice Deepening under Testosterone Treatment in Female-to-Male Gender Dysphoric Individuals. Eur. Arch. OtoRhinoLaryngol. 2016, 273, 959–965. [Google Scholar] [CrossRef] [PubMed]
- Irwig, M.S. Testosterone Therapy for Transgender Men. Lancet Diabetes Endocrinol. 2017, 5, 301–311. [Google Scholar] [CrossRef] [PubMed]
- Moore, E.; Wisniewski, A.; Dobs, A. Endocrine Treatment of Transsexual People: A Review of Treatment Regimens, Outcomes, and Adverse Effects. J. Clin. Endocrinol. Metab. 2003, 88, 3467–3473. [Google Scholar] [CrossRef]
- Krebs, D.; Harris, R.M.; Steinbaum, A.; Pilcher, S.; Guss, C.; Kremen, J.; Roberts, S.A.; Baskaran, C.; Carswell, J.; Millington, K. Care for Transgender Young People. Horm. Res. Paediatr. 2022, 95, 405–414. [Google Scholar] [CrossRef]
- Grimstad, F.; Kremen, J.; Shim, J.; Charlton, B.M.; Boskey, E.R. Breakthrough Bleeding in Transgender and Gender Diverse Adolescents and Young Adults on Long-Term Testosterone. J. Pediatr. Adolesc. Gynecol. 2021, 34, 706–716. [Google Scholar] [CrossRef]
- Grimstad, F.W.; Boskey, E.R.; Clark, R.S.; Ferrando, C.A. Prevalence of Pelvic Pain in Transgender Individuals on Testosterone. J. Sex. Med. 2023, 20, 1459–1465. [Google Scholar] [CrossRef]
- Tangpricha, V.; den Heijer, M. Oestrogen and Anti-Androgen Therapy for Transgender Women. Lancet Diabetes Endocrinol. 2017, 5, 291–300. [Google Scholar] [CrossRef]
- Taylor, J.; Mitchell, A.; Hall, R.; Heathcote, C.; Langton, T.; Fraser, L.; Hewitt, C.E. Interventions to Suppress Puberty in Adolescents Experiencing Gender Dysphoria or Incongruence: A Systematic Review. Arch. Dis. Child. 2024, 109, s33–s47. [Google Scholar] [CrossRef]
- Cass, H. The Cass Review: Independent Review of Gender Identity Services for Children and Young People. 2024. Available online: https://cass.independent-review.uk/wp-content/uploads/2022/03/Cass-Review-Interim-Report-Final-Web-Accessible.pdf (accessed on 15 October 2024).
- Bradford, J.; Reisner, S.L.; Honnold, J.A.; Xavier, J. Experiences of Transgender-Related Discrimination and Implications for Health: Results from the Virginia Transgender Health Initiative Study. Am. J. Public Health 2013, 103, 1820–1829. [Google Scholar] [CrossRef] [PubMed]
- Wirtz, A.L.; Poteat, T.C.; Glass, N. Gender-Based Violence Against Transgender People in the United States. Trauma. Violence Abuse 2020, 21, 227–241. [Google Scholar] [CrossRef] [PubMed]
- Ronzón-Tirado, R.; Charak, R.; Cano-González, I. Daily Heterosexist Experiences in LGBTQ+ Adults from Spain: Measurement, Prevalence, and Clinical Implications. Psychosoc. Interv. 2023, 32, 1–10. [Google Scholar] [CrossRef] [PubMed]
- van der Miesen, A.I.R.; Steensma, T.D.; de Vries, A.L.C.; Bos, H.; Popma, A. Psychological Functioning in Transgender Adolescents Before and After Gender-Affirmative Care Compared with Cisgender General Population Peers. J. Adolesc. Health 2020, 66, 699–704. [Google Scholar] [CrossRef] [PubMed]
- Chen, D.; Berona, J.; Chan, Y.-M.; Ehrensaft, D.; Garofalo, R.; Hidalgo, M.A.; Rosenthal, S.M.; Tishelman, A.C.; Olson-Kennedy, J. Psychosocial Functioning in Transgender Youth after 2 Years of Hormones. N. Engl. J. Med. 2023, 388, 240–250. [Google Scholar] [CrossRef]
- Doyle, D.M.; Lewis, T.O.G.; Barreto, M. A Systematic Review of Psychosocial Functioning Changes after Gender-Affirming Hormone Therapy among Transgender People. Nat. Human Behav. 2023, 7, 1320–1331. [Google Scholar] [CrossRef]
- Wilson, L.M.; Sharma, R.; Dukhanin, V.; McArthur, K.; Robinson, K.A.; Baker, K.E. Hormone Therapy, Mental Health, and Quality of Life among Transgender People: A Systematic Review. J. Endocr. Soc. 2021, 5, bvab011. [Google Scholar] [CrossRef]
- Littman, L. Individuals Treated for Gender Dysphoria with Medical and/or Surgical Transition Who Subsequently Detransitioned: A Survey of 100 Detransitioners. Arch. Sex. Behav. 2021, 50, 3353–3369. [Google Scholar] [CrossRef]
- Vandenbussche, E. Detransition-Related Needs and Support: A Cross-Sectional Online Survey. J. Homosex. 2022, 69, 1602–1620. [Google Scholar] [CrossRef]
- Taylor, J.; Hall, R.; Langton, T.; Fraser, L.; Hewitt, C.E. Care Pathways of Children and Adolescents Referred to Specialist Gender Services: A Systematic Review. Arch. Dis. Child. 2024, 109, s57–s64. [Google Scholar] [CrossRef]
- Turban, J.L.; Loo, S.S.; Almazan, A.N.; Keuroghlian, A.S. Factors Leading to “Detransition” among Transgender and Gender Diverse People in the United States: A Mixed-Methods Analysis. LGBT Health 2021, 8, 273–280. [Google Scholar] [CrossRef] [PubMed]
- Ludvigsson, J.F.; Adolfsson, J.; Höistad, M.; Rydelius, P.A.; Kriström, B.; Landén, M. A Systematic Review of Hormone Treatment for Children with Gender Dysphoria and Recommendations for Research. Acta Paediatr. 2023, 112, 2279–2292. [Google Scholar] [CrossRef] [PubMed]
- Taylor, J.; Hall, R.; Heathcote, C.; Hewitt, C.E.; Langton, T.; Fraser, L. Clinical Guidelines for Children and Adolescents Experiencing Gender Dysphoria or Incongruence: A Systematic Review of Guideline Quality (Part 1). Arch. Dis. Child. 2024, 109, 1–8. [Google Scholar] [CrossRef] [PubMed]
- Taylor, J.; Hall, R.; Heathcote, C.; Hewitt, C.E.; Langton, T.; Fraser, L. Clinical Guidelines for Children and Adolescents Experiencing Gender Dysphoria or Incongruence: A Systematic Review of Recommendations (Part 2). Arch. Dis. Child. 2024, 109, 1–10. [Google Scholar] [CrossRef] [PubMed]
- Wagner, S.; Panagiotakopoulos, L.; Nash, R.; Bradlyn, A.; Getahun, D.; Lash, T.L.; Roblin, D.; Silverberg, M.J.; Tangpricha, V.; Vupputuri, S.; et al. Progression of Gender Dysphoria in Children and Adolescents: A Longitudinal Study. Pediatrics 2021, 148, e2020027722. [Google Scholar] [CrossRef]
- Gonzales Real, A.; Lobato, M.I.R.; Russell, S.T. Trajectories of Gender Identity and Depressive Symptoms in Youths. JAMA Netw. Open 2024, 7, e2411322. [Google Scholar] [CrossRef]
- Wilson, L.C.; Newins, A.R.; Kassing, F.; Casanova, T. Gender Minority Stress and Resilience Measure: A Meta-Analysis of the Associations with Mental Health in Transgender and Gender Diverse Individuals. Trauma. Violence Abuse 2024, 25, 2552–2564. [Google Scholar] [CrossRef]
- Mezzalira, S.; Scandurra, C.; Mezza, F.; Miscioscia, M.; Innamorati, M.; Bochicchio, V. Gender Felt Pressure, Affective Domains, and Mental Health Outcomes among Transgender and Gender Diverse (TGD) Children and Adolescents: A Systematic Review with Developmental and Clinical Implications. Int. J. Environ. Res. Public Health 2023, 20, 785. [Google Scholar] [CrossRef]
- Carswell, J.M.; Lopez, X.; Rosenthal, S.M. The Evolution of Adolescent Gender-Affirming Care: An Historical Perspective. Horm. Res. Paediatr. 2022, 95, 649–656. [Google Scholar] [CrossRef]
- de Vries, A.L.C.; Cohen-Kettenis, P.T. Clinical Management of Gender Dysphoria in Children and Adolescents: The Dutch Approach. J. Homosex. 2012, 59, 301–320. [Google Scholar] [CrossRef]
- Arnoldussen, M.; Steensma, T.D.; Popma, A.; van der Miesen, A.I.R.; Twisk, J.W.R.; de Vries, A.L.C. Re-Evaluation of the Dutch Approach: Are Recently Referred Transgender Youth Different Compared to Earlier Referrals? Eur. Child. Adolesc. Psychiatry 2020, 29, 803–811. [Google Scholar] [CrossRef] [PubMed]
- Biggs, M. The Dutch Protocol for Juvenile Transsexuals: Origins and Evidence. J. Sex. Marital. Ther. 2023, 49, 348–368. [Google Scholar] [CrossRef] [PubMed]
- Hall, R.; Taylor, J.; Heathcote, C.; Langton, T.; Hewitt, C.E.; Fraser, L. Gender Services for Children and Adolescents across the EU-15+ Countries: An Online Survey. Arch. Dis. Child. 2024, 109, s83–s92. [Google Scholar] [CrossRef] [PubMed]
- Van Der Loos, M.A.T.C.; Vlot, M.C.; Klink, D.T.; Hannema, S.E.; Den Heijer, M.; Wiepjes, C.M. Bone Mineral Density in Transgender Adolescents Treated with Puberty Suppression and Subsequent Gender-Affirming Hormones. JAMA Pediatr. 2023, 177, 1332–1341. [Google Scholar] [CrossRef] [PubMed]
- Sundhedsstyrelsen. Vejledning Om Sundhedsfaglig Hjælp. 2018. Available online: https://www.sst.dk/-/media/English/Publications/2018/Guide-on-healthcare-related-to-gender-identity.ashx (accessed on 15 October 2024).
- Aksglaede, L.; Sørensen, K.; Petersen, J.H.; Skakkebaek, N.E.; Juul, A. Recent Decline in Age at Breast Development: The Copenhagen Puberty Study. Pediatrics 2009, 123, e932–e9329. [Google Scholar] [CrossRef] [PubMed]
- Sørensen, K.; Aksglaede, L.; Petersen, J.H.; Juul, A. Recent Changes in Pubertal Timing in Healthy Danish Boys: Associations with Body Mass Index. J. Clin. Endocrinol. Metab. 2010, 95, 263–270. [Google Scholar] [CrossRef] [PubMed]
- Vrouenraets, L.J.J.J.; de Vries, A.L.C.; de Vries, M.C.; van der Miesen, A.I.R.; Hein, I.M. Assessing Medical Decision-Making Competence in Transgender Youth. Pediatrics 2021, 148, e2020049643. [Google Scholar] [CrossRef]
- Harris, P.A.; Taylor, R.; Thielke, R.; Payne, J.; Gonzalez, N.; Conde, J.G. Research Electronic Data Capture (REDCap)-A Metadata-Driven Methodology and Workflow Process for Providing Translational Research Informatics Support. J. Biomed. Inform. 2009, 42, 377–381. [Google Scholar] [CrossRef]
- Harris, P.A.; Taylor, R.; Minor, B.L.; Elliott, V.; Fernandez, M.; O’Neal, L.; McLeod, L.; Delacqua, G.; Delacqua, F.; Kirby, J.; et al. The REDCap Consortium: Building an International Community of Software Platform Partners. J. Biomed. Inform. 2019, 95, 103208. [Google Scholar] [CrossRef]
- Kaufman, J.; Birmaher, B.; Brent, D.; Rao, U.; Flynn, C.; Moreci, P.; Williamson, D.; Ryan, N. Schedule for Affective Disorders and Schizophrenia for School-Age Children-Present and Lifetime Version (K-SADS-PL): Initial Reliability and Validity Data. J. Am. Acad. Child. Adolesc. Psychiatry 1997, 36, 980–988. [Google Scholar] [CrossRef]
- Wing, J.K.; Babor, T.; Brugha, T.; Burke, J.; Cooper, J.E.; Giel, R.; Jablenski, A.; Regier, D.; Sartorius, N. SCAN: Schedules Fonr Clinical Assessment in Neuropsychiatry. Arch. Gen. Psychiatry 1990, 47, 589–593. [Google Scholar] [CrossRef] [PubMed]
- Bruni, T.P. Test Review: Social Responsiveness Scale–Second Edition (SRS-2). J. Psychoeduc. Assess. 2014, 32, 365–369. [Google Scholar] [CrossRef]
- Gioia, G.A.; Isquith, P.K.; Guy, S.C.; Kenworthy, L. TEST REVIEW Behavior Rating Inventory of Executive Function. Child. Neuropsychology 2000, 6, 235–238. [Google Scholar] [CrossRef] [PubMed]
- Pappas, D. ADHD Rating Scale-IV: Checklists, Norms, and Clinical Interpretation. J. Psychoeduc. Assess. 2006, 24, 172–178. [Google Scholar] [CrossRef]
- Wechsler, D. WISC-IV Technical and Interpretive Manual for the Wechsler Intelligence Scale for Children 2003; The Psychological Corporation: San Antonio, TX, USA, 2003. [Google Scholar]
- Wechsler, D. WAIS-IV Technical and Interpretive Manual for the Wechsler Adult Intelligence Scale 2008; Pearson: London, TX, USA, 2008; ISBN 0158980840/9780158980843. [Google Scholar]
- Lord, C.; Rutter, M.; Goode, S.; Heemsbergen, J.; Jordan, H.; Mawhood, L.; Schopler, E. Austism Diagnostic Observation Schedule: A Standardized Observation of Communicative and Social Behavior. J. Autism Dev. Disord. 1989, 19, 185–212. [Google Scholar] [CrossRef]
- Lord, C.; Rutter, M.; Le Couteur, A. Autism Diagnostic Interview-Revised: A Revised Version of a Diagnostic Interview for Caregivers of Individuals with Possible Pervasive Developmental Disorders. J. Autism. Dev. Disord. 1994, 24, 659–685. [Google Scholar] [CrossRef]
- Harrison, P.L.; Oakland, T. Adaptive Behavior Assessment System: Third Edition. In Encyclopedia of Clinical Neuropsychology; Springer International Publishing: Cham, Switzerland, 2015; pp. 57–60. ISBN 978-3-319-57111-9. [Google Scholar]
- First, M.B.; Williams, J.B.; Benjamin, L.S.; Spitzer, R.L. User’s Guide for the SCID-5-PD (Structured Clinical Interview for DSM-5 Personality Disorder); American Psychiatric Association: Arlington, VA, USA, 2015. [Google Scholar]
- Almiro, P.A.; Marques, P.R.F.; Duarte, M.C.; Alberto, I.M.; Simões, M.R. Validation Study of the Roberts Apperception Test for Children (RATC) in an Adolescents’ Forensic Sample. Acta Psychol. 2023, 235, 103900. [Google Scholar] [CrossRef]
- Benjamin, J.D.; Ebaugh, F.G. The diagnostic validity of the Rorschach test. Am. J. Psychiatry 1938, 94, 1163–1178. [Google Scholar] [CrossRef]
- Shaffer, D.; Gould, M.S.; Brasic, J.; Ambrosini, P.; Fisher, P.; Bird, H.; Aluwahlia, S. A Children’s Global Assessment Scale (CGAS). Arch. Gen. Psychiatry 1983, 40, 1228–1231. [Google Scholar] [CrossRef]
- Warner, L.J. Global Assessment of Functioning Scales. In Encyclopedia of Child Behavior and Development; Springer: Boston, MA, USA, 2011; p. 704. ISBN 978-0-387-79061-9. [Google Scholar]
Disclaimer/Publisher’s Note: The statements, opinions and data contained in all publications are solely those of the individual author(s) and contributor(s) and not of MDPI and/or the editor(s). MDPI and/or the editor(s) disclaim responsibility for any injury to people or property resulting from any ideas, methods, instructions or products referred to in the content. |
© 2024 by the authors. Licensee MDPI, Basel, Switzerland. This article is an open access article distributed under the terms and conditions of the Creative Commons Attribution (CC BY) license (https://creativecommons.org/licenses/by/4.0/).
Share and Cite
Ravnborg, N.; Aslam, M.; Norup, P.B.; Tingsgård, J.V.; Pagsberg, A.K.; Haahr, M.E.; Main, K.M.; Giraldi, A. Gender Incongruence in Danish Youth (GenDa): A Protocol for a Retrospective Cohort Study of Danish Children and Adolescents Referred to a National Gender Identity Service. J. Clin. Med. 2024, 13, 6658. https://doi.org/10.3390/jcm13226658
Ravnborg N, Aslam M, Norup PB, Tingsgård JV, Pagsberg AK, Haahr ME, Main KM, Giraldi A. Gender Incongruence in Danish Youth (GenDa): A Protocol for a Retrospective Cohort Study of Danish Children and Adolescents Referred to a National Gender Identity Service. Journal of Clinical Medicine. 2024; 13(22):6658. https://doi.org/10.3390/jcm13226658
Chicago/Turabian StyleRavnborg, Nanna, Mohsin Aslam, Pernille Badsberg Norup, Jonas Vrublovsky Tingsgård, Anne Katrine Pagsberg, Mette Ewers Haahr, Katharina M. Main, and Annamaria Giraldi. 2024. "Gender Incongruence in Danish Youth (GenDa): A Protocol for a Retrospective Cohort Study of Danish Children and Adolescents Referred to a National Gender Identity Service" Journal of Clinical Medicine 13, no. 22: 6658. https://doi.org/10.3390/jcm13226658
APA StyleRavnborg, N., Aslam, M., Norup, P. B., Tingsgård, J. V., Pagsberg, A. K., Haahr, M. E., Main, K. M., & Giraldi, A. (2024). Gender Incongruence in Danish Youth (GenDa): A Protocol for a Retrospective Cohort Study of Danish Children and Adolescents Referred to a National Gender Identity Service. Journal of Clinical Medicine, 13(22), 6658. https://doi.org/10.3390/jcm13226658

