Chronotype Differences and Symptom Network Dynamics of Post-Pandemic Sleep in Adolescents and Young Adults
Abstract
1. Introduction
2. Materials and Methods
2.1. The Participants
2.2. Materials and Procedure
2.3. Statistical Analysis
2.4. Ising Network
2.5. Directed Acyclic Graphs
3. Results
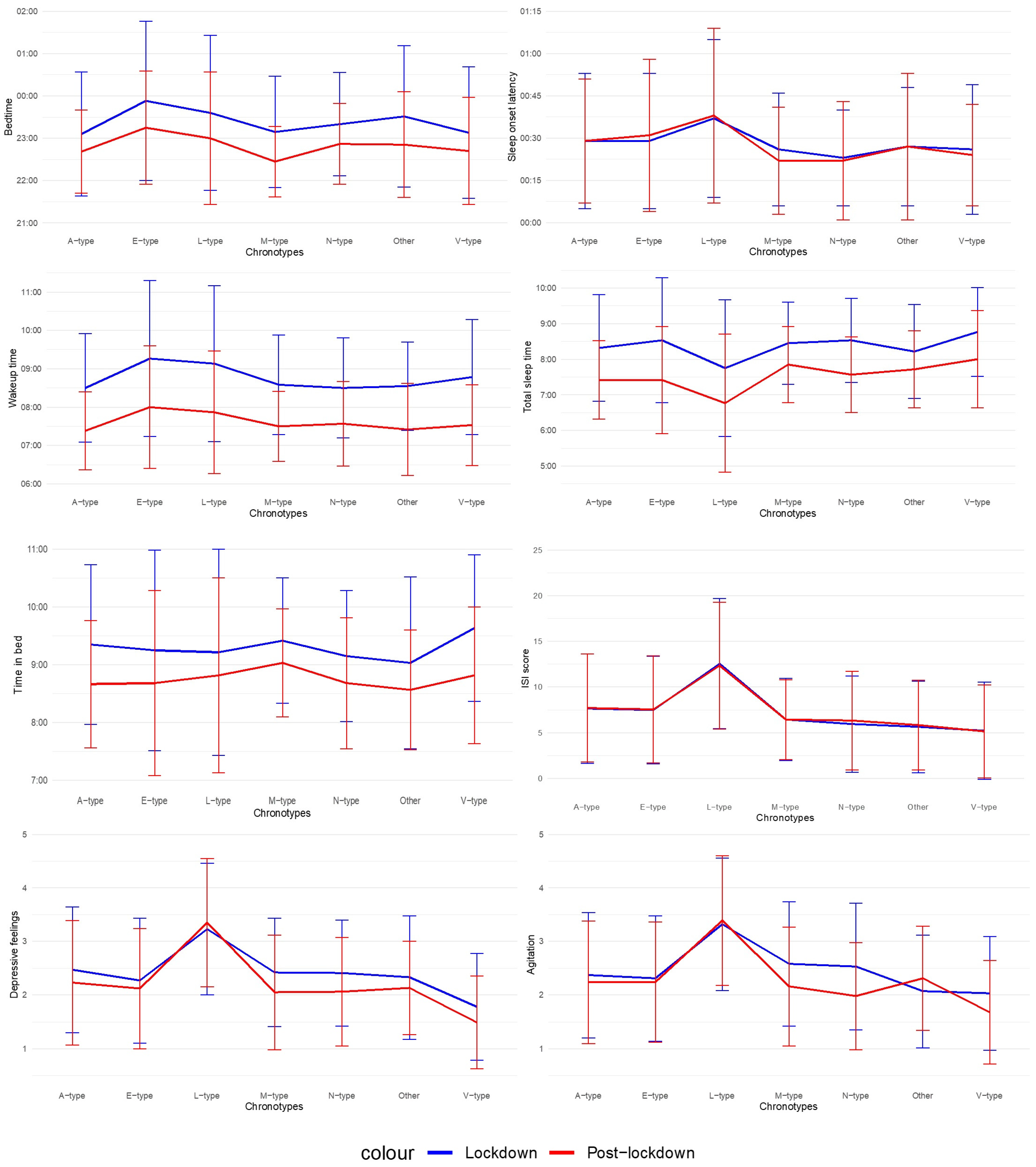
3.1. Mixed ANOVA
3.2. Network Analysis
3.2.1. Ising
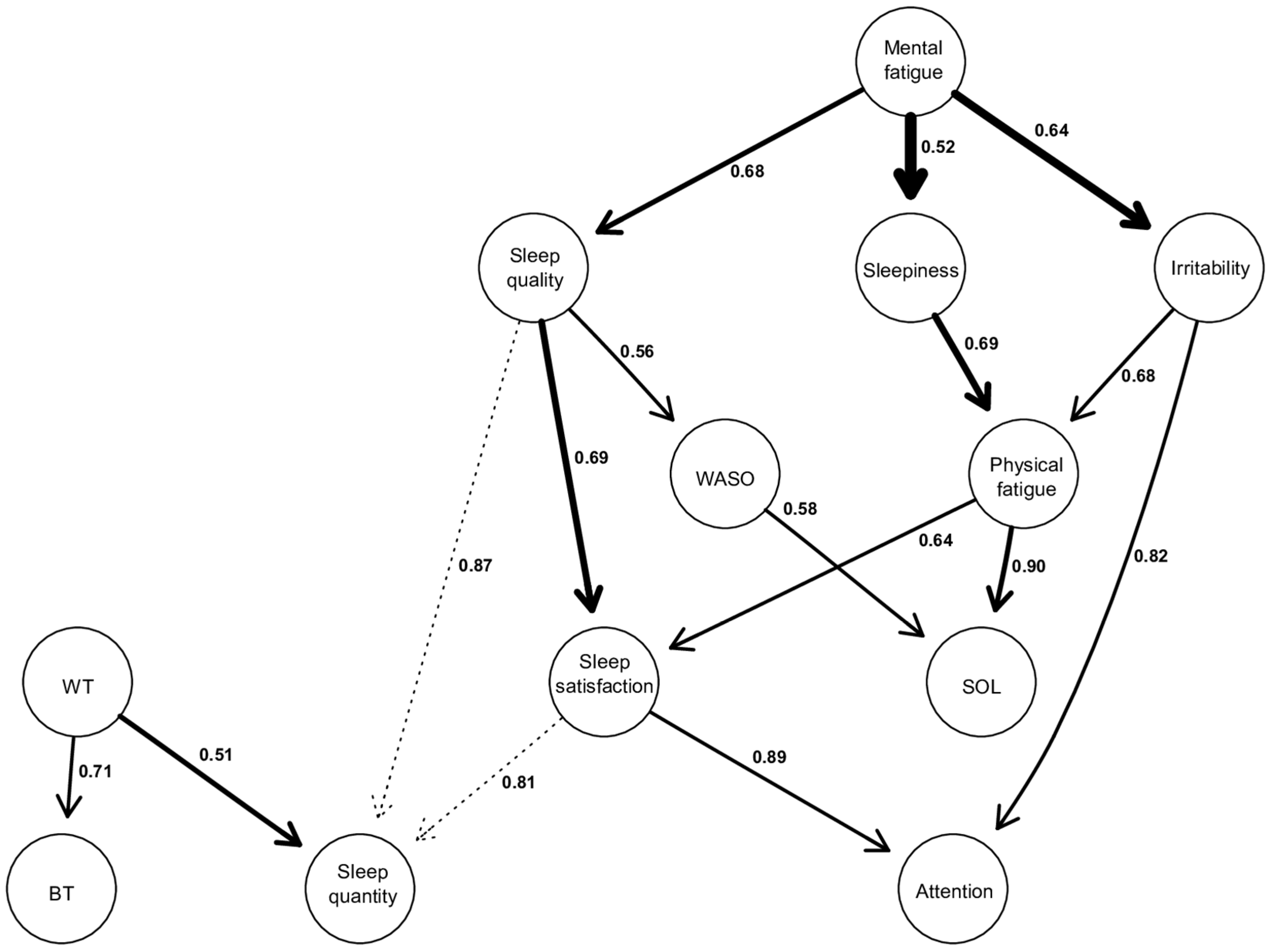
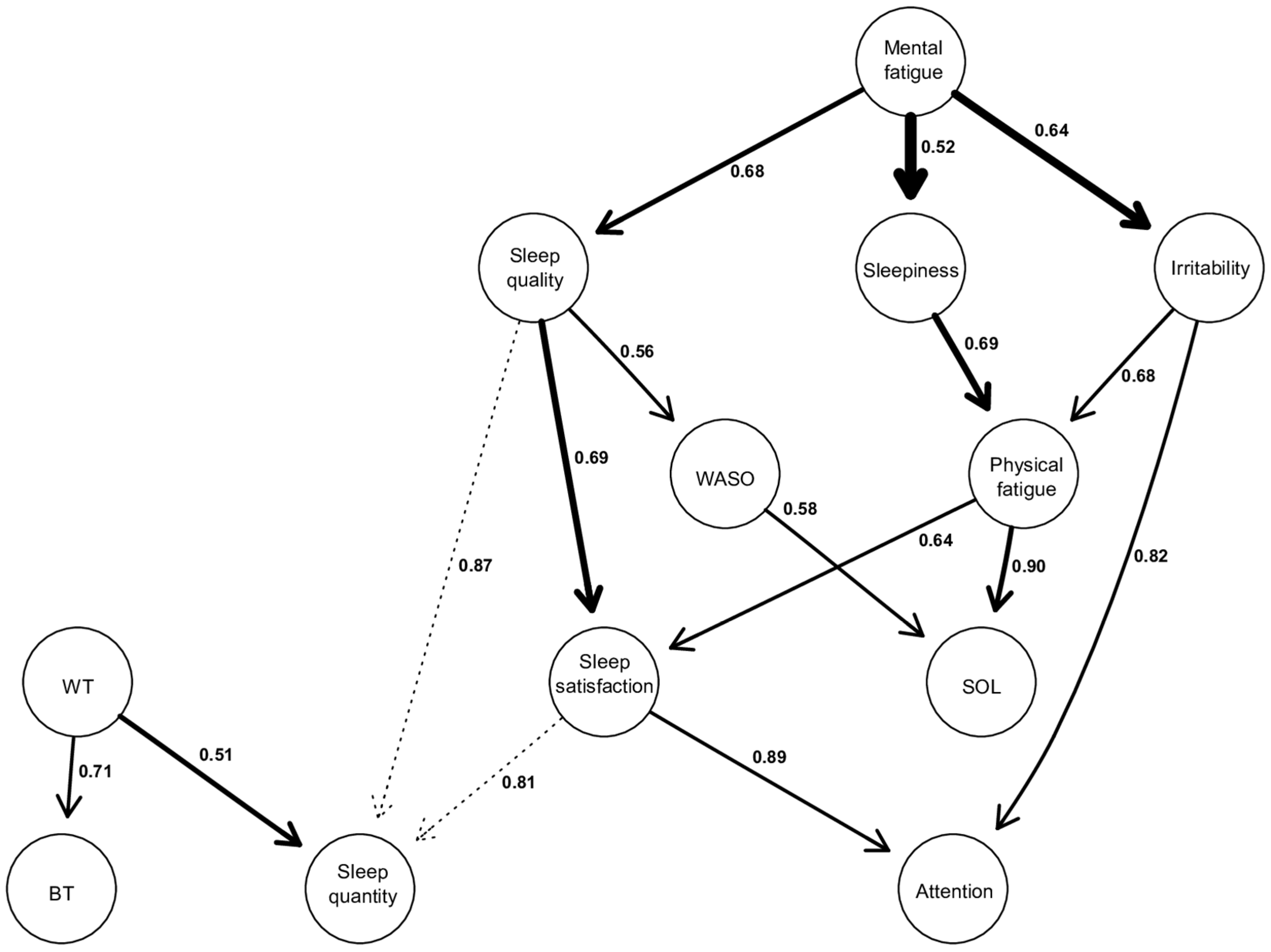
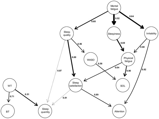
3.2.2. DAGs
4. Discussion
4.1. Sleep Habits after the Pandemic
4.2. Influence of Chronotype
4.3. Network Analysis
4.4. Strengths and Limitations
4.5. Implications and Suggestions for Further Research
5. Conclusions
Supplementary Materials
Author Contributions
Funding
Institutional Review Board Statement
Informed Consent Statement
Data Availability Statement
Acknowledgments
Conflicts of Interest
References
- Bruni, O.; Malorgio, E.; Doria, M.; Finotti, E.; Spruyt, K.; Melegari, M.G.; Villa, M.P.; Ferri, R. Changes in sleep patterns and disturbances in children and adolescents in Italy during the COVID-19 outbreak. Sleep Med. 2022, 91, 166–174. [Google Scholar] [CrossRef] [PubMed]
- Kauhanen, L.; Yunus, W.M.A.W.M.; Lempinen, L.; Peltonen, K.; Gyllenberg, D.; Mishina, K.; Gilbert, S.; Bastola, K.; Brown, J.S.L.; Sourander, A. A systematic review of the mental health changes of children and young people before and during the COVID-19 pandemic. Eur. Child Adolesc. Psychiatry 2023, 32, 995–1013. [Google Scholar] [CrossRef]
- Li, Y.; Wang, A.; Wu, Y.; Han, N.; Huang, H. Impact of the COVID-19 Pandemic on the Mental Health of College Students: A Systematic Review and Meta-Analysis. Front. Psychol. 2021, 12, 669119. [Google Scholar] [CrossRef]
- Wu, T.; Jia, X.; Shi, H.; Niu, J.; Yin, X.; Xie, J.; Wang, X. Prevalence of mental health problems during the COVID-19 pandemic: A systematic review and meta-analysis. J. Affect. Disord. 2021, 281, 91–98. [Google Scholar] [CrossRef]
- Roland, A.; Colomb, C.; Noël, S.; Putilov, A.; Oginska, H.; Delwiche, B.; Benkirane, O.; Windal, M.; Vanlaer, N.; Briganti, G.; et al. Prevalence of Insomnia and Sleep Habits during the First and Second Wave of COVID-19 in Belgium. Psychol. Belg. 2023, 63, 18–29. [Google Scholar] [CrossRef]
- Becker, S.P.; Gregory, A.M. Gregory Editorial Perspective: Perils and promise for child and adolescent sleep and associated psychopathology during the COVID-19 pandemic. J. Child Psychol. Psychiatry 2020, 61, 757–759. [Google Scholar] [CrossRef] [PubMed]
- Gruber, R.; Saha, S.; Somerville, G.; Boursier, J.; Wise, M.S. The impact of COVID-19 related school shutdown on sleep in adolescents: A natural experiment. Sleep Med. 2020, 76, 33–35. [Google Scholar] [CrossRef]
- Socarras, L.R.; Potvin, J.; Forest, G. COVID-19 and sleep patterns in adolescents and young adults. Sleep Med. 2021, 83, 26–33. [Google Scholar] [CrossRef] [PubMed]
- Roenneberg, T. Having Trouble Typing? What on Earth Is Chronotype? J. Biol. Rhythm. 2015, 30, 487–491. [Google Scholar] [CrossRef]
- Putilov, A.A.; Sveshnikov, D.S.; Puchkova, A.N.; Dorokhov, V.B.; Bakaeva, Z.B.; Yakunina, E.B.; Starshinov, Y.P.; Torshin, V.I.; Alipov, N.N.; Sergeeva, O.V.; et al. Single-Item Chronotyping (SIC), a method to self-assess diurnal types by using 6 simple charts. Pers. Individ. Dif. 2021, 168, 110353. [Google Scholar] [CrossRef]
- Fischer, D.; Lombardi, D.A.; Marucci-Wellman, H.; Roenneberg, T. Chronotypes in the US—Influence of age and sex. PLoS ONE 2017, 12, e0178782. [Google Scholar] [CrossRef] [PubMed]
- Jongte, L.; Tripathi, K.; Trivedi, A. Changes associate with chronotype, sleep pattern and depression levels among school students during pandemic COVID-19 lockdown and post lockdown online classes. J. Environ. Biol. 2023, 44, 327–334. [Google Scholar] [CrossRef]
- Massar, S.A.A.; Ng, A.S.C.; Soon, C.S.; Ong, J.L.; Chua, X.Y.; Chee, N.I.Y.N.; Lee, T.S.; Chee, M.W.L. Reopening after lockdown: The influence of working-from-home and digital device use on sleep, physical activity, and wellbeing following COVID-19 lockdown and reopening. Sleep 2021, 45, zsab250. [Google Scholar] [CrossRef]
- Evaluation of Belgium’s COVID-19 Responses; OECD: Paris, France, 2023. [CrossRef]
- Salfi, F.; Amicucci, G.; Corigliano, D.; Viselli, L.; D’Atri, A.; Tempesta, D.; Gorgoni, M.; Scarpelli, S.; Alfonsi, V.; Ferrara, M. Two years after lockdown: Longitudinal trajectories of sleep disturbances and mental health over the COVID-19 pandemic, and the effects of age, gender and chronotype. J. Sleep Res. 2022, 32, e13767. [Google Scholar] [CrossRef]
- Morin, C.M. Insomnia: Psychological Assessment and Management; Guilford Press: New York, NY, USA, 1993. [Google Scholar]
- Epskamp, S.; Borsboom, D.; Fried, E.I. Estimating psychological networks and their accuracy: A tutorial paper. Behav. Res. Methods 2018, 50, 195–212. [Google Scholar] [CrossRef] [PubMed]
- Epskamp, S.; Cramer, A.O.J.; Waldorp, L.J.; Schmittmann, V.D.; Borsboom, D. qgraph: Network Visualizations of Relationships in Psychometric Data. J. Stat. Softw. 2012, 48, 1–18. [Google Scholar] [CrossRef]
- Haslbeck, J.M.B.; Waldorp, L.J. mgm: Estimating Time-Varying Mixed Graphical Models in High-Dimensional Data. J. Stat. Softw. 2020, 93, 1–46. [Google Scholar] [CrossRef]
- Pearl, J.; Glymour, M.; Jewell, N.P. Causal Inference in Statistics: A Primer, 1st ed.; Wiley: Hoboken, NJ, USA, 2016. [Google Scholar]
- Heeren, A.; Hanseeuw, B.; Cougnon, L.-A.; Lits, G. Excessive Worrying as a Central Feature of Anxiety during the First COVID-19 Lockdown-Phase in Belgium: Insights from a Network Approach. Psychol. Belg. 2021, 61, 401. [Google Scholar] [CrossRef]
- Bernstein, E.E.; Heeren, A.; McNally, R.J. Unpacking Rumination and Executive Control: A Network Perspective. Clin. Psychol. Sci. 2017, 5, 816–826. [Google Scholar] [CrossRef]
- Blanchard, M.A.; Roskam, I.; Mikolajczak, M.; Heeren, A. A network approach to parental burnout. Child. Abus. Negl. 2021, 111, 104826. [Google Scholar] [CrossRef]
- Heeren, A. On the Distinction between Fear and Anxiety in a (Post)Pandemic World: A Commentary on Schimmenti et al. (2020). Clin. Neuropsychiatry 2020, 17, 189–191. [Google Scholar] [CrossRef]
- McNally, R.J.; Heeren, A.; Robinaugh, D.J. A Bayesian network analysis of posttraumatic stress disorder symptoms in adults reporting childhood sexual abuse. Eur. J. Psychotraumatol. 2017, 8, 1341276. [Google Scholar] [CrossRef]
- Scutari, M. Learning Bayesian Networks with the bnlearn R Package. J. Stat. Softw. 2010, 35, 1–22. [Google Scholar] [CrossRef]
- Scutari, M.; Denis, J.-B. Bayesian Networks; Chapman and Hall/CRC: Boca Raton, FL, USA, 2014. [Google Scholar] [CrossRef]
- Scutari, M.; Nagarajan, R. Identifying significant edges in graphical models of molecular networks. Artif. Intell. Med. 2013, 57, 207–217. [Google Scholar] [CrossRef] [PubMed]
- Windal, M. Sleep and Mental Health in the Belgian Population during the COVID-19 Pandemic: A Network; Université Libre de Bruxelles & Vrije Universiteit: Brussel, Belgium, 2024; Chapter 2.3; pp. 59–79. [Google Scholar]
- McNally, R.J. Network Analysis of Psychopathology: Controversies and Challenges. Annu. Rev. Clin. Psychol. 2021, 17, 31–53. [Google Scholar] [CrossRef] [PubMed]
- Becker, S.P.; Dvorsky, M.R.; Breaux, R.; Cusick, C.N.; Taylor, K.P.; Langberg, J.M. Prospective examination of adolescent sleep patterns and behaviors before and during COVID-19. Sleep 2021, 44, zsab054. [Google Scholar] [CrossRef]
- American Academy of Sleep Medicine. International Classification of Sleep Disorder, 3rd ed.; American Academy of Sleep Medicine: Darien, IL, USA, 2014. [Google Scholar]
- Putilov, A.A.; Marcoen, N.; Neu, D.; Pattyn, N.; Mairesse, O. There is more to chronotypes than evening and morning types: Results of a large-scale community survey provide evidence for high prevalence of two further types. Pers. Individ. Dif. 2019, 148, 77–84. [Google Scholar] [CrossRef]
- Kalmbach, D.A.; Schneider, L.D.; Cheung, J.; Bertrand, S.J.; Kariharan, T.; Pack, A.I.; Gehrman, P.R. Genetic Basis of Chronotype in Humans: Insights from Three Landmark GWAS. Sleep 2016, 40, zsw048. [Google Scholar] [CrossRef]
- Neu, D.; Mairesse, O.; Hoffmann, G.; Valsamis, J.-B.; Verbanck, P.; Linkowski, P.; Le Bon, O. Do ‘Sleepy’ and ‘Tired’ Go Together? Rasch Analysis of the Relationships between Sleepiness, Fatigue and Nonrestorative Sleep Complaints in a Nonclinical Population Sample. Neuroepidemiology 2010, 35, 1–11. [Google Scholar] [CrossRef]
- Neu, D.; Linkowski, P.; le Bon, O. Clinical complaints of daytime sleepiness and fatigue: How to distinguish and treat them, especially when they become ‘excessive’ or ‘chronic’? Acta Neurol. Belg. 2010, 110, 15–25. [Google Scholar]
- Shen, J.; Barbera, J.; Shapiro, C.M. Distinguishing sleepiness and fatigue: Focus on definition and measurement. Sleep Med. Rev. 2006, 10, 63–76. [Google Scholar] [CrossRef]
- Arslan, G. Psychological Maltreatment, Social Acceptance, Social Connectedness, and Subjective Well-Being in Adolescents. J. Happiness Stud. 2018, 19, 983–1001. [Google Scholar] [CrossRef]
- Savci, M.; Aysan, A.F. Hypothetical Model Proposal for Social Connectedness in Adolescents. Turk. Psychol. Couns. Guid. J. 2019, 9, 589–621. [Google Scholar]
- Furstova, J.; Kascakova, N.; Sigmundova, D.; Zidkova, R.; Tavel, P.; Badura, P. Perceived stress of adolescents during the COVID-19 lockdown: Bayesian multilevel modeling of the Czech HBSC lockdown survey. Front. Psychol. 2022, 13, 964313. [Google Scholar] [CrossRef] [PubMed]
- Singh, S.; Roy, D.; Sinha, K.; Parveen, S.; Sharma, G.; Joshi, G. Impact of COVID-19 and lockdown on mental health of children and adolescents: A narrative review with recommendations. Psychiatry Res. 2020, 293, 113429. [Google Scholar] [CrossRef] [PubMed]
- Labrague, L.J.; McEnroe-Petitte, D.; Tsaras, K.; Yboa, B.C.; Rosales, R.A.; Tizon, M.M.; D’Souza, M.S. Predictors of postpartum depression and the utilization of postpartum depression services in rural areas in the Philippines. Perspect. Psychiatr. Care 2020, 56, 308–315. [Google Scholar] [CrossRef]
- Wardle-Pinkston, S.; Slavish, D.C.; Taylor, D.J. Insomnia and cognitive performance: A systematic review and meta-analysis. Sleep Med. Rev. 2019, 48, 101205. [Google Scholar] [CrossRef]
- Brownlow, J.A.; Miller, K.E.; Gehrman, P.R. Insomnia and Cognitive Performance. Sleep Med. Clin. 2020, 15, 71–76. [Google Scholar] [CrossRef]
- dos Santos, G.B.; Beleza, A.C.S.; Sato, T.d.O.; Carvalho, C.; Serrão, P.R.M.d.S. Fatigue, sleep quality and mental health symptoms in Brazilian women during the COVID-19 pandemic: Longitudinal study. Sci. Rep. 2022, 12, 20346. [Google Scholar] [CrossRef]
- Fiorenzato, E.; Zabberoni, S.; Costa, A.; Cona, G. Cognitive and mental health changes and their vulnerability factors related to COVID-19 lockdown in Italy. PLoS ONE 2021, 16, e0246204. [Google Scholar] [CrossRef]
- Kapoor, G.; Chauhan, P.; Singh, G.; Malhotra, N.; Chahal, A. Physical Activity for Health and Fitness: Past, Present and Future. J. Lifestyle Med. 2022, 12, 9–14. [Google Scholar] [CrossRef]
- Alnawwar, M.A.; I Alraddadi, M.; A Algethmi, R.; A Salem, G.; A Salem, M.; A Alharbi, A. The Effect of Physical Activity on Sleep Quality and Sleep Disorder: A Systematic Review. Cureus 2023, 15, e43595. [Google Scholar] [CrossRef]
- Kline, C.E.; Hillman, C.H.; Sheppard, B.B.; Tennant, B.; Conroy, D.E.; Macko, R.F.; Marquez, D.X.; Petruzzello, S.J.; Powell, K.E.; Erickson, K.I. Physical activity and sleep: An updated umbrella review of the 2018 Physical Activity Guidelines Advisory Committee report. Sleep Med. Rev. 2021, 58, 101489. [Google Scholar] [CrossRef]
- Bastien, C.H.; Vallieres, A.; Morin, C.M. Validation of the Insomnia Severity Index as an outcome measure for insomnia research. Sleep Med. 2001, 2, 297–307. [Google Scholar] [CrossRef]
- Johan, R. VAD-Leerlingenbevraging 2021–2022|VAD. Brussel. 2023. Available online: https://vad.be/catalogus/vad-leerlingenbevraging-2021-2022/ (accessed on 17 August 2024).
- Carskadon, M.A. Sleep in Adolescents: The Perfect Storm. Pediatr. Clin. N. Am. 2011, 58, 637–647. [Google Scholar] [CrossRef] [PubMed]
- Marx, R.; E Tanner-Smith, E.; Davison, C.M.; Ufholz, L.-A.; Freeman, J.; Shankar, R.; Newton, L.; Brown, R.S.; Parpia, A.S.; Cozma, I.; et al. Later school start times for supporting the education, health, and well-being of high school students. Cochrane Database Syst. Rev. 2017, 2017, CD009467. [Google Scholar] [CrossRef]
- Friston, K.; FitzGerald, T.; Rigoli, F.; Schwartenbeck, P.; Pezzulo, G. Active Inference: A Process Theory. Neural Comput. 2017, 29, 1–49. [Google Scholar] [CrossRef] [PubMed]
- Antonioni, A.; Raho, E.M.; Sensi, M.; Di Lorenzo, F.; Fadiga, L.; Koch, G. A new perspective on positive symptoms: Expression of damage or self-defence mechanism of the brain? Neurol. Sci. 2024, 45, 2347–2351. [Google Scholar] [CrossRef]



| Demographics and Chronotypes | 14–15 y (n, %) | 16–17 y (n, %) | 18–20 y (n, %) | 21–24 y (n, %) | Total (N, %) |
|---|---|---|---|---|---|
| E-type | 49 (25.0) | 29 (23.4) | 14 (18.2) | 16 (16.2) | 108 (21.8) |
| N-type | 15 (7.7) | 14 (11.3) | 12 (15.6) | 24 (27.3) | 65 (13.1) |
| A-type | 55 (28.1) | 28 (22.6) | 14 (18.2) | 18 (18.2) | 115 (23.2) |
| V-type | 34 (17.3) | 11 (8.9) | 11 (14.3) | 7 (7.1) | 63 (12.7) |
| L-type | 21 (10.7) | 19 (15.3) | 10 (13.0) | 7 (7.1) | 57 (11.5) |
| M-type | 8 (4.1) | 10 (8.1) | 8 (10.4) | 17 (17.2) | 43 (8.7) |
| Other | 14 (7.1) | 13 (10.5 | 8 (10.4) | 10 (10.1) | 45 (9.1) |
| Total | 196 | 124 | 77 | 99 | 496 |
| Lockdown | Chronotypes | Interaction | |||||||
|---|---|---|---|---|---|---|---|---|---|
| F(df) | p | η2p | F(df) | p | η2p | F(df) | p | η2p | |
| BT | 74.87 (1, 485) | <0.001 | 0.13 | 3.91 (6, 485) | <0.001 | 0.05 | 0.58 (6, 485) | 0.75 | 0.01 |
| SOL | 0.19 (1, 476) | 0.67 | < 0.001 | 3.08 (6, 476) | 0.01 | 0.04 | 0.60 (6, 476) | 0.73 | 0.01 |
| WT | 271.04 (1, 491) | <0.001 | 0.36 | 4.03 (6, 491) | <0.001 | 0.05 | 0.50 (6, 491) | 0.81 | 0.01 |
| TST | 123.38 (1, 491) | <0.001 | 0.20 | 5.01 (6, 491) | <0.001 | 0.06 | 1.19 (6, 491) | 0.31 | 0.01 |
| TIB | 64.16 (1, 485) | <0.001 | 0.12 | 0.93 (6, 485) | 0.48 | 0.01 | 0.82 (6, 485) | 0.56 | 0.01 |
| ISI | 0.81 (1, 491) | 0.37 | 0.002 | 10.64 (6, 491) | <0.001 | 0.12 | 1.14 (6, 491) | 0.34 | 0.01 |
| Depressive feelings | 17.83 (1, 490) | <0.001 | 0.04 | 15.49 (6, 490) | <0.001 | 0.16 | 1.48 (6, 490) | 0.18 | 0.02 |
| Agitation | 10.02 (1, 490) | 0.002 | 0.02 | 13.29 (6, 490) | <0.001 | 0.14 | 3.44 (6, 490) | 0.002 | 0.04 |
| Item | Label | Probability |
|---|---|---|
| 1. During the lockdown, I got up later than usual. | WT | 0.87 |
| 2. During the lockdown, I went to bed later than usual. | BT | 0.85 |
| 3. During the lockdown, I slept longer than usual. | Sleep quantity | 0.78 |
| 4. During the lockdown, I was more mentally tired than usual. | Mental fatigue | 0.57 |
| 5. During the lockdown, I was more irritable than usual. | Irritability | 0.53 |
| 6. During the lockdown, it took me longer to fall asleep than usual. | SOL | 0.50 |
| 7. During the lockdown, I was sleepier than usual. | Sleepiness | 0.50 |
| 8. During the lockdown, I was more physically tired than usual. | Physical fatigue | 0.44 |
| 9. During the lockdown, I slept better than usual. | Sleep quality | 0.43 |
| 10. During the lockdown, I was more satisfied with my sleep than usual. | Satisfaction | 0.38 |
| 11. During the lockdown, I woke up more often at night than usual. | WASO | 0.23 |
| 12. During the lockdown, I was more attentive than usual. | Attention | 0.18 |
Disclaimer/Publisher’s Note: The statements, opinions and data contained in all publications are solely those of the individual author(s) and contributor(s) and not of MDPI and/or the editor(s). MDPI and/or the editor(s) disclaim responsibility for any injury to people or property resulting from any ideas, methods, instructions or products referred to in the content. |
© 2024 by the authors. Licensee MDPI, Basel, Switzerland. This article is an open access article distributed under the terms and conditions of the Creative Commons Attribution (CC BY) license (https://creativecommons.org/licenses/by/4.0/).
Share and Cite
Windal, M.; Roland, A.; Laeremans, M.; Briganti, G.; Kornreich, C.; Mairesse, O. Chronotype Differences and Symptom Network Dynamics of Post-Pandemic Sleep in Adolescents and Young Adults. J. Clin. Med. 2024, 13, 5020. https://doi.org/10.3390/jcm13175020
Windal M, Roland A, Laeremans M, Briganti G, Kornreich C, Mairesse O. Chronotype Differences and Symptom Network Dynamics of Post-Pandemic Sleep in Adolescents and Young Adults. Journal of Clinical Medicine. 2024; 13(17):5020. https://doi.org/10.3390/jcm13175020
Chicago/Turabian StyleWindal, Maxime, Aurore Roland, Marise Laeremans, Giovanni Briganti, Charles Kornreich, and Olivier Mairesse. 2024. "Chronotype Differences and Symptom Network Dynamics of Post-Pandemic Sleep in Adolescents and Young Adults" Journal of Clinical Medicine 13, no. 17: 5020. https://doi.org/10.3390/jcm13175020
APA StyleWindal, M., Roland, A., Laeremans, M., Briganti, G., Kornreich, C., & Mairesse, O. (2024). Chronotype Differences and Symptom Network Dynamics of Post-Pandemic Sleep in Adolescents and Young Adults. Journal of Clinical Medicine, 13(17), 5020. https://doi.org/10.3390/jcm13175020

