Hepatitis C Virus (HCV) Infection: Pathogenesis, Oral Manifestations, and the Role of Direct-Acting Antiviral Therapy: A Narrative Review
Abstract
1. Introduction
1.1. Pathophysiology
1.1.1. Viral Entry and Replication
1.1.2. Immune Response and Liver Damage
1.1.3. Chronic Infection and Fibrosis
1.1.4. Extrahepatic Manifestations
2. Oral Manifestations
2.1. OLP
- Th1 cytokines and immune response: El-Howati et al. emphasize the role of CD8+ cytotoxic and CD4+ Th1 polarized T-cells in OLP, noting the involvement of other Th subsets such as Th9, Th17, and Tregs in the disease’s pathogenesis. They suggest that both direct effects of HCV on the immune system and broader dysregulation contribute to OLP [40]. Studies have consistently shown an increased production of Th1 cytokines, including TNF-alpha, which indicates a strong Th1-mediated immune response [39].
- Role of CD8+ cytotoxic T-cells: CD8+ T-cells are crucial for targeting HCV-infected cells. However, the high mutation rate of HCV often leads to immune escape, resulting in chronic infection. This mechanism is well-documented and highlights the challenges in clearing the virus [41].
- Helper T-cells and sustained Th1 response: Helper T-cells assist in maintaining the function of CD8+ T-cells and in cytokine production. In chronic HCV infection, this leads to a sustained Th1 response, which can become dysregulated over time. This prolonged response contributes to the pathology observed in OLP [42].
- Th9, Th17, and regulatory T-cells (Tregs): Th9 and Th17 cells are associated with inflammation and tissue damage, which are characteristic of chronic infections. Studies have shown that these cells contribute to the immunopathogenesis of OLP [42]. Tregs help maintain immune tolerance and prevent autoimmune responses. Their altered function during HCV infection is a significant factor in the disease progression [42].
- Salivary cytokine profiles in OLP patients: Research on salivary cytokine profiles in OLP patients has found higher concentrations of IL-2, IL-23, and TGF-β, suggesting these cytokines play a role in OLP pathogenesis [43]. Askoura et al. reported elevated levels of IL-33, IL-17, and IL-25 in HCV patients, indicating their involvement in inflammation and the progression of fibrosis [44].
- Cytokines and disease prognosis: Zhu et al. highlighted a set of cytokines/chemokines correlated with disease prognosis in chronic liver disease, which is relevant for understanding OLP associated with HCV [45]. Vičić et al. reviewed the immunopathogenesis of lichen planus, emphasizing the complex interplay of immune cells and inflammatory pathways in HCV-associated OLP [46].
- Impact of HCV eradication on cytokine profiles: Radmanić et al. evaluated the impact of HCV eradication on cytokine and growth factor profiles, providing insights into potential changes in the cytokine environment in OLP following HCV treatment [47].
2.2. Xerostomia and Sjögren’s Syndrome-like Manifestations
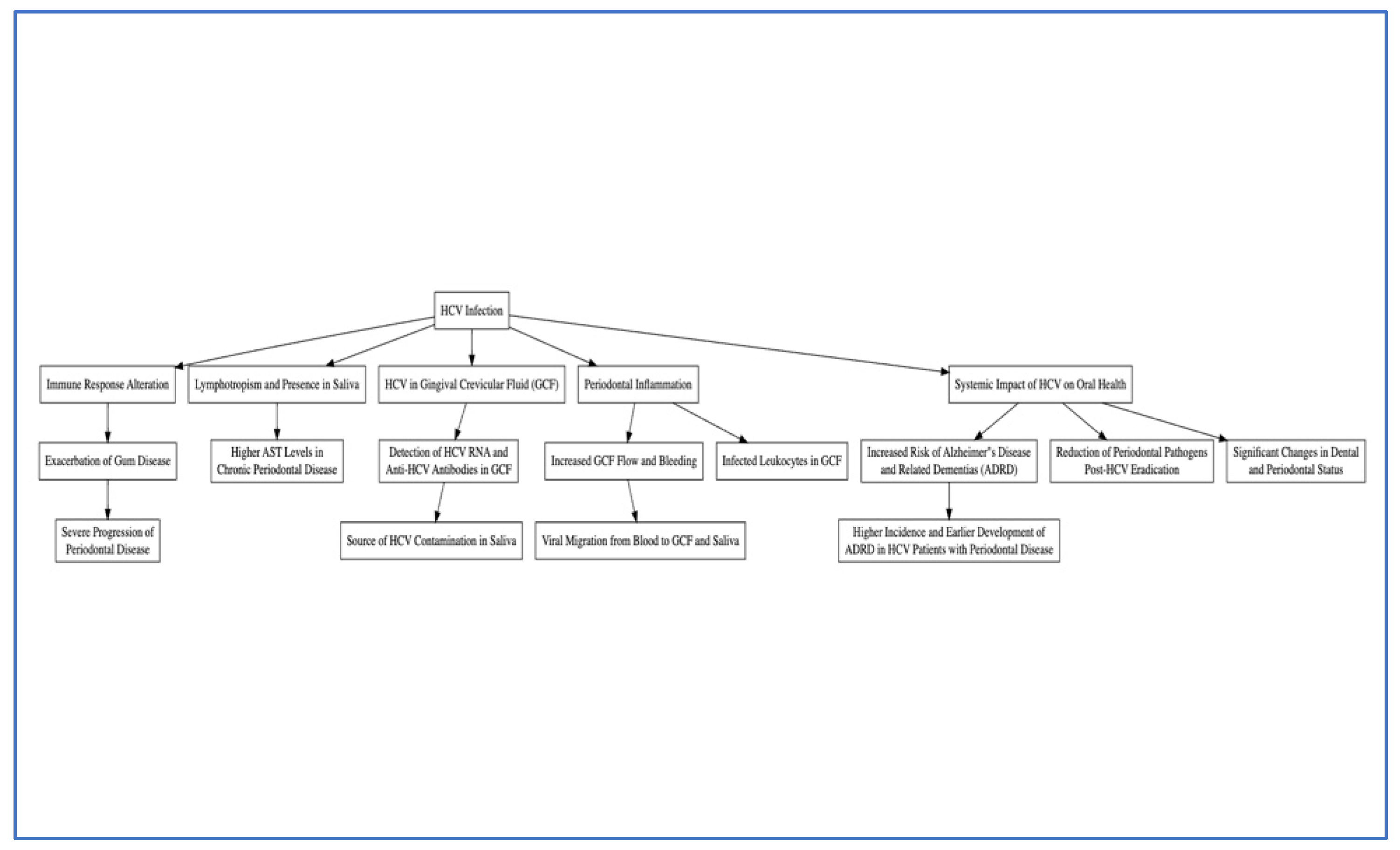
2.3. Periodontal Disease
2.4. Head and Neck Squamous Cell Carcinoma
3. Materials and Methods
3.1. Search Strategy
3.2. Selection Criteria
3.3. Data Collection
3.4. Analysis Method
3.5. Ethical Considerations
4. Conclusions
Funding
Conflicts of Interest
References
- Carrozzo, M.; Scally, K. Oral Manifestations of Hepatitis C Virus Infection. World J. Gastroenterol. 2014, 20, 7534. [Google Scholar] [CrossRef]
- Liu, C.-H.; Kao, J.-H. Acute Hepatitis C Virus Infection: Clinical Update and Remaining Challenges. Clin. Mol. Hepatol. 2023, 29, 623–642. [Google Scholar] [CrossRef] [PubMed]
- Cozzani, E.; Herzum, A.; Burlando, M.; Parodi, A. Cutaneous Manifestations of HAV, HBV, HCV. Ital. J. Dermatol. Venereol. 2021, 156, 5–12. [Google Scholar] [CrossRef]
- Di Stasio, D.; Lucchese, A.; Romano, A.; Adinolfi, L.E.; Serpico, R.; Marrone, A. The Clinical Impact of Direct-Acting Antiviral Treatment on Patients Affected by Hepatitis C Virus-Related Oral Lichen Planus: A Cohort Study. Clin. Oral Investig. 2022, 26, 5409–5417. [Google Scholar] [CrossRef] [PubMed]
- Douam, F.; Lavillette, D.; Cosset, F.-L. The Mechanism of HCV Entry into Host Cells. Prog. Mol. Biol. Transl. Sci. 2015, 129, 63–107. [Google Scholar] [CrossRef]
- Hsu, C.-S.; Chao, Y.-C.; Lin, H.H.; Chen, D.-S.; Kao, J.-H. Systematic Review: Impact of Interferon-Based Therapy on HCV-Related Hepatocellular Carcinoma. Sci. Rep. 2015, 5, 9954. [Google Scholar] [CrossRef] [PubMed]
- Nagao, Y.; Sata, M. High Incidence of Multiple Primary Carcinomas in HCV-Infected Patients with Oral Squamous Cell Carcinoma. Med. Sci. Monit. 2009, 15, CR453-9. [Google Scholar]
- Georgescu, S.; Tampa, M.; Mitran, M.; Mitran, C.; Sarbu, M.; Nicolae, I.; Matei, C.; Caruntu, C.; Neagu, M.; Popa, M. Potential Pathogenic Mechanisms Involved in the Association between Lichen Planus and Hepatitis C Virus Infection (Review). Exp. Ther. Med. 2018, 17, 1045–1051. [Google Scholar] [CrossRef]
- Zeisel, M.B.; Fofana, I.; Fafi-Kremer, S.; Baumert, T.F. Hepatitis C Virus Entry into Hepatocytes: Molecular Mechanisms and Targets for Antiviral Therapies. J. Hepatol. 2011, 54, 566–576. [Google Scholar] [CrossRef]
- Samreen, B.; Khaliq, S.; Ashfaq, U.A.; Khan, M.; Afzal, N.; Shahzad, M.A.; Riaz, S.; Jahan, S. Hepatitis C Virus Entry: Role of Host and Viral Factors. Infect. Genet. Evol. 2012, 12, 1699–1709. [Google Scholar] [CrossRef]
- Nakamuta, M.; Fujino, T.; Yada, R.; Aoyagi, Y.; Yasutake, K.; Kohjima, M.; Fukuizumi, K.; Yoshimoto, T.; Harada, N.; Yada, M.; et al. Expression Profiles of Genes Associated with Viral Entry in HCV-infected Human Liver. J. Med. Virol. 2011, 83, 921–927. [Google Scholar] [CrossRef] [PubMed]
- Bassendine, M.F.; Sheridan, D.A.; Bridge, S.H.; Felmlee, D.J.; Neely, R.D.G. Lipids and HCV. Semin. Immunopathol. 2013, 35, 87–100. [Google Scholar] [CrossRef] [PubMed]
- Song, Y.; Yang, X.; Shen, Y.; Wang, Y.; Xia, X.; Zhang, A. STAT3 Signaling Pathway Plays Importantly Genetic and Functional Roles in HCV Infection. Mol. Genet. Genom. Med. 2019, 7, e821. [Google Scholar] [CrossRef] [PubMed]
- Sansonno, L.; Anna Tucci, F.; Sansonno, S.; Lauletta, G.; Troiani, L.; Sansonno, D. B Cells and HCV: An Infection Model of Autoimmunity. Autoimmun. Rev. 2009, 9, 93–94. [Google Scholar] [CrossRef] [PubMed]
- Ackermann, C.; Smits, M.; Woost, R.; Eberhard, J.M.; Peine, S.; Kummer, S.; Marget, M.; Kuntzen, T.; Kwok, W.W.; Lohse, A.W.; et al. HCV-Specific CD4+ T Cells of Patients with Acute and Chronic HCV Infection Display High Expression of TIGIT and Other Co-Inhibitory Molecules. Sci. Rep. 2019, 9, 10624. [Google Scholar] [CrossRef] [PubMed]
- Roehlen, N.; Crouchet, E.; Baumert, T.F. Liver Fibrosis: Mechanistic Concepts and Therapeutic Perspectives. Cells 2020, 9, 875. [Google Scholar] [CrossRef] [PubMed]
- Park, S.-H.; Rehermann, B. Immune Responses to HCV and Other Hepatitis Viruses. Immunity 2014, 40, 13–24. [Google Scholar] [CrossRef]
- Li, Y.; Liu, S.; Han, M.; Lu, H.; Wang, Q.; Zhang, Y.; Tursun, K.; Li, Z.; Feng, S.; Cheng, J. NS5ATP13 Promotes Liver Fibrogenesis via Activation of Hepatic Stellate Cells. J. Cell. Biochem. 2017, 118, 2463–2473. [Google Scholar] [CrossRef] [PubMed]
- Iwakiri, Y.; Trebicka, J. Portal Hypertension in Cirrhosis: Pathophysiological Mechanisms and Therapy. JHEP Rep. 2021, 3, 100316. [Google Scholar] [CrossRef]
- Latronico, T.; Mascia, C.; Pati, I.; Zuccala, P.; Mengoni, F.; Marocco, R.; Tieghi, T.; Belvisi, V.; Lichtner, M.; Vullo, V.; et al. Liver Fibrosis in HCV Monoinfected and HIV/HCV Coinfected Patients: Dysregulation of Matrix Metalloproteinases (MMPs) and Their Tissue Inhibitors TIMPs and Effect of HCV Protease Inhibitors. Int. J. Mol. Sci. 2016, 17, 455. [Google Scholar] [CrossRef]
- Medvedev, R.; Ploen, D.; Hildt, E. HCV and Oxidative Stress: Implications for HCV Life Cycle and HCV-Associated Pathogenesis. Oxid. Med. Cell. Longev. 2016, 2016, 9012580. [Google Scholar] [CrossRef]
- Premkumar, M.; Anand, A.C. Overview of Complications in Cirrhosis. J. Clin. Exp. Hepatol. 2022, 12, 1150–1174. [Google Scholar] [CrossRef] [PubMed]
- Zanone, M.M.; Marinucci, C.; Ciancio, A.; Cocito, D.; Zardo, F.; Spagone, E.; Ferrero, B.; Cerruti, C.; Charrier, L.; Cavallo, F.; et al. Peripheral Neuropathy after Viral Eradication with Direct-acting Antivirals in Chronic HCV Hepatitis: A Prospective Study. Liver Int. 2021, 41, 2611–2621. [Google Scholar] [CrossRef] [PubMed]
- Kleefeld, F.; Heller, S.; Ingiliz, P.; Jessen, H.; Petersen, A.; Kopp, U.; Kraft, A.; Hahn, K. Interferon-Free Therapy in Hepatitis C Virus (HCV) Monoinfected and HCV/HIV Coinfected Patients: Effect on Cognitive Function, Fatigue, and Mental Health. J. Neurovirol. 2018, 24, 557–569. [Google Scholar] [CrossRef] [PubMed]
- Chemello, L.; Cavalletto, L.; Ferrari, S.; Monaco, S. Impact of Direct Acting Antivirals (DAA) on Neurologic Disorders in Chronic Hepatitis C. Minerva Gastroenterol. 2021, 67, 234–243. [Google Scholar] [CrossRef] [PubMed]
- Cuan-Baltazar, Y.; Soto-Vega, E. Microorganisms Associated to Thyroid Autoimmunity. Autoimmun. Rev. 2020, 19, 102614. [Google Scholar] [CrossRef]
- Retamozo, S.; Quartuccio, L.; Ramos-Casals, M. Crioglobulinemia. Med. Clin. 2022, 158, 478–487. [Google Scholar] [CrossRef] [PubMed]
- Desbois, A.C.; Cacoub, P.; Saadoun, D. Cryoglobulinemia: An Update in 2019. Jt. Bone Spine 2019, 86, 707–713. [Google Scholar] [CrossRef]
- Milovanova, S.Y.; Lysenko (Kozlovskaya), L.V.; Milovanova, L.Y.; Mrykhin, N.N.; Russkih, A.V.; Muchin, N.A. HCV-Associated Mixed Cryoglobulinemia and b-Cell Non-Hodgkin’s Lymphoma - Pathogenetically Related Problems. Ter. Arkh. 2018, 90, 112–120. [Google Scholar] [CrossRef]
- Alavian, S.-M.; Mahboobi, N.; Mahboobi, N.; Karayiannis, P. Oral Conditions Associated with Hepatitis C Virus Infection. Saudi J. Gastroenterol. 2013, 19, 245. [Google Scholar] [CrossRef]
- Antonelli, A.; Ferrari, S.M.; Ruffilli, I.; Fallahi, P. Cytokines and HCV-Related Autoimmune Disorders. Immunol. Res. 2014, 60, 311–319. [Google Scholar] [CrossRef]
- Scelza, G. Effect of Hepatitis C Antiviral Therapy on Oral Lichen Planus and Hyposalivation in Inmates. Ann. Gastroenterol. 2021, 35, 74. [Google Scholar] [CrossRef]
- Di Stasio, D.; Guida, A.; Salerno, C.; Contaldo, M.; Esposito, V.; Laino, L.; Serpico, R.; Lucchese, A. Oral Lichen Planus: A Narrative Review. Front. Biosci. 2014, 6, 370–376. [Google Scholar] [CrossRef] [PubMed]
- Mester, A.; Lucaciu, O.; Ciobanu, L.; Apostu, D.; Ilea, A.; Campian, R.S. Clinical Features and Management of Oral Lichen Planus (OLP) with Emphasis on the Management of Hepatitis C Virus (HCV)-Related OLP. Bosn. J. Basic Med. Sci. 2018, 18, 217–223. [Google Scholar] [CrossRef]
- García-Pola, M.; Rodríguez-Fonseca, L.; Suárez-Fernández, C.; Sanjuán-Pardavila, R.; Seoane-Romero, J.; Rodríguez-López, S. Bidirectional Association between Lichen Planus and Hepatitis C—An Update Systematic Review and Meta-Analysis. J. Clin. Med. 2023, 12, 5777. [Google Scholar] [CrossRef]
- Jung, W.; Jang, S. Oral Microbiome Research on Oral Lichen Planus: Current Findings and Perspectives. Biology 2022, 11, 723. [Google Scholar] [CrossRef]
- Nagao, Y.; Sata, M.; Noguchi, S.; Seno’O, T.; Kinoshita, M.; Kameyama, T.; Ueno, T. Detection of Hepatitis C Virus RNA in Oral Lichen Planus and Oral Cancer Tissues. J. Oral Pathol. Med. 2000, 29, 259–266. [Google Scholar] [CrossRef] [PubMed]
- Baek, K.; Choi, Y. The Microbiology of Oral Lichen Planus: Is Microbial Infection the Cause of Oral Lichen Planus? Mol. Oral Microbiol. 2018, 33, 22–28. [Google Scholar] [CrossRef] [PubMed]
- Wang, L.; Wu, W.; Chen, J.; Li, Y.; Xu, M.; Cai, Y. MicroRNA Microarray-Based Identification of Involvement of MiR-155 and MiR-19a in Development of Oral Lichen Planus (OLP) by Modulating Th1/Th2 Balance via Targeting ENOS and Toll-like Receptor 2 (TLR2). Med. Sci. Monit. 2018, 24, 3591–3603. [Google Scholar] [CrossRef] [PubMed]
- El-Howati, A.; Thornhill, M.H.; Colley, H.E.; Murdoch, C. Immune Mechanisms in Oral Lichen Planus. Oral Dis. 2023, 29, 1400–1415. [Google Scholar] [CrossRef]
- Hofmann, M.; Tauber, C.; Hensel, N.; Thimme, R. CD8+ T Cell Responses during HCV Infection and HCC. J. Clin. Med. 2021, 10, 991. [Google Scholar] [CrossRef] [PubMed]
- Kondo, Y.; Ninomiya, M.; Kimura, O.; Machida, K.; Funayama, R.; Nagashima, T.; Kobayashi, K.; Kakazu, E.; Kato, T.; Nakayama, K.; et al. HCV Infection Enhances Th17 Commitment, Which Could Affect the Pathogenesis of Autoimmune Diseases. PLoS ONE 2014, 9, e98521. [Google Scholar] [CrossRef] [PubMed]
- Humberto, J.S.M.; Saia, R.S.; Costa, L.H.A.; Rocha, M.J.A.; Motta, A.C.F. Salivary Cytokine Profile in Patients with Oral Lichen Planus. Odovtos Int. J. Dent. Sci. 2023, 188–200. [Google Scholar] [CrossRef]
- Askoura, M.; Abbas, H.A.; Al Sadoun, H.; Abdulaal, W.H.; Abu Lila, A.S.; Almansour, K.; Alshammari, F.; Khafagy, E.-S.; Ibrahim, T.S.; Hegazy, W.A.H. Elevated Levels of IL-33, IL-17 and IL-25 Indicate the Progression from Chronicity to Hepatocellular Carcinoma in Hepatitis C Virus Patients. Pathogens 2022, 11, 57. [Google Scholar] [CrossRef]
- Grossmann, S.d.M.C.; Teixeira, R.; de Aguiar, M.C.F.; do Carmo, M.A.V. Exacerbation of Oral Lichen Planus Lesions during Treatment of Chronic Hepatitis C with Pegylated Interferon and Ribavirin. Eur. J. Gastroenterol. Hepatol. 2008, 20, 702–706. [Google Scholar] [CrossRef] [PubMed]
- Vičić, M.; Hlača, N.; Kaštelan, M.; Brajac, I.; Sotošek, V.; Prpić Massari, L. Comprehensive Insight into Lichen Planus Immunopathogenesis. Int. J. Mol. Sci. 2023, 24, 3038. [Google Scholar] [CrossRef] [PubMed]
- Radmanić, L.; Zidovec-Lepej, S. The Role of Stem Cell Factor, Epidermal Growth Factor and Angiopoietin-2 in HBV, HCV, HCC and NAFLD. Life 2022, 12, 2072. [Google Scholar] [CrossRef]
- Nagao, Y.; Sata, M.; Suzuki, H.; Kameyama, T.; Ueno, T. Histological Improvement of Oral Lichen Planus in Patients with Chronic Hepatitis C Treated with Interferon. Gastroenterology 1999, 117, 283–284. [Google Scholar] [CrossRef]
- Nagao, Y.; Sata, M.; Ide, T.; Suzuki, H.; Tanikawa, K.; Itoh, K.; Kameyama, T. Development and Exacerbation of Oral Lichen Planus during and after Interferon Therapy for Hepatitis C. Eur. J. Clin. Investig. 1996, 26, 1171–1174. [Google Scholar] [CrossRef]
- Cacoub, P.; Desbois, A.C.; Comarmond, C.; Saadoun, D. Impact of Sustained Virological Response on the Extrahepatic Manifestations of Chronic Hepatitis C: A Meta-Analysis. Gut 2018, 67, 2025–2034. [Google Scholar] [CrossRef]
- Carrozzo, M. A Personal Journey through Oral Medicine: The Tale of Hepatitis C Virus and Oral Lichen Planus. J. Oral Pathol. Med. 2023, 52, 335–338. [Google Scholar] [CrossRef]
- Maldonado, J.O.; Beach, M.E.; Wang, Y.; Perez, P.; Yin, H.; Pelayo, E.; Fowler, S.; Alevizos, I.; Grisius, M.; Baer, A.N.; et al. HCV Infection Alters Salivary Gland Histology and Saliva Composition. J. Dent. Res. 2022, 101, 534–541. [Google Scholar] [CrossRef]
- Aceti, A.; Taliani, G.; Sorice, M.; Amendolea, M. HCV and Sjögren’s Syndrome. Lancet 1992, 339, 1425–1426. [Google Scholar] [CrossRef]
- Arrieta, J.J.; Rodríguez-Iñigo, E.; Ortiz-Movilla, N.; Bartolomé, J.; Pardo, M.; Manzarbeitia, F.; Oliva, H.; Macías, D.M.; Carreño, V. In Situ Detection of Hepatitis C Virus RNA in Salivary Glands. Am. J. Pathol. 2001, 158, 259–264. [Google Scholar] [CrossRef] [PubMed]
- Brito-Zerón, P.; Gheitasi, H.; Retamozo, S.; Bové, A.; Londoño, M.; Sánchez-Tapias, J.-M.; Caballero, M.; Kostov, B.; Forns, X.; Kaveri, S.V.; et al. How Hepatitis C Virus Modifies the Immunological Profile of Sjögren Syndrome: Analysis of 783 Patients. Arthritis Res. Ther. 2015, 17, 250. [Google Scholar] [CrossRef]
- Marrone, A.; Di Bisceglie, A.M.; Fox, P. Absence of Hepatitis C Viral Infection among Patients with Primary Sjögren’s Syndrome. J. Hepatol. 1995, 22, 599. [Google Scholar] [CrossRef] [PubMed]
- Shiboski, C.H.; Shiboski, S.C.; Seror, R.; Criswell, L.A.; Labetoulle, M.; Lietman, T.M.; Rasmussen, A.; Scofield, H.; Vitali, C.; Bowman, S.J.; et al. 2016 American College of Rheumatology/European League Against Rheumatism Classification Criteria for Primary Sjögren’s Syndrome: A Consensus and Data-Driven Methodology Involving Three International Patient Cohorts. Arthritis Rheumatol. 2017, 69, 35–45. [Google Scholar] [CrossRef]
- Tang, B.; Yan, C.; Shen, X.; Li, Y. The Bidirectional Biological Interplay between Microbiome and Viruses in Periodontitis and Type-2 Diabetes Mellitus. Front. Immunol. 2022, 13, 885029. [Google Scholar] [CrossRef]
- Nagao, Y.; Tsuji, M. Effects of Hepatitis C Virus Elimination by Direct-Acting Antiviral Agents on the Occurrence of Oral Lichen Planus and Periodontal Pathogen Load: A Preliminary Report. Int. J. Dent. 2021, 2021, 8925879. [Google Scholar] [CrossRef] [PubMed]
- Gheorghe, D.N.; Foia, L.; Toma, V.; Surdu, A.; Herascu, E.; Popescu, D.M.; Surlin, P.; Vere, C.C.; Rogoveanu, I. Hepatitis C Infection and Periodontal Disease: Is There a Common Immunological Link? J. Immunol. Res. 2018, 2018, 8720101. [Google Scholar] [CrossRef] [PubMed]
- Nagao, Y.; Kawahigashi, Y.; Sata, M. Association of Periodontal Diseases and Liver Fibrosis in Patients with HCV and/or HBV Infection. Hepat. Mon. 2014, 14, e23264. [Google Scholar] [CrossRef] [PubMed]
- Albuquerque-Souza, E.; Sahingur, S.E. Periodontitis, Chronic Liver Diseases, and the Emerging Oral-gut-liver Axis. Periodontol. 2000 2022, 89, 125–141. [Google Scholar] [CrossRef]
- Açıkgöz, G.; Cengiz, M.İ.; Keskiner, İ.; Açıkgöz, Ş.; Can, M.; Açıkgöz, A. Correlation of Hepatitis C Antibody Levels in Gingival Crevicular Fluid and Saliva of Hepatitis C Seropositive Hemodialysis Patients. Int. J. Dent. 2009, 2009, 247121. [Google Scholar] [CrossRef] [PubMed]
- Malone, J.; Jung, J.; Tran, L.; Zhao, C. Periodontal Disease and Risk of Dementia in Medicare Patients with Hepatitis C Virus. J. Alzheimer’s Dis. 2022, 85, 1301–1308. [Google Scholar] [CrossRef] [PubMed]
- Azatyan, V.; Yessayan, L.; Khachatryan, A.; Perikhanyan, A.; Hovhannisyan, A.; Shmavonyan, M.; Ghazinyan, H.; Gish, R.; Melik-Andreasyan, G.; Porksheyan, K. Assessment of Pathomorphological Characteristics of the Oral Mucosa in Patients with HBV, HCV and HIV. J. Infect. Dev. Ctries. 2021, 15, 1761–1765. [Google Scholar] [CrossRef]
- Chandran, D.W.; Dharmadhikari, D.S.; Shetty, D.D. Viruses in Periodontal Disease: A Literature Review. Int. J. Appl. Dent. Sci. 2022, 8, 242–245. [Google Scholar] [CrossRef]
- Gheorghe, D.N.; Bennardo, F.; Popescu, D.M.; Nicolae, F.M.; Ionele, C.M.; Boldeanu, M.V.; Camen, A.; Rogoveanu, I.; Surlin, P. Oral and Periodontal Implications of Hepatitis Type B and D. Current State of Knowledge and Future Perspectives. J. Pers. Med. 2022, 12, 1580. [Google Scholar] [CrossRef]
- Marconi, G.D.; Della Rocca, Y.; Fonticoli, L.; Melfi, F.; Rajan, T.S.; Carradori, S.; Pizzicannella, J.; Trubiani, O.; Diomede, F. C-Myc Expression in Oral Squamous Cell Carcinoma: Molecular Mechanisms in Cell Survival and Cancer Progression. Pharmaceuticals 2022, 15, 890. [Google Scholar] [CrossRef]
- Gandolfo, S.; Richiardi, L.; Carrozzo, M.; Broccoletti, R.; Carbone, M.; Pagano, M.; Vestita, C.; Rosso, S.; Merletti, F. Risk of Oral Squamous Cell Carcinoma in 402 Patients with Oral Lichen Planus: A Follow-up Study in an Italian Population. Oral Oncol. 2004, 40, 77–83. [Google Scholar] [CrossRef]
- Su, F.-H.; Chang, S.-N.; Chen, P.-C.; Sung, F.-C.; Huang, S.-F.; Chiou, H.-Y.; Su, C.-T.; Lin, C.-C.; Yeh, C.-C. Positive Association Between Hepatitis C Infection and Oral Cavity Cancer: A Nationwide Population-Based Cohort Study in Taiwan. PLoS ONE 2012, 7, e48109. [Google Scholar] [CrossRef][Green Version]
- Borsetto, D.; Fussey, J.; Fabris, L.; Bandolin, L.; Gaudioso, P.; Phillips, V.; Polesel, J.; Boscolo-Rizzo, P. HCV Infection and the Risk of Head and Neck Cancer: A Meta-Analysis. Oral Oncol. 2020, 109, 104869. [Google Scholar] [CrossRef] [PubMed]




Disclaimer/Publisher’s Note: The statements, opinions and data contained in all publications are solely those of the individual author(s) and contributor(s) and not of MDPI and/or the editor(s). MDPI and/or the editor(s) disclaim responsibility for any injury to people or property resulting from any ideas, methods, instructions or products referred to in the content. |
© 2024 by the authors. Licensee MDPI, Basel, Switzerland. This article is an open access article distributed under the terms and conditions of the Creative Commons Attribution (CC BY) license (https://creativecommons.org/licenses/by/4.0/).
Share and Cite
Di Stasio, D.; Guida, A.; Romano, A.; Petruzzi, M.; Marrone, A.; Fiori, F.; Lucchese, A. Hepatitis C Virus (HCV) Infection: Pathogenesis, Oral Manifestations, and the Role of Direct-Acting Antiviral Therapy: A Narrative Review. J. Clin. Med. 2024, 13, 4012. https://doi.org/10.3390/jcm13144012
Di Stasio D, Guida A, Romano A, Petruzzi M, Marrone A, Fiori F, Lucchese A. Hepatitis C Virus (HCV) Infection: Pathogenesis, Oral Manifestations, and the Role of Direct-Acting Antiviral Therapy: A Narrative Review. Journal of Clinical Medicine. 2024; 13(14):4012. https://doi.org/10.3390/jcm13144012
Chicago/Turabian StyleDi Stasio, Dario, Agostino Guida, Antonio Romano, Massimo Petruzzi, Aldo Marrone, Fausto Fiori, and Alberta Lucchese. 2024. "Hepatitis C Virus (HCV) Infection: Pathogenesis, Oral Manifestations, and the Role of Direct-Acting Antiviral Therapy: A Narrative Review" Journal of Clinical Medicine 13, no. 14: 4012. https://doi.org/10.3390/jcm13144012
APA StyleDi Stasio, D., Guida, A., Romano, A., Petruzzi, M., Marrone, A., Fiori, F., & Lucchese, A. (2024). Hepatitis C Virus (HCV) Infection: Pathogenesis, Oral Manifestations, and the Role of Direct-Acting Antiviral Therapy: A Narrative Review. Journal of Clinical Medicine, 13(14), 4012. https://doi.org/10.3390/jcm13144012

