Trans-Scleral Plugs Fixated FIL SSF IOL: A Review of the Literature and Comparison with Other Secondary IOL Implants
Abstract
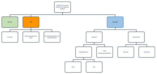
1. Introduction
1.1. Anterior Chamber IOLs
1.2. Iris Fixation IOLs
1.3. Scleral Fixation IOLs
2. Methods
Statistical Analysis
3. Results
3.1. Visual Outcomes
3.2. Complications
3.3. Comparison with Other Secondary IOL Implants
4. Discussion
5. Conclusions
Author Contributions
Funding
Institutional Review Board Statement
Informed Consent Statement
Data Availability Statement
Conflicts of Interest
References
- Chen, M.; LaMattina, K.; Patrianakos, T.; Dwarakanathan, S. Complication rate of posterior capsule rupture with vitreous loss during phacoemulsification at a Hawaiian cataract surgical center: A clinical audit. Clin. Ophthalmol. 2014, 8, 375–378. [Google Scholar] [CrossRef] [PubMed]
- Barca, F.; Caporossi, T.; de Angelis, L.; Giansanti, F.; Savastano, A.; Di Leo, L.; Rizzo, S. Trans-scleral plugs fixated IOL: A new paradigm for sutureless scleral fixation. J. Cataract. Refract. Surg. 2020, 46, 716–720. [Google Scholar] [CrossRef] [PubMed]
- Lyle, W.A.; Jin, J.-C. Secondary Intraocular Lens Implantation: Anterior Chamber vs. Posterior Chamber Lenses. Ophthalmic Surg. Lasers Imaging Retin. 1993, 24, 375–381. [Google Scholar] [CrossRef]
- Ravalico, G.; Botteri, E.; Baccara, F. Long-term endothelial changes after implantation of anterior chamber intraocular lenses in cataract surgery. J. Cataract. Refract. Surg. 2003, 29, 1918–1923. [Google Scholar] [CrossRef]
- Dick, H.B.; Augustin, A.J. Lens implant selection with absence of capsular support. Curr. Opin. Ophthalmol. 2001, 12, 47–57. [Google Scholar] [CrossRef]
- Smith, P.W.; Wong, S.K.; Stark, W.J.; Gottsch, J.D.; Terry, A.C.; Bonham, R.D. Complications of Semiflexible, Closed-Loop Anterior Chamber Intraocular Lenses. Arch. Ophthalmol. 1987, 105, 52–57. [Google Scholar] [CrossRef]
- Shen, J.F.; Deng, S.; Hammersmith, K.M.; Kuo, A.N.; Li, J.Y.; Weikert, M.P.; Shtein, R.M. Intraocular Lens Implantation in the Absence of Zonular Support: An Outcomes and Safety Update: A Report by the American Academy of Ophthalmology. Ophthalmology 2020, 127, 1234–1258. [Google Scholar] [CrossRef]
- Peralba, R.T.; Lamas-Francis, D.; Sarandeses-Diez, T.; Martínez-Pérez, L.; Rodríguez-Ares, T. Iris-claw intraocular lens for aphakia: Can location influence the final outcomes? J. Cataract. Refract. Surg. 2018, 44, 818–826. [Google Scholar] [CrossRef]
- Wagoner, M.D.; Cox, T.A.; Ariyasu, R.G.; Jacobs, D.S.; Karp, C.L. Intraocular lens implantation in the absence of capsular support: A report by the American Academy of Ophthalmology. Ophthalmology 2003, 110, 840–859. [Google Scholar] [CrossRef]
- Kim, J.; Kinyoun, J.L.; Saperstein, D.A.; Porter, S.L. Subluxation of transscleral sutured posterior chamber intraocular lens (TSIOL). Am. J. Ophthalmol. 2003, 136, 382–384. [Google Scholar] [CrossRef]
- Yamane, S.; Sato, S.; Maruyama-Inoue, M.; Kadonosono, K. Flanged Intrascleral Intraocular Lens Fixation with Double-Needle Technique. Ophthalmology 2017, 124, 1136–1142. [Google Scholar] [CrossRef] [PubMed]
- Agarwal, A.; Kumar, D.A.; Jacob, S.; Baid, C.; Agarwal, A.; Srinivasan, S. Fibrin glue–assisted sutureless posterior chamber intraocular lens implantation in eyes with deficient posterior capsules. J. Cataract. Refract. Surg. 2008, 34, 1433–1438. [Google Scholar] [CrossRef] [PubMed]
- Georgalas, I.; Spyropoulos, D.; Gotzaridis, S.; Papakonstantinou, E.; Kandarakis, S.; Kanakis, M.; Karamaounas, A.; Petrou, P. Scleral fixation of Carlevale intraocular lens: A new tool in correcting aphakia with no capsular support. Eur. J. Ophthalmol. 2021, 32, 527–533. [Google Scholar] [CrossRef] [PubMed]
- Rossi, T.; Iannetta, D.; Romano, V.; Carlevale, C.; Forlini, M.; Telani, S.; Imburgia, A.; Mularoni, A.; Fontana, L.; Ripandelli, G. A novel intraocular lens designed for sutureless scleral fixation: Surgical series. Graefe’s Arch. Clin. Exp. Ophthalmol. 2020, 259, 257–262. [Google Scholar] [CrossRef] [PubMed]
- Petrelli, M.; Schmutz, L.; Gkaragkani, E.; Droutsas, K.; Kymionis, G.D. Simultaneous penetrating keratoplasty and implantation of a new scleral-fixated, sutureless, posterior chamber intraocular lens (Soleko, Carlevale): A novel technique. Cornea 2020, 39, 1450–1452. [Google Scholar] [CrossRef] [PubMed]
- Vaiano, A.S.; Hoffer, K.J.; Greco, A.; Greco, A.; D’Amico, G.; Pasqualitto, V.; Carlevale, C.; Savini, G. Long-term Outcomes and Complications of the New Carlevale Sutureless Scleral Fixation Posterior Chamber IOL. J. Refract. Surg. 2021, 37, 126–132. [Google Scholar] [CrossRef]
- Dadeya, S.; Kamlesh, P.K.S. Secondary Intraocular Lens (IOL) Implantation: Anterior Chamber versus Scleral Fixation Long-Term Comparative Evaluation. Eur. J. Ophthalmol. 2003, 13, 627–633. [Google Scholar] [CrossRef]
- De Silva, S.R.; Arun, K.; Anandan, M.; Glover, N.; Patel, C.K.; Rosen, P. Iris-claw intraocular lenses to correct aphakia in the absence of capsule support. J. Cataract. Refract. Surg. 2011, 37, 1667–1672. [Google Scholar] [CrossRef]
- Farjo, A.A.; Rhee, D.J.; Soong, H.K.; Meyer, R.F.; Sugar, A. Iris-Sutured Posterior Chamber Intraocular Lens Implantation During Penetrating Keratoplasty. Cornea 2004, 23, 18–28. [Google Scholar] [CrossRef]
- McAllister, A.S.; Hirst, L.W. Visual outcomes and complications of scleral-fixated posterior chamber intraocular lenses. J. Cataract. Refract. Surg. 2011, 37, 1263–1269. [Google Scholar] [CrossRef]
- Scharioth, G.B.; Prasad, S.; Georgalas, I.; Tataru, C.; Pavlidis, M. Intermediate results of sutureless intrascleral posterior chamber intraocular lens fixation. J. Cataract. Refract. Surg. 2010, 36, 254–259. [Google Scholar] [CrossRef] [PubMed]
- Evereklioglu, C.; Er, H.; Bekir, N.A.; Borazan, M.; Zorlu, F. Comparison of secondary implantation of flexible open-loop anterior chamber and scleral-fixated posterior chamber intraocular lenses. J. Cataract. Refract. Surg. 2003, 29, 301–308. [Google Scholar] [CrossRef] [PubMed]
- Güell, J.L.; Verdaguer, P.; Elies, D.; Gris, O.; Manero, F.; Mateu-Figueras, G.; Morral, M. Secondary iris-claw anterior chamber lens implantation in patients with aphakia without capsular support. Br. J. Ophthalmol. 2014, 98, 658–663. [Google Scholar] [CrossRef] [PubMed]
- Condon, G.P.; Masket, S.; Kranemann, C.; Crandall, A.S.; Ahmed, I.I.K. Small-Incision Iris Fixation of Foldable Intraocular Lenses in the Absence of Capsule Support. Ophthalmology 2007, 114, 1311–1318. [Google Scholar] [CrossRef] [PubMed]
- Burcu, A.; Yalniz-Akkaya, Z.; Abay, I.; Acar, M.A.; Ornek, F. Scleral-Fixated Posterior Chamber Intraocular Lens Implantation in Pediatric and Adult Patients. Semin. Ophthalmol. 2013, 29, 39–44. [Google Scholar] [CrossRef]
- Kumar, D.A.; Agarwal, A. Glued intraocular lens: A major review on surgical technique and results. Curr. Opin. Ophthalmol. 2013, 24, 21–29. [Google Scholar] [CrossRef] [PubMed]
- Donaldson, K.E.; Gorscak, J.J.; Budenz, D.L.; Feuer, W.J.; Benz, M.S.; Forster, R.K. Anterior chamber and sutured posterior chamber intraocular lenses in eyes with poor capsular support. J. Cataract. Refract. Surg. 2005, 31, 903–909. [Google Scholar] [CrossRef] [PubMed]
- Forlini, M.; Soliman, W.; Bratu, A.; Rossini, P.; Cavallini, G.M.; Forlini, C. Long-term follow-up of retropupillary iris-claw intraocular lens implantation: A retrospective analysis. BMC Ophthalmol. 2015, 15, 143. [Google Scholar] [CrossRef]
- Mahmood, S.A.; Zafar, S.; Shakir, M.; Rizvi, S.F. Visual acuity after trans-scleral sutured posterior chamber intraocular lens. J. Coll. Physicians Surg. Pak. 2014, 24, 922–926. [Google Scholar]
- Kwong, Y.Y.; Yuen, H.K.; Lam, R.F.; Lee, V.Y.; Rao, S.K.; Lam, D.S. Comparison of Outcomes of Primary Scleral-Fixated versus Primary Anterior Chamber Intraocular Lens Implantation in Complicated Cataract Surgeries. Ophthalmology 2007, 114, 80–85. [Google Scholar] [CrossRef]
- Faria, M.Y.; Ferreira, N.P.; Pinto, J.M.; Cordeiro-Sousa, D.; Cardoso-Leal, I.; Neto, E.; Marques-Neves, C. Retropupillary iris claw intraocular lens implantation in aphakia for dislocated intraocular lens. Int. Med. Case Rep. J. 2016, 9, 261–265. [Google Scholar] [CrossRef] [PubMed]
- Long, C.; Wei, Y.; Yuan, Z.; Zhang, Z.; Lin, X.; Liu, B. Modified technique for transscleral fixation of posterior chamber intraocular lenses. BMC Ophthalmol. 2015, 15, 127. [Google Scholar] [CrossRef] [PubMed]
- Narang, P.; Narang, S. Glue-assisted intrascleral fixation of posterior chamber intraocular lens. Indian J. Ophthalmol. 2013, 61, 163–167. [Google Scholar] [CrossRef] [PubMed]
- Jamwal, R. Bioavailable curcumin formulations: A review of pharmacokinetic studies in healthy volunteers. J. Integr. Med. 2018, 16, 367–374. [Google Scholar] [CrossRef] [PubMed]
- Kumar, K.V.; Jayamadhury, G.; Potti, S.; Kumar, R.M.; Mishra, K.D.; Nambula, S.R. Retropupillary fixation of iris-claw lens in visual rehabilitation of aphakic eyes. Indian J. Ophthalmol. 2016, 64, 743–746. [Google Scholar] [CrossRef] [PubMed]
- Yeung, L.; Wang, N.-K.; Wu, W.-C.; Chen, K.-J. Combined 23-gauge transconjunctival vitrectomy and scleral fixation of intraocular lens without conjunctival dissection in managing lens complications. BMC Ophthalmol. 2018, 18, 108. [Google Scholar] [CrossRef]
- Yamane, S.; Inoue, M.; Arakawa, A.; Kadonosono, K. Sutureless 27-Gauge Needle–Guided Intrascleral Intraocular Lens Implantation with Lamellar Scleral Dissection. Ophthalmology 2014, 121, 61–66. [Google Scholar] [CrossRef]
- Kelkar, A.; Shah, R.; Vasavda, V.; Kelkar, J.; Kelkar, S. Primary iris claw IOL retrofixation with intravitreal triamcinolone acetonide in cases of inadequate capsular support. Int. Ophthalmol. 2017, 38, 111–117. [Google Scholar] [CrossRef]
- Kawaji, T.; Sato, T.; Tanihara, H. Sutureless intrascleral intraocular lens fixation with lamellar dissection of scleral tunnel. Clin. Ophthalmol. 2016, 10, 227–231. [Google Scholar] [CrossRef]
- Zhang, Y.; He, F.; Jiang, J.; Li, Q.; Wang, Z. Modified technique for intrascleral fixation of posterior chamber intraocular lens without scleral flaps. J. Cataract. Refract. Surg. 2017, 43, 162–166. [Google Scholar] [CrossRef]
- Todorich, B.; Stem, M.S.; Kooragayala, K.; Thanos, A.; Faia, L.J.; Williams, G.A.; Hassan, T.S.; Woodward, M.A.; Wolfe, J.D. Structural analysis and comprehensive surgical outcomes of the sutureless intrascleral fixation of secondary intraocular lenses in human eyes. Retina 2018, 38, S31–S40. [Google Scholar] [CrossRef] [PubMed]
- Akpek, E.K.; Altan-Yaycioglu, R.; Karadayi, K.; Christen, W.; Stark, W.J. Long-term outcomes of combined penetrating keratoplasty with iris-sutured intraocular lens implantation. Ophthalmology 2003, 110, 1017–1022. [Google Scholar] [CrossRef] [PubMed]
- Bading, G.; Hillenkamp, J.; Sachs, H.G.; Gabel, V.-P.; Framme, C. Long-term Safety and Functional Outcome of Combined Pars Plana Vitrectomy and Scleral-Fixated Sutured Posterior Chamber Lens Implantation. Am. J. Ophthalmol. 2007, 144, 371–377.e1. [Google Scholar] [CrossRef] [PubMed]
- Kim, S.J.; Lee, S.J.; Park, C.H.; Jung, G.Y.; Park, S.H. Long-Term Stability and Visual Outcomes of a Single-Piece, Foldable, Acrylic Intraocular Lens for Scleral Fixation. Retina 2009, 29, 91–97. [Google Scholar] [CrossRef] [PubMed]
- Chan, T.; Lam, J.K.; Jhanji, V.; Li, E.Y. Comparison of Outcomes of Primary Anterior Chamber Versus Secondary Scleral-Fixated Intraocular Lens Implantation in Complicated Cataract Surgeries. Am. J. Ophthalmol. 2015, 159, 221–226.e2. [Google Scholar] [CrossRef]
- Kang, D.J.; Kim, H.K. Clinical analysis of the factors contributing to pupillary optic capture after transscleral fixation of posterior chamber intraocular lens for dislocated intraocular lens. J. Cataract. Refract. Surg. 2016, 42, 1146–1150. [Google Scholar] [CrossRef]
- Vote, B.J.; Tranos, P.; Bunce, C.; Charteris, D.G.; Da Cruz, L. Long-Term Outcome of Combined Pars Plana Vitrectomy and Scleral Fixated Sutured Posterior Chamber Intraocular Lens Implantation. Am. J. Ophthalmol. 2006, 141, 308–312.e1. [Google Scholar] [CrossRef]
- Mohammad-Rabie, H.; Malekifar, P.; Esfandiari, H. Visual Outcomes after Primary Iris Claw Artisan Intraocular Lens Implantation during Complicated Cataract Surgery. Semin. Ophthalmol. 2016, 32, 337–340. [Google Scholar] [CrossRef]
- Schallenberg, M.; Dekowski, D.; Hahn, A.; Laube, T.; Steuhl, K.-P.; Meller, D. Aphakia correction with retropupillary fixated iris-claw lens (Artisan)—Long-term results. Clin. Ophthalmol. 2013, 8, 137–141. [Google Scholar] [CrossRef]
- Choragiewicz, T.; Rejdak, R.; Grzybowski, A.; Nowomiejska, K.; Moneta-Wielgoś, J.; Ozimek, M.; Jünemann, A.G.M. Outcomes of Sutureless Iris-Claw Lens Implantation. J. Ophthalmol. 2016, 2016, 7013709. [Google Scholar] [CrossRef]
- Schnurrbusch, U.E.K.; Welt, K.; Horn, L.-C.; Wiedemann, P.; Wolf, S. Histological findings of surgically excised choroidal neovascular membranes after photodynamic therapy. Br. J. Ophthalmol. 2001, 85, 1086–1091. [Google Scholar] [CrossRef] [PubMed]
- Veronese, C.; Maiolo, C.; Armstrong, G.W.; Primavera, L.; Torrazza, C.; Della Mora, L.; Ciardella, A.P. New surgical approach for sutureless scleral fixation. Eur. J. Ophthalmol. 2020, 30, 612–615. [Google Scholar] [CrossRef] [PubMed]
- Jamari, J.; Ammarullah, M.; Saad, A.; Syahrom, A.; Uddin, M.; van der Heide, E.; Basri, H. The Effect of Bottom Profile Dimples on the Femoral Head on Wear in Metal-on-Metal Total Hip Arthroplasty. J. Funct. Biomater. 2021, 12, 38. [Google Scholar] [CrossRef] [PubMed]
- Marcovich, A.L.; Tandogan, T.; Bareket, M.; Eting, E.; Kaplan-Ashiri, I.; Bukelman, A.; Auffarth, G.U.; Khoramnia, R. Opacification of hydrophilic intraocular lenses associated with vitrectomy and injection of intraocular gas. BMJ Open Ophthalmol. 2018, 3, e000157. [Google Scholar] [CrossRef] [PubMed]




| Authors | Total N. of Eyes | Mean Follow-Up | BCVA (logMAR) | |
|---|---|---|---|---|
| Preoperative | Postoperative | |||
| Barca et al. [2] | 32 | 8 | 0.46 ± 0.29 | 0.13 ± 0.12 |
| Rossi et al. [14] | 78 | 6 | 0.86 ± 0.56 | 0.38 ± 0.42 |
| Georgalas et al. [13] | 169 | 9 | 0.58 ± 0.49 | 0.09 ± 0.1 |
| Vaiano et al. [16] | 54 | 12 | 0.42 ± 0.34 | 0.38 ± 0.38 |
| Authors | Cystoid Macular Edema |
IOP Increase |
Reverse Pupillary Block |
Vitreous Hemorrhage | Retinal Tears |
Retinal Detachment |
Corneal Decompensation |
Haptic Exposure |
|---|---|---|---|---|---|---|---|---|
| Barca et al. [2] | 1 (3.1%) | 1 (3.1%) | 2 (6.2%) | 1 (3.1%) | ||||
| Rossi et al. [14] | 4 (5.1%) | 2 (2.5%) | 2 (2.5%) | 2 (2.5%) | 1 (1.3%) | |||
| Georgalas et al. [13] | 28 (16.5%) | 8 (4.7%) | ||||||
| Vaiano et al. [16] | 4 (7.4%) | 1(1.8%) | 2 (3.7%) |
| Lens Type | Total N. of Eyes | CME | Vitreous Haemorrhage % | Retinal Detachment % |
|---|---|---|---|---|
| Carlevale | 333 | 5.4 | 4.4 | 2.2 |
| Anterior chamber IOL | 311 | 7.3 | 2.2 | 0.9 |
| Iris fixation, anterior | 254 | 4.2 | 1.2 | 0.4 |
| Iris fixation, posterior | 629 | 2.8 | 0.3 | 0.7 |
| Iris fixation suture | 639 | 16.2 | 0.7 | 2.0 |
| Scleral fixation suture | 1163 | 4.8 | 4.3 | 2.2 |
| Scleral fixation sutureless | 1331 | 4.5 | 3.4 | 0.5 |
| CME Carlevale | CME Angle | CME Iris Clip | CME Iris Suture | CME Scleral Suture | CME Sclera Sutureless |
|---|---|---|---|---|---|
| 3.1 [2] | 6.6 [17] | 7.7 [18] | 28 [19] | 7.3 [20] | 1.6 [21] |
| 5.1 [14] | 6.8 [22] | 3.1 [23] | 2.8 [24] | 6.3 [25] | 1.4 [26] |
| 7.4 [16] | 15 [27] | 0.9 [28] | 5.7 [29] | 4.8 [26] | |
| 0 [30] | 4.5 [31] | 10.4 [32] | 4 [33] | ||
| 3.4 [34] | 11.5 [35] | 8 [36] | 2.9 [37] | ||
| 1.9 [38] | 4.2 [39] | ||||
| 3 [40] | |||||
| 1 [11] | |||||
| 3.3 [38] | |||||
| 2. [38] | |||||
| 21.3 [41] |
| VH Carlevale | VH Angle | VH Iris Clip | VH Iris Suture | VH Scleral Suture | VH Sclera Sutureless |
|---|---|---|---|---|---|
| 3.1 [2] | 0 [17] | 2.6 [18] | 1.6 [42] | 4.8 [43] | 3.2 [21] |
| 4.7 [13] | 0 [22] | 1 [38] | 0.3 [19] | 3 [44] | 0 [33] |
| 2.2 [30] | 2.9 [29] | 0 [37] | |||
| 6.7 [45] | 8.3 [32] | 8.3 [39] | |||
| 7.8 [46] | 0 [40] | ||||
| 5 [36] | 5 [11] | ||||
| 0 [38] | |||||
| 2.5 [38] | |||||
| 22.1 [41] |
| RD Carlevale | RD Angle | RD Iris Clip | RD Iris Suture | RD Scleral Suture | RD Sclera Sutureless |
|---|---|---|---|---|---|
| 2.5 [14] | 0 [17] | 0.8 [18] | 0.5 [42] | 8.2 [47] | 1 [26] |
| 1.8 [17] | 0 [22] | 0 [48] | 2.5 [19] | 6.3 [43] | 0 [26] |
| 0 [27] | 3.2 [49] | 2.1 [24] | 4.9 [20] | 0 [33] | |
| 2.2 [30] | 0.3 [28] | 5.5 [31] | 4.2 [32] | 0 [37] | |
| 2.2 [45] | 1.5 [31] | 0 [39] | |||
| 0 [50] | 0 [40] | ||||
| 1 [38] | 0 [11] | ||||
| 3.3 [38] | |||||
| 0 [38] |
Disclaimer/Publisher’s Note: The statements, opinions and data contained in all publications are solely those of the individual author(s) and contributor(s) and not of MDPI and/or the editor(s). MDPI and/or the editor(s) disclaim responsibility for any injury to people or property resulting from any ideas, methods, instructions or products referred to in the content. |
© 2023 by the authors. Licensee MDPI, Basel, Switzerland. This article is an open access article distributed under the terms and conditions of the Creative Commons Attribution (CC BY) license (https://creativecommons.org/licenses/by/4.0/).
Share and Cite
Raimondi, R.; Sorrentino, T.; Kilian, R.; Verma, Y.; De Rosa, F.P.; Cancian, G.; Tsoutsanis, P.; Fossati, G.; Allegrini, D.; Romano, M.R. Trans-Scleral Plugs Fixated FIL SSF IOL: A Review of the Literature and Comparison with Other Secondary IOL Implants. J. Clin. Med. 2023, 12, 1994. https://doi.org/10.3390/jcm12051994
Raimondi R, Sorrentino T, Kilian R, Verma Y, De Rosa FP, Cancian G, Tsoutsanis P, Fossati G, Allegrini D, Romano MR. Trans-Scleral Plugs Fixated FIL SSF IOL: A Review of the Literature and Comparison with Other Secondary IOL Implants. Journal of Clinical Medicine. 2023; 12(5):1994. https://doi.org/10.3390/jcm12051994
Chicago/Turabian StyleRaimondi, Raffaele, Tania Sorrentino, Raphael Kilian, Yash Verma, Francesco Paolo De Rosa, Giuseppe Cancian, Panos Tsoutsanis, Giovanni Fossati, Davide Allegrini, and Mario R. Romano. 2023. "Trans-Scleral Plugs Fixated FIL SSF IOL: A Review of the Literature and Comparison with Other Secondary IOL Implants" Journal of Clinical Medicine 12, no. 5: 1994. https://doi.org/10.3390/jcm12051994
APA StyleRaimondi, R., Sorrentino, T., Kilian, R., Verma, Y., De Rosa, F. P., Cancian, G., Tsoutsanis, P., Fossati, G., Allegrini, D., & Romano, M. R. (2023). Trans-Scleral Plugs Fixated FIL SSF IOL: A Review of the Literature and Comparison with Other Secondary IOL Implants. Journal of Clinical Medicine, 12(5), 1994. https://doi.org/10.3390/jcm12051994

