A Novel Four Mitochondrial Respiration-Related Signature for Predicting Biochemical Recurrence of Prostate Cancer
Abstract
1. Introduction
2. Materials and Methods
2.1. Data Sources
2.2. Identification of Differentially Expressed Mitochondrial Respiratory BCR-Related Genes (DE-MR-BCRGs) and Enrichment Analysis
2.3. Construction and Validation of the BCR-Based Prognostic Risk Score Model
2.4. Establishment of Nomogram
2.5. Correlations between Risk Score and Enriched Pathways and Terms
2.6. Tumor Microenvironment (TME) Analyses
2.7. Susceptibility Analysis of Immune and Chemotherapeutic Drugs
2.8. Expressions Validation of Model Genes
2.9. Statistical Analysis
3. Results
3.1. Identification and Enrichment Analysis of DE-MR-BCRGs
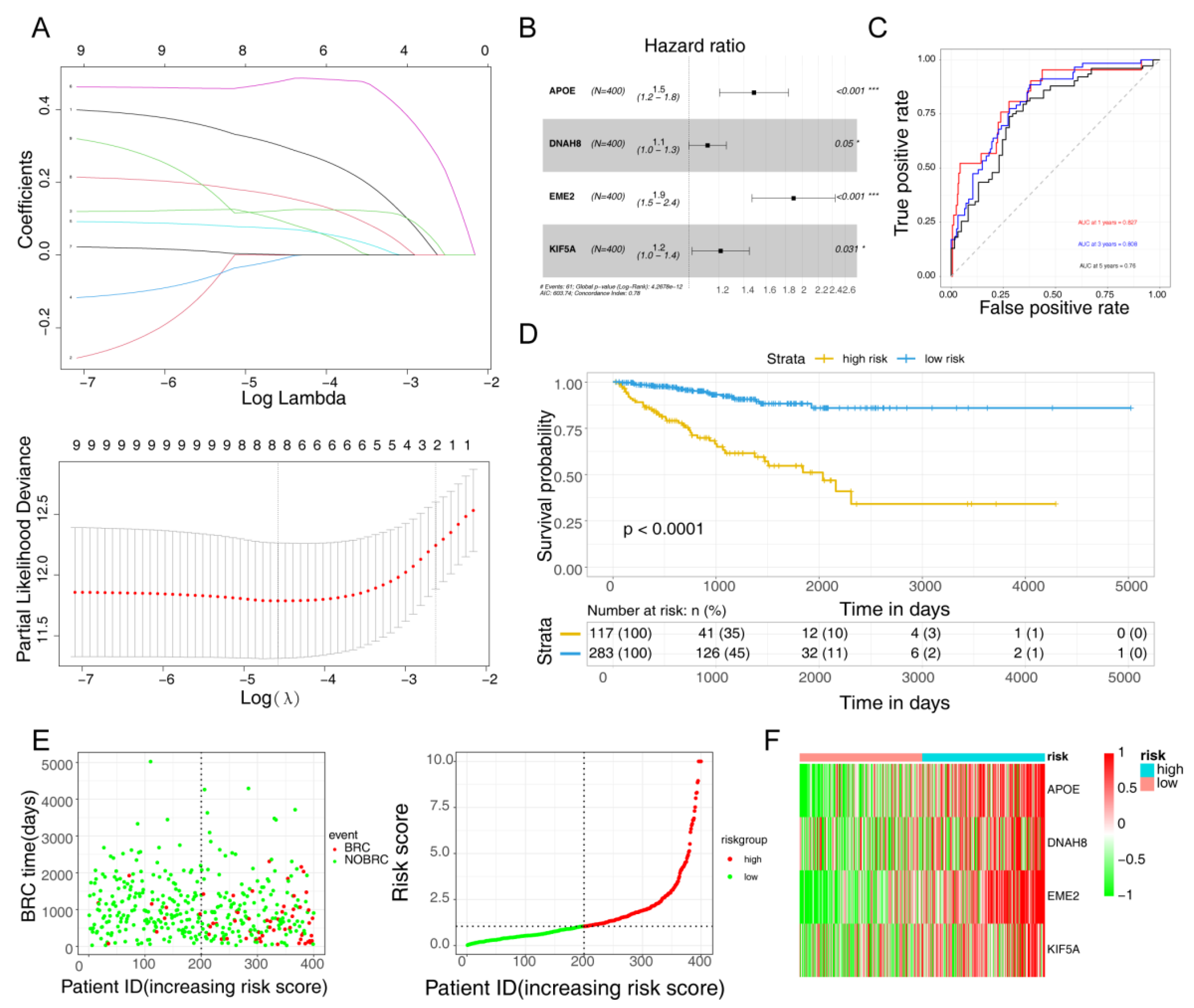
3.2. A BCR-Based Prognostic Risk Score Model of 4 Genes Was Constructed
3.3. Construction of A Nomogram
3.4. Correlations between Risk Score and Enriched Pathways and Terms
3.5. Comparison of TME between the Risk Groups
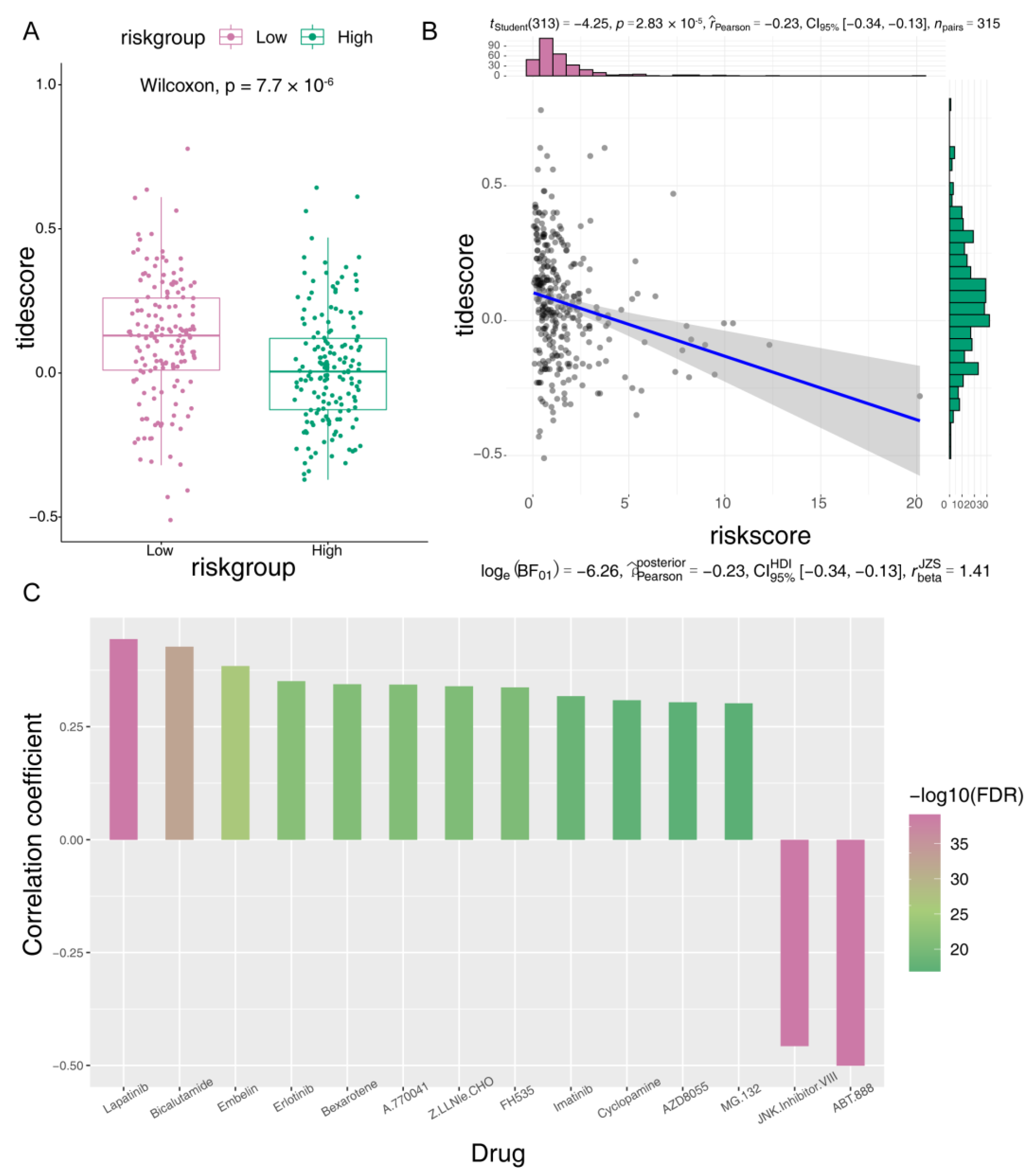
3.6. Susceptibility Analysis of Immune and Chemotherapeutic Drugs
3.7. Validation of the Expression of Four Model Genes by GSE70768 and GSE55945 Datasets
3.8. Validating the Expression of the Four Model Genes by qRT-PCR
4. Discussion
5. Conclusions
Supplementary Materials
Author Contributions
Funding
Institutional Review Board Statement
Informed Consent Statement
Data Availability Statement
Acknowledgments
Conflicts of Interest
References
- Sung, H.; Ferlay, J.; Siegel, R.L.; Laversanne, M.; Soerjomataram, I.; Jemal, A.; Bray, F. Global Cancer Statistics 2020: GLOBOCAN Estimates of Incidence and Mortality Worldwide for 36 Cancers in 185 Countries. CA Cancer J. Clin. 2021, 71, 209–249. [Google Scholar] [CrossRef]
- Cao, W.; Chen, H.-D.; Yu, Y.-W.; Li, N.; Chen, W.-Q. Changing profiles of cancer burden worldwide and in China: A secondary analysis of the global cancer statistics 2020. Chin. Med. J. 2021, 134, 783–791. [Google Scholar] [CrossRef] [PubMed]
- Van den Broeck, T.; van den Bergh, R.C.N.; Arfi, N.; Gross, T.; Moris, L.; Briers, E.; Cumberbatch, M.; De Santis, M.; Tilki, D.; Fanti, S.; et al. Prognostic Value of Biochemical Recurrence Following Treatment with Curative Intent for Prostate Cancer: A Systematic Review. Eur. Urol. 2019, 75, 967–987. [Google Scholar] [CrossRef] [PubMed]
- Amling, C.L.; Bergstralh, E.J.; Blute, M.L.; Slezak, J.M.; Zincke, H. Defining prostate specific antigen progression after radical prostatectomy: What is the most appropriate cut point? J. Urol. 2001, 165, 1146–1151. [Google Scholar] [CrossRef] [PubMed]
- Roach, M., 3rd; Hanks, G.; Thames, H., Jr.; Schellhammer, P.; Shipley, W.U.; Sokol, G.H.; Sandler, H. Defining biochemical failure following radiotherapy with or without hormonal therapy in men with clinically localized prostate cancer: Recommendations of the RTOG-ASTRO Phoenix Consensus Conference. Int. J. Radiat. Oncol. Biol. Phys. 2006, 65, 965–974. [Google Scholar] [CrossRef]
- Boorjian, S.A.; Thompson, R.H.; Tollefson, M.K.; Rangel, L.J.; Bergstralh, E.J.; Blute, M.L.; Karnes, R.J. Long-term risk of clinical progression after biochemical recurrence following radical prostatectomy: The impact of time from surgery to recurrence. Eur. Urol. 2011, 59, 893–899. [Google Scholar] [CrossRef]
- Antonarakis, E.S.; Feng, Z.; Trock, B.J.; Humphreys, E.B.; Carducci, M.A.; Partin, A.W.; Walsh, P.C.; Eisenberger, M.A. The natural history of metastatic progression in men with prostate-specific antigen recurrence after radical prostatectomy: Long-term follow-up. BJU Int. 2012, 109, 32–39. [Google Scholar] [CrossRef]
- Wei, J.; Wu, X.; Li, Y.; Tao, X.; Wang, B.; Yin, G. Identification of Potential Predictor of Biochemical Recurrence in Prostate Cancer. Int. J. Gen. Med. 2022, 15, 4897–4905. [Google Scholar] [CrossRef]
- Kalsbeek, A.M.; Chan, E.F.; Grogan, J.; Petersen, D.C.; Jaratlerdsiri, W.; Gupta, R.; Lyons, R.J.; Haynes, A.M.; Horvath, L.G.; Kench, J.G.; et al. Mutational load of the mitochondrial genome predicts pathological features and biochemical recurrence in prostate cancer. Aging 2016, 8, 2702–2712. [Google Scholar] [CrossRef]
- Koit, A.; Shevchuk, I.; Ounpuu, L.; Klepinin, A.; Chekulayev, V.; Timohhina, N.; Tepp, K.; Puurand, M.; Truu, L.; Heck, K.; et al. Mitochondrial Respiration in Human Colorectal and Breast Cancer Clinical Material Is Regulated Differently. Oxid. Med. Cell. Longev. 2017, 2017, 1372640. [Google Scholar] [CrossRef]
- Carter, J.L.; Hege, K.; Kalpage, H.A.; Edwards, H.; Hüttemann, M.; Taub, J.W.; Ge, Y. Targeting mitochondrial respiration for the treatment of acute myeloid leukemia. Biochem. Pharmacol. 2020, 182, 114253. [Google Scholar] [CrossRef]
- Zong, W.X.; Rabinowitz, J.D.; White, E. Mitochondria and Cancer. Mol. Cell 2016, 61, 667–676. [Google Scholar] [CrossRef]
- Warburg, O. On the origin of cancer cells. Science 1956, 123, 309–314. [Google Scholar] [CrossRef]
- Zhou, H.; Zhang, B.; Zheng, J.; Yu, M.; Zhou, T.; Zhao, K.; Jia, Y.; Gao, X.; Chen, C.; Wei, T. The inhibition of migration and invasion of cancer cells by graphene via the impairment of mitochondrial respiration. Biomaterials 2014, 35, 1597–1607. [Google Scholar] [CrossRef]
- Roy Chowdhury, S.; Bouchard, E.D.J.; Saleh, R.; Nugent, Z.; Peltier, C.; Mejia, E.; Hou, S.; McFall, C.; Squires, M.; Hewitt, D.; et al. Mitochondrial Respiration Correlates with Prognostic Markers in Chronic Lymphocytic Leukemia and Is Normalized by Ibrutinib Treatment. Cancers 2020, 12, 650. [Google Scholar] [CrossRef]
- Parr, R.L.; Mills, J.; Harbottle, A.; Creed, J.M.; Crewdson, G.; Reguly, B.; Guimont, F.S. Mitochondria, prostate cancer, and biopsy sampling error. Discov. Med. 2013, 15, 213–220. [Google Scholar]
- Ritchie, M.E.; Phipson, B.; Wu, D.; Hu, Y.; Law, C.W.; Shi, W.; Smyth, G.K. limma powers differential expression analyses for RNA-sequencing and microarray studies. Nucleic Acids Res. 2015, 43, e47. [Google Scholar] [CrossRef]
- Yu, G.; Wang, L.G.; Han, Y.; He, Q.Y. ClusterProfiler: An R package for comparing biological themes among gene clusters. Omics J. Integr. Biol. 2012, 16, 284–287. [Google Scholar] [CrossRef]
- Heagerty, P.J.; Zheng, Y. Survival model predictive accuracy and ROC curves. Biometrics 2005, 61, 92–105. [Google Scholar] [CrossRef]
- Iasonos, A.; Schrag, D.; Raj, G.V.; Panageas, K.S. How to build and interpret a nomogram for cancer prognosis. J. Clin. Oncol. Off. J. Am. Soc. Clin. Oncol. 2008, 26, 1364–1370. [Google Scholar] [CrossRef]
- Geeleher, P.; Cox, N.; Huang, R.S. pRRophetic: An R package for prediction of clinical chemotherapeutic response from tumor gene expression levels. PLoS ONE 2014, 9, e107468. [Google Scholar] [CrossRef] [PubMed]
- Pagliarulo, V. Androgen Deprivation Therapy for Prostate Cancer. In Molecular & Diagnostic Imaging in Prostate Cancer, Advances in Experimental Medicine and Biology; Springer: Cham, Switzerland, 2018; Volume 1096, pp. 1–30. [Google Scholar] [CrossRef]
- Sonnenburg, D.W.; Morgans, A.K. Emerging Therapies in Metastatic Prostate Cancer. Curr. Oncol. Rep. 2018, 20, 46. [Google Scholar] [CrossRef] [PubMed]
- Van den Broeck, T.; van den Bergh, R.C.N.; Briers, E.; Cornford, P.; Cumberbatch, M.; Tilki, D.; De Santis, M.; Fanti, S.; Fossati, N.; Gillessen, S.; et al. Biochemical Recurrence in Prostate Cancer: The European Association of Urology Prostate Cancer Guidelines Panel Recommendations. Eur. Urol. Focus 2020, 6, 231–234. [Google Scholar] [CrossRef]
- Zhao, Y.; Tao, Z.; Li, L.; Zheng, J.; Chen, X. Predicting biochemical-recurrence-free survival using a three-metabolic-gene risk score model in prostate cancer patients. BMC Cancer 2022, 22, 239. [Google Scholar] [CrossRef] [PubMed]
- Luan, J.C.; Zhang, Q.J.; Zhao, K.; Zhou, X.; Yao, L.Y.; Zhang, T.T.; Zeng, T.Y.; Xia, J.D.; Song, N.H. A Novel Set of Immune-associated Gene Signature predicts Biochemical Recurrence in Localized Prostate Cancer Patients after Radical Prostatectomy. J. Cancer 2021, 12, 3715–3725. [Google Scholar] [CrossRef]
- Lv, Z.; Wang, J.; Wang, X.; Mo, M.; Tang, G.; Xu, H.; Wang, J.; Li, Y.; Liu, M. Identifying a Ferroptosis-Related Gene Signature for Predicting Biochemical Recurrence of Prostate Cancer. Front. Cell Dev. Biol. 2021, 9, 666025. [Google Scholar] [CrossRef]
- Wang, N.; Deng, Y.; Wei, W.; Song, L.; Wang, Y. Serum containing Tongqiaohuoxue decoction suppresses glutamate-induced PC12 cell injury. Neural Regen. Res. 2012, 7, 1125–1131. [Google Scholar] [CrossRef]
- Rebane-Klemm, E.; Truu, L.; Reinsalu, L.; Puurand, M.; Shevchuk, I.; Chekulayev, V.; Timohhina, N.; Tepp, K.; Bogovskaja, J.; Afanasjev, V.; et al. Mitochondrial Respiration in KRAS and BRAF Mutated Colorectal Tumors and Polyps. Cancers 2020, 12, 815. [Google Scholar] [CrossRef]
- Chen, C.L.; Lin, C.Y.; Kung, H.J. Targeting Mitochondrial OXPHOS and Their Regulatory Signals in Prostate Cancers. Int. J. Mol. Sci. 2021, 22, 3435. [Google Scholar] [CrossRef]
- Chekulayev, V.; Mado, K.; Shevchuk, I.; Koit, A.; Kaldma, A.; Klepinin, A.; Timohhina, N.; Tepp, K.; Kandashvili, M.; Ounpuu, L.; et al. Metabolic remodeling in human colorectal cancer and surrounding tissues: Alterations in regulation of mitochondrial respiration and metabolic fluxes. Biochem. Biophys. Rep. 2015, 4, 111–125. [Google Scholar] [CrossRef]
- Ounpuu, L.; Truu, L.; Shevchuk, I.; Chekulayev, V.; Klepinin, A.; Koit, A.; Tepp, K.; Puurand, M.; Rebane-Klemm, E.; Käämbre, T. Comparative analysis of the bioenergetics of human adenocarcinoma Caco-2 cell line and postoperative tissue samples from colorectal cancer patients. Biochem. Cell Biol. 2018, 96, 808–817. [Google Scholar] [CrossRef]
- Singh, R.; Letai, A.; Sarosiek, K. Regulation of apoptosis in health and disease: The balancing act of BCL-2 family proteins. Nat. Rev. Mol. Cell Biol. 2019, 20, 175–193. [Google Scholar] [CrossRef]
- Schöpf, B.; Weissensteiner, H.; Schäfer, G.; Fazzini, F.; Charoentong, P.; Naschberger, A.; Rupp, B.; Fendt, L.; Bukur, V.; Giese, I.; et al. OXPHOS remodeling in high-grade prostate cancer involves mtDNA mutations and increased succinate oxidation. Nat. Commun. 2020, 11, 1487. [Google Scholar] [CrossRef]
- Singh, K.K.; Desouki, M.M.; Franklin, R.B.; Costello, L.C. Mitochondrial aconitase and citrate metabolism in malignant and nonmalignant human prostate tissues. Mol. Cancer 2006, 5, 14. [Google Scholar] [CrossRef]
- Shangguan, X.; He, J.; Ma, Z.; Zhang, W.; Ji, Y.; Shen, K.; Yue, Z.; Li, W.; Xin, Z.; Zheng, Q.; et al. SUMOylation controls the binding of hexokinase 2 to mitochondria and protects against prostate cancer tumorigenesis. Nat. Commun. 2021, 12, 1812. [Google Scholar] [CrossRef]
- Kurose, H.; Naito, Y.; Akiba, J.; Kondo, R.; Ogasawara, S.; Kusano, H.; Sanada, S.; Abe, H.; Kakuma, T.; Ueda, K.; et al. High sulfite oxidase expression could predict postoperative biochemical recurrence in patients with prostate cancer. Med. Mol. Morphol. 2019, 52, 164–172. [Google Scholar] [CrossRef]
- Yencilek, F.; Yilmaz, S.G.; Yildirim, A.; Gormus, U.; Altinkilic, E.M.; Dalan, A.B.; Bastug, Y.; Turkmen, S.; Turkan, S.; Isbir, T. Apolipoprotein E Genotypes in Patients with Prostate Cancer. Anticancer Res. 2016, 36, 707–711. [Google Scholar]
- Slattery, M.L.; Sweeney, C.; Murtaugh, M.; Ma, K.N.; Potter, J.D.; Levin, T.R.; Samowitz, W.; Wolff, R. Associations between apoE genotype and colon and rectal cancer. Carcinogenesis 2005, 26, 1422–1429. [Google Scholar] [CrossRef]
- Zunarelli, E.; Nicoll, J.A.; Migaldi, M.; Trentini, G.P. Apolipoprotein E polymorphism and breast carcinoma: Correlation with cell proliferation indices and clinical outcome. Breast Cancer Res. Treat. 2000, 63, 193–198. [Google Scholar] [CrossRef]
- Correa, D.D.; Satagopan, J.; Baser, R.E.; Cheung, K.; Richards, E.; Lin, M.; Karimi, S.; Lyo, J.; DeAngelis, L.M.; Orlow, I. APOE polymorphisms and cognitive functions in patients with brain tumors. Neurology 2014, 83, 320–327. [Google Scholar] [CrossRef]
- Venanzoni, M.C.; Giunta, S.; Muraro, G.B.; Storari, L.; Crescini, C.; Mazzucchelli, R.; Montironi, R.; Seth, A. Apolipoprotein E expression in localized prostate cancers. Int. J. Oncol. 2003, 22, 779–786. [Google Scholar] [CrossRef] [PubMed]
- Niemi, M.; Kervinen, K.; Kiviniemi, H.; Lukkarinen, O.; Kyllönen, A.P.; Apaja-Sarkkinen, M.; Savolainen, M.J.; Kairaluoma, M.I.; Kesäniemi, Y.A. Apolipoprotein E phenotype, cholesterol and breast and prostate cancer. J. Epidemiol. Community Health 2000, 54, 938–939. [Google Scholar] [CrossRef] [PubMed]
- Ifere, G.O.; Desmond, R.; Demark-Wahnefried, W.; Nagy, T.R. Apolipoprotein E gene polymorphism influences aggressive behavior in prostate cancer cells by deregulating cholesterol homeostasis. Int. J. Oncol. 2013, 43, 1002–1010. [Google Scholar] [CrossRef] [PubMed]
- Utermann, G. Apolipoprotein E polymorphism in health and disease. Am. Heart J. 1987, 113, 433–440. [Google Scholar] [CrossRef] [PubMed]
- Verma, S.; Bakshi, D.; Sharma, V.; Sharma, I.; Shah, R.; Bhat, A.; Bhat, G.R.; Sharma, B.; Wakhloo, A.; Kaul, S.; et al. Genetic variants of DNAH11 and LRFN2 genes and their association with ovarian and breast cancer. Int. J. Gynaecol. Obstet. Off. Organ Int. Fed. Gynaecol. Obstet. 2020, 148, 118–122. [Google Scholar] [CrossRef]
- Zhu, C.; Yang, Q.; Xu, J.; Zhao, W.; Zhang, Z.; Xu, D.; Zhang, Y.; Zhao, E.; Zhao, G. Somatic mutation of DNAH genes implicated higher chemotherapy response rate in gastric adenocarcinoma patients. J. Transl. Med. 2019, 17, 109. [Google Scholar] [CrossRef]
- Wang, Y.; Ledet, R.J.; Imberg-Kazdan, K.; Logan, S.K.; Garabedian, M.J. Dynein axonemal heavy chain 8 promotes androgen receptor activity and associates with prostate cancer progression. Oncotarget 2016, 7, 49268–49280. [Google Scholar] [CrossRef]
- Pepe, A.; West, S.C. MUS81-EME2 promotes replication fork restart. Cell Rep. 2014, 7, 1048–1055. [Google Scholar] [CrossRef]
- Teng, P.C.; Huang, S.P.; Liu, C.H.; Lin, T.Y.; Cho, Y.C.; Lai, Y.L.; Wang, S.C.; Yeh, H.C.; Chuu, C.P.; Chen, D.N.; et al. Identification of DNA Damage Repair-Associated Prognostic Biomarkers for Prostate Cancer Using Transcriptomic Data Analysis. Int. J. Mol. Sci. 2021, 22, 1771. [Google Scholar] [CrossRef]
- Liu, M.; Nadar, V.C.; Kozielski, F.; Kozlowska, M.; Yu, W.; Baas, P.W. Kinesin-12, a mitotic microtubule-associated motor protein, impacts axonal growth, navigation, and branching. J. Neurosci. Off. J. Soc. Neurosci. 2010, 30, 14896–14906. [Google Scholar] [CrossRef]
- Tian, D.W.; Wu, Z.L.; Jiang, L.M.; Gao, J.; Wu, C.L.; Hu, H.L. KIF5A Promotes Bladder Cancer Proliferation In Vitro and In Vivo. Dis. Markers 2019, 2019, 4824902. [Google Scholar] [CrossRef]
- Zou, J.X.; Duan, Z.; Wang, J.; Sokolov, A.; Xu, J.; Chen, C.Z.; Li, J.J.; Chen, H.W. Kinesin family deregulation coordinated by bromodomain protein ANCCA and histone methyltransferase MLL for breast cancer cell growth, survival, and tamoxifen resistance. Mol. Cancer Res. MCR 2014, 12, 539–549. [Google Scholar] [CrossRef]
- Tooker, B.C.; Newman, L.S.; Bowler, R.P.; Karjalainen, A.; Oksa, P.; Vainio, H.; Pukkala, E.; Brandt-Rauf, P.W. Proteomic detection of cancer in asbestosis patients using SELDI-TOF discovered serum protein biomarkers. Biomarkers 2011, 16, 181–191. [Google Scholar] [CrossRef]
- Lindberg, J.; Mills, I.G.; Klevebring, D.; Liu, W.; Neiman, M.; Xu, J.; Wikström, P.; Wiklund, P.; Wiklund, F.; Egevad, L.; et al. The mitochondrial and autosomal mutation landscapes of prostate cancer. Eur. Urol. 2013, 63, 702–708. [Google Scholar] [CrossRef]
- Dhaini, H.R.; Daher, Z. Genetic polymorphisms of PPAR genes and human cancers: Evidence for gene-environment interactions. J. Environ. Sci. Health C Environ. Carcinog. Ecotoxicol. Rev. 2019, 37, 146–179. [Google Scholar] [CrossRef]
- Liu, R.Z.; Choi, W.S.; Jain, S.; Dinakaran, D.; Xu, X.; Han, W.H.; Yang, X.H.; Glubrecht, D.D.; Moore, R.B.; Lemieux, H.; et al. The FABP12/PPARγ pathway promotes metastatic transformation by inducing epithelial-to-mesenchymal transition and lipid-derived energy production in prostate cancer cells. Mol. Oncol. 2020, 14, 3100–3120. [Google Scholar] [CrossRef]
- Olokpa, E.; Bolden, A.; Stewart, L.V. The Androgen Receptor Regulates PPARγ Expression and Activity in Human Prostate Cancer Cells. J. Cell. Physiol. 2016, 231, 2664–2672. [Google Scholar] [CrossRef]
- Galbraith, L.C.A.; Mui, E.; Nixon, C.; Hedley, A.; Strachan, D.; MacKay, G.; Sumpton, D.; Sansom, O.J.; Leung, H.Y.; Ahmad, I. PPAR-gamma induced AKT3 expression increases levels of mitochondrial biogenesis driving prostate cancer. Oncogene 2021, 40, 2355–2366. [Google Scholar] [CrossRef]
- Lethongsavarn, V.; Pinault, M.; Diedhiou, A.; Guimaraes, C.; Guibon, R.; Bruyère, F.; Mathieu, R.; Rioux-Leclercq, N.; Multigner, L.; Brureau, L.; et al. Tissue cholesterol metabolism and prostate cancer aggressiveness: Ethno-geographic variations. Prostate 2021, 81, 1365–1373. [Google Scholar] [CrossRef]
- Henrich, S.E.; McMahon, K.M.; Plebanek, M.P.; Calvert, A.E.; Feliciano, T.J.; Parrish, S.; Tavora, F.; Mega, A.; De Souza, A.; Carneiro, B.A.; et al. Prostate cancer extracellular vesicles mediate intercellular communication with bone marrow cells and promote metastasis in a cholesterol-dependent manner. J. Extracell. Vesicles 2020, 10, e12042. [Google Scholar] [CrossRef]
- Sharifi, N.; Auchus, R.J. Steroid biosynthesis and prostate cancer. Steroids 2012, 77, 719–726. [Google Scholar] [CrossRef] [PubMed]
- Ahlering, T.E.; My Huynh, L.; Towe, M.; See, K.; Tran, J.; Osann, K.; El Khatib, F.M.; Yafi, F.A. Testosterone replacement therapy reduces biochemical recurrence after radical prostatectomy. BJU Int. 2020, 126, 91–96. [Google Scholar] [CrossRef] [PubMed]
- Xie, F.; Peng, F. Reduction in Copper Uptake and Inhibition of Prostate Cancer Cell Proliferation by Novel Steroid-based Compounds. Anticancer Res. 2021, 41, 5953–5958. [Google Scholar] [CrossRef] [PubMed]
- Feng, D.; Shi, X.; Zhang, F.; Xiong, Q.; Wei, Q.; Yang, L. Energy Metabolism-Related Gene Prognostic Index Predicts Biochemical Recurrence for Patients with Prostate Cancer Undergoing Radical Prostatectomy. Front. Immunol. 2022, 13, 839362. [Google Scholar] [CrossRef] [PubMed]
- Gamat, M.; McNeel, D.G. Androgen deprivation and immunotherapy for the treatment of prostate cancer. Endocr. Relat. Cancer 2017, 24, T297–T310. [Google Scholar] [CrossRef]
- Silvestri, I.; Cattarino, S.; Giantulli, S.; Nazzari, C.; Collalti, G.; Sciarra, A. A Perspective of Immunotherapy for Prostate Cancer. Cancers 2016, 8, 64. [Google Scholar] [CrossRef]
- McArdle, P.A.; Canna, K.; McMillan, D.C.; McNicol, A.M.; Campbell, R.; Underwood, M.A. The relationship between T-lymphocyte subset infiltration and survival in patients with prostate cancer. Br. J. Cancer 2004, 91, 541–543. [Google Scholar] [CrossRef]
- Kaur, H.B.; Guedes, L.B.; Lu, J.; Maldonado, L.; Reitz, L.; Barber, J.R.; De Marzo, A.M.; Tosoian, J.J.; Tomlins, S.A.; Schaeffer, E.M.; et al. Association of tumor-infiltrating T-cell density with molecular subtype, racial ancestry and clinical outcomes in prostate cancer. Mod. Pathol. 2018, 31, 1539–1552. [Google Scholar] [CrossRef]
- Gray, A.; de la Luz Garcia-Hernandez, M.; van West, M.; Kanodia, S.; Hubby, B.; Kast, W.M. Prostate cancer immunotherapy yields superior long-term survival in TRAMP mice when administered at an early stage of carcinogenesis prior to the establishment of tumor-associated immunosuppression at later stages. Vaccine 2009, 27 (Suppl. 6), G52–G59. [Google Scholar] [CrossRef]
- Vidotto, T.; Saggioro, F.P.; Jamaspishvili, T.; Chesca, D.L.; Picanço de Albuquerque, C.G.; Reis, R.B.; Graham, C.H.; Berman, D.M.; Siemens, D.R.; Squire, J.A.; et al. PTEN-deficient prostate cancer is associated with an immunosuppressive tumor microenvironment mediated by increased expression of IDO1 and infiltrating FoxP3+ T regulatory cells. Prostate 2019, 79, 969–979. [Google Scholar] [CrossRef]
- Hu, S.; Li, L.; Yeh, S.; Cui, Y.; Li, X.; Chang, H.C.; Jin, J.; Chang, C. Infiltrating T cells promote prostate cancer metastasis via modulation of FGF11→miRNA-541→androgen receptor (AR)→MMP9 signaling. Mol. Oncol. 2015, 9, 44–57. [Google Scholar] [CrossRef]
- Xiang, P.; Jin, S.; Yang, Y.; Sheng, J.; He, Q.; Song, Y.; Yu, W.; Hu, S.; Jin, J. Infiltrating CD4+ T cells attenuate chemotherapy sensitivity in prostate cancer via CCL5 signaling. Prostate 2019, 79, 1018–1031. [Google Scholar] [CrossRef]
- Comito, G.; Iscaro, A.; Bacci, M.; Morandi, A.; Ippolito, L.; Parri, M.; Montagnani, I.; Raspollini, M.R.; Serni, S.; Simeoni, L.; et al. Lactate modulates CD4(+) T-cell polarization and induces an immunosuppressive environment, which sustains prostate carcinoma progression via TLR8/miR21 axis. Oncogene 2019, 38, 3681–3695. [Google Scholar] [CrossRef]
- Lundholm, M.; Hägglöf, C.; Wikberg, M.L.; Stattin, P.; Egevad, L.; Bergh, A.; Wikström, P.; Palmqvist, R.; Edin, S. Secreted Factors from Colorectal and Prostate Cancer Cells Skew the Immune Response in Opposite Directions. Sci. Rep. 2015, 5, 15651. [Google Scholar] [CrossRef]
- Zheng, P.; Luo, Q.; Wang, W.; Li, J.; Wang, T.; Wang, P.; Chen, L.; Zhang, P.; Chen, H.; Liu, Y.; et al. Tumor-associated macrophages-derived exosomes promote the migration of gastric cancer cells by transfer of functional Apolipoprotein E. Cell Death Dis. 2018, 9, 434. [Google Scholar] [CrossRef]
- Erlandsson, A.; Carlsson, J.; Lundholm, M.; Fält, A.; Andersson, S.O.; Andrén, O.; Davidsson, S. M2 macrophages and regulatory T cells in lethal prostate cancer. Prostate 2019, 79, 363–369. [Google Scholar] [CrossRef]
- Baitsch, D.; Bock, H.H.; Engel, T.; Telgmann, R.; Müller-Tidow, C.; Varga, G.; Bot, M.; Herz, J.; Robenek, H.; von Eckardstein, A.; et al. Apolipoprotein E induces antiinflammatory phenotype in macrophages. Arterioscler. Thromb. Vasc. Biol. 2011, 31, 1160–1168. [Google Scholar] [CrossRef]
- Wang, Q.; Li, M.; Yang, M.; Yang, Y.; Song, F.; Zhang, W.; Li, X.; Chen, K. Analysis of immune-related signatures of lung adenocarcinoma identified two distinct subtypes: Implications for immune checkpoint blockade therapy. Aging 2020, 12, 3312–3339. [Google Scholar] [CrossRef]
- Miao, D.; Margolis, C.A.; Gao, W.; Voss, M.H.; Li, W.; Martini, D.J.; Norton, C.; Bossé, D.; Wankowicz, S.M.; Cullen, D.; et al. Genomic correlates of response to immune checkpoint therapies in clear cell renal cell carcinoma. Science 2018, 359, 801–806. [Google Scholar] [CrossRef]







| Characteristics | HR * | HR.confint.lower | HR.confint.upper | p |
|---|---|---|---|---|
| APOE | 1.56 | 1.27 | 1.91 | 0.000018 |
| CDK1 | 1.52 | 1.23 | 1.88 | 0.000139767 |
| CPT1B | 1.89 | 1.48 | 2.41 | 0.000000381 |
| CXCL8 | 0.91 | 0.78 | 1.06 | 0.226723867 |
| CYP27A1 | 0.83 | 0.71 | 0.98 | 0.02487276 |
| DNAH8 | 1.19 | 1.06 | 1.33 | 0.002902725 |
| EME2 | 2.15 | 1.67 | 2.77 | 0.000000003 |
| FOXH1 | 1.72 | 1.36 | 2.16 | 0.0000046 |
| KIF5A | 1.35 | 1.14 | 1.6 | 0.000651201 |
| MTFR2 | 1.69 | 1.36 | 2.11 | 0.00000251 |
| PAH | 0.91 | 0.83 | 1.01 | 0.071111128 |
| Risk Group | ||||
|---|---|---|---|---|
| Clinical Feature | Sample Number | High | Low | p-Value |
| PSA | 386 (96.5%) | |||
| ≥10 | 10 (2.6%) | 6 | 4 | 0.5216 |
| <10 | 376 (97.4%) | 187 | 189 | |
| Race | 387 (96.7%) | |||
| White | 333 (86.0%) | 164 | 169 | 0.7277 |
| Others | 54 (24.0%) | 28 | 26 | |
| Gleason Score | 400 (100%) | |||
| ≥7 | 361 (90.2%) | 189 | 172 | 0.0041 |
| <7 | 39 (9.8%) | 11 | 28 | |
| Age | 400 (100%) | |||
| ≥60 | 233 (58.2%) | 126 | 107 | 0.054 |
| <60 | 167 (41.8%) | 74 | 93 | |
| Clinical stage | 327 (81.7%) | |||
| ≥T3 | 39 (11.9%) | 26 | 13 | 0.0279 |
| <T3 | 288 (88.1%) | 138 | 150 | |
| Risk Group | ||||
|---|---|---|---|---|
| Clinical Feature | Sample Number | High | Low | p-Value |
| PSA | 248 | |||
| ≥10 | 198 (79.8%) | 110 | 88 | 0.9549 |
| <10 | 50 (20.2%) | 28 | 22 | |
| Gleason Score | 248 | |||
| ≥7 | 206 (83.1%) | 121 | 85 | 0.0299 |
| <7 | 42 (16.9%) | 17 | 25 | |
| Age | 248 | |||
| ≥60 | 219 (49.6%) | 123 | 96 | 0.651 |
| <60 | 29 (50.4%) | 15 | 14 | |
| Clinical stage | 223 | |||
| ≥T3 | 96 (43.0%) | 55 | 41 | 0.3648 |
| <T3 | 127 (57.0%) | 65 | 62 | |
| Characteristics | HR * | HR.confint.lower | HR.confint.upper | p |
|---|---|---|---|---|
| Age | 0.98 | 0.94 | 1.02 | 0.318994167 |
| Gleason score | 2.35 | 1.74 | 3.19 | 0.0000000299 |
| T stage | 1.92 | 0.93 | 3.98 | 0.079834582 |
| APOE | 1.43 | 1.12 | 1.82 | 0.004250533 |
| DNAH8 | 1.28 | 1.14 | 1.45 | 0.0000718 |
| EME2 | 2.4 | 1.8 | 3.21 | 0.00000000295 |
| KIF5A | 1.34 | 1.1 | 1.63 | 0.003934716 |
| riskscore | 1.27 | 1.2 | 1.34 | 0 |
| Pathway | Correlation Coefficient | p-Value |
|---|---|---|
| KEGG adipocytokine signaling pathway | 0.03029407 | 0.59219 |
| KEGG alzheimers disease | 0.13670246 | 0.01518 |
| KEGG fatty acid metabolism | 0.03029407 | 0.59219 |
| KEGG ppar signaling pathway | −0.349770798 | 0.00000000017 |
| KEGG primary bile acid biosynthesis | −0.384583119 | 0.00000000000152 |
| GOBP cholesterol catabolic process | −0.318018926 | 0.00000000782 |
| GOBP organic hydroxy compound biosynthetic process | −0.318018926 | 0.00000000782 |
| GOBP small molecule catabolic process | −0.278421254 | 0.000000513 |
| GOBP steroid catabolic process | −0.318018926 | 0.00000000782 |
| GOMF cytoskeletal motor activity | 0.087884393 | 0.11956 |
| GOMF microtubule motor activity | 0.087884393 | 0.11956 |
| Gene | RWPE-1 | PC-3 | LNcap | DU145 | f Value | p Value |
|---|---|---|---|---|---|---|
| APOE | 1.0436 ± 0.3830 | 2.3466 ± 0.5615 | 3.8717 ± 0.6922 | 2.8600 ± 0.3614 | 15.5 | 0.0011 |
| DNAH8 | 1.1212 ± 0.5931 | 2.4756 ± 2.7475 | not detected out | 6.9891 ± 1.1722 | 12.17 | 0.0024 |
| EME2 | 1.0015 ± 0.2082 | 2.9219 ± 0.5027 | 5.6579 ± 0.1132 | 1.7273 ± 0.1614 | 149.5 | <0.0001 |
| KIF5A | 1.0054 ± 0.1271 | 0.0519 ± 0.0077 | 0.0546 ± 0.0181 | 0.0787 ± 0.0058 | 161.3 | <0.0001 |
Disclaimer/Publisher’s Note: The statements, opinions and data contained in all publications are solely those of the individual author(s) and contributor(s) and not of MDPI and/or the editor(s). MDPI and/or the editor(s) disclaim responsibility for any injury to people or property resulting from any ideas, methods, instructions or products referred to in the content. |
© 2023 by the authors. Licensee MDPI, Basel, Switzerland. This article is an open access article distributed under the terms and conditions of the Creative Commons Attribution (CC BY) license (https://creativecommons.org/licenses/by/4.0/).
Share and Cite
Xia, Z.; Liu, H.; Fan, S.; Tu, H.; Jiang, Y.; Wang, H.; Gu, P.; Liu, X. A Novel Four Mitochondrial Respiration-Related Signature for Predicting Biochemical Recurrence of Prostate Cancer. J. Clin. Med. 2023, 12, 654. https://doi.org/10.3390/jcm12020654
Xia Z, Liu H, Fan S, Tu H, Jiang Y, Wang H, Gu P, Liu X. A Novel Four Mitochondrial Respiration-Related Signature for Predicting Biochemical Recurrence of Prostate Cancer. Journal of Clinical Medicine. 2023; 12(2):654. https://doi.org/10.3390/jcm12020654
Chicago/Turabian StyleXia, Zhongyou, Haolin Liu, Shicheng Fan, Hongtao Tu, Yongming Jiang, Hai Wang, Peng Gu, and Xiaodong Liu. 2023. "A Novel Four Mitochondrial Respiration-Related Signature for Predicting Biochemical Recurrence of Prostate Cancer" Journal of Clinical Medicine 12, no. 2: 654. https://doi.org/10.3390/jcm12020654
APA StyleXia, Z., Liu, H., Fan, S., Tu, H., Jiang, Y., Wang, H., Gu, P., & Liu, X. (2023). A Novel Four Mitochondrial Respiration-Related Signature for Predicting Biochemical Recurrence of Prostate Cancer. Journal of Clinical Medicine, 12(2), 654. https://doi.org/10.3390/jcm12020654

