Postsurgical Thrombotic Microangiopathy and Deregulated Complement
Abstract
1. Introduction
2. Case Report
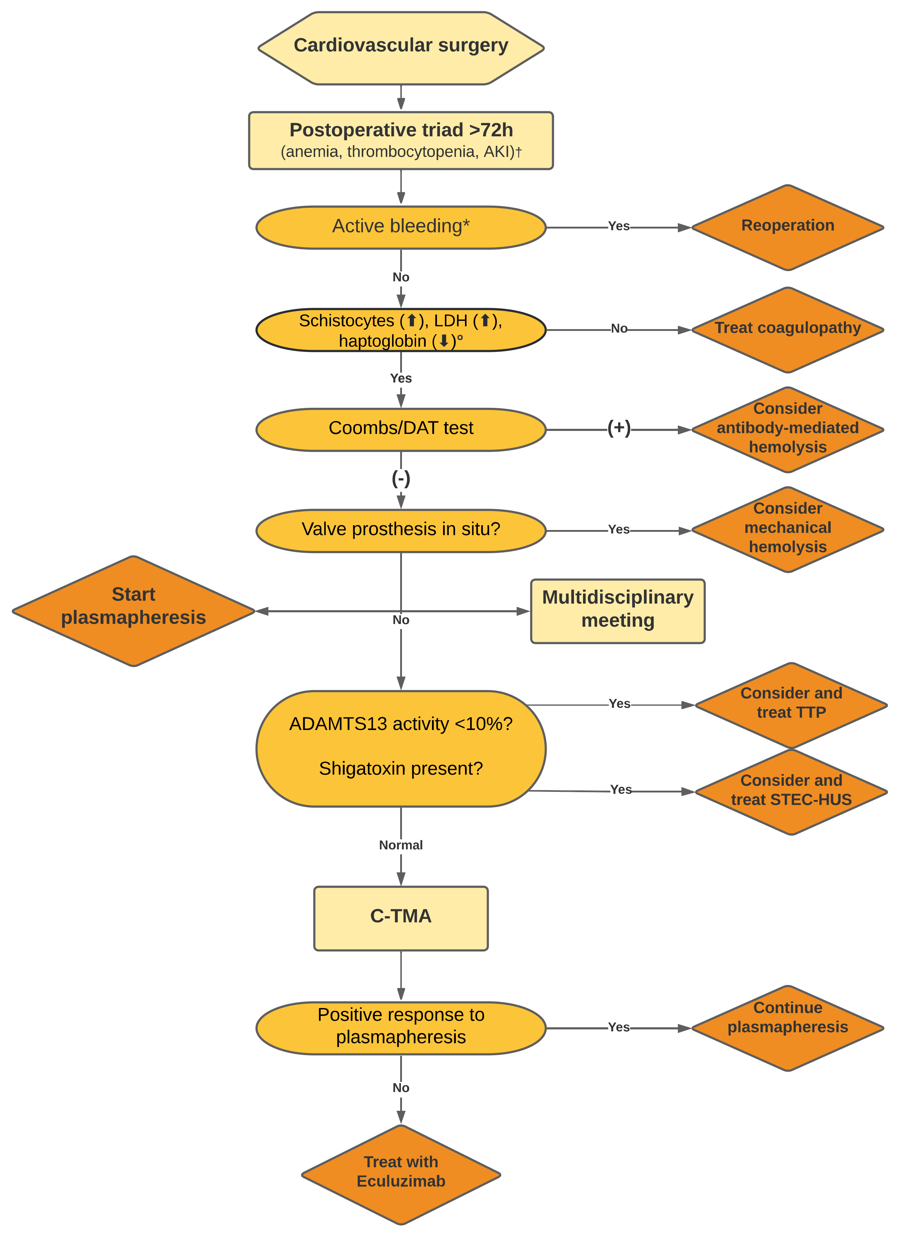
3. Discussion
Author Contributions
Funding
Institutional Review Board Statement
Informed Consent Statement
Data Availability Statement
Conflicts of Interest
References
- Lou, X.; Leshnower, B.G.; Binongo, J.; Beckerman, Z.; McPherson, L.; Chen, E.P. Re-Operative Aortic Arch Surgery in a Contemporary Series. Semin. Thorac. Cardiovasc. Surg. 2021; in press. [Google Scholar] [CrossRef] [PubMed]
- Scully, M.; Goodship, T. How I Treat Thrombotic Thrombocytopenic Purpura and Atypical Haemolytic Uraemic Syndrome. Br. J. Haematol. 2014, 164, 759–766. [Google Scholar] [CrossRef] [PubMed]
- Kamla, C.E.; Grigorescu-Vlass, M.; Wassilowsky, D.; Fischereder, M.; Hagl, C.; Schönermarck, U.; Pichlmaier, M.A.; Peterss, S.; Jóskowiak, D. Thrombotic microangiopathy following aortic surgery with hypothermic circulatory arrest: A single-centre experience of an underestimated cause of acute renal failure. Interact. Cardiovasc. Thorac. Surg. 2021, 34, 258–266. [Google Scholar] [CrossRef] [PubMed]
- Sridharan, M.; Hook, C.C.; Leung, N.; Winters, J.L.; Go, R.S. Mayo Clinic Complement Alternative Pathway-Thrombotic Microangiopathy Disease-Oriented Group Postsurgical Thrombotic Microangiopathy: Case Series and Review of the Literature. Eur. J. Haematol. 2019, 103, 307–318. [Google Scholar] [CrossRef]
- Timmermans, S.A.M.E.G.; van Paassen, P. The Syndromes of Thrombotic Microangiopathy: A Critical Appraisal on Complement Dysregulation. J. Clin. Med. 2021, 10, 3034. [Google Scholar] [CrossRef]
- Loirat, C.; Fakhouri, F.; Ariceta, G.; Besbas, N.; Bitzan, M.; Bjerre, A.; Coppo, R.; Emma, F.; Johnson, S.; Karpman, D.; et al. An International Consensus Approach to the Management of Atypical Hemolytic Uremic Syndrome in Children. Pediatr. Nephrol. Berl. Ger. 2016, 31, 15–39. [Google Scholar] [CrossRef]
- Goodship, T.H.J.; Cook, H.T.; Fakhouri, F.; Fervenza, F.C.; Frémeaux-Bacchi, V.; Kavanagh, D.; Nester, C.M.; Noris, M.; Pickering, M.C.; de Córdoba, S.R.; et al. Atypical Hemolytic Uremic Syndrome and C3 Glomerulopathy: Conclusions from a “Kidney Disease: Improving Global Outcomes” (KDIGO) Controversies Conference. Kidney Int. 2017, 91, 539–551. [Google Scholar] [CrossRef]
- Noris, M.; Galbusera, M.; Gastoldi, S.; Macor, P.; Banterla, F.; Bresin, E.; Tripodo, C.; Bettoni, S.; Donadelli, R.; Valoti, E.; et al. Dynamics of Complement Activation in AHUS and How to Monitor Eculizumab Therapy. Blood 2014, 124, 1715–1726. [Google Scholar] [CrossRef]
- Fremeaux-Bacchi, V.; Fakhouri, F.; Garnier, A.; Bienaimé, F.; Dragon-Durey, M.-A.; Ngo, S.; Moulin, B.; Servais, A.; Provot, F.; Rostaing, L.; et al. Genetics and Outcome of Atypical Hemolytic Uremic Syndrome: A Nationwide French Series Comparing Children and Adults. Clin. J. Am. Soc. Nephrol. 2013, 8, 554–562. [Google Scholar] [CrossRef]
- Timmermans, S.A.M.E.G.; Damoiseaux, J.G.M.C.; Werion, A.; Reutelingsperger, C.P.; Morelle, J.; van Paassen, P. Functional and Genetic Landscape of Complement Dysregulation Along the Spectrum of Thrombotic Microangiopathy and Its Potential Implications on Clinical Outcomes. Kidney Int. Rep. 2021, 6, 1099–1109. [Google Scholar] [CrossRef]
- Legendre, C.M.; Licht, C.; Muus, P.; Greenbaum, L.A.; Babu, S.; Bedrosian, C.; Bingham, C.; Cohen, D.J.; Delmas, Y.; Douglas, K.; et al. Terminal Complement Inhibitor Eculizumab in Atypical Hemolytic–Uremic Syndrome. N. Engl. J. Med. 2013, 368, 2169–2181. [Google Scholar] [CrossRef]
- Gordon, C.E.; Chitalia, V.C.; Sloan, J.M.; Salant, D.J.; Coleman, D.L.; Quillen, K.; Ravid, K.; Francis, J.M. Thrombotic Microangiopathy: A Multidisciplinary Team Approach. Am. J. Kidney Dis. 2017, 70, 715–721. [Google Scholar] [CrossRef]
- Skeith, L.; Baumann Kreuziger, L.; Crowther, M.A.; Warkentin, T.E. A Practical Approach to Evaluating Postoperative Thrombocytopenia. Blood Adv. 2020, 4, 776–783. [Google Scholar] [CrossRef]
- Grigorescu, M.; Kamla, C.-E.; Wassilowsky, D.; Joskowiak, D.; Peterss, S.; Kemmner, S.; Pichlmaier, M.; Hagl, C.; Fischereder, M.; Schönermarck, U. Severe Acute Kidney Injury in Cardiovascular Surgery: Thrombotic Microangiopathy as a Differential Diagnosis to Ischemia Reperfusion Injury. A Retrospective Study. J. Clin. Med. 2020, 9, 2900. [Google Scholar] [CrossRef]
- Fiane, A.E.; Videm, V.; Lingaas, P.S.; Heggelund, L.; Nielsen, E.W.; Geiran, O.R.; Fung, M.; Mollnes, T.E. Mechanism of Complement Activation and Its Role in the Inflammatory Response After Thoracoabdominal Aortic Aneurysm Repair. Circulation 2003, 108, 849–856. [Google Scholar] [CrossRef]
- Hoel, T.N.; Videm, V.; Mollnes, T.E.; Saatvedt, K.; Brosstad, F.; Fiane, A.E.; Fosse, E.; Svennevig, J.L. Off-Pump Cardiac Surgery Abolishes Complement Activation. Perfusion 2007, 22, 251–256. [Google Scholar] [CrossRef]
- Frimat, M.; Tabarin, F.; Dimitrov, J.D.; Poitou, C.; Halbwachs-Mecarelli, L.; Fremeaux-Bacchi, V.; Roumenina, L.T. Complement Activation by Heme as a Secondary Hit for Atypical Hemolytic Uremic Syndrome. Blood 2013, 122, 282–292. [Google Scholar] [CrossRef]
- May, O.; Merle, N.S.; Grunenwald, A.; Gnemmi, V.; Leon, J.; Payet, C.; Robe-Rybkine, T.; Paule, R.; Delguste, F.; Satchell, S.C.; et al. Heme Drives Susceptibility of Glomerular Endothelium to Complement Overactivation Due to Inefficient Upregulation of Heme Oxygenase-1. Front. Immunol. 2018, 9, 3008. [Google Scholar] [CrossRef]
- Timmermans, S.A.M.E.G.; Abdul-Hamid, M.A.; Potjewijd, J.; Theunissen, R.O.M.F.I.H.; Damoiseaux, J.G.M.C.; Reutelingsperger, C.P.; van Paassen, P. Limburg Renal Registry C5b9 Formation on Endothelial Cells Reflects Complement Defects among Patients with Renal Thrombotic Microangiopathy and Severe Hypertension. J. Am. Soc. Nephrol. JASN 2018, 29, 2234–2243. [Google Scholar] [CrossRef]
- Urban, A.; Volokhina, E.; Felberg, A.; Stasiłojć, G.; Blom, A.M.; Jongerius, I.; van den Heuvel, L.; Thiel, M.; Ołdziej, S.; Arjona, E.; et al. Gain-of-Function Mutation in Complement C2 Protein Identified in a Patient with AHUS. J. Allergy Clin. Immunol. 2020, 146, 916–919.e11. [Google Scholar] [CrossRef]
- De Jorge, E.G.; Harris, C.L.; Esparza-Gordillo, J.; Carreras, L.; Arranz, E.A.; Garrido, C.A.; López-Trascasa, M.; Sánchez-Corral, P.; Morgan, B.P.; de Córdoba, S.R. Gain-of-Function Mutations in Complement Factor B Are Associated with Atypical Hemolytic Uremic Syndrome. Proc. Natl. Acad. Sci. USA 2007, 104, 240–245. [Google Scholar] [CrossRef] [PubMed]
- Pugh, D.; O’Sullivan, E.D.; Duthie, F.A.; Masson, P.; Kavanagh, D. Interventions for Atypical Haemolytic Uraemic Syndrome. Cochrane Database Syst. Rev. 2021, 3, CD012862. [Google Scholar] [CrossRef] [PubMed][Green Version]
- Wijnsma, K.L.; Duineveld, C.; Volokhina, E.B.; van den Heuvel, L.P.; van de Kar, N.C.A.J.; Wetzels, J.F.M. Safety and Effectiveness of Restrictive Eculizumab Treatment in Atypical Haemolytic Uremic Syndrome. Nephrol. Dial. Transplant. 2018, 33, 635–645. [Google Scholar] [CrossRef] [PubMed]



Publisher’s Note: MDPI stays neutral with regard to jurisdictional claims in published maps and institutional affiliations. |
© 2022 by the authors. Licensee MDPI, Basel, Switzerland. This article is an open access article distributed under the terms and conditions of the Creative Commons Attribution (CC BY) license (https://creativecommons.org/licenses/by/4.0/).
Share and Cite
van Herpt, T.T.W.; Timmermans, S.A.M.E.G.; van Mook, W.N.K.A.; van Bussel, B.C.T.; van der Horst, I.C.C.; Maessen, J.G.; Natour, E.; van Paassen, P.; Heuts, S. Postsurgical Thrombotic Microangiopathy and Deregulated Complement. J. Clin. Med. 2022, 11, 2501. https://doi.org/10.3390/jcm11092501
van Herpt TTW, Timmermans SAMEG, van Mook WNKA, van Bussel BCT, van der Horst ICC, Maessen JG, Natour E, van Paassen P, Heuts S. Postsurgical Thrombotic Microangiopathy and Deregulated Complement. Journal of Clinical Medicine. 2022; 11(9):2501. https://doi.org/10.3390/jcm11092501
Chicago/Turabian Stylevan Herpt, Thijs T. W., Sjoerd A. M. E. G. Timmermans, Walther N. K. A. van Mook, Bas C. T. van Bussel, Iwan C. C. van der Horst, Jos G. Maessen, Ehsan Natour, Pieter van Paassen, and Samuel Heuts. 2022. "Postsurgical Thrombotic Microangiopathy and Deregulated Complement" Journal of Clinical Medicine 11, no. 9: 2501. https://doi.org/10.3390/jcm11092501
APA Stylevan Herpt, T. T. W., Timmermans, S. A. M. E. G., van Mook, W. N. K. A., van Bussel, B. C. T., van der Horst, I. C. C., Maessen, J. G., Natour, E., van Paassen, P., & Heuts, S. (2022). Postsurgical Thrombotic Microangiopathy and Deregulated Complement. Journal of Clinical Medicine, 11(9), 2501. https://doi.org/10.3390/jcm11092501

