Using Corneal Confocal Microscopy to Identify Therapeutic Agents for Diabetic Neuropathy
Abstract
1. Introduction
2. Materials and Methods
2.1. Animals
2.2. Corneal Confocal Microscopy
2.3. Motor Nerve Conduction Velocity
2.4. Paw Heat Sensation
2.5. Paw Tactile Sensation
2.6. Statistical Analysis
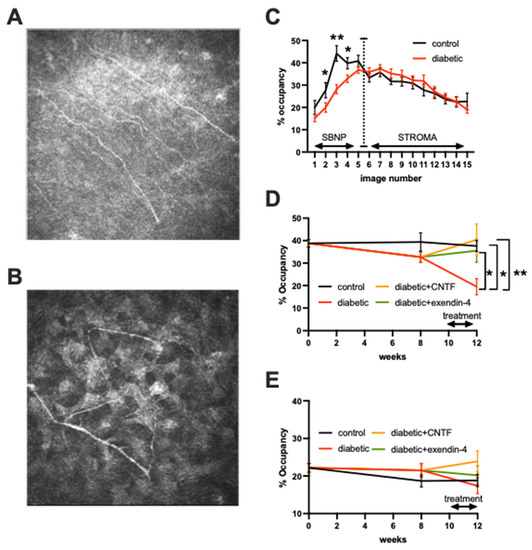
3. Results
3.1. General Physiology
3.2. Topical Delivery of Peptides
3.3. Topical Delivery of a Muscarinic Antagonist
3.4. Systemic Delivery of a Muscarinic Antagonist
4. Discussion
Author Contributions
Funding
Institutional Review Board Statement
Informed Consent Statement
Data Availability Statement
Acknowledgments
Conflicts of Interest
References
- Dehghani, C.; Pritchard, N.; Edwards, K.; Vagenas, D.; Russell, A.W.; Malik, R.A.; Efron, N. Morphometric stability of the corneal subbasal nerve plexus in healthy individuals: A 3-year longitudinal study using corneal confocal microscopy. Invest Ophthalmol. Vis. Sci. 2014, 55, 3195–3199. [Google Scholar] [CrossRef]
- Belmonte, C.; Acosta, M.C.; Gallar, J. Neural basis of sensation in intact and injured corneas. Exp. Eye Res. 2004, 78, 513–525. [Google Scholar] [CrossRef] [PubMed]
- Riva, N.; Bonelli, F.; Lasagni Vitar, R.M.; Barbariga, M.; Fonteyne, P.; Lopez, I.D.; Domi, T.; Scarpa, F.; Ruggeri, A.; Reni, M.; et al. Corneal and Epidermal Nerve Quantification in Chemotherapy Induced Peripheral Neuropathy. Front. Med. 2022, 9, 832344. [Google Scholar] [CrossRef] [PubMed]
- Kemp, H.I.; Petropoulos, I.N.; Rice, A.S.C.; Vollert, J.; Maier, C.; Strum, D.; Schargus, M.; Peto, T.; Hau, S.; Chopra, R.; et al. Use of Corneal Confocal Microscopy to Evaluate Small Nerve Fibers in Patients With Human Immunodeficiency Virus. JAMA Ophthalmol. 2017, 135, 795–800. [Google Scholar] [CrossRef] [PubMed]
- Tavakoli, M.; Marshall, A.; Thompson, L.; Kenny, M.; Waldek, S.; Efron, N.; Malik, R.A. Corneal confocal microscopy: A novel noninvasive means to diagnose neuropathy in patients with Fabry disease. Muscle Nerve 2009, 40, 976–984. [Google Scholar] [CrossRef]
- Tavakoli, M.; Marshall, A.; Banka, S.; Petropoulos, I.N.; Fadavi, H.; Kingston, H.; Malik, R.A. Corneal confocal microscopy detects small-fiber neuropathy in Charcot-Marie-Tooth disease type 1A patients. Muscle Nerve 2012, 46, 698–704. [Google Scholar] [CrossRef] [PubMed]
- Tavakoli, M.; Marshall, A.; Pitceathly, R.; Fadavi, H.; Gow, D.; Roberts, M.E.; Efron, N.; Boulton, A.J.; Malik, R.A. Corneal confocal microscopy: A novel means to detect nerve fibre damage in idiopathic small fibre neuropathy. Exp. Neurol. 2010, 223, 245–250. [Google Scholar] [CrossRef]
- Malik, R.A.; Kallinikos, P.; Abbott, C.A.; van Schie, C.H.; Morgan, P.; Efron, N.; Boulton, A.J. Corneal confocal microscopy: A non-invasive surrogate of nerve fibre damage and repair in diabetic patients. Diabetologia 2003, 46, 683–688. [Google Scholar] [CrossRef]
- Rosenberg, M.E.; Tervo, T.M.; Immonen, I.J.; Muller, L.J.; Gronhagen-Riska, C.; Vesaluoma, M.H. Corneal structure and sensitivity in type 1 diabetes mellitus. Investig. Ophthalmol. Vis. Sci. 2000, 41, 2915–2921. [Google Scholar]
- Petropoulos, I.N.; Ponirakis, G.; Khan, A.; Gad, H.; Almuhannadi, H.; Brines, M.; Cerami, A.; Malik, R.A. Corneal confocal microscopy: Ready for prime time. Clin. Exp. Optom. 2020, 103, 265–277. [Google Scholar] [CrossRef]
- Kass-Iliyya, L.; Javed, S.; Gosal, D.; Kobylecki, C.; Marshall, A.; Petropoulos, I.N.; Ponirakis, G.; Tavakoli, M.; Ferdousi, M.; Chaudhuri, K.R.; et al. Small fiber neuropathy in Parkinson’s disease: A clinical, pathological and corneal confocal microscopy study. Parkinsonism Relat. Disord. 2015, 21, 1454–1460. [Google Scholar] [CrossRef] [PubMed]
- Al-Janahi, E.; Ponirakis, G.; Al Hamad, H.; Vattoth, S.; Elsotouhy, A.; Petropoulos, I.N.; Khan, A.; Gad, H.; Chandran, M.; Sankaranarayanan, A.; et al. Corneal Nerve and Brain Imaging in Mild Cognitive Impairment and Dementia. J. Alzheimers Dis. 2020, 77, 1533–1543. [Google Scholar] [CrossRef] [PubMed]
- Marquez, A.; Guernsey, L.S.; Frizzi, K.E.; Cundiff, M.; Constantino, I.; Muttalib, N.; Arenas, F.; Zhou, X.; Lim, S.H.; Ferdousi, M.; et al. Tau associated peripheral and central neurodegeneration: Identification of an early imaging marker for tauopathy. Neurobiol. Dis. 2021, 151, 105273. [Google Scholar] [CrossRef] [PubMed]
- Ferrari, G.; Grisan, E.; Scarpa, F.; Fazio, R.; Comola, M.; Quattrini, A.; Comi, G.; Rama, P.; Riva, N. Corneal confocal microscopy reveals trigeminal small sensory fiber neuropathy in amyotrophic lateral sclerosis. Front. Aging Neurosci. 2014, 6, 278. [Google Scholar] [CrossRef]
- Azmi, S.; Ferdousi, M.; Petropoulos, I.N.; Ponirakis, G.; Fadavi, H.; Tavakoli, M.; Alam, U.; Jones, W.; Marshall, A.; Jeziorska, M.; et al. Corneal confocal microscopy shows an improvement in small-fiber neuropathy in subjects with type 1 diabetes on continuous subcutaneous insulin infusion compared with multiple daily injection. Diabetes Care 2015, 38, e3–e4. [Google Scholar] [CrossRef]
- Azmi, S.; Jeziorska, M.; Ferdousi, M.; Petropoulos, I.N.; Ponirakis, G.; Marshall, A.; Alam, U.; Asghar, O.; Atkinson, A.; Jones, W.; et al. Early nerve fibre regeneration in individuals with type 1 diabetes after simultaneous pancreas and kidney transplantation. Diabetologia 2019, 62, 1478–1487. [Google Scholar] [CrossRef]
- Brines, M.; Dunne, A.N.; van Velzen, M.; Proto, P.L.; Ostenson, C.G.; Kirk, R.I.; Petropoulos, I.N.; Javed, S.; Malik, R.A.; Cerami, A.; et al. ARA 290, a nonerythropoietic peptide engineered from erythropoietin, improves metabolic control and neuropathic symptoms in patients with type 2 diabetes. Mol. Med. 2015, 20, 658–666. [Google Scholar] [CrossRef]
- Lewis, E.J.H.; Perkins, B.A.; Lovblom, L.E.; Bazinet, R.P.; Wolever, T.M.S.; Bril, V. Effect of omega-3 supplementation on neuropathy in type 1 diabetes: A 12-month pilot trial. Neurology 2017, 88, 2294–2301. [Google Scholar] [CrossRef]
- Kafarnik, C.; Fritsche, J.; Reese, S. In vivo confocal microscopy in the normal corneas of cats, dogs and birds. Vet. Ophthalmol. 2007, 10, 222–230. [Google Scholar] [CrossRef]
- Jolivalt, C.G.; Frizzi, K.E.; Guernsey, L.; Marquez, A.; Ochoa, J.; Rodriguez, M.; Calcutt, N.A. Peripheral Neuropathy in Mouse Models of Diabetes. Curr. Protoc. Mouse Biol. 2016, 6, 223–255. [Google Scholar] [CrossRef]
- Chen, D.K.; Frizzi, K.E.; Guernsey, L.S.; Ladt, K.; Mizisin, A.P.; Calcutt, N.A. Repeated monitoring of corneal nerves by confocal microscopy as an index of peripheral neuropathy in type-1 diabetic rodents and the effects of topical insulin. J. Peripher. Nerv. Syst. 2013, 18, 306–315. [Google Scholar] [CrossRef] [PubMed]
- Davidson, E.P.; Coppey, L.J.; Holmes, A.; Yorek, M.A. Changes in corneal innervation and sensitivity and acetylcholine-mediated vascular relaxation of the posterior ciliary artery in a type 2 diabetic rat. Investig. Ophthalmol. Vis. Sci. 2012, 53, 1182–1187. [Google Scholar] [CrossRef] [PubMed][Green Version]
- Davidson, E.P.; Coppey, L.J.; Yorek, M.A. Early loss of innervation of cornea epithelium in streptozotocin-induced type 1 diabetic rats: Improvement with ilepatril treatment. Investig. Ophthalmol. Vis. Sci. 2012, 53, 8067–8074. [Google Scholar] [CrossRef] [PubMed][Green Version]
- Yorek, M.S.; Obrosov, A.; Shevalye, H.; Holmes, A.; Harper, M.M.; Kardon, R.H.; Yorek, M.A. Effect of diet-induced obesity or type 1 or type 2 diabetes on corneal nerves and peripheral neuropathy in C57Bl/6J mice. J. Peripher. Nerv. Syst. 2015, 20, 24–31. [Google Scholar] [CrossRef] [PubMed]
- Yorek, M.S.; Obrosov, A.; Shevalye, H.; Lupachyk, S.; Harper, M.M.; Kardon, R.H.; Yorek, M.A. Effect of glycemic control on corneal nerves and peripheral neuropathy in streptozotocin-induced diabetic C57Bl/6J mice. J. Peripher. Nerv. Syst. 2014, 19, 205–217. [Google Scholar] [CrossRef]
- Jin, H.Y.; Moon, S.S.; Calcutt, N.A. Lost in Translation? Measuring Diabetic Neuropathy in Humans and Animals. Diabetes Metab. J. 2021, 45, 27–42. [Google Scholar] [CrossRef]
- Jolivalt, C.G.; Marquez, A.; Quach, D.; Navarro Diaz, M.C.; Anaya, C.; Kifle, B.; Muttalib, N.; Sanchez, G.; Guernsey, L.; Hefferan, M.; et al. Amelioration of Both Central and Peripheral Neuropathy in Mouse Models of Type 1 and Type 2 Diabetes by the Neurogenic Molecule NSI-189. Diabetes 2019, 68, 2143–2154. [Google Scholar] [CrossRef]
- Yeomans, D.C.; Proudfit, H.K. Nociceptive responses to high and low rates of noxious cutaneous heating are mediated by different nociceptors in the rat: Electrophysiological evidence. Pain 1996, 68, 141–150. [Google Scholar] [CrossRef]
- Chaplan, S.R.; Bach, F.W.; Pogrel, J.W.; Chung, J.M.; Yaksh, T.L. Quantitative assessment of tactile allodynia in the rat paw. J. Neurosci. Methods 1994, 53, 55–63. [Google Scholar] [CrossRef]
- Aghanoori, M.R.; Smith, D.R.; Shariati-Ievari, S.; Ajisebutu, A.; Nguyen, A.; Desmond, F.; Jesus, C.H.A.; Zhou, X.; Calcutt, N.A.; Aliani, M.; et al. Insulin-like growth factor-1 activates AMPK to augment mitochondrial function and correct neuronal metabolism in sensory neurons in type 1 diabetes. Mol. Metab. 2019, 20, 149–165. [Google Scholar] [CrossRef]
- Fernyhough, P.; Willars, G.B.; Lindsay, R.M.; Tomlinson, D.R. Insulin and insulin-like growth factor I enhance regeneration in cultured adult rat sensory neurones. Brain Res. 1993, 607, 117–124. [Google Scholar] [CrossRef]
- Chowdhury, S.R.; Saleh, A.; Akude, E.; Smith, D.R.; Morrow, D.; Tessler, L.; Calcutt, N.A.; Fernyhough, P. Ciliary neurotrophic factor reverses aberrant mitochondrial bioenergetics through the JAK/STAT pathway in cultured sensory neurons derived from streptozotocin-induced diabetic rodents. Cell Mol. Neurobiol. 2014, 34, 643–649. [Google Scholar] [CrossRef] [PubMed]
- Saleh, A.; Roy Chowdhury, S.K.; Smith, D.R.; Balakrishnan, S.; Tessler, L.; Martens, C.; Morrow, D.; Schartner, E.; Frizzi, K.E.; Calcutt, N.A.; et al. Ciliary neurotrophic factor activates NF-kappaB to enhance mitochondrial bioenergetics and prevent neuropathy in sensory neurons of streptozotocin-induced diabetic rodents. Neuropharmacology 2013, 65, 65–73. [Google Scholar] [CrossRef] [PubMed]
- Himeno, T.; Kamiya, H.; Naruse, K.; Harada, N.; Ozaki, N.; Seino, Y.; Shibata, T.; Kondo, M.; Kato, J.; Okawa, T.; et al. Beneficial effects of exendin-4 on experimental polyneuropathy in diabetic mice. Diabetes 2011, 60, 2397–2406. [Google Scholar] [CrossRef]
- Kan, M.; Guo, G.; Singh, B.; Singh, V.; Zochodne, D.W. Glucagon-like peptide 1, insulin, sensory neurons, and diabetic neuropathy. J. Neuropathol. Exp. Neurol. 2012, 71, 494–510. [Google Scholar] [CrossRef]
- Calcutt, N.A.; Freshwater, J.D.; Mizisin, A.P. Prevention of sensory disorders in diabetic Sprague-Dawley rats by aldose reductase inhibition or treatment with ciliary neurotrophic factor. Diabetologia 2004, 47, 718–724. [Google Scholar] [CrossRef]
- Jolivalt, C.G.; Fineman, M.; Deacon, C.F.; Carr, R.D.; Calcutt, N.A. GLP-1 signals via ERK in peripheral nerve and prevents nerve dysfunction in diabetic mice. Diabetes Obes. Metab. 2011, 13, 990–1000. [Google Scholar] [CrossRef]
- Mizisin, A.P.; Vu, Y.; Shuff, M.; Calcutt, N.A. Ciliary neurotrophic factor improves nerve conduction and ameliorates regeneration deficits in diabetic rats. Diabetes 2004, 53, 1807–1812. [Google Scholar] [CrossRef]
- Gao, N.; Yan, C.; Lee, P.; Sun, H.; Yu, F.S. Dendritic cell dysfunction and diabetic sensory neuropathy in the cornea. J. Clin. Investig. 2016, 126, 1998–2011. [Google Scholar] [CrossRef]
- Zhou, Q.; Chen, P.; Di, G.; Zhang, Y.; Wang, Y.; Qi, X.; Duan, H.; Xie, L. Ciliary neurotrophic factor promotes the activation of corneal epithelial stem/progenitor cells and accelerates corneal epithelial wound healing. Stem Cells 2015, 33, 1566–1576. [Google Scholar] [CrossRef]
- Calcutt, N.A.; Smith, D.R.; Frizzi, K.; Sabbir, M.G.; Chowdhury, S.K.; Mixcoatl-Zecuatl, T.; Saleh, A.; Muttalib, N.; Van der Ploeg, R.; Ochoa, J.; et al. Selective antagonism of muscarinic receptors is neuroprotective in peripheral neuropathy. J. Clin. Investig. 2017, 127, 608–622. [Google Scholar] [CrossRef] [PubMed]
- Sabbir, M.G.; Calcutt, N.A.; Fernyhough, P. Muscarinic Acetylcholine Type 1 Receptor Activity Constrains Neurite Outgrowth by Inhibiting Microtubule Polymerization and Mitochondrial Trafficking in Adult Sensory Neurons. Front. Neurosci. 2018, 12, 402. [Google Scholar] [CrossRef] [PubMed]
- Sabbir, M.G.; Fernyhough, P. Muscarinic receptor antagonists activate ERK-CREB signaling to augment neurite outgrowth of adult sensory neurons. Neuropharmacology 2018, 143, 268–281. [Google Scholar] [CrossRef] [PubMed]
- Saleh, A.; Sabbir, M.G.; Aghanoori, M.R.; Smith, D.R.; Roy Chowdhury, S.K.; Tessler, L.; Brown, J.; Gedarevich, E.; Kassahun, M.Z.; Frizzi, K.; et al. Muscarinic Toxin 7 Signals Via Ca(2+)/Calmodulin-Dependent Protein Kinase Kinase beta to Augment Mitochondrial Function and Prevent Neurodegeneration. Mol. Neurobiol. 2020, 57, 2521–2538. [Google Scholar] [CrossRef]
- Jolivalt, C.G.; Frizzi, K.E.; Han, M.M.; Mota, A.J.; Guernsey, L.S.; Kotra, L.P.; Fernyhough, P.; Calcutt, N.A. Topical Delivery of Muscarinic Receptor Antagonists Prevents and Reverses Peripheral Neuropathy in Female Diabetic Mice. J. Pharmacol. Exp. Ther. 2020, 374, 44–51. [Google Scholar] [CrossRef]
- Liu, S.X.; Chiou, G.C. Feasibility of insulin eyedrops for human use. J. Ocul. Pharmacol. 1994, 10, 587–590. [Google Scholar] [CrossRef]
- Coppey, L.; Davidson, E.; Shevalye, H.; Obrosov, A.; Torres, M.; Yorek, M.A. Progressive Loss of Corneal Nerve Fibers and Sensitivity in Rats Modeling Obesity and Type 2 Diabetes Is Reversible with Omega-3 Fatty Acid Intervention: Supporting Cornea Analyses as a Marker for Peripheral Neuropathy and Treatment. Diabetes Metab. Syndr. Obes. 2020, 13, 1367–1384. [Google Scholar] [CrossRef]
- Coppey, L.J.; Davidson, E.P.; Obrosov, A.; Yorek, M.A. Enriching the diet with menhaden oil improves peripheral neuropathy in streptozotocin-induced type 1 diabetic rats. J. Neurophysiol. 2015, 113, 701–708. [Google Scholar] [CrossRef]
- Yorek, M.A. The Potential Role of Fatty Acids in Treating Diabetic Neuropathy. Curr. Diab. Rep. 2018, 18, 86. [Google Scholar] [CrossRef]
- Han, M.M.; Frizzi, K.E.; Ellis, R.J.; Calcutt, N.A.; Fields, J.A. Prevention of HIV-1 TAT Protein-Induced Peripheral Neuropathy and Mitochondrial Disruption by the Antimuscarinic Pirenzepine. Front. Neurol. 2021, 12, 663373. [Google Scholar] [CrossRef]



| N | Body Weight (g) | Blood Glucose (mmol/L) | |||
|---|---|---|---|---|---|
| Onset of treatment | Final | Onset of treatment | Final | ||
| Control + vehicle | 9 | 30.9 ± 0.9 | 30.5 ± 1.0 * | 8.3 ± 0.7 *** | 7.4 ± 0.3 *** |
| Diabetic + vehicle | 9 | 28.0 ± 1.2 | 27.1 ± 0.9 | 31.5 ± 1.1 | 32.3 ± 0.6 |
| Diabetic + CNTF | 7 | 25.4 ± 1.1 * | 25.4 ± 1.1 | 31.7 ± 0.7 | 32.5 ± 0.5 |
| Diabetic + exendin-4 | 7 | 25.6 ± 0.7 * | 26.3 ± 0.8 | 32.8 ± 0.4 | 31.9 ± 0.8 |
| Control + vehicle | 10 | 25.0 ± 0.4 | 24.8 ± 0.3 | 7.6 ± 0.2 *** | 9.2 ± 0.3 *** |
| Diabetic + vehicle | 8 | 23.3 ± 0.8 | 24.3 ± 0.6 | 23.6 ± 1.6 | 37.8 ± 0.9 |
| Diabetic + 0.5% CP | 8 | 23.7 ± 0.5 | 23.9 ± 0.4 | 23.5 ± 1.7 | 34.4 ± 1.9 |
| Diabetic + 1.0% CP | 9 | 22.4 ± 0.5 | 24.7 ± 0.4 | 22.8 ± 1.1 | 35.1 ± 1.5 |
| Diabetic + 2.0% CP | 9 | 23.2 ± 0.4 | 23.9 ± 0.8 | 23.7 ± 1.0 | 34.8 ± 1.7 |
| Control + vehicle | 9 | 26.8 ± 0.5 | 30.4 ± 0.6 * | 8.0 ± 0.2 *** | 8.4 ± 0.4 *** |
| Diabetic + vehicle | 10 | 26.1 ± 0.6 | 28.4 ± 0.5 | 23.7 ± 1.1 | 35.1 ± 1.3 |
| Diabetic + GP | 10 | 25.7 ± 0.5 | 27.0 ± 0.8 | 25.7 ± 1.1 | 36.4 ± 1.5 |
| Diabetic + GM | 10 | 25.4 ± 0.5 | 25.3 ± 0.5 * | 21.0 ± 1.4 | 35.5 ± 1.6 |
| Statistical significance | * = p < 0.05 vs. diabetic | * = p < 0.05 vs. diabetic | *** = p < 0.001 vs. diabetic | *** = p < 0.001 vs. diabetic | |
| Treatment | Dose | Diabetes Duration | Duration of Treatment | Efficacy vs. Corneal Nerve Loss | Efficacy vs. MNCV Slowing | Efficacy vs. Heat Hypoalgesia | Efficacy vs. Tactile Allodynia |
|---|---|---|---|---|---|---|---|
| CNTF | 50 µL, 25 ng/mL (topical to eye) | 10 weeks | Daily, last 2 weeks of diabetes | √ | ND | ND | ND |
| Exendin-4 | 50 µL, 100 ng/mL (topical to eye) | 10 weeks | Daily, last 2 weeks of diabetes | √ | ND | ND | ND |
| Cyclopentolate | 50 µL 0.5–2.0% (topical to eye) | 8 weeks | Daily, last 4 weeks of diabetes | √ | √ (dose dependent) | √ (dose dependent) | X |
| Glycopyrrolate | 10 mg/kg/day (subcutaneous) | 12 weeks | Daily, 12 weeks | √ | √ | √ | X |
| Gallamine | 1 mg/kg/day (subcutaneous) | 12 weeks | Daily, 12 weeks | X | X | X | X |
Publisher’s Note: MDPI stays neutral with regard to jurisdictional claims in published maps and institutional affiliations. |
© 2022 by the authors. Licensee MDPI, Basel, Switzerland. This article is an open access article distributed under the terms and conditions of the Creative Commons Attribution (CC BY) license (https://creativecommons.org/licenses/by/4.0/).
Share and Cite
Jolivalt, C.G.; Han, M.M.; Nguyen, A.; Desmond, F.; Alves Jesus, C.H.; Vasconselos, D.C.; Pedneault, A.; Sandlin, N.; Dunne-Cerami, S.; Frizzi, K.E.; et al. Using Corneal Confocal Microscopy to Identify Therapeutic Agents for Diabetic Neuropathy. J. Clin. Med. 2022, 11, 2307. https://doi.org/10.3390/jcm11092307
Jolivalt CG, Han MM, Nguyen A, Desmond F, Alves Jesus CH, Vasconselos DC, Pedneault A, Sandlin N, Dunne-Cerami S, Frizzi KE, et al. Using Corneal Confocal Microscopy to Identify Therapeutic Agents for Diabetic Neuropathy. Journal of Clinical Medicine. 2022; 11(9):2307. https://doi.org/10.3390/jcm11092307
Chicago/Turabian StyleJolivalt, Corinne G., May Madi Han, Annee Nguyen, Fiona Desmond, Carlos Henrique Alves Jesus, Daniela C. Vasconselos, Andrea Pedneault, Natalie Sandlin, Sage Dunne-Cerami, Katie E. Frizzi, and et al. 2022. "Using Corneal Confocal Microscopy to Identify Therapeutic Agents for Diabetic Neuropathy" Journal of Clinical Medicine 11, no. 9: 2307. https://doi.org/10.3390/jcm11092307
APA StyleJolivalt, C. G., Han, M. M., Nguyen, A., Desmond, F., Alves Jesus, C. H., Vasconselos, D. C., Pedneault, A., Sandlin, N., Dunne-Cerami, S., Frizzi, K. E., & Calcutt, N. A. (2022). Using Corneal Confocal Microscopy to Identify Therapeutic Agents for Diabetic Neuropathy. Journal of Clinical Medicine, 11(9), 2307. https://doi.org/10.3390/jcm11092307

