Quantitative MR Markers in Non-Myelopathic Spinal Cord Compression: A Narrative Review
Abstract
1. Introduction
2. MRI in the Non-Myelopathic and Myelopathic Spinal Cord Compression
2.1. Structural MRI
2.2. Microstructural Quantitative MRI
2.2.1. Diffusion MRI
Diffusion Tensor Imaging
High-Order Diffusion Models
Intravoxel Incoherent Motion Imaging
2.2.2. Magnetization Transfer
2.2.3. Magnetic Resonance Spectroscopy
2.2.4. T1 and T2 Relaxometry
2.2.5. Functional MRI
2.2.6. Perfusion Weighted Imaging
2.3. Spinal Cord MRI Data Acquisition and Processing
2.3.1. Data Acquisition
2.3.2. Spinal Cord Data Processing
2.4. Quantitative MRI in the Spinal Cord Compression and Correlations with Clinical Outcomes
3. Conclusions and Future Directions
Author Contributions
Funding
Institutional Review Board Statement
Informed Consent Statement
Data Availability Statement
Acknowledgments
Conflicts of Interest
References
- Badhiwala, J.H.; Ahuja, C.S.; Akbar, M.A.; Witiw, C.D.; Nassiri, F.; Furlan, J.C.; Curt, A.; Wilson, J.R.; Fehlings, M.G. Degenerative cervical myelopathy—Update and future directions. Nat. Rev. Neurol. 2020, 16, 108–124. [Google Scholar] [CrossRef] [PubMed]
- Bednarik, J.; Kadanka, Z.; Dusek, L.; Novotny, O.; Surelova, D.; Urbanek, I.; Prokes, B. Presymptomatic spondylotic cervical cord compression. Spine 2004, 29, 2260–2269. [Google Scholar] [CrossRef]
- Bednarik, J.; Kadanka, Z.; Dusek, L.; Kerkovsky, M.; Vohanka, S.; Novotny, O.; Urbanek, I.; Kratochvilova, D. Presymptomatic spondylotic cervical myelopathy: An updated predictive model. Eur. Spine J. 2008, 17, 421–431. [Google Scholar] [CrossRef] [PubMed]
- Fehlings, M.G.; Tetreault, L.A.; Riew, K.D.; Middleton, J.W.; Aarabi, B.; Arnold, P.M.; Brodke, D.S.; Burns, A.S.; Carette, S.; Chen, R.; et al. A Clinical Practice Guideline for the Management of Patients with Degenerative Cervical Myelopathy: Recommendations for Patients with Mild, Moderate, and Severe Disease and Nonmyelopathic Patients with Evidence of Cord Compression. Glob. Spine J. 2017, 7, 70S–83S. [Google Scholar] [CrossRef] [PubMed]
- Valošek, J.; Labounek, R.; Horák, T.; Horáková, M.; Bednařík, P.; Keřkovský, M.; Kočica, J.; Rohan, T.; Lenglet, C.; Cohen-Adad, J.; et al. Diffusion magnetic resonance imaging reveals tract-specific microstructural correlates of electrophysiological impairments in non-myelopathic and myelopathic spinal cord compression. Eur. J. Neurol. 2021, 28, 3784–3797. [Google Scholar] [CrossRef]
- Kovalova, I.; Kerkovsky, M.; Kadanka, Z.; Kadanka, Z.; Nemec, M.; Jurova, B.; Dusek, L.; Jarkovsky, J.; Bednarik, J. Prevalence and imaging characteristics of nonmyelopathic and myelopathic spondylotic cervical cord compression. Spine 2016, 41, 1908–1916. [Google Scholar] [CrossRef]
- David, G.; Mohammadi, S.; Martin, A.R.; Cohen-Adad, J.; Weiskopf, N.; Thompson, A.; Freund, P. Traumatic and nontraumatic spinal cord injury: Pathological insights from neuroimaging. Nat. Rev. Neurol. 2019, 15, 718–731. [Google Scholar] [CrossRef]
- Kowalczyk, I.; Duggal, N.; Bartha, R. Proton magnetic resonance spectroscopy of the motor cortex in cervical myelopathy. Brain 2012, 135, 461–468. [Google Scholar] [CrossRef][Green Version]
- Bernabéu-Sanz, Á.; Mollá-Torró, J.V.; López-Celada, S.; Moreno López, P.; Fernández-Jover, E. MRI evidence of brain atrophy, white matter damage, and functional adaptive changes in patients with cervical spondylosis and prolonged spinal cord compression. Eur. Radiol. 2020, 30, 357–369. [Google Scholar] [CrossRef]
- Smith, S.S.; Stewart, M.E.; Davies, B.M.; Kotter, M.R.N. The Prevalence of Asymptomatic and Symptomatic Spinal Cord Compression on Magnetic Resonance Imaging: A Systematic Review and Meta-analysis. Glob. Spine, J. 2021, 11, 597–607. [Google Scholar] [CrossRef]
- Witiw, C.D.; Mathieu, F.; Nouri, A.; Fehlings, M.G. Clinico-Radiographic Discordance: An Evidence-Based Commentary on the Management of Degenerative Cervical Spinal Cord Compression in the Absence of Symptoms or With Only Mild Symptoms of Myelopathy. Glob. Spine J. 2018, 8, 527–534. [Google Scholar] [CrossRef] [PubMed]
- Wilson, J.R.; Barry, S.; Fischer, D.J.; Skelly, A.C.; Arnold, P.M.; Riew, K.D.; Shaffrey, C.I.; Traynelis, V.C.; Fehlings, M.G. Frequency, Timing, and Predictors of Neurological Dysfunction in the Nonmyelopathic Patient with Cervical Spinal Cord Compression, Canal Stenosis, and/or Ossification of the Posterior Longitudinal Ligament. Spine 2013, 38, S37–S54. [Google Scholar] [CrossRef]
- WFNS Cervical Spondylotic Myelopathy. Available online: http://wfns-spine.org/recom-cervical-spondylotic-myelopathy-1 (accessed on 15 January 2022).
- Oh, T.; Lafage, R.; Lafage, V.; Protopsaltis, T.; Challier, V.; Shaffrey, C.; Kim, H.J.; Arnold, P.; Chapman, J.; Schwab, F.; et al. Comparing Quality of Life in Cervical Spondylotic Myelopathy with Other Chronic Debilitating Diseases Using the Short Form Survey 36-Health Survey. World Neurosurg. 2017, 106, 699–706. [Google Scholar] [CrossRef] [PubMed]
- Baptiste, D.C.; Fehlings, M.G. Pathophysiology of cervical myelopathy. Spine J. 2006, 6, 190–197. [Google Scholar] [CrossRef] [PubMed]
- Akter, F.; Yu, X.; Qin, X.; Yao, S.; Nikrouz, P.; Syed, Y.A.; Kotter, M. The Pathophysiology of Degenerative Cervical Myelopathy and the Physiology of Recovery Following Decompression. Front. Neurosci. 2020, 14, 138. [Google Scholar] [CrossRef] [PubMed]
- Akter, F.; Kotter, M. Pathobiology of Degenerative Cervical Myelopathy. Neurosurg. Clin. N. Am. 2018, 29, 13–19. [Google Scholar] [CrossRef]
- Tu, J.; Vargas Castillo, J.; Das, A.; Diwan, A.D. Degenerative Cervical Myelopathy: Insights into Its Pathobiology and Molecular Mechanisms. J. Clin. Med. 2021, 10, 1214. [Google Scholar] [CrossRef]
- Guan, X.; Fan, G.; Wu, X.; Gu, G.; Gu, X.; Zhang, H.; He, S. Diffusion Tensor Imaging Studies of Cervical Spondylotic Myelopathy: A Systemic Review and Meta-Analysis. PLoS ONE 2015, 10, e0117707. [Google Scholar] [CrossRef]
- Ellingson, B.M.; Salamon, N.; Holly, L.T. Advances in MR imaging for cervical spondylotic myelopathy. Eur. Spine J. 2015, 24, 197–208. [Google Scholar] [CrossRef]
- Kerkovský, M.; Bednarík, J.; Dušek, L.; Šprláková-Puková, A.; Urbánek, I.; Mechl, M.; Válek, V.; Kadanka, Z. Magnetic Resonance Diffusion Tensor Imaging in Patients with Cervical Spondylotic Spinal Cord Compression. Spine 2012, 37, 48–56. [Google Scholar] [CrossRef]
- Adamova, B.; Bednarik, J.; Andrasinova, T.; Kovalova, I.; Kopacik, R.; Jabornik, M.; Kerkovsky, M.; Jakubcova, B.; Jarkovsky, J. Does lumbar spinal stenosis increase the risk of spondylotic cervical spinal cord compression? Eur. Spine J. 2015, 24, 2946–2953. [Google Scholar] [CrossRef] [PubMed]
- Keřkovský, M.; Bednařík, J.; Jurová, B.; Dušek, L.; Kadaňka, Z.; Kadaňka, Z.; Němec, M.; Kovaľová, I.; Šprláková-Puková, A.; Mechl, M. Spinal Cord MR Diffusion Properties in Patients with Degenerative Cervical Cord Compression. J. Neuroimaging 2017, 27, 149–157. [Google Scholar] [CrossRef] [PubMed]
- Ellingson, B.M.; Salamon, N.; Woodworth, D.C.; Yokota, H.; Holly, L.T. Reproducibility, temporal stability, and functional correlation of diffusion MR measurements within the spinal cord in patients with asymptomatic cervical stenosis or cervical myelopathy. J. Neurosurg. Spine 2018, 28, 472–480. [Google Scholar] [CrossRef] [PubMed]
- Martin, A.R.; De Leener, B.; Cohen-Adad, J.; Cadotte, D.W.; Nouri, A.; Wilson, J.R.; Tetreault, L.; Crawley, A.P.; Mikulis, D.J.; Ginsberg, H.; et al. Can microstructural MRI detect subclinical tissue injury in subjects with asymptomatic cervical spinal cord compression? A prospective cohort study. BMJ Open 2018, 8, e019809. [Google Scholar] [CrossRef]
- Kadanka, Z.; Adamova, B.; Kerkovsky, M.; Kadanka, Z.; Dusek, L.; Jurova, B.; Vlckova, E.; Bednarik, J. Predictors of symptomatic myelopathy in degenerative cervical spinal cord compression. Brain Behav. 2017, 7, e00797. [Google Scholar] [CrossRef]
- Labounek, R.; Valošek, J.; Horák, T.; Svátková, A.; Bednařík, P.; Vojtíšek, L.; Horáková, M.; Nestrašil, I.; Lenglet, C.; Cohen-Adad, J.; et al. HARDI-ZOOMit protocol improves specificity to microstructural changes in presymptomatic myelopathy. Sci. Rep. 2020, 10, 17529. [Google Scholar] [CrossRef]
- Kadanka, Z.; Kadanka, Z.; Skutil, T.; Vlckova, E.; Bednarik, J. Walk and Run Test in Patients with Degenerative Compression of the Cervical Spinal Cord. J. Clin. Med. 2021, 10, 927. [Google Scholar] [CrossRef]
- Horak, T.; Horakova, M.; Svatkova, A.; Kadanka, Z.; Kudlicka, P.; Valosek, J.; Rohan, T.; Kerkovsky, M.; Vlckova, E.; Kadanka, Z.; et al. In vivo Molecular Signatures of Cervical Spinal Cord Pathology in Degenerative Compression. J. Neurotrauma 2021, 38, 2999–3010. [Google Scholar] [CrossRef]
- Horáková, M.; Horák, T.; Valošek, J.; Rohan, T.; Koriťáková, E.; Dostál, M.; Kočica, J.; Skutil, T.; Keřkovský, M.; Kadaňka, Z., Jr.; et al. Semi-automated detection of cervical spinal cord compression with the Spinal Cord Toolbox. Quant. Imaging Med. Surg. 2022, 12, 2261–2279. [Google Scholar] [CrossRef]
- Nouri, A.; Martin, A.R.; Kato, S.; Reihani-Kermani, H.; Riehm, L.E.; Fehlings, M.G. The Relationship between MRI Signal Intensity Changes, Clinical Presentation, and Surgical Outcome in Degenerative Cervical Myelopathy. Spine 2017, 42, 1851–1858. [Google Scholar] [CrossRef]
- Martin, A.R.; Tetreault, L.; Nouri, A.; Curt, A.; Freund, P.; Rahimi-Movaghar, V.; Wilson, J.R.; Fehlings, M.G.; Kwon, B.K.; Harrop, J.S.; et al. Imaging and Electrophysiology for Degenerative Cervical Myelopathy [AO Spine RECODE-DCM Research Priority Number 9]. Glob. Spine J. 2022, 12, 130S–146S. [Google Scholar] [CrossRef] [PubMed]
- Nouri, A.; Martin, A.R.; Mikulis, D.; Fehlings, M.G. Magnetic resonance imaging assessment of degenerative cervical myelopathy: A review of structural changes and measurement techniques. Neurosurg. Focus 2016, 40, E5. [Google Scholar] [CrossRef]
- Kato, F.; Yukawa, Y.; Suda, K.; Yamagata, M.; Ueta, T. Normal morphology, age-related changes and abnormal findings of the cervical spine. Part II: Magnetic resonance imaging of over 1200 asymptomatic subjects. Eur. Spine J. 2012, 21, 1499–1507. [Google Scholar] [CrossRef]
- Martin, A.R.; De Leener, B.; Cohen-Adad, J.; Kalsi-Ryan, S.; Cadotte, D.W.; Wilson, J.R.; Tetreault, L.; Nouri, A.; Crawley, A.; Mikulis, D.J.; et al. Monitoring for myelopathic progression with multiparametric quantitative MRI. PLoS ONE 2018, 13, e0195733. [Google Scholar] [CrossRef]
- Grabher, P.; Mohammadi, S.; David, G.; Freund, P. Neurodegeneration in the Spinal Ventral Horn Prior to Motor Impairment in Cervical Spondylotic Myelopathy. J. Neurotrauma 2017, 34, 2329–2334. [Google Scholar] [CrossRef] [PubMed]
- Grabher, P.; Mohammadi, S.; Trachsler, A.; Friedl, S.; David, G.; Sutter, R.; Weiskopf, N.; Thompson, A.J.; Curt, A.; Freund, P. Voxel-based analysis of grey and white matter degeneration in cervical spondylotic myelopathy. Sci. Rep. 2016, 6, 24636. [Google Scholar] [CrossRef]
- Valošek, J.; Bednařík, P.; Horák, T.; Horáková, M.; Svátková, A.; Labounek, R.; Hluštík, P.; Bednařík, J. Cervical Spinal Cord Atrophy Above Level of Asymptomatic Degenerative Cervical Cord Compression. In Proceedings of the 26th Annual Meeting of the Organization for Human Brain Mapping, Virtual, 23 June–3 July 2020; p. 3136. [Google Scholar]
- Vallotton, K.; David, G.; Hupp, M.; Pfender, N.; Cohen-Adad, J.; Fehlings, M.G.; Samson, R.S.; Wheeler-Kingshott, C.A.M.G.; Curt, A.; Freund, P.; et al. Tracking White and Gray Matter Degeneration along the Spinal Cord Axis in Degenerative Cervical Myelopathy. J. Neurotrauma 2021, 38, 2978–2987. [Google Scholar] [CrossRef]
- David, G.; Vallotton, K.; Hupp, M.; Curt, A.; Freund, P.; Seif, M. Extent of Cord Pathology in the Lumbosacral Enlargement in Non-Traumatic versus Traumatic Spinal Cord Injury. J. Neurotrauma 2022. [Google Scholar] [CrossRef]
- Lévy, S.; Benhamou, M.; Naaman, C.; Rainville, P.; Callot, V.; Cohen-Adad, J. White matter atlas of the human spinal cord with estimation of partial volume effect. Neuroimage 2015, 119, 262–271. [Google Scholar] [CrossRef]
- Johansen-Berg, H.; Behrens, T.E.J. Diffusion MRI: From Quantitative Measurement to In Vivo Neuroanatomy, 2nd ed.; Elsevier Science: Amsterdam, The Netherlands, 2013; ISBN 9780123964601. [Google Scholar]
- Martin, A.R.; Aleksanderek, I.; Cohen-Adad, J.; Tarmohamed, Z.; Tetreault, L.; Smith, N.; Cadotte, D.W.; Crawley, A.; Ginsberg, H.; Mikulis, D.J.; et al. Translating state-of-the-art spinal cord MRI techniques to clinical use: A systematic review of clinical studies utilizing DTI, MT, MWF, MRS, and fMRI. NeuroImage Clin. 2016, 10, 192–238. [Google Scholar] [CrossRef]
- Mori, S.; Tournier, J.-D. Introduction to Diffusion Tensor Imaging: And Higher Order Models, 2nd ed.; Academic Press: Amsterdam, The Netherlands, 2014; ISBN 978-0123983985. [Google Scholar]
- Cohen-Adad, J. Microstructural imaging in the spinal cord and validation strategies. Neuroimage 2018, 182, 169–183. [Google Scholar] [CrossRef] [PubMed]
- Hori, M.; Hagiwara, A.; Fukunaga, I.; Ueda, R.; Kamiya, K.; Suzuki, Y.; Liu, W.; Murata, K.; Takamura, T.; Hamasaki, N.; et al. Application of Quantitative Microstructural MR Imaging with Atlas-based Analysis for the Spinal Cord in Cervical Spondylotic Myelopathy. Sci. Rep. 2018, 8, 5213. [Google Scholar] [CrossRef] [PubMed]
- Iwama, T.; Ohba, T.; Okita, G.; Ebata, S.; Ueda, R.; Motosugi, U.; Onishi, H.; Haro, H.; Hori, M. Utility and validity of neurite orientation dispersion and density imaging with diffusion tensor imaging to quantify the severity of cervical spondylotic myelopathy and assess postoperative neurological recovery. Spine J. 2020, 20, 417–425. [Google Scholar] [CrossRef] [PubMed]
- Grussu, F.; Schneider, T.; Zhang, H.; Alexander, D.C.; Wheeler-Kingshott, C.A.M. Single-shell diffusion MRI NODDI with in vivo cervical cord data. In Proceedings of the ISMRM, Milan, Italy, 10–16 May 2014; Volume 1716. [Google Scholar]
- Grussu, F.; Schneider, T.; Zhang, H.; Alexander, D.C.; Wheeler-Kingshott, C.A.M. Neurite orientation dispersion and density imaging of the healthy cervical spinal cord in vivo. Neuroimage 2015, 111, 590–601. [Google Scholar] [CrossRef] [PubMed]
- Grussu, F.; Schneider, T.; Tur, C.; Yates, R.L.; Tachrount, M.; Ianus ß, A.; Yiannakas, M.C.; Newcombe, J.; Zhang, H.; Alexander, D.C.; et al. Neurite dispersion: A new marker of multiple sclerosis spinal cord pathology? Ann. Clin. Transl. Neurol. 2017, 4, 663–679. [Google Scholar] [CrossRef] [PubMed]
- Okita, G.; Ohba, T.; Takamura, T.; Ebata, S.; Ueda, R.; Onishi, H.; Haro, H.; Hori, M. Application of neurite orientation dispersion and density imaging or diffusion tensor imaging to quantify the severity of cervical spondylotic myelopathy and to assess postoperative neurologic recovery. Spine J. 2018, 18, 268–275. [Google Scholar] [CrossRef]
- Hori, M.; Tsutsumi, S.; Yasumoto, Y.; Ito, M.; Suzuki, M.; Tanaka, F.S.; Kyogoku, S.; Nakamura, M.; Tabuchi, T.; Fukunaga, I.; et al. Cervical spondylosis: Evaluation of microstructural changes in spinal cord white matter and gray matter by diffusional kurtosis imaging. Magn. Reson. Imaging 2014, 32, 428–432. [Google Scholar] [CrossRef]
- Hori, M.; Fukunaga, I.; Masutani, Y.; Nakanishi, A.; Shimoji, K.; Kamagata, K.; Asahi, K.; Hamasaki, N.; Suzuki, Y.; Aoki, S. New diffusion metrics for spondylotic myelopathy at an early clinical stage. Eur. Radiol. 2012, 22, 1797–1802. [Google Scholar] [CrossRef]
- Lee, J.W.; Kim, J.H.; Park, J.B.; Park, K.W.; Yeom, J.S.; Lee, G.Y.; Kang, H.S. Diffusion tensor imaging and fiber tractography in cervical compressive myelopathy: Preliminary results. Skeletal Radiol. 2011, 40, 1543–1551. [Google Scholar] [CrossRef]
- Ellingson, B.M.; Salamon, N.; Grinstead, J.W.; Holly, L.T. Diffusion tensor imaging predicts functional impairment in mild-to-moderate cervical spondylotic myelopathy. Spine J. 2014, 14, 2589–2597. [Google Scholar] [CrossRef]
- Wen, C.Y.; Cui, J.L.; Liu, H.S.; Mak, K.C.; Cheung, W.Y.; Luk, K.D.K.; Hu, Y. Is diffusion anisotropy a biomarker for disease severity and surgical prognosis of cervical spondylotic myelopathy. Radiology 2014, 270, 197–204. [Google Scholar] [CrossRef] [PubMed]
- Jones, J.G.A.; Cen, S.Y.; Lebel, R.M.; Hsieh, P.C.; Law, M. Diffusion tensor imaging correlates with the clinical assessment of disease severity in cervical spondylotic myelopathy and predicts outcome following surgery. Am. J. Neuroradiol. 2013, 34, 471–478. [Google Scholar] [CrossRef] [PubMed]
- Uda, T.; Takami, T.; Tsuyuguchi, N.; Sakamoto, S.; Yamagata, T.; Ikeda, H.; Nagata, T.; Ohata, K. Assessment of cervical spondylotic myelopathy using diffusion tensor magnetic resonance imaging parameter at 3.0 tesla. Spine 2013, 38, 407–414. [Google Scholar] [CrossRef] [PubMed]
- Banaszek, A.; Bladowska, J.; Szewczyk, P.; Podgórski, P.; Sąsiadek, M. Usefulness of diffusion tensor MR imaging in the assessment of intramedullary changes of the cervical spinal cord in different stages of degenerative spine disease. Eur. Spine J. 2014, 23, 1523–1530. [Google Scholar] [CrossRef] [PubMed]
- Wen, C.Y.; Cui, J.L.; Mak, K.C.; Luk, K.D.K.; Hu, Y. Diffusion tensor imaging of somatosensory tract in cervical spondylotic myelopathy and its link with electrophysiological evaluation. Spine J. 2014, 14, 1493–1500. [Google Scholar] [CrossRef]
- Maki, S.; Koda, M.; Ota, M.; Oikawa, Y.; Kamiya, K.; Inada, T.; Furuya, T.; Takahashi, K.; Masuda, Y.; Matsumoto, K.; et al. Reduced Field-of-View Diffusion Tensor Imaging of the Spinal Cord Shows Motor Dysfunction of the Lower Extremities in Patients with Cervical Compression Myelopathy. Spine 2018, 43, 89–96. [Google Scholar] [CrossRef]
- Maki, S.; Koda, M.; Saito, J.; Takahashi, S.; Inada, T.; Kamiya, K.; Ota, M.; Iijima, Y.; Masuda, Y.; Matsumoto, K.; et al. Tract-Specific Diffusion Tensor Imaging Reveals Laterality of Neurological Symptoms in Patients with Cervical Compression Myelopathy. World Neurosurg. 2016, 96, 184–190. [Google Scholar] [CrossRef]
- Cui, J.L.; Li, X.; Chan, T.Y.; Mak, K.C.; Luk, K.D.K.; Hu, Y. Quantitative assessment of column-specific degeneration in cervical spondylotic myelopathy based on diffusion tensor tractography. Eur. Spine J. 2015, 24, 41–47. [Google Scholar] [CrossRef]
- Budzik, J.F.; Balbi, V.; Le Thuc, V.; Duhamel, A.; Assaker, R.; Cotten, A. Diffusion tensor imaging and fibre tracking in cervical spondylotic myelopathy. Eur. Radiol. 2011, 21, 426–433. [Google Scholar] [CrossRef]
- Seif, M.; David, G.; Huber, E.; Vallotton, K.; Curt, A.; Freund, P. Cervical Cord Neurodegeneration in Traumatic and Non-Traumatic Spinal Cord Injury. J. Neurotrauma 2020, 37, 860–867. [Google Scholar] [CrossRef]
- Wang, K.Y.; Idowu, O.; Thompson, C.B.; Orman, G.; Myers, C.; Riley, L.H.; Carrino, J.A.; Flammang, A.; Gilson, W.; Sadowsky, C.L.; et al. Tract-Specific Diffusion Tensor Imaging in Cervical Spondylotic Myelopathy Before and After Decompressive Spinal Surgery: Preliminary Results. Clin. Neuroradiol. 2017, 27, 61–69. [Google Scholar] [CrossRef] [PubMed]
- Rajasekaran, S.; Yerramshetty, J.S.; Chittode, V.S.; Kanna, R.M.; Balamurali, G.; Shetty, A.P. The Assessment of Neuronal Status in Normal and Cervical Spondylotic Myelopathy Using Diffusion Tensor Imaging. Spine 2014, 39, 1183–1189. [Google Scholar] [CrossRef] [PubMed]
- Zhang, M.; Ou-Yang, H.; Liu, J.; Jin, D.; Wang, C.; Zhang, X.; Zhao, Q.; Liu, X.; Liu, Z.; Lang, N.; et al. Utility of Advanced DWI in the Detection of Spinal Cord Microstructural Alterations and Assessment of Neurologic Function in Cervical Spondylotic Myelopathy Patients. J. Magn. Reson. Imaging 2022, 55, 930–940. [Google Scholar] [CrossRef] [PubMed]
- Mamata, H.; Jolesz, F.A.; Maier, S.E. Apparent diffusion coefficient and fractional anisotropy in spinal cord: Age and cervical spondylosis-related changes. J. Magn. Reson. Imaging 2005, 22, 38–43. [Google Scholar] [CrossRef] [PubMed]
- Rao, A.; Soliman, H.; Kaushal, M.; Motovylyak, O.; Vedantam, A.; Budde, M.D.; Schmit, B.; Wang, M.; Kurpad, S.N. Diffusion Tensor Imaging in a Large Longitudinal Series of Patients with Cervical Spondylotic Myelopathy Correlated with Long-Term Functional Outcome. Neurosurgery 2018, 83, 753–760. [Google Scholar] [CrossRef]
- Mair, W.G.P.; Druckman, R. The pathology of spinal cord lesions and their relation to the clinical features in protrusion of cervical intervertebral discs (a report of four cases). Brain 1953, 76, 70–91. [Google Scholar] [CrossRef]
- Lindberg, P.G.; Sanchez, K.; Ozcan, F.; Rannou, F.; Poiraudeau, S.; Feydy, A.; Maier, M.A. Correlation of force control with regional spinal DTI in patients with cervical spondylosis without signs of spinal cord injury on conventional MRI. Eur. Radiol. 2016, 26, 733–742. [Google Scholar] [CrossRef]
- Behrens, T.E.J.; Woolrich, M.W.; Jenkinson, M.; Johansen-Berg, H.; Nunes, R.G.; Clare, S.; Matthews, P.M.; Brady, J.M.; Smith, S.M. Characterization and Propagation of Uncertainty in Diffusion-Weighted MR Imaging. Magn. Reson. Med. 2003, 50, 1077–1088. [Google Scholar] [CrossRef]
- Panagiotaki, E.; Schneider, T.; Siow, B.; Hall, M.G.; Lythgoe, M.F.; Alexander, D.C. Compartment models of the diffusion MR signal in brain white matter: A taxonomy and comparison. Neuroimage 2012, 59, 2241–2254. [Google Scholar] [CrossRef]
- Zhang, H.; Schneider, T.; Wheeler-Kingshott, C.A.; Alexander, D.C. NODDI: Practical in vivo neurite orientation dispersion and density imaging of the human brain. Neuroimage 2012, 61, 1000–1016. [Google Scholar] [CrossRef]
- Le Bihan, D. What can we see with IVIM MRI? Neuroimage 2019, 187, 56–67. [Google Scholar] [CrossRef] [PubMed]
- Lévy, S.; Rapacchi, S.; Massire, A.; Troalen, T.; Feiweier, T.; Guye, M.; Callot, V. Intravoxel Incoherent Motion at 7 Tesla to quantify human spinal cord perfusion: Limitations and promises. Magn. Reson. Med. 2020, 84, 1198–1217. [Google Scholar] [CrossRef] [PubMed]
- Lévy, S.; Freund, P.; Callot, V.; Seif, M. Spinal cord perfusion mapping using Intra-Voxel Incoherent Motion at 3T in healthy individuals and Degenerative Cervical Myelopathy patients. In Proceedings of the 29th Annual Meeting ISMRM, Virtual, 15–20 May 2021; p. 3462. [Google Scholar]
- Cohen-Adad, J.; Wheeler-Kingshott, C. Quantitative MRI of the Spinal Cord; Elsevier: Amsterdam, The Netherlands, 2014; ISBN 9780123969736. [Google Scholar]
- Schmierer, K.; Scaravilli, F.; Altmann, D.R.; Barker, G.J.; Miller, D.H. Magnetization transfer ratio and myelin in postmortem multiple sclerosis brain. Ann. Neurol. 2004, 56, 407–415. [Google Scholar] [CrossRef] [PubMed]
- Paliwal, M.; Weber, K.A.; Hopkins, B.S.; Cantrell, D.R.; Hoggarth, M.A.; Elliott, J.M.; Dahdaleh, N.S.; Mackey, S.; Parrish, T.D.; Dhaher, Y.; et al. Magnetization Transfer Ratio and Morphometrics of the Spinal Cord Associates with Surgical Recovery in Patients with Degenerative Cervical Myelopathy. World Neurosurg. 2020, 144, e939–e947. [Google Scholar] [CrossRef]
- Öz, G.; Alger, J.R.; Barker, P.B.; Bartha, R.; Bizzi, A.; Boesch, C.; Bolan, P.J.; Brindle, K.M.; Cudalbu, C.; Dinçer, A.; et al. Clinical Proton MR Spectroscopy in Central Nervous System Disorders. Radiology 2014, 270, 658–679. [Google Scholar] [CrossRef]
- Öz, G. Imaging Neurodegeneration: What Can Magnetic Resonance Spectroscopy Contribute? In Contemporary Clinical Neuroscience; Springer: Cham, Switzerland, 2016; pp. 1–11. [Google Scholar]
- Aleksanderek, I.; McGregor, S.M.K.; Stevens, T.K.; Goncalves, S.; Bartha, R.; Duggal, N. Cervical spondylotic myelopathy: Metabolite changes in the primary motor cortex after surgery. Radiology 2017, 282, 817–825. [Google Scholar] [CrossRef]
- Holly, L.T.; Ellingson, B.M.; Salamon, N. Metabolic imaging using proton magnetic spectroscopy as a predictor of outcome after surgery for cervical spondylotic myelopathy. Clin. Spine Surg. 2017, 30, E615–E619. [Google Scholar] [CrossRef]
- Ellingson, B.M.; Salamon, N.; Hardy, A.J.; Holly, L.T. Prediction of neurological impairment in cervical spondylotic myelopathy using a combination of diffusion mri and proton mr spectroscopy. PLoS ONE 2015, 10, e0139451. [Google Scholar] [CrossRef]
- Aleksanderek, I.; Stevens, T.K.; Goncalves, S.; Bartha, R.; Duggal, N. Metabolite and functional profile of patients with cervical spondylotic myelopathy. J. Neurosurg. Spine 2017, 26, 547–553. [Google Scholar] [CrossRef]
- Salamon, N.; Ellingson, B.M.; Nagarajan, R.; Gebara, N.; Thomas, A.; Holly, L.T. Proton magnetic resonance spectroscopy of human cervical spondylosis at 3T. Spinal Cord 2013, 51, 558–563. [Google Scholar] [CrossRef]
- Wilson, M.; Andronesi, O.; Barker, P.B.; Bartha, R.; Bizzi, A.; Bolan, P.J.; Brindle, K.M.; Choi, I.; Cudalbu, C.; Dydak, U.; et al. Methodological consensus on clinical proton MRS of the brain: Review and recommendations. Magn. Reson. Med. 2019, 82, 527–550. [Google Scholar] [CrossRef] [PubMed]
- Wyss, P.O.; Huber, E.; Curt, A.; Kollias, S.; Freund, P.; Henning, A. MR spectroscopy of the cervical spinal cord in chronic spinal cord injury. Radiology 2019, 291, 131–138. [Google Scholar] [CrossRef] [PubMed]
- Maier, I.L.; Hofer, S.; Eggert, E.; Schregel, K.; Psychogios, M.-N.; Frahm, J.; Bähr, M.; Liman, J. T1 Mapping Quantifies Spinal Cord Compression in Patients with Various Degrees of Cervical Spinal Canal Stenosis. Front. Neurol. 2020, 11, 1427. [Google Scholar] [CrossRef] [PubMed]
- Baucher, G.; Rasoanandrianina, H.; Levy, S.; Pini, L.; Troude, L.; Roche, P.-H.; Callot, V. T1 Mapping for Microstructural Assessment of the Cervical Spinal Cord in the Evaluation of Patients with Degenerative Cervical Myelopathy. Am. J. Neuroradiol. 2021, 42, 1348–1357. [Google Scholar] [CrossRef]
- Liu, H.; MacMillian, E.L.; Jutzeler, C.R.; Ljungberg, E.; MacKay, A.L.; Kolind, S.H.; Mädler, B.; Li, D.K.B.; Dvorak, M.F.; Curt, A.; et al. Assessing structure and function of myelin in cervical spondylotic myelopathy. Neurology 2017, 89, 602–610. [Google Scholar] [CrossRef]
- Dvorak, A.V.; Ljungberg, E.; Vavasour, I.M.; Lee, L.E.; Abel, S.; Li, D.K.B.; Traboulsee, A.; MacKay, A.L.; Kolind, S.H. Comparison of multi echo T2 relaxation and steady state approaches for myelin imaging in the central nervous system. Sci. Rep. 2021, 11, 1369. [Google Scholar] [CrossRef]
- Glover, G.H. Overview of Functional Magnetic Resonance Imaging. Neurosurg. Clin. N. Am. 2011, 22, 133–139. [Google Scholar] [CrossRef]
- Duggal, N.; Rabin, D.; Bartha, R.; Barry, R.L.; Gati, J.S.; Kowalczyk, I.; Fink, M. Brain reorganization in patients with spinal cord compression evaluated using fMRI. Neurology 2010, 74, 1048–1054. [Google Scholar] [CrossRef]
- Tan, Y.; Zhou, F.; Wu, L.; Liu, Z.; Zeng, X.; Gong, H.; He, L. Alteration of Regional Homogeneity within the Sensorimotor Network after Spinal Cord Decompression in Cervical Spondylotic Myelopathy: A Resting-State fMRI Study. Biomed Res. Int. 2015, 2015, 1–6. [Google Scholar] [CrossRef]
- Cronin, A.E.; Detombe, S.A.; Duggal, C.A.; Duggal, N.; Bartha, R. Spinal cord compression is associated with brain plasticity in degenerative cervical myelopathy. Brain Commun. 2021, 3, fcab131. [Google Scholar] [CrossRef]
- Hrabálek, L.; Hok, P.; Hluštík, P.; Čecháková, E.; Wanek, T.; Otruba, P.; Vaverka, M.; Kaňovský, P. Longitudinal brain activation changes related to electrophysiological findings in patients with cervical spondylotic myelopathy before and after spinal cord decompression: An fMRI study. Acta Neurochir. 2018, 160, 923–932. [Google Scholar] [CrossRef] [PubMed]
- Liu, X.; Qian, W.; Jin, R.; Li, X.; Luk, K.D.; Wu, E.X.; Hu, Y. Amplitude of Low Frequency Fluctuation (ALFF) in the Cervical Spinal Cord with Stenosis: A Resting State fMRI Study. PLoS ONE 2016, 11, e0167279. [Google Scholar] [CrossRef]
- Powers, J.; Ioachim, G.; Stroman, P. Ten Key Insights into the Use of Spinal Cord fMRI. Brain Sci. 2018, 8, 173. [Google Scholar] [CrossRef] [PubMed]
- Eippert, F.; Kong, Y.; Jenkinson, M.; Tracey, I.; Brooks, J.C.W. Denoising spinal cord fMRI data: Approaches to acquisition and analysis. Neuroimage 2017, 154, 255–266. [Google Scholar] [CrossRef]
- Ellingson, B.M.; Woodworth, D.C.; Leu, K.; Salamon, N.; Holly, L.T. Spinal Cord Perfusion MR Imaging Implicates Both Ischemia and Hypoxia in the Pathogenesis of Cervical Spondylosis. World Neurosurg. 2019, 128, e773–e781. [Google Scholar] [CrossRef]
- Uemura, K.; Matsumura, A.; Isobe, T.; Anno, I.; Kawamura, H.; Minami, M.; Tsukada, A. Perfusion-Weighted Magnetic Resonance Imaging of the Spinal Cord in Cervical Spondylotic Myelopathy. Neurol. Med. Chir. 2006, 46, 581–588. [Google Scholar] [CrossRef] [PubMed]
- Zhou, F.; Huang, M.; Wu, L.; Tan, Y.; Guo, J.; Zhang, Y.; He, L.; Gong, H. Altered perfusion of the sensorimotor cortex in patients with cervical spondylotic myelopathy: An arterial spin labeling study. J. Pain Res. 2018, 11, 181–190. [Google Scholar] [CrossRef]
- Sherman, J.L.; Nassaux, P.Y.; Citrin, C.M. Measurements of the normal cervical spinal cord on MR imaging. Am. J. Neuroradiol. 1990, 11, 369–372. [Google Scholar]
- Cohen-Adad, J.; Alonso-Ortiz, E.; Abramovic, M.; Arneitz, C.; Atcheson, N.; Barlow, L.; Barry, R.L.; Barth, M.; Battiston, M.; Büchel, C.; et al. Generic acquisition protocol for quantitative MRI of the spinal cord. Nat. Protoc. 2021, 16, 4611–4632. [Google Scholar] [CrossRef]
- Cohen-Adad, J.; Alonso-Ortiz, E.; Abramovic, M.; Arneitz, C.; Atcheson, N.; Barlow, L.; Barry, R.L.; Barth, M.; Battiston, M.; Büchel, C.; et al. Open-access quantitative MRI data of the spinal cord and reproducibility across participants, sites and manufacturers. Sci. Data 2021, 8, 219. [Google Scholar] [CrossRef]
- Samson, R.S.; Lévy, S.; Schneider, T.; Smith, A.K.; Smith, S.A.; Cohen-Adad, J.; Gandini Wheeler-Kingshott, C.A.M. ZOOM or Non-ZOOM? Assessing Spinal Cord Diffusion Tensor Imaging Protocols for Multi-Centre Studies. PLoS ONE 2016, 11, e0155557. [Google Scholar] [CrossRef] [PubMed]
- Martin, A.R.; De Leener, B.; Cohen-Adad, J.; Cadotte, D.W.; Kalsi-Ryan, S.; Lange, S.F.; Tetreault, L.; Nouri, A.; Crawley, A.; Mikulis, D.J.; et al. Clinically Feasible Microstructural MRI to Quantify Cervical Spinal Cord Tissue Injury Using DTI, MT, and T2*-Weighted Imaging: Assessment of Normative Data and Reliability. AJNR Am. J. Neuroradiol. 2017, 38, 1257–1265. [Google Scholar] [CrossRef] [PubMed]
- Andersson, J.L.R.; Skare, S.; Ashburner, J. How to correct susceptibility distortions in spin-echo echo-planar images: Application to diffusion tensor imaging. Neuroimage 2003, 20, 870–888. [Google Scholar] [CrossRef]
- Andersson, J.L.R.; Sotiropoulos, S.N. An integrated approach to correction for off-resonance effects and subject movement in diffusion MR imaging. Neuroimage 2016, 125, 1063–1078. [Google Scholar] [CrossRef] [PubMed]
- Tuch, D.S.; Reese, T.G.; Wiegell, M.R.; Makris, N.; Belliveau, J.W.; Van Wedeen, J. High angular resolution diffusion imaging reveals intravoxel white matter fiber heterogeneity. Magn. Reson. Med. 2002, 48, 577–582. [Google Scholar] [CrossRef]
- Caruyer, E.; Lenglet, C.; Sapiro, G.; Deriche, R. Design of multishell sampling schemes with uniform coverage in diffusion MRI. Magn. Reson. Med. 2013, 69, 1534–1540. [Google Scholar] [CrossRef]
- Deelchand, D.K.; Ho, M.-L.; Nestrasil, I. Ultra-High-Field Imaging of the Pediatric Brain and Spinal Cord. Magn. Reson. Imaging Clin. N. Am. 2021, 29, 643–653. [Google Scholar] [CrossRef]
- Roussel, T.; Le Fur, Y.; Guye, M.; Viout, P.; Ranjeva, J.; Callot, V. Respiratory-triggered quantitative MR spectroscopy of the human cervical spinal cord at 7 T. Magn. Reson. Med. 2022, 87, 2600–2612. [Google Scholar] [CrossRef]
- Juchem, C.; Cudalbu, C.; Graaf, R.A.; Gruetter, R.; Henning, A.; Hetherington, H.P.; Boer, V.O. B 0 shimming for in vivo magnetic resonance spectroscopy: Experts’ consensus recommendations. NMR Biomed. 2021, 34, e4350. [Google Scholar] [CrossRef]
- Andronesi, O.C.; Bhattacharyya, P.K.; Bogner, W.; Choi, I.; Hess, A.T.; Lee, P.; Meintjes, E.M.; Tisdall, M.D.; Zaitsev, M.; Kouwe, A. Motion correction methods for MRS: Experts’ consensus recommendations. NMR Biomed. 2021, 34, e4364. [Google Scholar] [CrossRef]
- Deelchand, D.K.; Henry, P.; Joers, J.M.; Auerbach, E.J.; Park, Y.W.; Kara, F.; Ratai, E.; Kantarci, K.; Öz, G. Plug-and-play advanced magnetic resonance spectroscopy. Magn. Reson. Med. 2022, 87, 2613–2620. [Google Scholar] [CrossRef] [PubMed]
- De Leener, B.; Fonov, V.S.; Collins, D.L.; Callot, V.; Stikov, N.; Cohen-Adad, J. PAM50: Unbiased multimodal template of the brainstem and spinal cord aligned with the ICBM152 space. Neuroimage 2018, 165, 170–179. [Google Scholar] [CrossRef] [PubMed]
- De Leener, B.; Lévy, S.; Dupont, S.M.; Fonov, V.S.; Stikov, N.; Louis Collins, D.; Callot, V.; Cohen-Adad, J. SCT: Spinal Cord Toolbox, an open-source software for processing spinal cord MRI data. Neuroimage 2017, 145, 24–43. [Google Scholar] [CrossRef] [PubMed]
- McLachlin, S.; Leung, J.; Sivan, V.; Quirion, P.; Wilkie, P.; Cohen-Adad, J.; Whyne, C.M.; Hardisty, M.R. Spatial correspondence of spinal cord white matter tracts using diffusion tensor imaging, fibre tractography, and atlas-based segmentation. Neuroradiology 2021, 63, 373–380. [Google Scholar] [CrossRef] [PubMed]
- Dostál, M.; Keřkovský, M.; Staffa, E.; Bednařík, J.; Šprláková-Puková, A.; Mechl, M. Voxelwise analysis of diffusion MRI of cervical spinal cord using tract-based spatial statistics. Magn. Reson. Imaging 2020, 73, 23–30. [Google Scholar] [CrossRef] [PubMed]
- Gros, C.; De Leener, B.; Badji, A.; Maranzano, J.; Eden, D.; Dupont, S.M.; Talbott, J.; Zhuoquiong, R.; Liu, Y.; Granberg, T.; et al. Automatic segmentation of the spinal cord and intramedullary multiple sclerosis lesions with convolutional neural networks. Neuroimage 2019, 184, 901–915. [Google Scholar] [CrossRef]
- Perone, C.S.; Calabrese, E.; Cohen-Adad, J. Spinal cord gray matter segmentation using deep dilated convolutions. Sci. Rep. 2018, 8, 5966. [Google Scholar] [CrossRef]
- Jenkinson, M.; Beckmann, C.F.; Behrens, T.E.J.; Woolrich, M.W.; Smith, S.M. FSL. Neuroimage 2012, 62, 782–790. [Google Scholar] [CrossRef]
- Penny, W.; Friston, K.; Ashburner, J.; Kiebel, S.; Nichols, T. Statistical Parametric Mapping; Elsevier: Amsterdam, The Netherlands, 2007; ISBN 9780123725608. [Google Scholar]
- Garyfallidis, E.; Brett, M.; Amirbekian, B.; Rokem, A.; van der Walt, S.; Descoteaux, M.; Nimmo-Smith, I. Dipy, a library for the analysis of diffusion MRI data. Front. Neuroinform. 2014, 8, 8. [Google Scholar] [CrossRef]
- Provencher, S.W. Estimation of metabolite concentrations from localized in vivo proton NMR spectra. Magn. Reson. Med. 1993, 30, 672–679. [Google Scholar] [CrossRef]
- Li, X.; Morgan, P.S.; Ashburner, J.; Smith, J.; Rorden, C. The first step for neuroimaging data analysis: DICOM to NIfTI conversion. J. Neurosci. Methods 2016, 264, 47–56. [Google Scholar] [CrossRef] [PubMed]
- Tetreault, L.; Kopjar, B.; Nouri, A.; Arnold, P.; Barbagallo, G.; Bartels, R.; Qiang, Z.; Singh, A.; Zileli, M.; Vaccaro, A.; et al. The modified Japanese Orthopaedic Association scale: Establishing criteria for mild, moderate and severe impairment in patients with degenerative cervical myelopathy. Eur. Spine J. 2017, 26, 78–84. [Google Scholar] [CrossRef] [PubMed]
- Holly, L.T.; Freitas, B.; McArthur, D.D.L.; Salamon, N. Proton magnetic resonance spectroscopy to evaluate spinal cord axonal injury in cervical spondylotic myelopathy: Laboratory investigation. J. Neurosurg. Spine 2009, 10, 194–200. [Google Scholar] [CrossRef] [PubMed]




| Study | Nomenclature | Definition |
|---|---|---|
| Original Articles | ||
| Bednarik et al., 2004 [2], 2008 [3] | Pre-symptomatic spondylotic cervical cord compression (P-SCCC) | MR signs of DSCC (spondylotic or discogenic) and axial cervical pain or clinical signs and/or symptoms of radiculopathy, but no clinical signs of myelopathy (mJOA ≥ 16; note—mJOA decreased, due to radiculopathy) |
| Keřkovský et al., 2012 [21] | Asymptomatic spondylotic cervical cord encroachment (SCCE) | MR signs of DSCC and cervical pain and/or symptoms/signs of cervical radiculopathy, but without symptoms/signs of cervical spondylotic myelopathy (mJOA = 18) |
| Adamova et al., 2015 [22] | Asymptomatic spondylotic cervical cord compression (ASCCC) | No detailed description (study focused on prevalence of ASCCC in patients with clinically symptomatic lumbar spinal stenosis) (mJOA not reported) |
| Kovalova et al., 2016 [6] | Non-myelopathic spondylotic cervical cord compression (NMSCCC) | MR signs of DSCC and possible presence of radiculopathy, but no myelopathic signs (mJOA not reported) |
| Keřkovský et al., 2017 [23] | Asymptomatic degenerative cervical cord compression (ADCCC) | MR finding of DSCC and various clinical signs of cervical spine degenerative disease (cervical pain and radiculopathy), but no signs or symptoms of DCM (mJOA = 18) |
| Ellingson et al., 2018 [24] | Asymptomatic cervical stenosis | No neurological symptomatology (mJOA = 18), but complaints of neck pain |
| Martin et al., 2018 [25] | Asymptomatic spinal cord compression (ASCC) | MR finding of DSCC, but an absence of any neurological symptoms and signs; neck pain was not considered a neurological symptom (mJOA = 18) |
| Kadanka Jr. et al., 2017 [26], Labounek et al., 2020 [27] | Non-myelopathic degenerative cervical cord compression (NMDCCC) | MR signs of DSCC, but an absence of any myelopathic signs, possible presence of axial pain, symptoms or signs of upper extremity monoradiculopathy, or completely asymptomatic individuals (mJOA not reported) |
| Kadanka Jr. et al., 2021 [28] | Non-myelopathic degenerative cervical cord compression (NMDCC) | MR signs of DSCC and presence of maximally one clinical myelopathic symptom, but no clinical myelopathic signs (mJOA ≥ 17) |
| Valošek et al., 2021 [5], Horak et al., 2021 [29], Horakova et al., 2022 [30] | Non-myelopathic degenerative cervical spinal cord compression (NMDC) | MR signs of DSCC with or without radiculopathy and electrophysiological changes, but without myelopathic symptoms/signs (mJOA = 18) |
| Reviews | ||
| Wilson et al., 2013 [12] | Non-myelopathic patients with cervical stenosis | Review—no single definition |
| Witiw et al., 2018 [11] | Asymptomatic cervical spinal cord compression (CSCC) | Review—no single definition |
| Smith et al., 2020 [10] | Asymptomatic spinal cord compression (ASCC) | Review—no single definition |
| Badhiwala et al., 2020 [1] | Cervical spinal cord compression without myelopathy | Review—MR signs of DSCC, absence of any myelopathic signs, and clinical radiculopathy with or without electrophysiological changes or no signs of symptoms of radiculopathy (mJOA = 18) |
| Study | Cohort | Field Strength, Voxel Size, qMRI Technique, ROI | Key Results | Conclusion/Interpretation |
|---|---|---|---|---|
| Keřkovský et al., 2012 [21] | 32 NMDC patients (mJOA = 18) | 1.5T | Lower FA and higher MD at MCL in DCM, compared to NMDC | DTI showed potential to discriminate between NMDC and symptomatic DCM patients |
| 20 DCM patients (mJOA < 18) | 1.25 × 1.25 × 4 mm3 | Lower FA, no MD change at MCL in NMDC, relative to HC | Differences between NMDC and HC could be caused by demyelination, but potentially also by WM/GM mixing | |
| 13 HC | DTI (FA, MD), entire axial SC | There was no difference in any of the DTI parameters for subsets of patients with and without electrophysiological abnormality | ||
| Keřkovský et al., 2017 [23] | 93 NMDC patients (mJOA = 18) | 1.5T | Lower FA and increased MD at MCL in DCM, compared to NMDC | DTI showed differences in FA and MD between NMDC and symptomatic DCM patients |
| 37 DCM patients (mJOA < 18) | 1.25 × 1.25 × 4 mm3 | No differences between NMDC and HC reported | ||
| 71 HC | DTI (FA, MD), entire axial SC | |||
| Kadanka et al., 2017 [26] | 40 NMDC patients (mJOA not reported) | 1.5T | DTI parameters showed no significant predictive power in longitudinal follow-up | The development of DCM was associated with several parameters, such as radiculopathy or electrophysiological measures |
| 72 subjects with cervical radiculopathy or cervical pain (mJOA not reported) | 1.25 × 1.25 × 4 mm3 | DTI parameters showed no significant predictive power | ||
| DTI (FA, MD), entire axial SC | ||||
| Martin et al., 2018 [25] | 20 NMDC patients (mJOA = 18) | 3T | Lower FA at MCL in entire axial ROI and ventral columns in NMDC, compared to HC | Changes in FA, MTR, and T2*WI WM/GM intensity point to demyelination and axonal injury as predominant pathogenic mechanisms in NMDC patients |
| 20 HC | 1.25 × 1.25 × 5 mm3 (DWI); 1 × 1 × 5 mm3 (MT) | Lower MTR in the rostral region (C1-C3) and ventral columns in NMDC, compared to HC | Changes were observed at MCL, but also rostrally and caudally | |
| DTI (FA), MT (MTR) and T2*WI WM/GM, entire axial ROI and WM columns and GM | Higher T2*WI WM/GM at MCL and in rostral and caudal regions in NMDC compared to controls | |||
| Ellingson et al., 2018 [24] | 18 NMDC patients (mJOA = 18) | 3T | Most patients (47 from 66) showed stationary longitudinal DTI measurements | DTI metrics correlated with neurological impairments, assessed by the mJOA scale, and may be valuable predictors of neurological status |
| 48 patients with clinical symptoms (mJOA < 18) | 1.1 × 1.1 × 4–5 mm3 | Pooled FA and MD at MCL from all patients and all time points showed correlation with mJOA scale | ||
| DTI (FA, MD), entire axial SC | ||||
| Labounek et al., 2020 [27] | 33 NMDC patients (divided into two groups—mild and severe compression) | 3T | Lower MD in WM in NMDC with mild compression, compared to HC | DTI and ball-and-sticks models demonstrated differences between HC and NMDC patients in both WM and GM |
| 13 HC | 0.65 × 0.65 × 3.00 mm3 (interpolated) | Higher MD and d in GM in NMDC with severe compression, relative to HC | Optimized multi-shell dMRI protocol, with reduced field-of-view, outperformed clinically used single-shell protocol | |
| DTI (FA, MD) and ball-and-sticks model (f1, d), WM–GM difference, and “heuristic” parameters derived from these metrics, WM, and GM | Lower WM–GM difference for MD and d in NMDC with mild and severe compression, compared to HC | |||
| Difference in several “heuristic” parameters derived from FA, MD, f1, and d between groups, see the study [27] for details | ||||
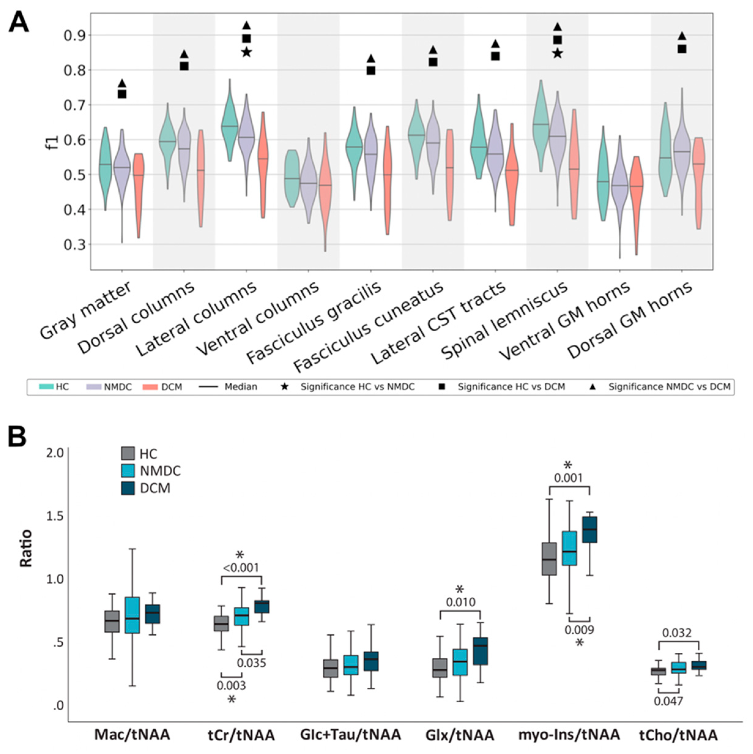
| Valošek et al., 2021 [5] | 103 NMDC patients (mJOA = 18) | 3T | Lower FA and f1 and higher MD, AD, RD, and d in NMDC and DCM, compared to HC, with more severe changes in DCM, compared to NMDC | Compression primary affected lateral and dorsal white matter tracts and gray matter, pointing to demyelination and trans-synaptic degeneration |
| 21 DCM patients (mJOA < 18) | 0.65 × 0.65 × 3.00 mm3 (interpolated) | Changes were detected predominantly in dorsal and lateral tracts and GM at MCL and rostrally at the C3 level | Above the compression changes suggest Wallerian degeneration | |
| 60 HC | DTI (FA, MD, AD, RD) and ball-and-sticks models (f1, d), WM columns and tracts, and GM regions | DCM patients showed changes also in the ventral columns, compared to HC | Changes were more profound in DCM, compared to NMDC and HC, suggesting progressive changes in patients with compression over time | |
| dMRI changes correlated with the mJOA scale and reflected electrophysiological findings | Ball-and-sticks model showed changes not detected by DTI model | |||
| Horak et al., 2021 [29] | 60 NMDC patients (mJOA = 18) | 3T | Increased total creatin/tNAA ratio in NMDC and DCM, relative to HC | 1H-MRS revealed neurochemical changes at the above the compression level C2/3 in both DCM and NMDC, compared to HC |
| 13 DCM patients (mJOA < 18) | 8 × 9 × 45 mm3 (single MRS voxel) | Changed myo-inositol/tNAA and glutamate + glutamine/tNAA ratios in DCM, compared to HC | Neurochemical changes suggest demyelination and Wallerian degeneration | |
| 47 HC | 1H-MRS | myo-inositol/tNAA ratio in DCM patients correlated with the mJOA scale | ||
| 102 NMDC (mJOA = 18) | 1.5T and 3T | Logistic model combining compression ratio, cross-sectional area, solidity, and torsion detected compression with AUC = 0.947 (compared to expert raters) | The semi-automated method demonstrated outstanding compression detection, with better inter-trial variability, compared to manual raters | |
| Horakova et al., 2022 [30] | 16 DCM (mJOA < 18) | 0.60 × 0.60 × 4.0 mm3 (1.5T) 0.35 × 0.35 × 2.5 mm3 (3T – interpolated) | The inter-trial variability (1.5 and 3 T) was better for the semi-automated method (intraclass correlation coefficient 0.858 for CR and 0.735 for CSA), compared to expert raters (mean coefficient for three expert raters 0.722 for CR and 0.486 for CSA) | |
| 66 HC | Morphometric parameters (cross-sectional area (CSA), compression ratio (CR), solidity, and torsion) | No morphometric metric showed the discriminative power to distinguish between NMDC and DCM |
Publisher’s Note: MDPI stays neutral with regard to jurisdictional claims in published maps and institutional affiliations. |
© 2022 by the authors. Licensee MDPI, Basel, Switzerland. This article is an open access article distributed under the terms and conditions of the Creative Commons Attribution (CC BY) license (https://creativecommons.org/licenses/by/4.0/).
Share and Cite
Valošek, J.; Bednařík, P.; Keřkovský, M.; Hluštík, P.; Bednařík, J.; Svatkova, A. Quantitative MR Markers in Non-Myelopathic Spinal Cord Compression: A Narrative Review. J. Clin. Med. 2022, 11, 2301. https://doi.org/10.3390/jcm11092301
Valošek J, Bednařík P, Keřkovský M, Hluštík P, Bednařík J, Svatkova A. Quantitative MR Markers in Non-Myelopathic Spinal Cord Compression: A Narrative Review. Journal of Clinical Medicine. 2022; 11(9):2301. https://doi.org/10.3390/jcm11092301
Chicago/Turabian StyleValošek, Jan, Petr Bednařík, Miloš Keřkovský, Petr Hluštík, Josef Bednařík, and Alena Svatkova. 2022. "Quantitative MR Markers in Non-Myelopathic Spinal Cord Compression: A Narrative Review" Journal of Clinical Medicine 11, no. 9: 2301. https://doi.org/10.3390/jcm11092301
APA StyleValošek, J., Bednařík, P., Keřkovský, M., Hluštík, P., Bednařík, J., & Svatkova, A. (2022). Quantitative MR Markers in Non-Myelopathic Spinal Cord Compression: A Narrative Review. Journal of Clinical Medicine, 11(9), 2301. https://doi.org/10.3390/jcm11092301

