The Effect of Quadruple Therapy with Polaprezinc or Bismuth on Gut Microbiota after Helicobacter pylori Eradication: A Randomized Controlled Trial
Abstract
1. Introduction
2. Methods
2.1. Study Design and Population
2.2. Fecal Sample Collection
2.3. DNA Extraction, Amplification, and Sequencing
2.4. Sequencing Data and Microbiota Diversity Analysis
2.5. Statistical Analyses
3. Results
3.1. Overview of the Study Population
3.2. The Difference in Eradication between the PQT and BQT Treatment Groups
3.3. Alpha Diversity Alteration on Gut Microbiota
3.4. Beta Diversity Alteration on Gut Microbiota
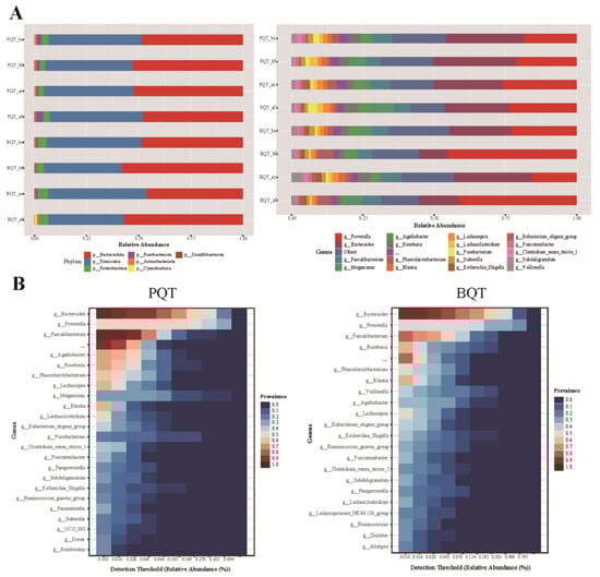
3.5. Differences in Gut Microbiota Taxa between the PQT and BQT Treatments
3.6. Diversity Alteration in the Gut Microbiota of the 15 Subjects Who Delayed the Fecal Sample Collection
4. Discussion
Supplementary Materials
Author Contributions
Funding
Institutional Review Board Statement
Informed Consent Statement
Data Availability Statement
Acknowledgments
Conflicts of Interest
References
- Hooi, J.K.Y.; Lai, W.Y.; Ng, W.K.; Suen, M.M.Y.; Underwood, F.E.; Tanyingoh, D.; Malfertheiner, P.; Graham, D.Y.; Wong, V.W.S.; Wu, J.C.Y.; et al. Global Prevalence of Helicobacter pylori Infection: Systematic Review and Meta-Analysis. Gastroenterology 2017, 153, 420–429. [Google Scholar] [CrossRef] [PubMed]
- Zamani, M.; Ebrahimtabar, F.; Zamani, V.; Miller, W.H.; Alizadeh-Navaei, R.; Shokri-Shirvani, J.; Derakhshan, M.H. Systematic review with meta-analysis: The worldwide prevalence of Helicobacter pylori infection. Aliment. Pharmacol. Ther. 2018, 47, 868–876. [Google Scholar] [CrossRef] [PubMed]
- Atherton, J.C. The pathogenesis of Helicobacter pylori-induced gastro-duodenal diseases. Annu. Rev. Pathol. 2006, 1, 63–96. [Google Scholar] [CrossRef] [PubMed]
- Sung, H.; Ferlay, J.; Siegel, R.L.; Laversanne, M.; Soerjomataram, I.; Jemal, A.; Bray, F. Global Cancer Statistics 2020: GLOBOCAN Estimates of Incidence and Mortality Worldwide for 36 Cancers in 185 Countries. CA Cancer J. Clin. 2021, 71, 209–249. [Google Scholar] [CrossRef] [PubMed]
- Parkin, D.M. The global health burden of infection-associated cancers in the year 2002. Int. J. Cancer 2006, 118, 3030–3044. [Google Scholar] [CrossRef]
- McColl, K.E. Clinical practice: Helicobacter pylori infection. N. Engl. J. Med. 2010, 362, 1597–1604. [Google Scholar]
- Wang, F.; Meng, W.; Wang, B.; Qiao, L. Helicobacter pylori-induced gastric inflammation and gastric cancer. Cancer Lett. 2014, 345, 196–202. [Google Scholar] [CrossRef]
- Choi, I.; Kim, C.; Lee, J.; Kim, Y.; Kook, M.; Park, B.; Joo, J. Family History of Gastric Cancer and Helicobacter pylori Treatment. N. Engl. J. Med. 2020, 382, 427–436. [Google Scholar] [CrossRef]
- Malfertheiner, P.; Megraud, F.; O’Morain, C.A.; Gisbert, J.P.; Kuipers, E.J.; Axon, A.T.; Bazzoli, F.; Gasbarrini, A.; Atherton, J.; Graham, D.Y.; et al. Management of Helicobacter pylori infection-the Maastricht V/Florence Consensus Report. Gut 2017, 66, 6–30. [Google Scholar] [CrossRef]
- Banks, M.; Graham, D.; Jansen, M.; Gotoda, T.; Coda, S.; di Pietro, M.; Uedo, N.; Bhandari, P.; Pritchard, D.M.; Kuipers, E.J.; et al. British Society of Gastroenterology guidelines on the diagnosis and management of patients at risk of gastric adenocarcinoma. Gut 2019, 68, 1545–1575. [Google Scholar] [CrossRef]
- O’Connor, A.; O’Morain, C.A.; Ford, A.C. Population screening and treatment of Helicobacter pylori infection. Nat. Rev. Gastroenterol. Hepatol. 2017, 14, 230–240. [Google Scholar] [CrossRef] [PubMed]
- Malfertheiner, P.; Mégraud, F.; O’Morain, C.; Hungin, A.P.; Jones, R.; Axon, A.; Graham, D.Y.; Tytgat, G. Current concepts in the management of Helicobacter pylori infection—The Maastricht 2-2000 Consensus Report. Aliment. Pharmacol. Ther. 2002, 16, 167–180. [Google Scholar] [CrossRef] [PubMed]
- Malfertheiner, P.; Megraud, F.; Rokkas, T.; Gisbert, J.P.; Liou, J.-M.; Schulz, C.; Gasbarrini, A.; Hunt, R.H.; Leja, M.; O’Morain, C.J.G. Management of Helicobacter pylori infection: The Maastricht VI/Florence consensus report. Gut 2022, 71, 1724–1762. [Google Scholar] [CrossRef] [PubMed]
- Olekhnovich, E.I.; Manolov, A.I.; Samoilov, A.E.; Prianichnikov, N.A.; Malakhova, M.V.; Tyakht, A.V.; Pavlenko, A.V.; Babenko, V.V.; Larin, A.K.; Kovarsky, B.A.; et al. Shifts in the Human Gut Microbiota Structure Caused by Quadruple Helicobacter pylori Eradication Therapy. Front. Microbiol. 2019, 10, 1902. [Google Scholar] [CrossRef]
- Oh, B.; Kim, B.; Kim, J.; Kim, J.; Koh, S.; Kim, B.; Lee, K.; Chun, J. The Effect of Probiotics on Gut Microbiota during the Helicobacter pylori Eradication: Randomized Controlled Trial. Helicobacter 2016, 21, 165–174. [Google Scholar] [CrossRef]
- Jackson, M.A.; Goodrich, J.K.; Maxan, M.E.; Freedberg, D.E.; Abrams, J.A.; Poole, A.C.; Sutter, J.L.; Welter, D.; Ley, R.E.; Bell, J.T.; et al. Proton pump inhibitors alter the composition of the gut microbiota. Gut 2016, 65, 749–756. [Google Scholar] [CrossRef] [PubMed]
- Neuman, H.; Forsythe, P.; Uzan, A.; Avni, O.; Koren, O. Antibiotics in early life: Dysbiosis and the damage done. FEMS Microbiol. Rev. 2018, 42, 489–499. [Google Scholar] [CrossRef] [PubMed]
- Gao, J.J.; Zhang, Y.; Gerhard, M.; Mejias-Luque, R.; Zhang, L.; Vieth, M.; Ma, J.L.; Bajbouj, M.; Suchanek, S.; Liu, W.D.; et al. Association Between Gut Microbiota and Helicobacter pylori-Related Gastric Lesions in a High-Risk Population of Gastric Cancer. Front. Cell. Infect. Microbiol. 2018, 8, 202. [Google Scholar] [CrossRef]
- Liou, J.; Chen, C.; Chang, C.; Fang, Y.; Bair, M.; Chen, P.; Chang, C.; Hsu, Y.; Chen, M.; Chen, C.; et al. Long-term changes of gut microbiota, antibiotic resistance, and metabolic parameters after Helicobacter pylori eradication: A multicentre, open-label, randomised trial. Lancet. Infect. Dis. 2019, 19, 1109–1120. [Google Scholar] [CrossRef]
- Nardone, G.; Compare, D.; Rocco, A. A microbiota-centric view of diseases of the upper gastrointestinal tract. Lancet. Gastroenterol. Hepatol. 2017, 2, 298–312. [Google Scholar] [CrossRef] [PubMed]
- Murakami, K.; Sakurai, Y.; Shiino, M.; Funao, N.; Nishimura, A.; Asaka, M. Vonoprazan, a novel potassium-competitive acid blocker, as a component of first-line and second-line triple therapy for Helicobacter pylori eradication: A phase III, randomised, double-blind study. Gut 2016, 65, 1439–1446. [Google Scholar] [CrossRef] [PubMed]
- Hsu, P.; Tsay, F.; Graham, D.; Tsai, T.; Tsai, K.; Kao, J.; Peng, N.; Kuo, C.; Kao, S.; Wang, H.; et al. Equivalent Efficacies of Reverse Hybrid and Bismuth Quadruple Therapies in Eradication of Helicobacter pylori Infection in a Randomized Controlled Trial. Clin. Gastroenterol. Hepatol. 2018, 16, 1427–1433. [Google Scholar] [CrossRef] [PubMed]
- Yang, J.; Zhang, Y.; Fan, L.; Zhu, Y.J.; Wang, T.Y.; Wang, X.W.; Chen, D.F.; Lan, C.H. Eradication Efficacy of Modified Dual Therapy Compared with Bismuth-Containing Quadruple Therapy as a First-Line Treatment of Helicobacter pylori. Am. J. Gastroenterol. 2019, 114, 437–445. [Google Scholar] [CrossRef]
- Tan, B.; Luo, H.; Xu, H.; Lv, N.; Shi, R.; Luo, H.; Li, J.; Ren, J.; Zou, Y.; Li, Y.; et al. Polaprezinc combined with clarithromycin-based triple therapy for Helicobacter pylori-associated gastritis: A prospective, multicenter, randomized clinical trial. PLoS ONE 2017, 12, e0175625. [Google Scholar] [CrossRef] [PubMed]
- Ito, M.; Tanaka, T.; Suzuki, Y. Effect of N-(3-aminopropionyl)-L-histidinato zinc (Z-103) on healing and hydrocortisone-induced relapse of acetic acid ulcers in rats with limited food-intake-time. Jpn. J. Pharmacol. 1990, 52, 513–521. [Google Scholar] [CrossRef] [PubMed]
- Ishihara, R.; Iishi, H.; Sakai, N.; Yano, H.; Uedo, N.; Narahara, H.; Iseki, K.; Mikuni, T.; Ishiguro, S.; Tatsuta, M. Polaprezinc attenuates Helicobacter pylori-associated gastritis in Mongolian gerbils. Helicobacter 2002, 7, 384–389. [Google Scholar] [CrossRef]
- Hiraishi, H.; Sasai, T.; Oinuma, T.; Shimada, T.; Sugaya, H.; Terano, A. Polaprezinc protects gastric mucosal cells from noxious agents through antioxidant properties in vitro. Aliment. Pharmacol. Ther. 1999, 13, 261–269. [Google Scholar] [CrossRef]
- Suzuki, H.; Mori, M.; Seto, K.; Miyazawa, M.; Kai, A.; Suematsu, M.; Yoneta, T.; Miura, S.; Ishii, H. Polaprezinc attenuates the Helicobacter pylori-induced gastric mucosal leucocyte activation in Mongolian gerbils—A study using intravital videomicroscopy. Aliment. Pharmacol. Ther. 2001, 15, 715–725. [Google Scholar] [CrossRef]
- Kashimura, H.; Suzuki, K.; Hassan, M.; Ikezawa, K.; Sawahata, T.; Watanabe, T.; Nakahara, A.; Mutoh, H.; Tanaka, N. Polaprezinc, a mucosal protective agent, in combination with lansoprazole, amoxycillin and clarithromycin increases the cure rate of Helicobacter pylori infection. Aliment. Pharmacol. Ther. 1999, 13, 483–487. [Google Scholar] [CrossRef] [PubMed]
- Wu, D.; Sun, Z.; Li, T.; Tan, Q.; Sun, Y.; Chen, T.; Liu, Y.; Li, J.; Jiang, H.; Yuan, Z.; et al. Efficacy of quadruple regimen with polaprezinc for gastric Helicobacter pylori infection eradication: Protocol for a single-centre, single-blind, non-inferiority, randomised clinical trial. BMJ Open 2020, 10, e037182. [Google Scholar] [CrossRef]
- Bolyen, E.; Rideout, J.; Dillon, M.; Bokulich, N.; Abnet, C.; Al-Ghalith, G.; Alexander, H.; Alm, E.; Arumugam, M.; Asnicar, F.; et al. Reproducible, interactive, scalable and extensible microbiome data science using QIIME 2. Nat. Biotechnol. 2019, 37, 852–857. [Google Scholar] [CrossRef] [PubMed]
- Callahan, B.J.; McMurdie, P.J.; Rosen, M.J.; Han, A.W.; Johnson, A.J.; Holmes, S.P. DADA2: High-resolution sample inference from Illumina amplicon data. Nat. Methods 2016, 13, 581–583. [Google Scholar] [CrossRef] [PubMed]
- Quast, C.; Pruesse, E.; Yilmaz, P.; Gerken, J.; Schweer, T.; Yarza, P.; Peplies, J.; Glöckner, F.O. The SILVA ribosomal RNA gene database project: Improved data processing and web-based tools. Nucleic Acids Res. 2013, 41, D590–D596. [Google Scholar] [CrossRef] [PubMed]
- Moonens, K.; Hamway, Y.; Neddermann, M.; Reschke, M.; Tegtmeyer, N.; Kruse, T.; Kammerer, R.; Mejías-Luque, R.; Singer, B.B.; Backert, S.; et al. Helicobacter pylori adhesin HopQ disrupts trans dimerization in human CEACAMs. EMBO J. 2018, 37, e98665. [Google Scholar] [CrossRef]
- Horvat, A.; Noto, J.M.; Ramatchandirin, B.; Zaika, E.; Palrasu, M.; Wei, J.; Schneider, B.G.; El-Rifai, W.; Peek, R.M., Jr.; Zaika, A.I. Helicobacter pylori pathogen regulates p14ARF tumor suppressor and autophagy in gastric epithelial cells. Oncogene 2018, 37, 5054–5065. [Google Scholar] [CrossRef] [PubMed]
- Yong, X.; Tang, B.; Xiao, Y.F.; Xie, R.; Qin, Y.; Luo, G.; Hu, C.J.; Dong, H.; Yang, S.M. Helicobacter pylori upregulates Nanog and Oct4 via Wnt/β-catenin signaling pathway to promote cancer stem cell-like properties in human gastric cancer. Cancer Lett. 2016, 374, 292–303. [Google Scholar] [CrossRef]
- Kim, I.J.; Lee, J.; Oh, S.J.; Yoon, M.S.; Jang, S.S.; Holland, R.L.; Reno, M.L.; Hamad, M.N.; Maeda, T.; Chung, H.J.; et al. Helicobacter pylori Infection Modulates Host Cell Metabolism through VacA-Dependent Inhibition of mTORC1. Cell Host Microbe 2018, 23, 583–593.e588. [Google Scholar] [CrossRef] [PubMed]
- Capurro, M.I.; Prashar, A.; Jones, N.L. MCOLN1/TRPML1 inhibition—A novel strategy used by Helicobacter pylori to escape autophagic killing and antibiotic eradication therapy in vivo. Autophagy 2020, 16, 169–170. [Google Scholar] [CrossRef]
- Capurro, M.I.; Greenfield, L.K.; Prashar, A.; Xia, S.; Abdullah, M.; Wong, H.; Zhong, X.Z.; Bertaux-Skeirik, N.; Chakrabarti, J.; Siddiqui, I.; et al. VacA generates a protective intracellular reservoir for Helicobacter pylori that is eliminated by activation of the lysosomal calcium channel TRPML1. Nat. Microbiol. 2019, 4, 1411–1423. [Google Scholar] [CrossRef]
- Greenfield, L.K.; Jones, N.L. Modulation of autophagy by Helicobacter pylori and its role in gastric carcinogenesis. Trends Microbiol. 2013, 21, 602–612. [Google Scholar] [CrossRef]
- Li, H.; Wang, R.; Sun, H. Systems Approaches for Unveiling the Mechanism of Action of Bismuth Drugs: New Medicinal Applications beyond Helicobacter Pylori Infection. Acc. Chem. Res. 2019, 52, 216–227. [Google Scholar] [CrossRef] [PubMed]
- Han, B.; Zhang, Z.; Xie, Y.; Hu, X.; Wang, H.; Xia, W.; Wang, Y.; Li, H.; Wang, Y.; Sun, H. Multi-omics and temporal dynamics profiling reveal disruption of central metabolism in Helicobacter pylori on bismuth treatment. Chem. Sci. 2018, 9, 7488–7497. [Google Scholar] [CrossRef]
- Marcus, E.A.; Sachs, G.; Scott, D.R. Colloidal bismuth subcitrate impedes proton entry into Helicobacter pylori and increases the efficacy of growth-dependent antibiotics. Aliment. Pharmacol. Ther. 2015, 42, 922–933. [Google Scholar] [CrossRef]
- Hsu, P.I.; Pan, C.Y.; Kao, J.Y.; Tsay, F.W.; Peng, N.J.; Kao, S.S.; Wang, H.M.; Tsai, T.J.; Wu, D.C.; Chen, C.L.; et al. Helicobacter pylori eradication with bismuth quadruple therapy leads to dysbiosis of gut microbiota with an increased relative abundance of Proteobacteria and decreased relative abundances of Bacteroidetes and Actinobacteria. Helicobacter 2018, 23, e12498. [Google Scholar] [CrossRef] [PubMed]
- Matsukura, T.; Tanaka, H. Applicability of zinc complex of L-carnosine for medical use. Biochemistry 2000, 65, 817–823. [Google Scholar] [PubMed]
- Subramanian Vignesh, K.; Deepe, G.S., Jr. Immunological orchestration of zinc homeostasis: The battle between host mechanisms and pathogen defenses. Arch. Biochem. Biophys. 2016, 611, 66–78. [Google Scholar] [CrossRef]
- Nyssen, O.P.; McNicholl, A.G.; Megraud, F.; Savarino, V.; Oderda, G.; Fallone, C.A.; Fischbach, L.; Bazzoli, F.; Gisbert, J.P. Sequential versus standard triple first-line therapy for Helicobacter pylori eradication. Cochrane Database Syst. Rev. 2016, 6, CD009034. [Google Scholar] [CrossRef]
- Chen, J.; Li, P.; Huang, Y.; Guo, Y.; Ding, Z.; Lu, H. Primary Antibiotic Resistance of Helicobacter pylori in Different Regions of China: A Systematic Review and Meta-Analysis. Pathogens 2022, 11, 786. [Google Scholar] [CrossRef]
- Guo, Y.; Zhang, Y.; Gerhard, M.; Gao, J.J.; Mejias-Luque, R.; Zhang, L.; Vieth, M.; Ma, J.L.; Bajbouj, M.; Suchanek, S.; et al. Effect of Helicobacter pylori on gastrointestinal microbiota: A population-based study in Linqu, a high-risk area of gastric cancer. Gut 2020, 69, 1598–1607. [Google Scholar] [CrossRef]
- Hsu, P.I.; Pan, C.Y.; Kao, J.Y.; Tsay, F.W.; Peng, N.J.; Kao, S.S.; Chen, Y.H.; Tsai, T.J.; Wu, D.C.; Tsai, K.W. Short-term and long-term impacts of Helicobacter pylori eradication with reverse hybrid therapy on the gut microbiota. J. Gastroenterol. Hepatol. 2019, 34, 1968–1976. [Google Scholar] [CrossRef]
- Cardenas, P.A.; Garces, D.; Prado-Vivar, B.; Flores, N.; Fornasini, M.; Cohen, H.; Salvador, I.; Cargua, O.; Baldeon, M.E. Effect of Saccharomyces boulardii CNCM I-745 as complementary treatment of Helicobacter pylori infection on gut microbiome. Eur. J. Clin. Microbiol. Infect. Dis. 2020, 39, 1365–1372. [Google Scholar] [CrossRef] [PubMed]
- Ju, T.; Kong, J.Y.; Stothard, P.; Willing, B.P. Defining the role of Parasutterella, a previously uncharacterized member of the core gut microbiota. ISME J. 2019, 13, 1520–1534. [Google Scholar] [CrossRef] [PubMed]
- Zhang, C.; Zhang, M.; Pang, X.; Zhao, Y.; Wang, L.; Zhao, L.J.T.I.J. Structural resilience of the gut microbiota in adult mice under high-fat dietary perturbations. ISME J. 2012, 6, 1848–1857. [Google Scholar] [CrossRef]
- Zeng, Q.; Li, D.; He, Y.; Li, Y.; Yang, Z.; Zhao, X.; Liu, Y.; Wang, Y.; Sun, J.; Feng, X.; et al. Discrepant gut microbiota markers for the classification of obesity-related metabolic abnormalities. Sci. Rep. 2019, 9, 13424. [Google Scholar] [CrossRef] [PubMed]
- Chen, Y.J.; Wu, H.; Wu, S.D.; Lu, N.; Wang, Y.T.; Liu, H.N.; Dong, L.; Liu, T.T.; Shen, X.Z. Parasutterella, in association with irritable bowel syndrome and intestinal chronic inflammation. J. Gastroenterol. Hepatol. 2018, 33, 1844–1852. [Google Scholar] [CrossRef] [PubMed]
- Satessa, G.D.; Kjeldsen, N.J.; Mansouryar, M.; Hansen, H.H.; Bache, J.K.; Nielsen, M.O. Effects of alternative feed additives to medicinal zinc oxide on productivity, diarrhoea incidence and gut development in weaned piglets. Animal 2020, 14, 1638–1646. [Google Scholar] [CrossRef]
- Reed, S.; Knez, M.; Uzan, A.; Stangoulis, J.C.R.; Glahn, R.P.; Koren, O.; Tako, E. Alterations in the Gut (Gallus gallus) Microbiota Following the Consumption of Zinc Biofortified Wheat (Triticum aestivum)-Based Diet. J. Agric. Food Chem. 2018, 66, 6291–6299. [Google Scholar] [CrossRef]
- Reed, S.; Neuman, H.; Moscovich, S.; Glahn, R.P.; Koren, O.; Tako, E. Chronic Zinc Deficiency Alters Chick Gut Microbiota Composition and Function. Nutrients 2015, 7, 9768–9784. [Google Scholar] [CrossRef]
- Durrani, M.; Nazli, R.; Sher, N.; Abubakr, M.; Ali, J. Gut microbiome profile in zinc deficient infants using next generation sequencing. Khyber Med. Univ. J. 2021, 13, 4–9. [Google Scholar]
- Chen, L.; Wang, Z.; Wang, P.; Yu, X.; Ding, H.; Wang, Z.; Feng, J. Effect of Long-Term and Short-Term Imbalanced Zn Manipulation on Gut Microbiota and Screening for Microbial Markers Sensitive to Zinc Status. Microbiol. Spectr. 2021, 9, e0048321. [Google Scholar] [CrossRef]
- Chen, J.; Zhang, S.; Chen, C.; Jiang, X.; Qiu, J.; Qiu, Y.; Zhang, Y.; Wang, T.; Qin, X.; Zou, Z.; et al. Crosstalk of gut microbiota and serum/hippocampus metabolites in neurobehavioral impairments induced by zinc oxide nanoparticles. Nanoscale 2020, 12, 21429–21439. [Google Scholar] [CrossRef] [PubMed]
- Hou, G.; Zhang, M.; Wang, J.; Zhu, W. Chitosan-chelated zinc modulates ileal microbiota, ileal microbial metabolites, and intestinal function in weaned piglets challenged with Escherichia coli K88. Appl. Microbiol. Biotechnol. 2021, 105, 7529–7544. [Google Scholar] [CrossRef] [PubMed]




| Mean (SD) | p-Value | ||
|---|---|---|---|
| Characteristic | PQT (n = 49) | BQT (n = 51) | |
| Age (years) | 51.41 (6.02) | 51.24 (5.18) | 0.88 |
| Female gender, NO. (%) | 27 (55) | 33 (65) | 0.33 |
| BMI (kg/m2) | 24.32 (2.35) | 24.25 (2.70) | 0.89 |
| Education level, NO. (%) | 0.70 | ||
| Primary and below | 18 (37) | 21 (41) | |
| Junior | 26 (53) | 23 (45) | |
| Senior and above | 5 (10) | 7 (14) | |
| Place of residence, NO. (%) | 1.00 | ||
| City | 4 (8) | 4 (8) | |
| Countryside | 45 (92) | 47 (92) | |
| The source of potable water, NO. (%) | 0.73 | ||
| Well water | 33 (67) | 36 (71) | |
| Tap water | 16 (33) | 15 (29) | |
| Active smoking, NO. (%) | 11 (22) | 13 (26) | 0.72 |
| Alcohol consumption, NO. (%) | 16 (33) | 14 (28) | 0.57 |
| Tea consumption, NO. (%) | 15 (31) | 11 (22) | 0.30 |
| The results of gastroscopy, NO. (%) | 1.00 | ||
| Gastritis | 49 (100) | 50 (98) | |
| Family history of cancer, NO. (%) | 10 (20) | 7 (14) | 0.37 |
| Analysis | PQT (n = 49) | BQT (n = 51) | p-Value |
|---|---|---|---|
| ITT | 30/49 (61.22%) | 36/51 (70.59%) | 0.32 |
| PP | 30/40 (75.00%) | 36/41 (87.80%) | 0.138 |
| Genus | PQT Successful vs. BQT Successful. | Mean Relative Abundance of PQT | Mean Relative Abundance of BQT | p-Value | Q-Value | Fold |
|---|---|---|---|---|---|---|
| Parasutterella | > | 0.006536 | 0.001629 | 0.0007 | 0.045 * | 4.01 |
| Hungatella | < | 0.000019 | 0.003719 | 0.0016 | 0.055 | 196.61 |
| Butyricicoccus | > | 0.005430 | 0.002036 | 0.0025 | 0.055 | 2.67 |
| Coprococcus | > | 0.006267 | 0.003060 | 0.0048 | 0.080 | 2.05 |
| Lachnospiraceae_UCG-004 | > | 0.005093 | 0.002391 | 0.0076 | 0.102 | 2.13 |
| Christensenellaceae_R-7_group | > | 0.004260 | 0.000754 | 0.0102 | 0.114 | 5.65 |
| Subdoligranulum | > | 0.014834 | 0.005856 | 0.0119 | 0.114 | 2.53 |
| Veillonella | < | 0.003862 | 0.045077 | 0.020 | 0.168 | 11.67 |
| Lachnospiraceae_NK4A136_group | > | 0.008186 | 0.003223 | 0.024 | 0.181 | 2.54 |
| Collinsella | > | 0.004549 | 0.001708 | 0.038 | 0.20 | 2.66 |
| Anaerostipes | > | 0.002392 | 0.000751 | 0.040 | 0.20 | 3.19 |
| Agathobacter | > | 0.043644 | 0.030979 | 0.042 | 0.20 | 1.41 |
Publisher’s Note: MDPI stays neutral with regard to jurisdictional claims in published maps and institutional affiliations. |
© 2022 by the authors. Licensee MDPI, Basel, Switzerland. This article is an open access article distributed under the terms and conditions of the Creative Commons Attribution (CC BY) license (https://creativecommons.org/licenses/by/4.0/).
Share and Cite
Wu, D.; Li, X.; Li, T.; Xie, W.; Liu, Y.; Tan, Q.; Wu, W.; Sun, Z.; Chen, T.; Jiang, H.; et al. The Effect of Quadruple Therapy with Polaprezinc or Bismuth on Gut Microbiota after Helicobacter pylori Eradication: A Randomized Controlled Trial. J. Clin. Med. 2022, 11, 7050. https://doi.org/10.3390/jcm11237050
Wu D, Li X, Li T, Xie W, Liu Y, Tan Q, Wu W, Sun Z, Chen T, Jiang H, et al. The Effect of Quadruple Therapy with Polaprezinc or Bismuth on Gut Microbiota after Helicobacter pylori Eradication: A Randomized Controlled Trial. Journal of Clinical Medicine. 2022; 11(23):7050. https://doi.org/10.3390/jcm11237050
Chicago/Turabian StyleWu, Dingkun, Xinyue Li, Tingyuan Li, Wenbo Xie, Yujing Liu, Qinwen Tan, Wei Wu, Zhen Sun, Tingting Chen, Haidong Jiang, and et al. 2022. "The Effect of Quadruple Therapy with Polaprezinc or Bismuth on Gut Microbiota after Helicobacter pylori Eradication: A Randomized Controlled Trial" Journal of Clinical Medicine 11, no. 23: 7050. https://doi.org/10.3390/jcm11237050
APA StyleWu, D., Li, X., Li, T., Xie, W., Liu, Y., Tan, Q., Wu, W., Sun, Z., Chen, T., Jiang, H., Li, J., Qin, J., Zhao, Y., & Chen, W. (2022). The Effect of Quadruple Therapy with Polaprezinc or Bismuth on Gut Microbiota after Helicobacter pylori Eradication: A Randomized Controlled Trial. Journal of Clinical Medicine, 11(23), 7050. https://doi.org/10.3390/jcm11237050
