Reoperation for Recurrent and Persistent Cushing’s Disease without Visible MRI Findings
Abstract
1. Introduction
2. Patients and Methods
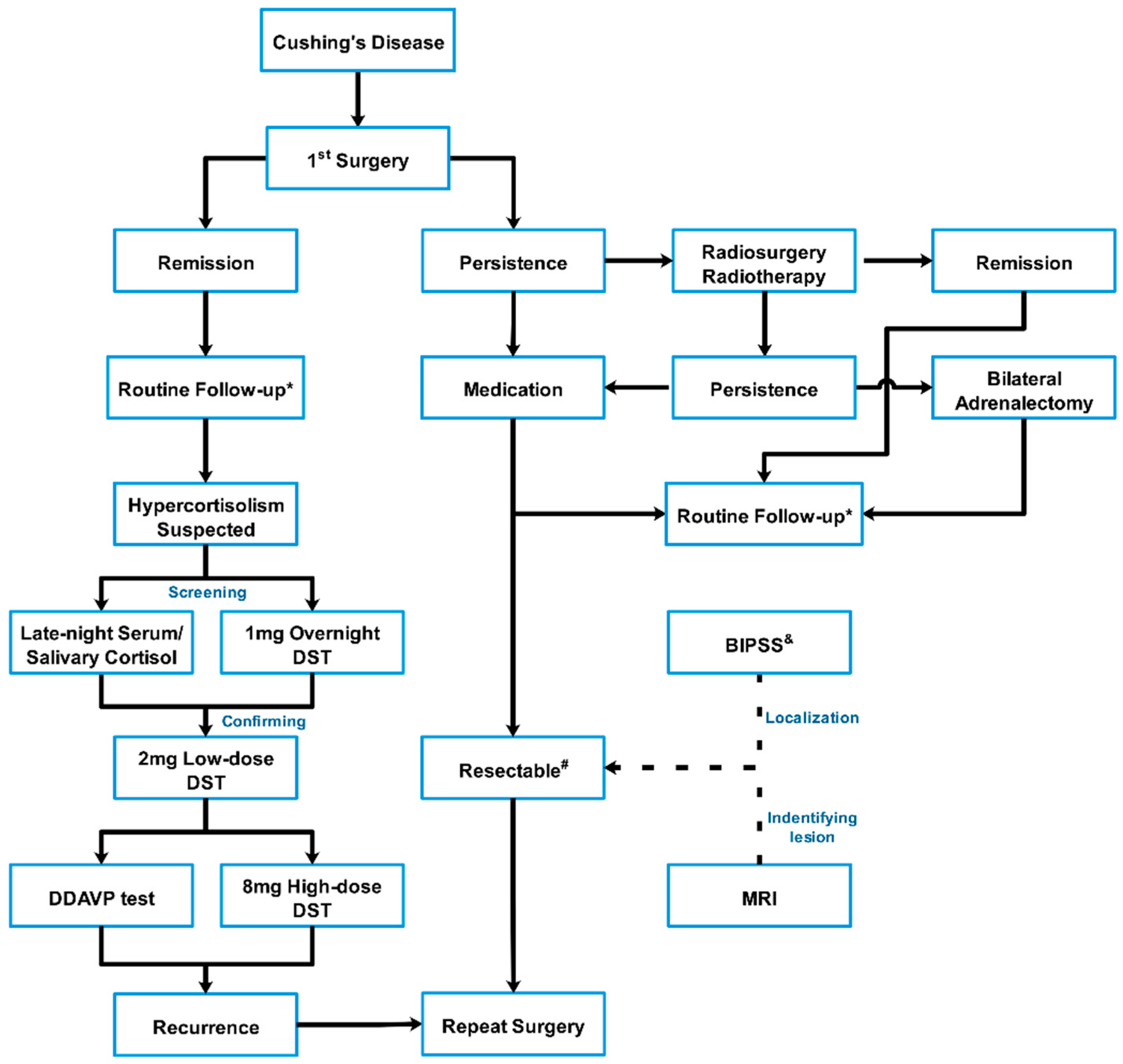
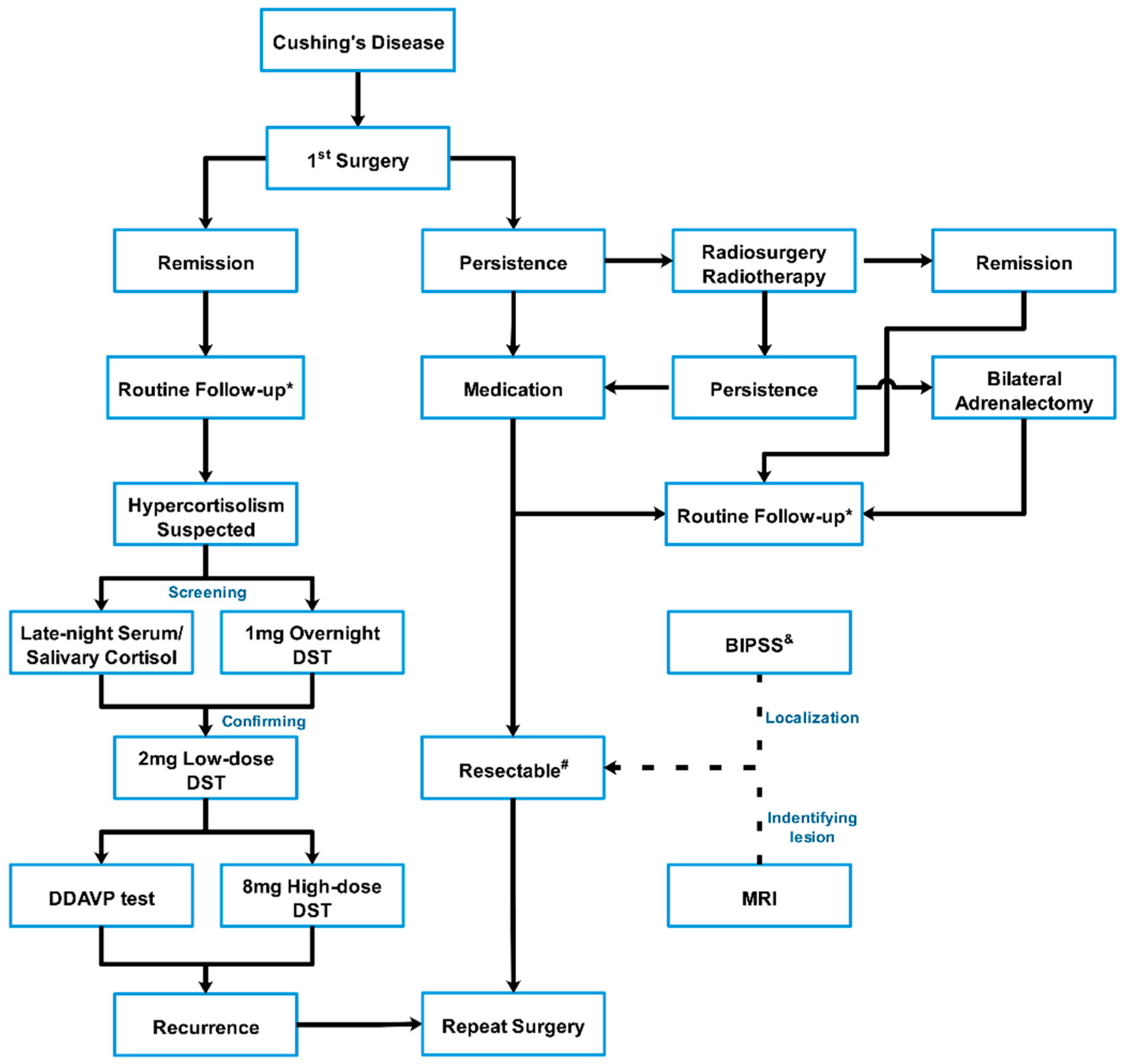
2.1. Diagnosis
2.2. Surgical Procedure
2.3. Outcome
2.4. Statistical Analysis
3. Results
3.1. Patient Characteristics
3.2. Outcome
3.3. Association between Outcomes and MRI Findings
3.4. Pathology
3.5. Complications
4. Discussion
4.1. Surgical Strategy
4.2. MRI Findings
4.3. Pathology
4.4. Other Considerations and Factors
4.5. Other Adjunctive Treatments to Repeat Surgery
4.6. Limitations
5. Conclusions
Supplementary Materials
Author Contributions
Funding
Institutional Review Board Statement
Informed Consent Statement
Data Availability Statement
Conflicts of Interest
References
- Sun, Y.; Sun, Q.; Fan, C.; Shen, J.; Zhao, W.; Guo, Y.; Su, T.; Wang, W.; Ning, G.; Bian, L. Diagnosis and therapy for Cushing’s disease with negative dynamic MRI finding: A single-centre experience. Clin. Endocrinol. 2012, 76, 868–876. [Google Scholar] [CrossRef]
- Tritos, N.A.; Biller, B.M.K. Current management of Cushing’s disease. J. Intern. Med. 2019, 286, 526–541. [Google Scholar] [CrossRef] [PubMed]
- Dimopoulou, C.; Schopohl, J.; Rachinger, W.; Buchfelder, M.; Honegger, J.; Reincke, M.; Stalla, G.K. Long-term remission and recurrence rates after first and second transsphenoidal surgery for Cushing’s disease: Care reality in the Munich Metropolitan Region. Eur. J. Endocrinol. 2014, 170, 283–292. [Google Scholar] [CrossRef] [PubMed]
- Rutkowski, M.J.; Flanigan, P.M.; Aghi, M.K. Update on the management of recurrent Cushing’s disease. Neurosurg. Focus 2015, 38, E16. [Google Scholar] [CrossRef] [PubMed]
- Burke, W.T.; Penn, D.L.; Repetti, C.S.; Iuliano, S.; Laws, E.R. Outcomes After Repeat Transsphenoidal Surgery for Recurrent Cushing Disease: Updated. Neurosurgery 2019, 85, E1030-e6. [Google Scholar] [CrossRef] [PubMed]
- Alexandraki, K.I.; Kaltsas, G.A.; Isidori, A.M.; Storr, H.L.; Afshar, F.; Sabin, I.; Akker, S.A.; Chew, S.L.; Drake, W.M.; Monson, J.P.; et al. Long-term remission and recurrence rates in Cushing’s disease: Predictive factors in a single-centre study. Eur. J. Endocrinol. 2013, 168, 639–648. [Google Scholar] [CrossRef]
- Espinosa-de-Los-Monteros, A.L.; Sosa-Eroza, E.; Espinosa, E.; Mendoza, V.; Arreola, R.; Mercado, M. Long-term outcome of the different treatment alternatives for recurrent and persistent cushing disease. Endocr. Pract. 2017, 23, 759–767. [Google Scholar] [CrossRef] [PubMed]
- Mastorakos, P.; Taylor, D.G.; Chen, C.-J.; Buell, T.; Donahue, J.H.; Jane, J.A. Prediction of cavernous sinus invasion in patients with Cushing’s disease by magnetic resonance imaging. J. Neurosurg. 2018, 130, 1593–1598. [Google Scholar] [CrossRef]
- Knappe, U.J.; Lüdecke, D.K. Persistent and recurrent hypercortisolism after transsphenoidal surgery for Cushing’s disease. Acta Neurochir. Suppl. 1996, 65, 31–34. [Google Scholar] [CrossRef]
- Wagenmakers, M.A.; Netea-Maier, R.T.; van Lindert, E.J.; Timmers, H.J.; Grotenhuis, J.A.; Hermus, A.R. Repeated transsphenoidal pituitary surgery (TS) via the endoscopic technique: A good therapeutic option for recurrent or persistent Cushing’s disease (CD). Clin. Endocrinol. 2009, 70, 274–280. [Google Scholar] [CrossRef]
- Locatelli, M.; Vance, M.L.; Laws, E.R. Clinical review: The strategy of immediate reoperation for transsphenoidal surgery for Cushing’s disease. J. Clin. Endocrinol. Metab. 2005, 90, 5478–5482. [Google Scholar] [CrossRef] [PubMed]
- Wang, F.; Zhou, T.; Wei, S.; Meng, X.; Zhang, J.; Hou, Y.; Sun, G. Endoscopic endonasal transsphenoidal surgery of 1166 pituitary adenomas. Surg. Endosc. 2015, 29, 1270–1280. [Google Scholar] [CrossRef]
- Ram, Z.; Nieman, L.K.; Cutler, G.B., Jr.; Chrousos, G.P.; Doppman, J.L.; Oldfield, E.H. Early repeat surgery for persistent Cushing’s disease. J. Neurosurg. 1994, 80, 37–45. [Google Scholar] [CrossRef] [PubMed]
- Aranda, G.; Enseñat, J.; Mora, M.; Puig-Domingo, M.; Martínez de Osaba, M.J.; Casals, G.; Verger, E.; Ribalta, M.T.; Hanzu, F.A.; Halperin, I. Long-term remission and recurrence rate in a cohort of Cushing’s disease: The need for long-term follow-up. Pituitary 2015, 18, 142–149. [Google Scholar] [CrossRef] [PubMed]
- Swearingen, B.; Biller, B.M.; Barker, F.G., 2nd; Katznelson, L.; Grinspoon, S.; Klibanski, A.; Zervas, N.T. Long-term mortality after transsphenoidal surgery for Cushing disease. Ann. Intern. Med. 1999, 130, 821–824. [Google Scholar] [CrossRef]
- Atkinson, A.B.; Kennedy, A.; Wiggam, M.I.; McCance, D.R.; Sheridan, B. Long-term remission rates after pituitary surgery for Cushing’s disease: The need for long-term surveillance. Clin. Endocrinol. 2005, 63, 549–559. [Google Scholar] [CrossRef]
- Patil, C.G.; Prevedello, D.M.; Lad, S.P.; Vance, M.L.; Thorner, M.O.; Katznelson, L.; Laws, E.R., Jr. Late recurrences of Cushing’s disease after initial successful transsphenoidal surgery. J. Clin. Endocrinol. Metab. 2008, 93, 358–362. [Google Scholar] [CrossRef]
- Trainer, P.J.; Lawrie, H.S.; Verhelst, J.; Howlett, T.A.; Lowe, D.G.; Grossman, A.B.; Savage, M.O.; Afshar, F.; Besser, G.M. Transsphenoidal resection in Cushing’s disease: Undetectable serum cortisol as the definition of successful treatment. Clin. Endocrinol. 1993, 38, 73–78. [Google Scholar] [CrossRef]
- Guilhaume, B.; Bertagna, X.; Thomsen, M.; Bricaire, C.; Vila-Porcile, E.; Olivier, L.; Racadot, J.; Derome, P.; Laudat, M.H.; Girard, F. Transsphenoidal pituitary surgery for the treatment of Cushing’s disease: Results in 64 patients and long term follow-up studies. J. Clin. Endocrinol. Metab. 1988, 66, 1056–1064. [Google Scholar] [CrossRef]
- Hammer, G.D.; Tyrrell, J.B.; Lamborn, K.R.; Applebury, C.B.; Hannegan, E.T.; Bell, S.; Rahl, R.; Lu, A.; Wilson, C.B. Transsphenoidal microsurgery for Cushing’s disease: Initial outcome and long-term results. J. Clin. Endocrinol. Metab. 2004, 89, 6348–6357. [Google Scholar] [CrossRef]
- Bakiri, F.; Tatai, S.; Aouali, R.; Semrouni, M.; Derome, P.; Chitour, F.; Benmiloud, M. Treatment of Cushing’s disease by transsphenoidal, pituitary microsurgery: Prognosis factors and long-term follow-up. J. Endocrinol. Investig. 1996, 19, 572–580. [Google Scholar] [CrossRef] [PubMed]
- Carr, S.B.; Kleinschmidt-DeMasters, B.K.; Kerr, J.M.; Kiseljak-Vassiliades, K.; Wierman, M.E.; Lillehei, K.O. Negative surgical exploration in patients with Cushing’s disease: Benefit of two-thirds gland resection on remission rate and a review of the literature. J. Neurosurg. 2018, 129, 1260–1267. [Google Scholar] [CrossRef] [PubMed]
- Rees, D.A.; Hanna, F.W.; Davies, J.S.; Mills, R.G.; Vafidis, J.; Scanlon, M.F. Long-term follow-up results of transsphenoidal surgery for Cushing’s disease in a single centre using strict criteria for remission. Clin. Endocrinol. 2002, 56, 541–551. [Google Scholar] [CrossRef] [PubMed]
- Santos, A.; Resmini, E.; Gómez-Ansón, B.; Crespo, I.; Granell, E.; Valassi, E.; Pires, P.; Vives-Gilabert, Y.; Martínez-Momblán, M.A.; de Juan, M.; et al. Cardiovascular risk and white matter lesions after endocrine control of Cushing’s syndrome. Eur. J. Endocrinol 2015, 173, 765–775. [Google Scholar] [CrossRef]
- Abe, T.; Tanioka, D.; Sugiyama, K.; Kawamo, M.; Murakami, K.; Izumiyama, H. Electromagnetic field system for transsphenoidal surgery on recurrent pituitary lesions—Technical note. Surg. Neurol. 2007, 67, 40–44; discussion 44–45. [Google Scholar] [CrossRef]
- Deipolyi, A.; Bailin, A.; Hirsch, J.A.; Walker, T.G.; Oklu, R. Bilateral inferior petrosal sinus sampling: Experience in 327 patients. J. Neurointerventional Surg. 2017, 9, 196–199. [Google Scholar] [CrossRef]
- Lonser, R.R.; Ksendzovsky, A.; Wind, J.J.; Vortmeyer, A.O.; Oldfield, E.H. Prospective evaluation of the characteristics and incidence of adenoma-associated dural invasion in Cushing disease. J. Neurosurg. 2012, 116, 272–279. [Google Scholar] [CrossRef]
- Micko, A.S.; Wöhrer, A.; Wolfsberger, S.; Knosp, E. Invasion of the cavernous sinus space in pituitary adenomas: Endoscopic verification and its correlation with an MRI-based classification. J. Neurosurg. 2015, 122, 803–811. [Google Scholar] [CrossRef] [PubMed]
- Lau, D.; Rutledge, C.; Aghi, M.K. Cushing’s disease: Current medical therapies and molecular insights guiding future therapies. Neurosurg. Focus 2015, 38, E11. [Google Scholar] [CrossRef]
- Castinetti, F.; Morange, I.; Jaquet, P.; Conte-Devolx, B.; Brue, T. Ketoconazole revisited: A preoperative or postoperative treatment in Cushing’s disease. Eur. J. Endocrinol. 2008, 158, 91–99. [Google Scholar] [CrossRef]
- Valderrábano, P.; Aller, J.; García-Valdecasas, L.; García-Uría, J.; Martín, L.; Palacios, N.; Estrada, J. Results of repeated transsphenoidal surgery in Cushing’s disease. Long-term follow-up. Endocrinol. Nutr. 2014, 61, 176–183. [Google Scholar] [CrossRef] [PubMed]
- Sheehan, J.M.; Vance, M.L.; Sheehan, J.P.; Ellegala, D.B.; Laws, E.R., Jr. Radiosurgery for Cushing’s disease after failed transsphenoidal surgery. J. Neurosurg. 2000, 93, 738–742. [Google Scholar] [CrossRef] [PubMed]
- Jagannathan, J.; Sheehan, J.P.; Jane, J.A. Evaluation and management of Cushing syndrome in cases of negative sellar magnetic resonance imaging. Neurosurg. Focus 2007, 23, E3. [Google Scholar] [CrossRef] [PubMed]
- Benveniste, R.J.; King, W.A.; Walsh, J.; Lee, J.S.; Delman, B.N.; Post, K.D. Repeated transsphenoidal surgery to treat recurrent or residual pituitary adenoma. J. Neurosurg. 2005, 102, 1004–1012. [Google Scholar] [CrossRef]
- Jahangiri, A.; Wagner, J.; Han, S.W.; Zygourakis, C.C.; Han, S.J.; Tran, M.T.; Miller, L.M.; Tom, M.W.; Kunwar, S.; Blevins, L.S., Jr.; et al. Morbidity of repeat transsphenoidal surgery assessed in more than 1000 operations. J. Neurosurg. 2014, 121, 67–74. [Google Scholar] [CrossRef]
- McCollough, W.M.; Marcus, R.B., Jr.; Rhoton, A.L., Jr.; Ballinger, W.E.; Million, R.R. Long-term follow-up of radiotherapy for pituitary adenoma: The absence of late recurrence after greater than or equal to 4500 cGy. Int. J. Radiat. Oncol. Biol. Phys. 1991, 21, 607–614. [Google Scholar] [CrossRef]
- Reincke, M.; Albani, A.; Assie, G.; Bancos, I.; Brue, T.; Buchfelder, M.; Chabre, O.; Ceccato, F.; Daniele, A.; Detomas, M.; et al. Corticotroph tumor progression after bilateral adrenalectomy (Nelson’s syndrome): Systematic review and expert consensus recommendations. Eur. J. Endocrinol. 2021, 184, P1–P16. [Google Scholar] [CrossRef]



| Recurrence Group | Persistence Group | |
|---|---|---|
| Age (Mean ± SD) | 41.7 ± 12.3 | 33.4 ± 10.6 |
| Gender | ||
| Male | 3 | 6 |
| Female | 24 | 9 |
| MRI | ||
| Visible lesion | 27 | 12 |
| Negative | 0 | 3 |
| HDDST | ||
| + | 14 | 10 |
| − | 1 | 1 |
| NA/NP | 12 | 4 |
| BIPSS | ||
| + | 5 | 2 |
| − | 3 | 0 |
| NA/NP | 19 | 13 |
| The surgeon of the initial procedure | ||
| Same | 15 | 7 |
| Different | 12 | 8 |
| Recurrence Group | Persistence Group | Combined | ||||
|---|---|---|---|---|---|---|
| MRI + | MRI − | MRI + | MRI − | MRI + | MRI − | |
| Remission | 15 | 6 | 7 | 1 | 22 | 7 |
| Non-Remission | 2 | 4 | 4 | 3 | 6 | 7 |
| Remission Rate | 88.2% | 60.0% | 63.6% | 25.0% | 78.6% | 50.0% |
Publisher’s Note: MDPI stays neutral with regard to jurisdictional claims in published maps and institutional affiliations. |
© 2022 by the authors. Licensee MDPI, Basel, Switzerland. This article is an open access article distributed under the terms and conditions of the Creative Commons Attribution (CC BY) license (https://creativecommons.org/licenses/by/4.0/).
Share and Cite
Wang, B.; Zheng, S.; Ren, J.; Zhong, Z.; Jiang, H.; Sun, Q.; Su, T.; Wang, W.; Sun, Y.; Bian, L. Reoperation for Recurrent and Persistent Cushing’s Disease without Visible MRI Findings. J. Clin. Med. 2022, 11, 6848. https://doi.org/10.3390/jcm11226848
Wang B, Zheng S, Ren J, Zhong Z, Jiang H, Sun Q, Su T, Wang W, Sun Y, Bian L. Reoperation for Recurrent and Persistent Cushing’s Disease without Visible MRI Findings. Journal of Clinical Medicine. 2022; 11(22):6848. https://doi.org/10.3390/jcm11226848
Chicago/Turabian StyleWang, Baofeng, Shuying Zheng, Jie Ren, Zhihong Zhong, Hong Jiang, Qingfang Sun, Tingwei Su, Weiqing Wang, Yuhao Sun, and Liuguan Bian. 2022. "Reoperation for Recurrent and Persistent Cushing’s Disease without Visible MRI Findings" Journal of Clinical Medicine 11, no. 22: 6848. https://doi.org/10.3390/jcm11226848
APA StyleWang, B., Zheng, S., Ren, J., Zhong, Z., Jiang, H., Sun, Q., Su, T., Wang, W., Sun, Y., & Bian, L. (2022). Reoperation for Recurrent and Persistent Cushing’s Disease without Visible MRI Findings. Journal of Clinical Medicine, 11(22), 6848. https://doi.org/10.3390/jcm11226848

