Maggot Extract Inhibits Cell Migration and Tumor Growth by Targeting HSP90AB1 in Ovarian Cancer
Abstract
1. Introduction
2. Materials & Methods
2.1. ME Preparation
2.2. Ovarian Cancer Cells Culture
2.3. Luciferase Reporter Assay
2.4. Lentiviral Vector Preparation and Infection
2.5. Cell Viability Assay
2.6. Cell Colony Formation Assay
2.7. Wound-Healing Assay
2.8. Annexin V-Fluorescein Isothiocyanate/Propidium Iodide (FITC/PI) Assay
2.9. Flow Cytometry Analysis
2.10. In Vivo Xenograft Model
2.11. Immunofluorescence (IF)
2.12. Western Blot
2.13. Quantitative Real-Time PCR (qRT-PCR)
2.14. Statistics
3. Results
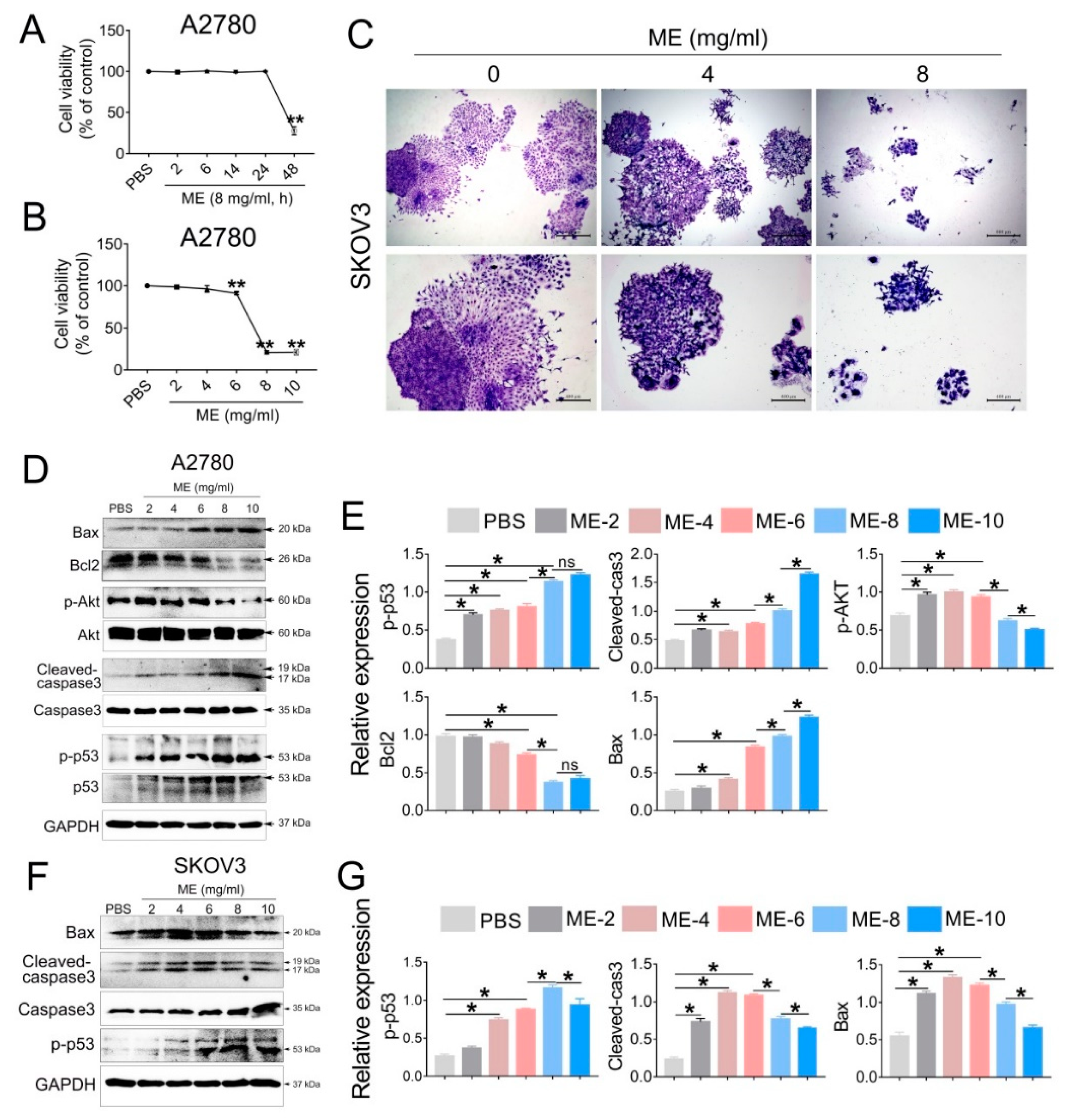
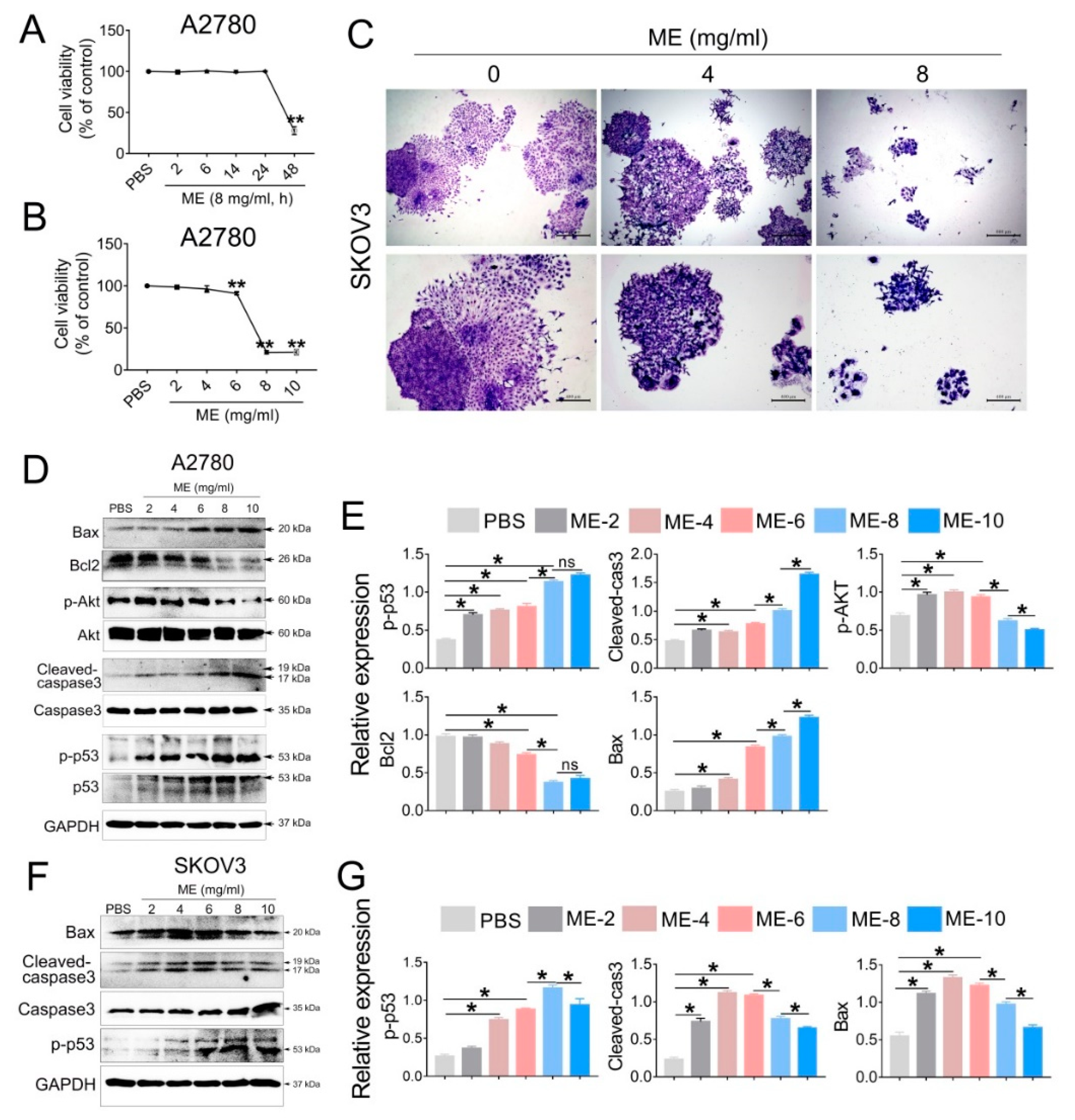
3.1. ME Suppresses Cell Proliferation in Ovarian Cancer
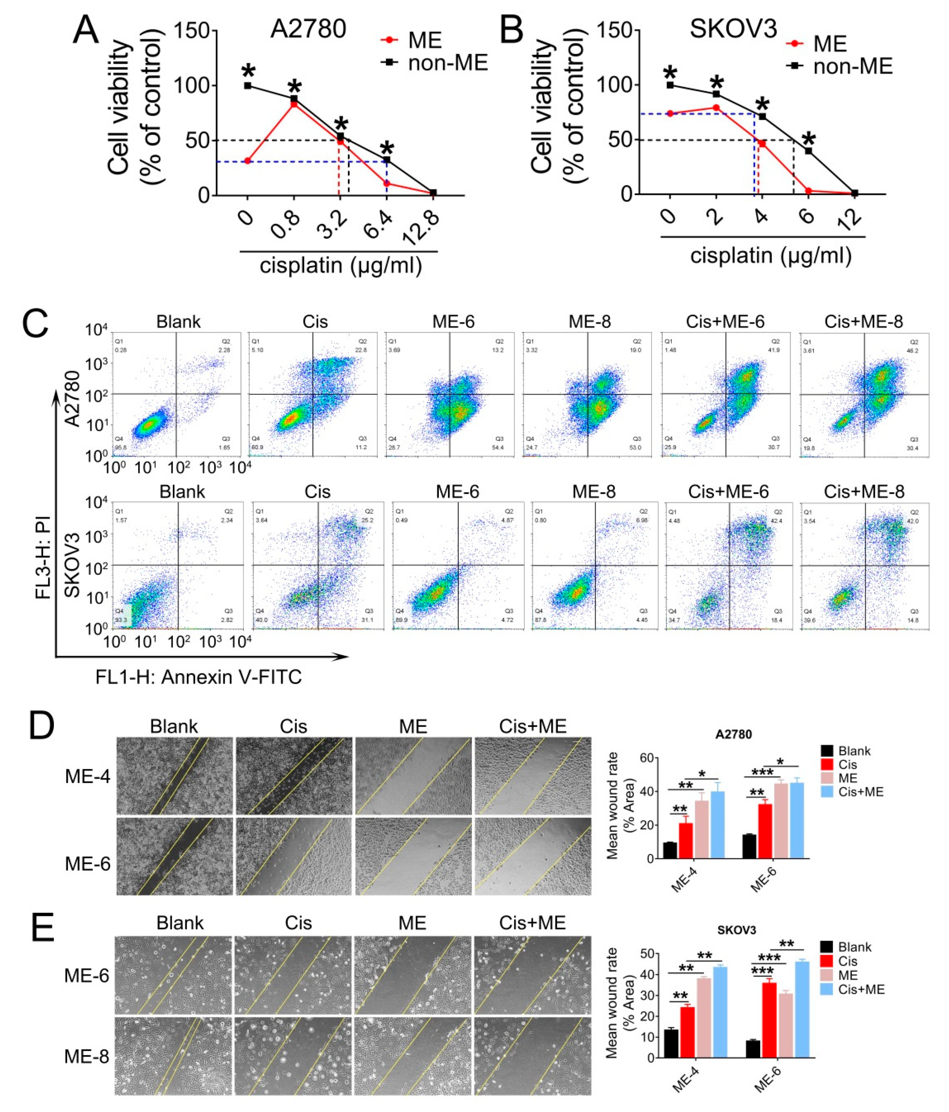
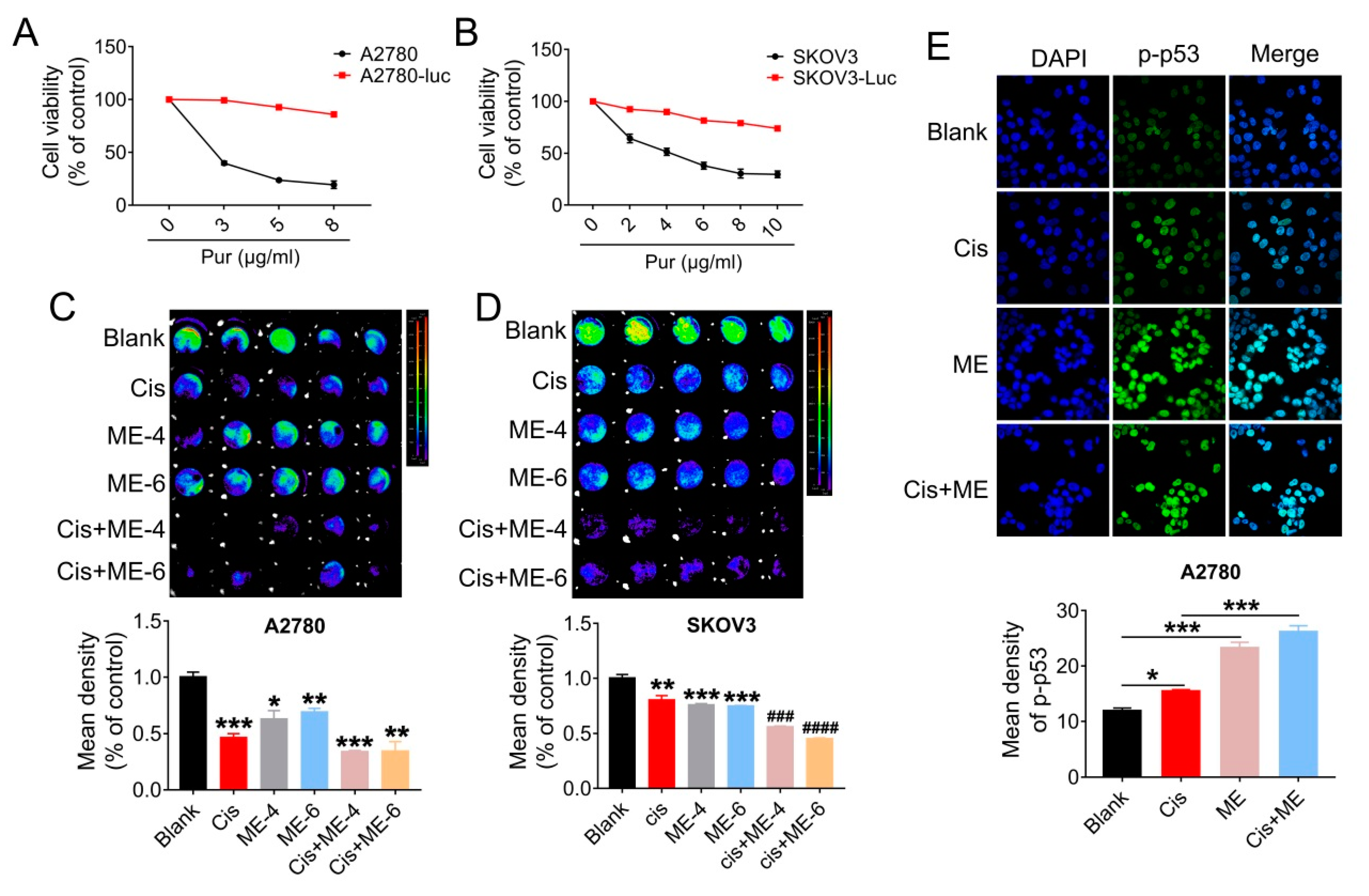
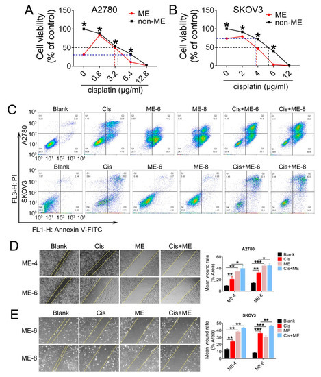
3.2. ME Enhances the Antitumor Effect of Cisplatin in Ovarian Cancer
3.3. ME/Cisplatin Combination Therapy Promotes Cell Apoptosis in Ovarian Cancer
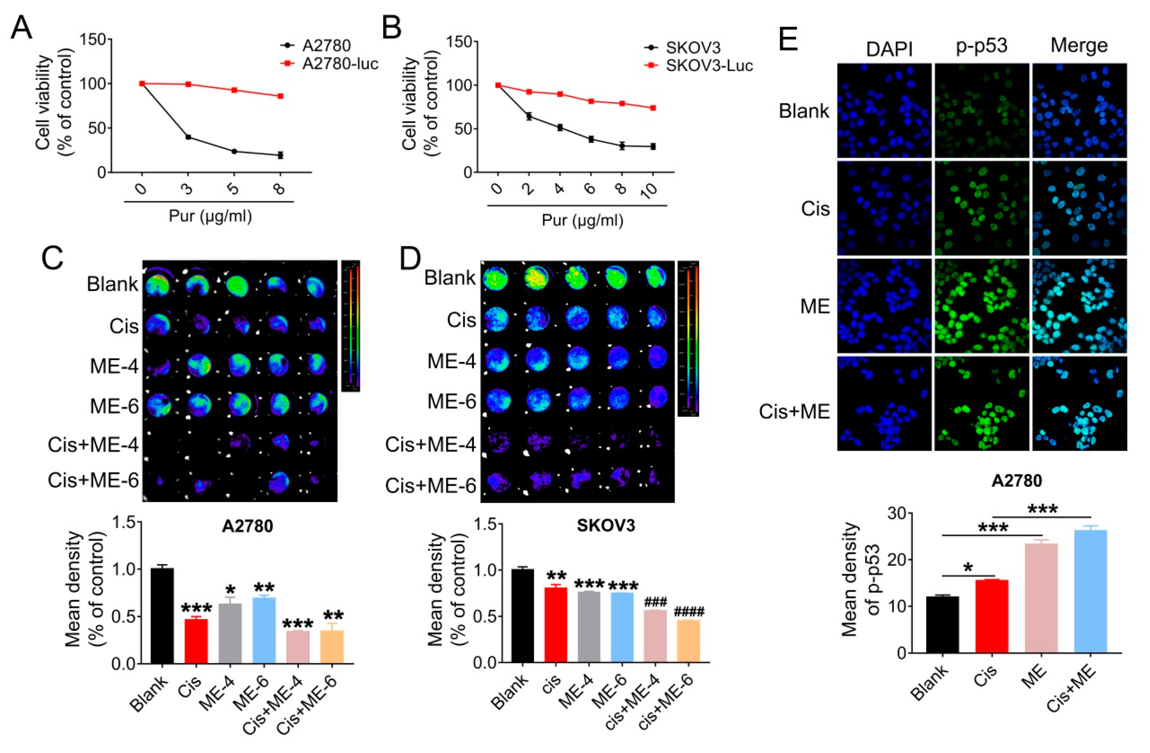
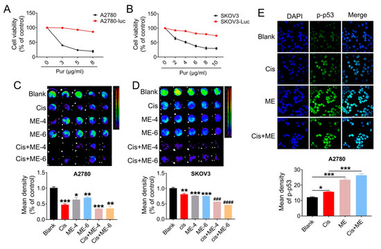
3.4. ME Treatment Inhibits the Growth of Ovarian Tumor In Vivo
3.5. ME Treatment Resists Tumors through Inhibiting the HSP90AB1/IGF1R/MYC Pathway in Ovarian Cancer
4. Discussion
5. Conclusions
Supplementary Materials
Author Contributions
Funding
Institutional Review Board Statement
Informed Consent Statement
Data Availability Statement
Conflicts of Interest
References
- Zhu, J.W.; Charkhchi, P.; Akbari, M.R. Potential clinical utility of liquid biopsies in ovarian cancer. Mol. Cancer 2022, 21, 114. [Google Scholar] [CrossRef]
- Li, H.; Luo, F.; Jiang, X.Y.; Zhang, W.J.; Xiang, T.; Pan, Q.Z.; Cai, L.M.; Zhao, J.J.; Weng, D.S.; Li, Y.; et al. CircITGB6 promotes ovarian cancer cisplatin resistance by resetting tumor-associated macrophage polarization toward the M2 phenotype. J. Immunother. Cancer 2022, 10, e004029. [Google Scholar] [CrossRef] [PubMed]
- Rodrigo, A.P.; Mendes, V.M.; Manadas, B.; Grosso, A.R.; Matos, A.P.A.; Baptista, P.V.; Costa, P.M.; Fernandes, A.R. Specific Antiproliferative Properties of Proteinaceous Toxin Secretions from the Marine Annelid Eulalia sp. onto Ovarian Cancer Cells. Mar. Drugs 2021, 19, 31. [Google Scholar] [CrossRef] [PubMed]
- Sung, H.; Ferlay, J.; Siegel, R.L.; Laversanne, M.; Soerjomataram, I.; Jemal, A.; Bray, F. Global cancer statistics 2020: GLOBOCAN estimates of incidence and mortality worldwide for 36 cancers in 185 countries. CA Cancer J. Clin. 2021, 71, 209–249. [Google Scholar] [CrossRef] [PubMed]
- Cao, W.; Chen, H.D.; Yu, Y.W.; Li, N.; Chen, W.Q. Changing profiles of cancer burden worldwide and in China: A secondary analysis of the global cancer statistics. Chin. Med. J. 2021, 134, 783–791. [Google Scholar] [CrossRef] [PubMed]
- Ray, U.; Jung, D.B.; Jin, L.; Xiao, Y.N.; Dasari, S.; Bhattacharya, S.S.; Thirusangu, P.; Staub, J.K.; Roy, D.; Roy, B.; et al. Targeting LRRC15 Inhibits Metastatic Dissemination of Ovarian Cancer. Cancer Res. 2022, 82, 1038–1054. [Google Scholar] [CrossRef]
- Gadducci, A.; Guarneri, V.; Peccatori, F.A.; Ronzino, G.; Scandurra, G.; Zamagni, C.; Zola, P.; Salutari, V. Current strategies for the targeted treatment of high-grade serous epithelial ovarian cancer and relevance of BRCA mutational status. J. Ovarian Res. 2019, 12, 9. [Google Scholar] [CrossRef]
- Fei, H.J.; Chen, S.C.; Xu, C.M. Construction autophagy-related prognostic risk signature to facilitate survival prediction, individual treatment and biomarker excavation of epithelial ovarian cancer patients. J. Ovarian Res. 2021, 14, 41. [Google Scholar] [CrossRef]
- Tian, W.J.; Lei, N.J.; Zhou, J.Y.; Chen, M.Y.; Guo, R.X.; Qin, B.; Li, Y.; Chang, L. Extracellular vesicles in ovarian cancer chemoresistance, metastasis, and immune evasion. Cell Death Dis. 2022, 13, 64. [Google Scholar] [CrossRef]
- Sahin, T.K.; Bilir, B.; Kucuk, O. Modulation of inflammation by phytochemicals to enhance efficacy and reduce toxicity of cancer chemotherapy. Crit. Rev. Food Sci. Nutr. 2021. online ahead of print. [Google Scholar] [CrossRef]
- Wang, Y.X.; Chen, Q.; Wu, D.; Chen, Q.F.; Gong, G.H.; He, L.Q.; Wu, X.Y. Lamin-A interacting protein Hsp90 is required for DNA damage repair and chemoresistance of ovarian cancer cells. Cell Death Dis. 2021, 12, 786. [Google Scholar] [CrossRef] [PubMed]
- Schopf, F.H.; Biebl, M.M.; Buchner, J. The HSP90 chaperone machinery. Nat. Rev. Mol. Cell Biol. 2017, 18, 345–360. [Google Scholar] [CrossRef] [PubMed]
- Birbo, B.; Madu, E.E.; Madu, C.O.; Jain, A.; Lu, Y. Role of HSP90 in Cancer. Int. J. Mol. Sci. 2021, 22, 10317. [Google Scholar] [CrossRef] [PubMed]
- Tsutsumi, S.; Beebe, K.; Neckers, L. Impact of heat-shock protein 90 on cancer metastasis. Future Oncol. 2009, 5, 679–688. [Google Scholar] [CrossRef] [PubMed]
- Dimas, D.T.; Perlepe, C.D.; Sergentanis, T.N.; Misitzis, I.; Kontzoglou, K.; Patsouris, E.; Kouraklis, G.; Psaltopoulou, T.; Nonni, A. The prognostic significance of Hsp70/Hsp90 expression in breast cancer: A systematic review and meta-analysis. Anticancer Res. 2018, 38, 1551–1562. [Google Scholar] [PubMed]
- Kryeziu, K.; Bruun, J.; Guren, T.K.; Sveen, A.; Lothe, R.A. Combination therapies with HSP90 inhibitors against colorectal cancer. Biochim. Biophys. Acta Rev. Cancer 2019, 1871, 240–247. [Google Scholar] [CrossRef] [PubMed]
- Zhang, H.; Wu, W.; Du, Y.; Santos, S.J.; Conrad, S.E.; Watson, J.T.; Grammatikakis, N.; Gallo, K.A. Hsp90/p50cdc37 is required for mixed-lineage kinase (MLK) 3 signaling. J. Biol. Chem. 2004, 279, 19457–19463. [Google Scholar] [CrossRef]
- Wang, H.N.; Deng, G.X.; Ai, M.L.; Xu, Z.J.; Mou, T.Y.; Yu, J.; Liu, H.; Wang, S.; Li, G.H. Hsp90ab1 stabilizes LRP5 to promote epithelial-mesenchymal transition via activating of AKT and Wnt/β-catenin signaling pathways in gastric cancer progression. Oncogene 2019, 38, 1489–1507. [Google Scholar] [CrossRef]
- Li, C.F.; Huang, W.W.; Wu, J.M.; Yu, S.C.; Hu, T.H.; Uen, Y.H.; Tian, Y.F.; Lin, C.N.; Lu, D.; Fang, F.M.; et al. Heat shock protein 90 overexpression independently predicts inferior disease-free survival with differential expression of the alpha and beta isoforms in gastrointestinal stromal tumors. Clin. Cancer Res. 2008, 14, 7822–7831. [Google Scholar] [CrossRef]
- Subramanian, C.; Grogan, P.T.; Wang, T.; Bazzill, J.; Zuo, A.; White, P.T.; Kalidindi, A.; Kuszynski, D.; Wang, G.; Blagg, B.S.J.; et al. Novel C-terminal heat shock protein 90 inhibitors target breast cancer stem cells and block migration, self-renewal, and epithelial-mesenchymal transition. Mol. Oncol. 2020, 14, 2058–2068. [Google Scholar] [CrossRef]
- Meng, J.; Liu, Y.R.; Han, J.X.; Tan, Q.; Chen, S.; Qiao, K.L.; Zhou, H.G.; Sun, T.; Yang, C. Hsp90β promoted endothelial cell-dependent tumor angiogenesis in hepatocellular carcinoma. Mol. Cancer 2017, 16, 72. [Google Scholar] [CrossRef] [PubMed]
- Rong, B.X.; Jiang, X.L.; Yang, S.Y.; Zhang, W.; Cai, X.G.; Wang, J.S.; Zhang, M. Upregulation of Hsp90-beta and annexin A1 correlates with poor survival and lymphatic metastasis in lung cancer patients. J. Exp. Clin. Cancer Res. 2012, 31, 70. [Google Scholar]
- Arora, S.; Baptista, C.; Lim, C.S. Maggot metabolites and their combinatory effects with antibiotic on Staphylococcus aureus. Ann. Clin. Microbiol. Antimicrob. 2011, 10, 6. [Google Scholar] [CrossRef] [PubMed]
- Wang, R.; Luo, Y.Z.; Lu, Y.D.; Wang, D.J.; Wang, T.Y.; Pu, W.Y.; Wang, Y. Maggot Extracts Alleviate Inflammation and Oxidative Stress in Acute Experimental Colitis via the Activation of Nrf2. Oxid. Med. Cell. Longev. 2019, 2019, 4703253. [Google Scholar] [CrossRef]
- Wang, R.; Wang, D.J.; Wang, H.W.; Wang, T.Y.; Weng, Y.J.; Zhang, Y.L.; Luo, Y.Z.; Lu, Y.D.; Wang, Y. Therapeutic Targeting of Nrf2 Signaling by Maggot Extracts Ameliorates Inflammation-Associated Intestinal Fibrosis in Chronic DSS-Induced Colitis. Front. Immunol. 2021, 12, 670159. [Google Scholar] [CrossRef]
- Bexfield, A.; Nigam, Y.; Thomas, S.; Ratcliffe, N.A. Detection and partial characterisation of two antibacterial factors from the excretions/secretions of the medicinal maggot Lucilia sericata and their activity against methicillin-resistant Staphylococcus aureus (MRSA). Microbes Infect. 2004, 6, 1297–1304. [Google Scholar] [CrossRef]
- Bexfield, A.; Bond, A.E.; Roberts, E.C.; Dudley, E.; Nigam, Y.; Thomas, S.; Newton, R.P.; Ratcliffe, N.A. The antibacterial activity against MRSA strains and other bacteria of a <500Da fraction from maggot excretions/secretions of Lucilia sericata (Diptera: Calliphoridae). Microbes Infect. 2008, 10, 325–333. [Google Scholar] [CrossRef]
- Andersen, A.S.; Sandvang, D.; Schnorr, K.M.; Kruse, T.; Neve, S.; Joergensen, B.; Karlsmark, T.; Krogfelt, K.A. A novel approach to the antimicrobial activity of maggot debridement therapy. J. Antimicrob. Chemother. 2010, 65, 1646–1654. [Google Scholar] [CrossRef]
- Chu, F.J.; Jin, X.B.; Zhu, J.Y. Housefly maggots (Musca domestica) protein-enriched fraction/extracts (PE) inhibit lipopolysaccharide-induced atherosclerosis pro-inflammatory responses. J. Atheroscler. Thromb. 2011, 18, 282–290. [Google Scholar] [CrossRef]
- Gupta, A. A review of the use of maggots in wound therapy. Ann. Plast. Surg. 2008, 60, 224–227. [Google Scholar] [CrossRef]
- Sherman, R.A.; Hall, M.J.; Thomas, S. Medicinal maggots: An ancient remedy for some contemporary afflictions. Annu. Rev. Entomol. 2000, 45, 55–81. [Google Scholar] [CrossRef] [PubMed]
- Téllez, G.A.; Zapata, J.A.; Toro, L.J.; Henao, D.C.; Bedoya, J.P.; Rivera, J.D.; Trujillo, J.V.; Rivas-Santiago, B.; Onalbi Hoyos, R.; Castano, J.C. Identification, Characterization, Immunolocalization, and Biological Activity of Lucilin Peptide. Acta Trop. 2018, 185, 318–326. [Google Scholar] [CrossRef] [PubMed]
- Liu, L.; Deng, Y.Q.; Jiao, W.E.; Qiao, Y.L.; Tao, Z.Z.; Wang, Y.; Hua, Q.Q.; Chen, S.M. Maggot extracts promote regulatory T cell differentiation by upregulating Foxp3 in allergic rhinitis. Am. J. Transl. Res. 2021, 13, 13540–13554. [Google Scholar] [PubMed]
- Rabik, C.A.; Dolan, M.E. Molecular mechanisms of resistance and toxicity associated with platinating agents. Cancer Treat. Rev. 2007, 33, 9–23. [Google Scholar] [CrossRef]
- Li, H.X.; Li, J.H.; Gao, W.L.; Zhen, C.; Feng, L.M. Systematic analysis of ovarian cancer platinum-resistance mechanisms via text mining. J. Ovarian Res. 2020, 13, 27. [Google Scholar] [CrossRef]
- Sidera, K.; Patsavoudi, E. HSP90 inhibitors: Current development and potential in cancer therapy. Recent Pat. Anticancer Drug Discov. 2014, 9, 1–20. [Google Scholar] [CrossRef]
- Lombardi, R.; Sonego, M.; Pucci, B.; Addi, L.; Iannelli, F.; Capone, F.; Alfano, L.; Roca, M.S.; Milone, M.R.; Moccia, T.; et al. HSP90 identified by a proteomic approach as druggable target to reverse platinum resistance in ovarian cancer. Mol. Oncol. 2021, 15, 1005–1023. [Google Scholar] [CrossRef]
- Xiong, X.Y.; Wang, Y.; Liu, C.M.; Lu, Q.Q.; Liu, T.; Chen, G.A.; Rao, H.; Luo, S.W. Heat shock protein 90beta stabilizes focal adhesion kinase and enhances cell migration and invasion in breast cancer cells. Exp. Cell Res. 2014, 326, 78–89. [Google Scholar] [CrossRef]
- Correia, A.L.; Mori, H.; Chen, E.I.; Schmitt, F.C.; Bissell, M.J. The hemopexin domain of MMP3 is responsible for mammary epithelial invasion and morphogenesis through extracellular interaction with HSP90beta. Genes Dev. 2013, 27, 805–817. [Google Scholar] [CrossRef]
- Trepel, J.; Mollapour, M.; Giaccone, G.; Neckers, L. Targeting the dynamic HSP90 complex in cancer. Nat. Rev. Cancer 2010, 10, 537–549. [Google Scholar] [CrossRef]
- Qin, D.J.; Tang, C.X.; Yang, L.; Lei, H.; Wei, W.; Wang, Y.Y.; Ma, C.M.; Gao, F.H.; Xu, H.Z.; Wu, Y.L. Hsp90 Is a Novel Target Molecule of CDDO-Me in Inhibiting Proliferation of Ovarian Cancer Cells. PLoS ONE 2015, 10, e0132337. [Google Scholar] [CrossRef] [PubMed]
- Sun, X.; Li, K.X.; Hase, M.; Zha, R.R.; Feng, Y.; Li, B.Y.; Yokota, H. Suppression of breast cancer-associated bone loss with osteoblast proteomes via Hsp90ab1/moesin-mediated inhibition of TGFβ/FN1/CD44 signaling. Theranostics 2022, 12, 929–943. [Google Scholar] [CrossRef] [PubMed]
- Pompo, G.D.; Cortini, M.; Palomba, R.; Francesco, V.D.; Bellotti, E.; Decuzzi, P.; Baldini, N.; Avnet, S. Curcumin-Loaded Nanoparticles Impair the Pro-Tumor Activity of Acid-Stressed MSC in an In Vitro Model of Osteosarcoma. Int. J. Mol. Sci. 2021, 22, 5760. [Google Scholar] [CrossRef] [PubMed]






| Genes | Forward | Reverse |
|---|---|---|
| β-Actin | 5′-AGCGAGCATCCCCCAAAGTT-3′ | 5′-GGGCACGAAGGCTCATCATT-3′ |
| MYC | 5′-CCTGGTGCTCCATGAGGAGAC-3′ | 5′-CAGACTCTGACCTTTTGCCAGG-3′ |
| HSP90AB1 | 5′-CTCTGTCAGAGTATGTTTCTCGC-3′ | 5′-GTTTCCGCACTCGCTCCACAAA-3′ |
| IGF1R | 5′-CCTGCACAACTCCATCTTCGTG-3′ | 5′-CGGTGATGTTGTAGGTGTCTGC-3′ |
Publisher’s Note: MDPI stays neutral with regard to jurisdictional claims in published maps and institutional affiliations. |
© 2022 by the authors. Licensee MDPI, Basel, Switzerland. This article is an open access article distributed under the terms and conditions of the Creative Commons Attribution (CC BY) license (https://creativecommons.org/licenses/by/4.0/).
Share and Cite
Wang, D.; Wang, R.; Cai, M.; Zhang, Y.; Zhu, Z.; Weng, Y.; Wang, L.; Huang, Y.; Du, R.; Wu, X.; et al. Maggot Extract Inhibits Cell Migration and Tumor Growth by Targeting HSP90AB1 in Ovarian Cancer. J. Clin. Med. 2022, 11, 6271. https://doi.org/10.3390/jcm11216271
Wang D, Wang R, Cai M, Zhang Y, Zhu Z, Weng Y, Wang L, Huang Y, Du R, Wu X, et al. Maggot Extract Inhibits Cell Migration and Tumor Growth by Targeting HSP90AB1 in Ovarian Cancer. Journal of Clinical Medicine. 2022; 11(21):6271. https://doi.org/10.3390/jcm11216271
Chicago/Turabian StyleWang, Daojuan, Rong Wang, Mengru Cai, Yaling Zhang, Zhengquan Zhu, Yajing Weng, Lei Wang, Ying Huang, Ronghui Du, Xiaoke Wu, and et al. 2022. "Maggot Extract Inhibits Cell Migration and Tumor Growth by Targeting HSP90AB1 in Ovarian Cancer" Journal of Clinical Medicine 11, no. 21: 6271. https://doi.org/10.3390/jcm11216271
APA StyleWang, D., Wang, R., Cai, M., Zhang, Y., Zhu, Z., Weng, Y., Wang, L., Huang, Y., Du, R., Wu, X., Tao, G., & Wang, Y. (2022). Maggot Extract Inhibits Cell Migration and Tumor Growth by Targeting HSP90AB1 in Ovarian Cancer. Journal of Clinical Medicine, 11(21), 6271. https://doi.org/10.3390/jcm11216271

