Decreased Expression of CIRP Induced by Therapeutic Hypothermia Correlates with Reduced Early Brain Injury after Subarachnoid Hemorrhage
Abstract
1. Introduction
2. Materials and Methods
2.1. Animals
2.2. Injection of Blood into the Chiasmatic Cistern-SAH Model
2.3. Experimental Groups
2.4. Acquisition of Brain Tissue after SAH
2.5. Western Blot Analysis
2.6. Expression Analysis of CIRP mRNA by Real-Time PCR
2.7. Immunofluorescence Staining
2.8. TUNEL Staining
2.9. Immunohistochemistry
2.10. Nissl Staining
2.11. Cell Counting in Tissue Sections
2.12. Electron Microscopy
2.13. Rotarod Test
2.14. Statistical Analysis
3. Results
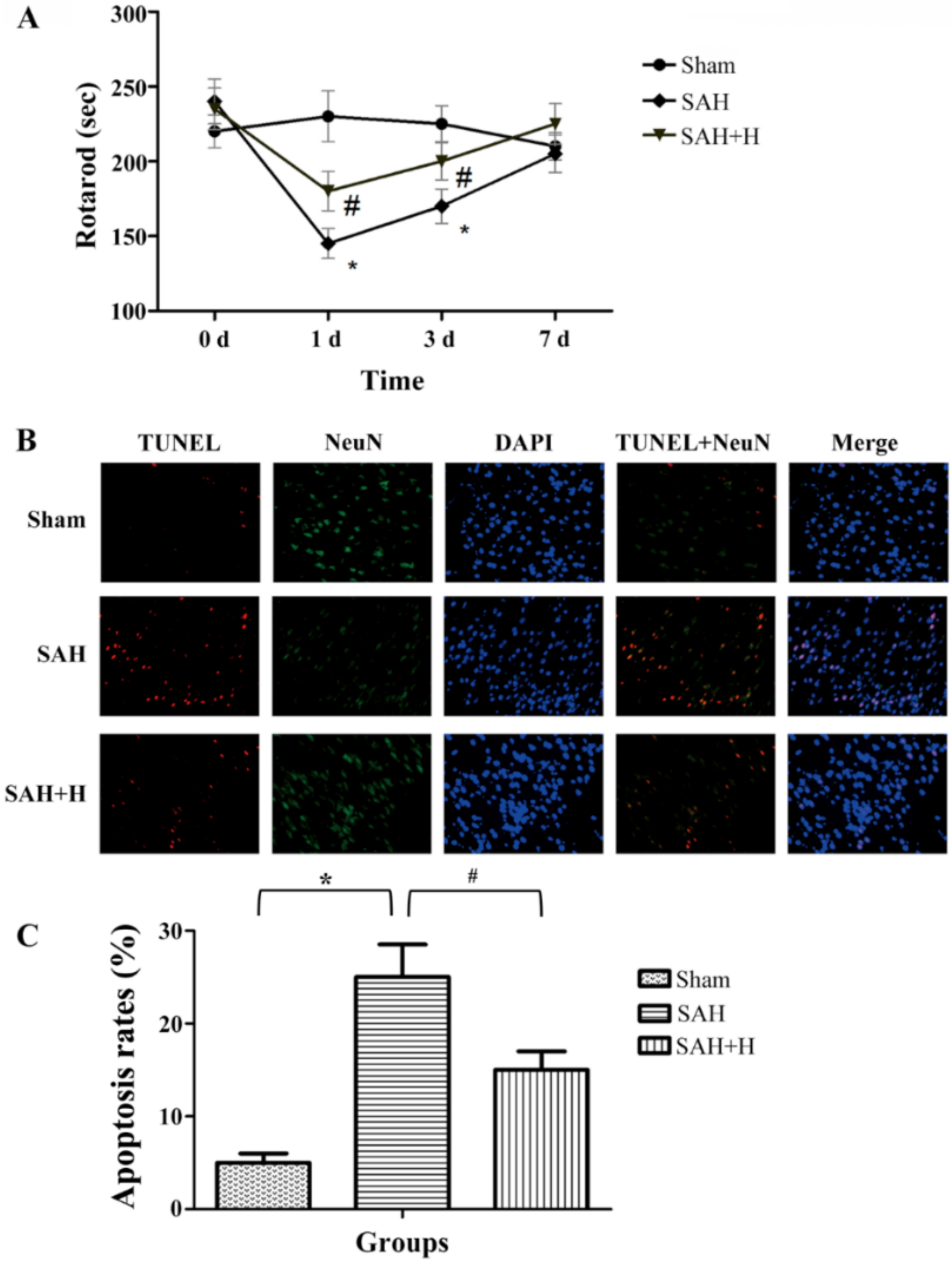
3.1. Motor Functions of SAH Rats Undergoing Hypothermia Treatment Was Measured by the Rotarod Test
3.2. Protection of Neurons from SAH-Induced Apoptosis by Hypothermia Treatment
3.3. Analysis of the Number of Surviving Neurons after Hypothermia Treatment
3.4. Distribution of CIRP in Rat Brain
3.5. Analysis of CIRP mRNA and Protein Expression in the Temporal Cortex and Expression of Mitochondrial Apoptosis Pathway-Related Proteins
4. Discussion
4.1. Therapeutic Hypothermia Improved Motor Function and Decreased Mitochondrial Pro-Apoptotic Pathway Activation after SAH
4.2. Alleviation of Early Brain Injury by Therapeutic Hypothermia Was Correlated with Decreased Expression of Pro-Inflammatory CIRP in the Cerebral Cortex of SAH Rats
4.3. Limitation of Animal Studies Regarding Long-Term Effects of SAH
5. Conclusions
Author Contributions
Funding
Institutional Review Board Statement
Informed Consent Statement
Data Availability Statement
Conflicts of Interest
References
- Bederson, J.B.; Connolly, E.S., Jr.; Batjer, H.H.; Dacey, R.G.; Dion, J.E.; Diringer, M.N.; Duldner, J.E., Jr.; Harbaugh, R.E.; Patel, A.B.; Rosenwasser, R.H. Guidelines for the management of aneurysmal subarachnoid hemorrhage: A statement for healthcare professionals from a special writing group of the Stroke Council, American Heart Association. Stroke 2009, 40, 994–1025. [Google Scholar] [CrossRef]
- Sehba, F.A.; Hou, J.; Pluta, R.M.; Zhang, J.H. The importance of early brain injury after subarachnoid hemorrhage. Prog. Neurobiol. 2012, 97, 14–37. [Google Scholar] [CrossRef]
- Sehba, F.A.; Pluta, R.M.; Zhang, J.H. Metamorphosis of subarachnoid hemorrhage research: From delayed vasospasm to early brain injury. Mol. Neurobiol. 2011, 43, 27–40. [Google Scholar] [CrossRef] [PubMed]
- Chowdhury, T.; Dash, H.H.; Cappellani, R.B.; Daya, J. Early brain injury and subarachnoid hemorrhage: Where are we at present? Saudi J. Anaesth. 2013, 7, 187–190. [Google Scholar] [CrossRef] [PubMed]
- Fujii, M.; Yan, J.; Rolland, W.B.; Soejima, Y.; Caner, B.; Zhang, J.H. Early brain injury, an evolving frontier in subarachnoid hemorrhage research. Transl. Stroke Res. 2013, 4, 432–446. [Google Scholar] [CrossRef] [PubMed]
- Soto-Cámara, R.; González-Santos, J.; González-Berna, J.; Trejo-Gabriel-Galán, J.M. Factors associated with a rapid call for assistance for patients with ischemic stroke. Emergencias 2020, 32, 33–39. [Google Scholar]
- Liu, A.; Zhang, Z.; Li, A.; Xue, J. Effects of hypothermia and cerebral ischemia on cold-inducible RNA-binding protein mRNA expression in rat brain. Brain Res. 2010, 1347, 104–110. [Google Scholar] [CrossRef]
- Wang, G.; Zhang, J.N.; Guo, J.K.; Cai, Y.; Sun, H.S.; Dong, K.; Wu, C.G. Neuroprotective effects of cold-inducible RNA-binding protein during mild hypothermia on traumatic brain injury. Neural Regen. Res. 2016, 11, 771–778. [Google Scholar] [CrossRef]
- Xue, J.H.; Nonoguchi, K.; Fukumoto, M.; Sato, T.; Nishiyama, H.; Higashitsuji, H.; Itoh, K.; Fujita, J. Effects of ischemia and H2O2 on the cold stress protein CIRP expression in rat neuronal cells. Free Radic. Biol. Med. 1999, 27, 1238–1244. [Google Scholar] [CrossRef]
- Nishiyama, H.; Danno, S.; Kaneko, Y.; Itoh, K.; Yokoi, H.; Fukumoto, M.; Okuno, H.; Millán, J.L.; Matsuda, T.; Yoshida, O.; et al. Decreased expression of cold-inducible RNA-binding protein (CIRP) in male germ cells at elevated temperature. Am. J. Pathol. 1998, 152, 289–296. [Google Scholar]
- Nishiyama, H.; Xue, J.H.; Sato, T.; Fukuyama, H.; Mizuno, N.; Houtani, T.; Sugimoto, T.; Fujita, J. Diurnal change of the cold-inducible RNA-binding protein (Cirp) expression in mouse brain. Biochem. Biophys. Res. Commun. 1998, 245, 534–538. [Google Scholar] [CrossRef]
- Fujita, J. Cold shock response in mammalian cells. J. Mol. Microbiol. Biotechnol. 1999, 1, 243–255. [Google Scholar]
- Zhou, M.; Yang, W.L.; Ji, Y.; Qiang, X.; Wang, P. Cold-inducible RNA-binding protein mediates neuroinflammation in cerebral ischemia. Biochim. Biophys. Acta 2014, 1840, 2253–2261. [Google Scholar] [CrossRef]
- Qiang, X.; Yang, W.L.; Wu, R.; Zhou, M.; Jacob, A.; Dong, W.; Kuncewitch, M.; Ji, Y.; Yang, H.; Wang, H.; et al. Cold-inducible RNA-binding protein (CIRP) triggers inflammatory responses in hemorrhagic shock and sepsis. Nat. Med. 2013, 19, 1489–1495. [Google Scholar] [CrossRef]
- Lujan, D.A.; Ochoa, J.L.; Hartley, R.S. Cold-inducible RNA binding protein in cancer and inflammation. Wiley Interdiscip. Rev. RNA 2018, 9, e1462. [Google Scholar] [CrossRef]
- Kollmar, R.; Juettler, E.; Huttner, H.B.; Dörfler, A.; Staykov, D.; Kallmuenzer, B.; Schmutzhard, E.; Schwab, S.; Broessner, G. Cooling in intracerebral hemorrhage (CINCH) trial: Protocol of a randomized German-Austrian clinical trial. Int. J. Stroke 2012, 7, 168–172. [Google Scholar] [CrossRef]
- Van der Worp, H.B.; Sena, E.S.; Donnan, G.A.; Howells, D.W.; Macleod, M.R. Hypothermia in animal models of acute ischaemic stroke: A systematic review and meta-analysis. Brain 2007, 130, 3063–3074. [Google Scholar] [CrossRef]
- Andresen, M.; Gazmuri, J.T.; Marín, A.; Regueira, T.; Rovegno, M. Therapeutic hypothermia for acute brain injuries. Scand. J. Trauma Resusc. Emerg. Med. 2015, 23, 42. [Google Scholar] [CrossRef]
- Zhang, H.; Zhou, M.; Zhang, J.; Mei, Y.; Sun, S.; Tong, E. Therapeutic effect of post-ischemic hypothermia duration on cerebral ischemic injury. Neurol. Res. 2008, 30, 332–336. [Google Scholar] [CrossRef]
- Legriel, S.; Lemiale, V.; Schenck, M.; Chelly, J.; Laurent, V.; Daviaud, F.; Srairi, M.; Hamdi, A.; Geri, G.; Rossignol, T.; et al. Hypothermia for Neuroprotection in Convulsive Status Epilepticus. N. Engl. J. Med. 2016, 375, 2457–2467. [Google Scholar] [CrossRef]
- Wang, Q.; Zhang, L.; Yuan, X.; Ou, Y.; Zhu, X.; Cheng, Z.; Zhang, P.; Wu, X.; Meng, Y.; Zhang, L. The Relationship between the Bcl-2/Bax Proteins and the Mitochondria-Mediated Apoptosis Pathway in the Differentiation of Adipose-Derived Stromal Cells into Neurons. PLoS ONE 2016, 11, e0163327. [Google Scholar] [CrossRef] [PubMed]
- Zhang, X.S.; Li, W.; Wu, Q.; Wu, L.Y.; Ye, Z.N.; Liu, J.P.; Zhuang, Z.; Zhou, M.L.; Zhang, X.; Hang, C.H. Resveratrol Attenuates Acute Inflammatory Injury in Experimental Subarachnoid Hemorrhage in Rats via Inhibition of TLR4 Pathway. Int. J. Mol. Sci. 2016, 17, 1331. [Google Scholar] [CrossRef] [PubMed]
- Dai, H.B.; Xu, M.M.; Lv, J.; Ji, X.J.; Zhu, S.H.; Ma, R.M.; Miao, X.L.; Duan, M.L. Mild Hypothermia Combined with Hydrogen Sulfide Treatment During Resuscitation Reduces Hippocampal Neuron Apoptosis Via NR2A, NR2B, and PI3K-Akt Signaling in a Rat Model of Cerebral Ischemia-Reperfusion Injury. Mol. Neurobiol. 2016, 53, 4865–4873. [Google Scholar] [CrossRef] [PubMed]
- Yu, H.; Lee, I.; Salomon, A.R.; Yu, K.; Hüttemann, M. Mammalian liver cytochrome c is tyrosine-48 phosphorylated in vivo, inhibiting mitochondrial respiration. Biochim. Biophys. Acta 2008, 1777, 1066–1071. [Google Scholar] [CrossRef]
- Zhang, X.S.; Wu, Q.; Wu, L.Y.; Ye, Z.N.; Jiang, T.W.; Li, W.; Zhuang, Z.; Zhou, M.L.; Zhang, X.; Hang, C.H. Sirtuin 1 activation protects against early brain injury after experimental subarachnoid hemorrhage in rats. Cell Death Dis. 2016, 7, e2416. [Google Scholar] [CrossRef]
- Chen, G.; Zhang, S.; Shi, J.; Ai, J.; Qi, M.; Hang, C. Simvastatin reduces secondary brain injury caused by cortical contusion in rats: Possible involvement of TLR4/NF-kappaB pathway. Exp. Neurol. 2009, 216, 398–406. [Google Scholar] [CrossRef]
- Kawamura, Y.; Yamada, K.; Masago, A.; Katano, H.; Matsumoto, T.; Mase, M. Hypothermia modulates induction of hsp70 and c-jun mRNA in the rat brain after subarachnoid hemorrhage. J. Neurotrauman 2000, 17, 243–250. [Google Scholar] [CrossRef]
- Török, E.; Klopotowski, M.; Trabold, R.; Thal, S.C.; Plesnila, N.; Schöller, K. Mild hypothermia (33 degrees C) reduces intracranial hypertension and improves functional outcome after subarachnoid hemorrhage in rats. Neurosurgery 2009, 65, 352–359, discussion 359. [Google Scholar] [CrossRef]
- Schubert, G.A.; Poli, S.; Schilling, L.; Heiland, S.; Thomé, C. Hypothermia reduces cytotoxic edema and metabolic alterations during the acute phase of massive SAH: A diffusion-weighted imaging and spectroscopy study in rats. J. Neurotrauman 2008, 25, 841–852. [Google Scholar] [CrossRef]
- Lv, O.; Zhou, F.; Zheng, Y.; Li, Q.; Wang, J.; Zhu, Y. Mild hypothermia protects against early brain injury in rats following subarachnoid hemorrhage via the TrkB/ERK/CREB signaling pathway. Mol. Med. Rep. 2016, 14, 3901–3907. [Google Scholar] [CrossRef][Green Version]
- Pan, F.; Zarate, J.; Choudhury, A.; Rupprecht, R.; Bradley, T.M. Osmotic stress of salmon stimulates upregulation of a cold inducible RNA binding protein (CIRP) similar to that of mammals and amphibians. Biochimie 2004, 86, 451–461. [Google Scholar] [CrossRef]
- De Leeuw, F.; Zhang, T.; Wauquier, C.; Huez, G.; Kruys, V.; Gueydan, C. The cold-inducible RNA-binding protein migrates from the nucleus to cytoplasmic stress granules by a methylation-dependent mechanism and acts as a translational repressor. Exp. Cell Res. 2007, 313, 4130–4144. [Google Scholar] [CrossRef]
- Aziz, M.; Brenner, M.; Wang, P. Extracellular CIRP (eCIRP) and inflammation. J. Leukoc. Biol. 2019, 106, 133–146. [Google Scholar] [CrossRef]
- Chen, K.; Cagliani, J.; Aziz, M.; Tan, C.; Brenner, M.; Wang, P. Extracellular CIRP activates STING to exacerbate hemorrhagic shock. JCI Insight 2021, 6, e143715. [Google Scholar] [CrossRef]
- Zhou, Y.; Dong, H.; Zhong, Y.; Huang, J.; Lv, J.; Li, J. The Cold-Inducible RNA-Binding Protein (CIRP) Level in Peripheral Blood Predicts Sepsis Outcome. PLoS ONE 2015, 10, e0137721. [Google Scholar] [CrossRef]
- Rajayer, S.R.; Jacob, A.; Yang, W.L.; Zhou, M.; Chaung, W.; Wang, P. Cold-inducible RNA-binding protein is an important mediator of alcohol-induced brain inflammation. PLoS ONE 2013, 8, e79430. [Google Scholar] [CrossRef]
- Godwin, A.; Yang, W.L.; Sharma, A.; Khader, A.; Wang, Z.; Zhang, F.; Nicastro, J.; Coppa, G.F.; Wang, P. Blocking cold-inducible RNA-binding protein protects liver from ischemia-reperfusion injury. Shock 2015, 43, 24–30. [Google Scholar] [CrossRef]
- Idrovo, J.P.; Jacob, A.; Yang, W.L.; Wang, Z.; Yen, H.T.; Nicastro, J.; Coppa, G.F.; Wang, P. A deficiency in cold-inducible RNA-binding protein accelerates the inflammation phase and improves wound healing. Int. J. Mol. Med. 2016, 37, 423–428. [Google Scholar] [CrossRef]
- Shao, J.; Wu, Q.; Lv, S.Y.; Zhou, X.M.; Zhang, X.S.; Wen, L.L.; Xue, J.; Zhang, X. Allicin attenuates early brain injury after experimental subarachnoid hemorrhage in rats. J. Clin. Neurosci. 2019, 63, 202–208. [Google Scholar] [CrossRef]
- Xia, D.Y.; Zhang, H.S.; Wu, L.Y.; Zhang, X.S.; Zhou, M.L.; Hang, C.H. Pentoxifylline Alleviates Early Brain Injury After Experimental Subarachnoid Hemorrhage in Rats: Possibly via Inhibiting TLR 4/NF-κB Signaling Pathway. Neurochem. Res. 2017, 42, 963–974. [Google Scholar] [CrossRef]
- Liu, J.P.; Ye, Z.N.; Lv, S.Y.; Zhuang, Z.; Zhang, X.S.; Zhang, X.; Wu, W.; Mao, L.; Lu, Y.; Wu, L.Y.; et al. The rise of soluble platelet-derived growth factor receptor β in CSF early after subarachnoid hemorrhage correlates with cerebral vasospasm. Neurol. Sci. 2018, 39, 1105–1111. [Google Scholar] [CrossRef]
- Lv, S.Y.; Wu, Q.; Liu, J.P.; Shao, J.; Wen, L.L.; Xue, J.; Zhang, X.S.; Zhang, Q.R.; Zhang, X. Levels of Interleukin-1β, Interleukin-18, and Tumor Necrosis Factor-α in Cerebrospinal Fluid of Aneurysmal Subarachnoid Hemorrhage Patients May Be Predictors of Early Brain Injury and Clinical Prognosis. World Neurosurg. 2018, 111, e362–e373. [Google Scholar] [CrossRef]






Publisher’s Note: MDPI stays neutral with regard to jurisdictional claims in published maps and institutional affiliations. |
© 2022 by the authors. Licensee MDPI, Basel, Switzerland. This article is an open access article distributed under the terms and conditions of the Creative Commons Attribution (CC BY) license (https://creativecommons.org/licenses/by/4.0/).
Share and Cite
Dai, H.; Zhou, Y.; Lu, Y.; Zhang, X.; Zhuang, Z.; Gao, Y.; Liu, G.; Chen, C.; Ma, J.; Li, W.; et al. Decreased Expression of CIRP Induced by Therapeutic Hypothermia Correlates with Reduced Early Brain Injury after Subarachnoid Hemorrhage. J. Clin. Med. 2022, 11, 3411. https://doi.org/10.3390/jcm11123411
Dai H, Zhou Y, Lu Y, Zhang X, Zhuang Z, Gao Y, Liu G, Chen C, Ma J, Li W, et al. Decreased Expression of CIRP Induced by Therapeutic Hypothermia Correlates with Reduced Early Brain Injury after Subarachnoid Hemorrhage. Journal of Clinical Medicine. 2022; 11(12):3411. https://doi.org/10.3390/jcm11123411
Chicago/Turabian StyleDai, Haibin, Yan Zhou, Yue Lu, Xiangsheng Zhang, Zong Zhuang, Yongyue Gao, Guangjie Liu, Chunlei Chen, Jin Ma, Wei Li, and et al. 2022. "Decreased Expression of CIRP Induced by Therapeutic Hypothermia Correlates with Reduced Early Brain Injury after Subarachnoid Hemorrhage" Journal of Clinical Medicine 11, no. 12: 3411. https://doi.org/10.3390/jcm11123411
APA StyleDai, H., Zhou, Y., Lu, Y., Zhang, X., Zhuang, Z., Gao, Y., Liu, G., Chen, C., Ma, J., Li, W., & Hang, C. (2022). Decreased Expression of CIRP Induced by Therapeutic Hypothermia Correlates with Reduced Early Brain Injury after Subarachnoid Hemorrhage. Journal of Clinical Medicine, 11(12), 3411. https://doi.org/10.3390/jcm11123411

