A Comprehensive Approach to Facial Reanimation: A Systematic Review
Abstract
1. Introduction
2. Methodological Approach
2.1. Search Strategy and Selection Criteria
2.2. Study Selection and Data Extraction
3. Results
3.1. Patient Evaluation
3.2. Facial Nerve Grading Scales
3.3. The Reversibility of Paralysis
3.4. Indications for Facial Reanimation
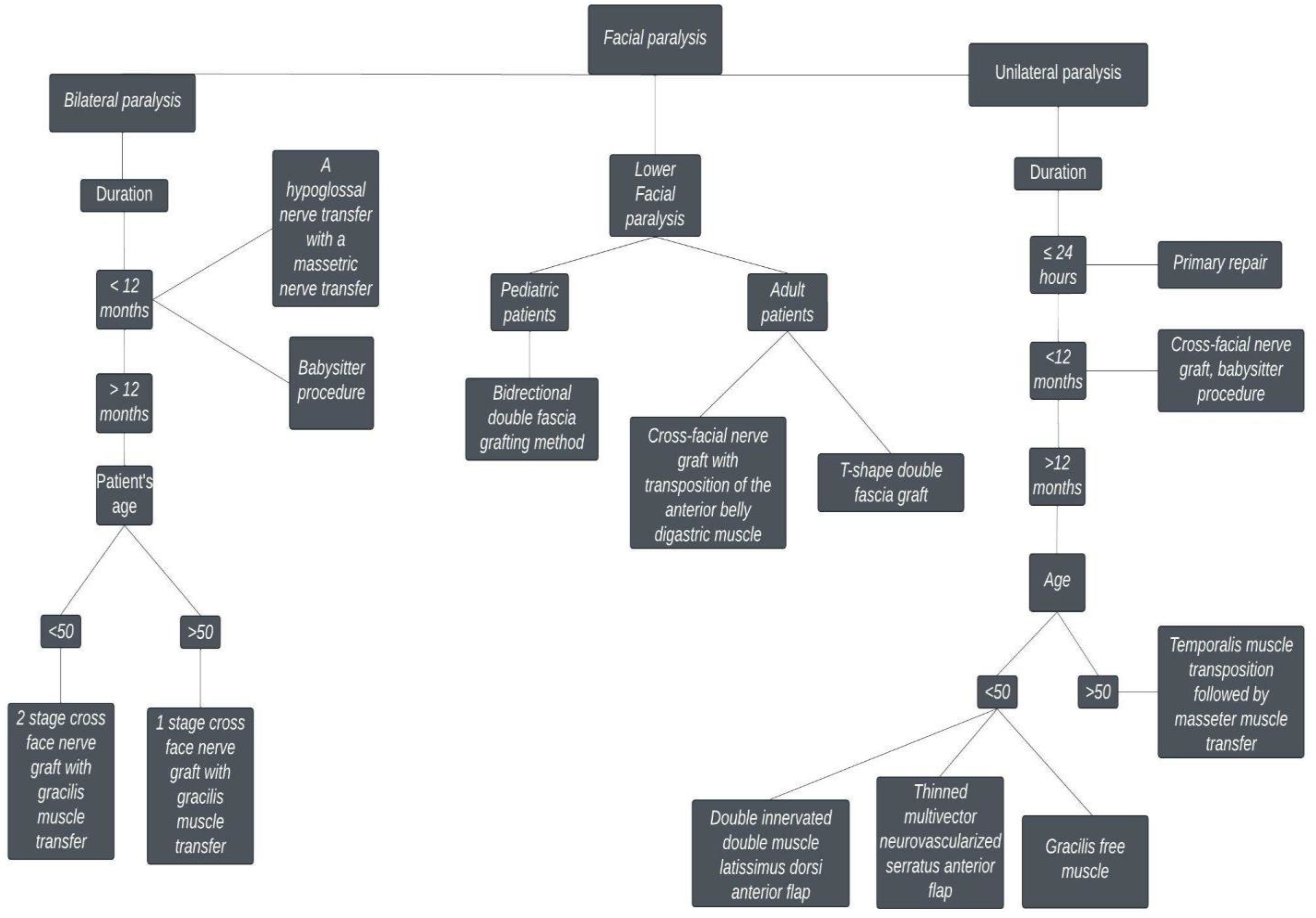
3.5. Facial Reanimation
3.6. Direct Repair
3.7. Nerve Grafts
3.8. Nerve Transfers
3.9. Cross-Facial Nerve Graft (CFNG)
3.10. Muscle Transposition
3.11. Free Muscle Transfer
| Study (Date of Publication) | No. of Patients (Total No. in Study) | Reconstructive Method | Facial Nerve Function/Type of Paralysis | Duration of Facial Palsy | Outcome | Follow-Up Period | Underlying Conditions |
|---|---|---|---|---|---|---|---|
| Malik et al. (2005) [27] | 66 | 13 patients, end-to-end anastomosis 25 patients, non-vascularized interpositional nerve graft 28 patients, faciohypoglossal transposition | HB grade VI | Ranging from none to several years) | 86% of EA ≤ III HB 56% of NING ≤ III HB 25% of FHT ≤ III HB | 36 months | GJ, VS, PC, PM, FN, M, CHG, CSOM, SS, HS, SBF |
| Rashid et al. (2019) [36] | 22 | Non-vascularized interpositional nerve graft with sural nerve or greater auricular nerve | HB grade VI | Immediate nerve rehabilitation | 4 patients, HB V 7 patients, HB IV 8 patients, HB III 3 patients, HB II | 8 months | PTE |
| Mohamed et al. (2016) [37] | 22 | 3 patients, end-to-end VII–XII anastomosis 4 patients, direct end-to-side VII–XII anastomosis 2 patients, end-to-side VII–XII interpositional graft; 2 patients, side-to-side VII–XII anastomosis 11 patients, facial nerve interpositional graft (great auricular nerve or cervical cutaneous nerves) | HB grade VI | 15-immediate nerve rehabilitation, 7 patients-from 2 weeks to 4 months | Eight (73%) of the facial nerve interpositional graft cases improved their facial function up to HB grade III, and three cases (27%) up to HB-grade IV | 2 years | PM, VS, FC, TP, BPT |
| Volk et al. (2020) [50] | 41 | Hypoglossal–facial jump nerve suture | Mean: Resting symmetry, 12.63 Symmetry of voluntary movement, 49.68 Synkinesis, 1.05 Composite score, 35.92 eFace total score, 63.97 | Mean 14 months | Mean: Resting symmetry, 11.38 Symmetry of voluntary movement, 63.20 Synkinesis, 2.38 Composite score, 49.46 eFace total score, 57.30 | Mean, 42 months | TP, TR |
| Terzis et al. (2009) [54] | 20 | Coaptation of 40% of the ipsilateralhypoglossal nerve to facial nerve on the affected side, performed concomitantly with cross-facial nerve grafting and secondary microcoaptations 8 to 15 months later | 14 patients, complete facial palsy; 6 patients demonstrated fibrillations on needle electromyography | Mean 14 months | All patients obtained a degree of emotional and coordinated movement Symmetry: 1, excellent 14, good 3, moderate 2, inadequate Lower lip depression: 2, full denture smile 15. nearly full denture smile 3, inadequate excursion and symmetry but observable movement | From 2 to 20 years | TR,TP ICVMR, BP |
| Bianchi et al. (2014) [55] | 8 | One-stage cross-facial nerve graft and masseteric nerve cooptation | Complete unilateral facial paralysis | Mean 10.2 months | All patients developed spontaneous and emotional contraction with complete release from biting action. The esthetic results were: 1 moderate 5 good 2 excellent | From 9 to 45 months | AN, CPA |
| Morley et al. (2021) [56] | 27 | Cross-facial nerve graft(s) with an ipsilateral end-to-side nerve-to-masseter transfer | Incomplete facial paralysis | From 10 to 144 months | Average improvement in the Sunnybrook score: 33 Average improvement in commissure excursion on weak side: 4.7 mm Number of patients describing smile as spontaneous: 22 | Minimum 9 months from surgery | BP, AN, TP, CN, RHS, I |
| Balaji et al. (2002) [59] | 5 | Modified temporalis muscle flap | 2 patients, congenital 1 patient, 3 years 1 patient, 2 years 1 patient, 7 years | 3 patients, symmetry at rest and symmetrical smile 1 patient, symmetrical smile and partial eye closure 1 patient, over-corrected smile | 5 years | CN, AN, BP, PTE | |
| Croisé et al. (2019) [61] | 13 | Lengthening temporalis myoplasty | Permanent facial paralysis with a Freyss test measuring severity less than 15 | From 11 to 144 months | Improvements: Lip force (manometric test): from 58.23 ± 23.35 mmHg to 91.15 ± 18.36 mmHg; Drooling (self-administered questionnaire) from 4.31 ± 1.8 to 3 ± 1.41; A decrease in bolus residue (visual assessment); the score decreased from 1.39 ± 0.77 to 0.46 ± 0.66; reduction in perceived physical disability (self-administered questionnaire); the score decreased from 6.15 ± 3.74 to 3.46 ± 5.70 | 6 months | FN, M, CN, BP, RP, CB |
| Tzafetta et al. (2021) [63] | 27 | Cross-facial nerve graft with a transposition of the anterior belly of digastric muscle, innervated by the cross-facial nerve graft | Complete paralysis of the lower lip, isolated lower lip paralysis, partial paralysis, complete facial palsy | NS | No change in resting symmetry, improved lower lip height, improved dental show, improved lower lip symmetry, improved smile angle, Terzis scores improved from 2.1 to 3.2 | From 18 to 72 months | CN, TR, BP, I, NF |
| Faris et al. (2018) [66] | 12 | Free gracilis transfer by cross-face nerve graft, free gracilis transfer by dual innervation | FaCE instrument score, 33.9 ±11.6 | From 12 months to 204 months | Improvement in ipsilateral commissure excursion with smile (preoperatively: 2.2 mm (SD 2.3 mm) vs. postoperatively: 7.9 mm (SD 2.5 mm); P = 0.002), meaningful smile achieved in 11 of 12 patients | Mean follow-up, 54.7 months in gracilis patients with cross-face nerve graft; mean follow-up, 36 months in gracilis patients with dual innervation | RP |
| Morley et al. (2019) [69] | 15 | 8 patients, free gracilis muscle flap 7 patients, latissimus dorsi free flap | NS | NS | An average increase in miodolar movement of 6.1 cm, resting asymmetry of the modiolus reduced by 8.5 mm, improvement in Sunnybrook Grading System averaged 39 | Mean follow-up, 55 months | PM, I, MS, CN, AN, TBM, BC, EFT, CVM, MM |
| Lindsay et al. (2014) [70] | 66 | Free gracilis muscle flap | Flaccid or non-flaccid facial palsy | NS | Mean (SD) FaCE score, 42.30 (15.9) vs. 58.5 (17.60); paired two-tailed t test, p < 0.001. Mean (SD) FACE scores, 37.8 (19.9) vs. 52.9 (19.3); p = 0.02 | 18 months | BT, VS, CN, PM, BP, BFN, I, TBF |
| Bedarida et al. (2020) [41] | 8 | Vascularized thoracodorsal nerve free flap | HB grade VI | Immediate nerve rehabilitation | 100% recovered eye closure HB of mouth: 7 patients, III HB 1 patient, IV HB HB of forehead: 1 patient, II HB 3 patients, III HB 4 patients, IV HB | From 14 to 58 months | RP |
| Watanabe et al. (2020) [71] | 7 | Double innervated (by paralyzed masseter nerve and healthy buccal branch) latissimus dorsi–serratus anterior muscle flap | Complete, established unilateral facial paralysis | Longer than 18 months | Harii’s mean evaluation criteria was 4.8 at 12 months or later from surgery; all patients had symmetric balance and good facial tone at rest and a spontaneous natural smile | 24 months | BT |
| Biglioli et al. (2012) [64] | 4 | A gracilis muscle flap innervated by the masseteric nerve, a cross-face sural nerve graft anastomosed to the contralateral facial nerve branch | Longstanding unilateral facial paralysis (House–Brackmann stage VI) | NS | According to Terzis and Noah’s 5-stage classification of reanimation outcomes, 2 patients had excellent outcomes and 2 had good outcomes | 18 months | NS |
| Sakuma et al. (2019) [72] | 12 | Multivector muscle transfer using two or three superficial subslips of the serratus anterior muscle on a single neurovascular pedicle | Incomplete or complete facial paralysis | Longstanding, irreversible | According to the Terzis’ functional and aesthetic grading system for smile: 7 patients, excellent outcomes 5 patients, good outcomes | Mean 46.7 months | TP, MS, AN, CN, RHS |
3.12. Static Procedures and Medical Therapy
3.13. Physical Therapy
3.14. The Psychological Aspect of Facial Paralysis
3.15. Prevention of Facial Nerve Injury
4. Discussion
5. Limitations of This Study
6. Conclusions
Author Contributions
Funding
Institutional Review Board Statement
Informed Consent Statement
Data Availability Statement
Conflicts of Interest
References
- Garcia, R.M.; Hadlock, T.A.; Klebuc, M.J.; Simpson, R.L.; Zenn, M.R.; Marcus, J.R. Contemporary Solutions for the Treatment of Facial Nerve Paralysis. Plast. Reconstr. Surg. 2015, 135, 1025e–1046e. [Google Scholar] [CrossRef] [PubMed]
- Secil, Y.; Aydogdu, I.; Ertekin, C. Peripheral facial palsy and dysfunction of the oropharynx. J. Neurol. Neurosurg. Psychiatry 2002, 72, 391–393. [Google Scholar] [CrossRef] [PubMed]
- Jandali, D.; Revenaugh, P.C. Facial reanimation: An update on nerve transfers in facial paralysis. Curr. Opin. Otolaryngol. Head Neck Surg. 2019, 27, 231–236. [Google Scholar] [CrossRef] [PubMed]
- Harris, B.; Tollefson, T.T. Facial reanimation. Curr. Opin. Otolaryngol. Head Neck Surg. 2015, 23, 399–406. [Google Scholar] [CrossRef] [PubMed]
- Renkonen, S.; Sayed, F.; Keski-Säntti, H.; Ylä-Kotola, T.; Bäck, L.; Suominen, S.; Kanerva, M.; Mäkitie, A.A. Reconstruction of facial nerve after radical parotidectomy. Acta Oto-Laryngol. 2015, 135, 1065–1069. [Google Scholar] [CrossRef]
- George, E.; Richie, M.B.; Glastonbury, C.M. Facial Nerve Palsy: Clinical Practice and Cognitive Errors. Am. J. Med. 2020, 133, 1039–1044. [Google Scholar] [CrossRef]
- Lassaletta, L.; Morales-Puebla, J.M.; Altuna, X.; Arbizu, Á.; Arístegui, M.; Batuecas, Á.; Cenjor, C.; Espinosa-Sánchez, J.M.; García-Iza, L.; García-Raya, P.; et al. Parálisis facial: Guía de práctica clínica de la Sociedad Española de ORL. Acta Otorrinolaringol. Española 2019, 71, 99–118. [Google Scholar] [CrossRef]
- Choi, S.-H.; Yoon, T.H.; Lee, K.-S.; Ahn, J.H.; Chung, J.W. Blepharokymographic Analysis of Eyelid Motion in Bell’s Palsy. Laryngoscope 2007, 117, 308–312. [Google Scholar] [CrossRef]
- Kang, T.S.; Vrabec, J.T.; Giddings, N.; Terris, D.J. Facial Nerve Grading Systems (1985–2002): Beyond the House-Brackmann Scale. Otol. Neurotol. 2002, 23, 767–771. [Google Scholar] [CrossRef]
- Banks, C.A.; Jowett, N.; Azizzadeh, B.; Beurskens, C.; Bhama, P.; Borschel, G.; Coombs, C.; Coulson, S.; Croxon, G.; Diels, J.; et al. Worldwide Testing of the eFACE Facial Nerve Clinician-Graded Scale. Plast. Reconstr. Surg. 2017, 139, 491e–498e. [Google Scholar] [CrossRef]
- Reitzen, S.D.; Babb, J.S.; Lalwani, A.K. Significance and reliability of the House-Brackmann grading system for regional facial nerve function. Otolaryngol. Neck Surg. 2009, 140, 154–158. [Google Scholar] [CrossRef] [PubMed]
- House, J.W.; Brackmann, D.E. Facial Nerve Grading System. Otolaryngol. Neck Surg. 1985, 93, 146–147. [Google Scholar] [CrossRef] [PubMed]
- Evans, R.A.; Harries, M.L.; Baguley, D.M.; Moffat, D.A. Reliability of the House and Brackmann grading system for facial palsy. J. Laryngol. Otol. 1989, 103, 1045–1046. [Google Scholar] [CrossRef] [PubMed]
- Yen, T.L.; Driscoll, C.L.W.; Lalwani, A.K. Significance of House-Brackmann Facial Nerve Grading Global Score in the Setting of Differential Facial Nerve Function. Otol. Neurotol. 2003, 24, 118–122. [Google Scholar] [CrossRef]
- Coulson, S.; Croxson, M.G.R.; Adams, M.R.D.; O’Dwyer, N.J. Reliability of the “Sydney,” “Sunnybrook,” and “House Brackmann” facial grading systems to assess voluntary movement and synkinesis after facial nerve paralysis. Otolaryngol. Neck Surg. 2005, 132, 543–549. [Google Scholar] [CrossRef]
- Ross, B.G.; Fradet, G.; Nedzelski, J.M. Development of a sensitive clinical facial grading system. Otolaryngol. Neck Surg. 1996, 114, 380–386. [Google Scholar] [CrossRef]
- Murty, G.E.; Diver, J.P.; Kelly, P.J.; O’Donoghue, G.M.; Bradley, P.J. The Nottingham System: Objective Assessment of Facial Nerve Function in the Clinic. Otolaryngol. Neck Surg. 1994, 110, 156–161. [Google Scholar] [CrossRef]
- Burres, S.; Fisch, U. The Comparison of Facial Grading Systems. Arch. Otolaryngol.—Head Neck Surg. 1986, 112, 755–758. [Google Scholar] [CrossRef]
- Bajaj-Luthra, A.; Mueller, T.; Johnson, P.C. Quantitative Analysis of Facial Motion Components: Anatomic and Nonanatomic Motion in Normal Persons and in Patients with Complete Facial Paralysis. Plast. Reconstr. Surg. 1997, 99, 1894–1902. [Google Scholar] [CrossRef]
- Neely, J.G.; Joaquin, A.H.; Kohn, L.A.; Cheung, J.Y. Quantitative Assessment of the Variation within Grades of Facial Paralysis. Laryngoscope 1996, 106, 438–442. [Google Scholar] [CrossRef]
- VanSwearingen, J.M.; Brach, J.S. The Facial Disability Index: Reliability and Validity of a Disability Assessment Instrument for Disorders of the Facial Neuromuscular System. Phys. Ther. 1996, 76, 1288–1298, discussion 1298–1300. [Google Scholar] [CrossRef] [PubMed]
- Robinson, M.W.; Baiungo, J. Facial Rehabilitation. Otolaryngol. Clin. N. Am. 2018, 51, 1151–1167. [Google Scholar] [CrossRef] [PubMed]
- Mehta, R.P.; WernickRobinson, M.; Hadlock, T.A. Validation of the Synkinesis Assessment Questionnaire. Laryngoscope 2007, 117, 923–926. [Google Scholar] [CrossRef] [PubMed]
- Colon, R.R.; Park, J.J.; Boczar, D.; Diep, G.K.; Berman, Z.P.; Trilles, J.; Chaya, B.F.; Rodriguez, E.D. Evaluating Functional Outcomes in Reanimation Surgery for Chronic Facial Paralysis: A Systematic Review. Plast. Reconstr. Surg.—Glob. Open 2021, 9, e3492. [Google Scholar] [CrossRef]
- Santosa, K.B.; Fattah, A.; Gavilán, J.; Hadlock, T.A.; Snyder-Warwick, A.K. Photographic Standards for Patients With Facial Palsy and Recommendations by Members of the Sir Charles Bell Society. JAMA Facial Plast. Surg. 2017, 19, 275–281. [Google Scholar] [CrossRef]
- Owusu, J.A.; Stewart, C.M.; Boahene, K. Facial Nerve Paralysis. Med Clin. N. Am. 2018, 102, 1135–1143. [Google Scholar] [CrossRef]
- Malik, T.H.; Kelly, G.; Ahmed, A.; Saeed, S.; Ramsden, R.T. A Comparison of Surgical Techniques Used in Dynamic Reanimation of the Paralyzed Face. Otol. Neurotol. 2005, 26, 284–291. [Google Scholar] [CrossRef]
- Sánchez-Ocando, M.; Gavilán, J.; Penarrocha, J.; González-Otero, T.; Moraleda, S.; Roda, J.M.; Lassaletta, L. Facial nerve repair: The impact of technical variations on the final outcome. Eur. Arch. Oto-Rhino-Laryngol. 2019, 276, 3301–3308. [Google Scholar] [CrossRef]
- Prasad, S.C.; Balasubramanian, K.; Piccirillo, E.; Taibah, A.; Russo, A.; He, J.; Sanna, M. Surgical technique and results of cable graft interpositioning of the facial nerve in lateral skull base surgeries: Experience with 213 consecutive cases. J. Neurosurg. 2018, 128, 631–638. [Google Scholar] [CrossRef]
- Arriaga, M.A.; Brackmann, D.E. Facial nerve repair techniques in cerebellopontine angle tumor surgery. Am. J. Otol. 1992, 13, 356–359. [Google Scholar]
- Bacciu, A.; Falcioni, M.; Pasanisi, E.; Di Lella, F.; Lauda, L.; Flanagan, S.; Sanna, M. Intracranial facial nerve grafting after removal of vestibular schwannoma. Am. J. Otolaryngol. 2009, 30, 83–88. [Google Scholar] [CrossRef] [PubMed]
- Barton, M.J.; Morley, J.; Stoodley, M.; Lauto, A.; Mahns, D. Nerve repair: Toward a sutureless approach. Neurosurg. Rev. 2014, 37, 585–595. [Google Scholar] [CrossRef] [PubMed]
- Sameem, M.; Wood, T.J.; Bain, J.R. A Systematic Review on the Use of Fibrin Glue for Peripheral Nerve Repair. Plast. Reconstr. Surg. 2011, 127, 2381–2390. [Google Scholar] [CrossRef]
- Langhals, N.B.; Urbanchek, M.G.; Ray, A.; Brenner, M.J. Update in facial nerve paralysis. Curr. Opin. Otolaryngol. Head Neck Surg. 2014, 22, 291–299. [Google Scholar] [CrossRef] [PubMed][Green Version]
- Chu, T.-H.; Du, Y.; Wu, W. Motor nerve graft is better than sensory nerve graft for survival and regeneration of motoneurons after spinal root avulsion in adult rats. Exp. Neurol. 2008, 212, 562–565. [Google Scholar] [CrossRef]
- Rashid, H.U.; Rehman, I.U.; Rashid, M.; Yousaf, S.; Khan, N.; Aqsa, A. Results of Immediate Facial Nerve Reconstruction in Patients Undergoing Parotid Tumour Resection. JAMC 2019, 31, 340–345. [Google Scholar] [PubMed]
- Mohamed, A.; Omi, E.; Honda, K.; Suzuki, S.; Ishikawa, K. Outcome of different facial nerve reconstruction techniques. Braz. J. Otorhinolaryngol. 2016, 82, 702–709. [Google Scholar] [CrossRef]
- Agrogiannis, N.; Rozen, S.; Reddy, G.; Audolfsson, T.; Rodriguez-Lorenzo, A. Vastus lateralis vascularized nerve graft in facial nerve reconstruction: An anatomical cadaveric study and clinical implications. Microsurgery 2014, 35, 135–139. [Google Scholar] [CrossRef] [PubMed]
- Zhu, Y.; Liu, S.; Zhou, S.; Yu, Z.; Tian, Z.; Zhang, C.; Yang, W. Vascularized versus Nonvascularized Facial Nerve Grafts Using a New Rabbit Model. Plast. Reconstr. Surg. 2015, 135, 331e–339e. [Google Scholar] [CrossRef]
- Rose, E.H.; Kowalski, T.A.; Norris, M.S. The Reversed Venous Arterialized Nerve Graft in Digital Nerve Reconstruction Across Scarred Beds. Plast. Reconstr. Surg. 1989, 83, 593–602. [Google Scholar] [CrossRef]
- Bedarida, V.; Qassemyar, Q.; Temam, S.; Janot, F.; Kolb, F. Facial functional outcomes analysis after reconstruction by vascularized thoracodorsal nerve free flap following radical parotidectomy with facial nerve sacrifice. Head Neck 2020, 42, 994–1003. [Google Scholar] [CrossRef] [PubMed]
- Doi, K.; Tamaru, K.; Sakai, K.; Kuwata, N.; Kurafuji, Y.; Kawai, S. A comparison of vascularized and conventional sural nerve grafts. J. Hand Surg. 1992, 17, 670–676. [Google Scholar] [CrossRef]
- Weber, R.A.; Breidenbach, W.C.; Brown, R.E.; Jabaley, M.E.; Mass, D.P. A Randomized Prospective Study of Polyglycolic Acid Conduits for Digital Nerve Reconstruction in Humans. Plast. Reconstr. Surg. 2000, 106, 1036–1045. [Google Scholar] [CrossRef] [PubMed]
- Fujimaki, H.; Matsumine, H.; Osaki, H.; Ueta, Y.; Kamei, W.; Shimizu, M.; Hashimoto, K.; Fujii, K.; Kazama, T.; Matsumoto, T.; et al. Dedifferentiated fat cells in polyglycolic acid-collagen nerve conduits promote rat facial nerve regeneration. Regen. Ther. 2019, 11, 240–248. [Google Scholar] [CrossRef]
- Moore, A.M. Nerve Transfers to Restore upper Extremity Function: A Paradigm Shift. Front. Neurol. 2014, 5, 40. [Google Scholar] [CrossRef]
- Terzis, J.K.; Konofaos, P. Nerve Transfers in Facial Palsy. Facial Plast. Surg. 2008, 24, 177–193. [Google Scholar] [CrossRef]
- Volk, G.F.; Pantel, M.; Guntinas-Lichius, O. Modern concepts in facial nerve reconstruction. Head Face Med. 2010, 6, 25. [Google Scholar] [CrossRef]
- Klebuc, M.J.A. Facial Reanimation Using the Masseter-to-Facial Nerve Transfer. Plast. Reconstr. Surg. 2011, 127, 1909–1915. [Google Scholar] [CrossRef]
- Pepper, J.-P. Dual Nerve Transfer for Facial Reanimation. JAMA Facial Plast. Surg. 2019, 21, 260–261. [Google Scholar] [CrossRef]
- Volk, G.F.; Geitner, M.; Geißler, K.; Thielker, J.; Raslan, A.; Mothes, O.; Dobel, C.; Guntinas-Lichius, O. Functional Outcome and Quality of Life After Hypoglossal-Facial Jump Nerve Suture. Front. Surg. 2020, 7, 11. [Google Scholar] [CrossRef]
- Buendia, J.; Loayza, F.; Luis, E.O.; Celorrio, M.; Pastor, M.A.; Hontanilla, B. Functional and anatomical basis for brain plasticity in facial palsy rehabilitation using the masseteric nerve. J. Plast. Reconstr. Aesthetic Surg. 2015, 69, 417–426. [Google Scholar] [CrossRef] [PubMed]
- Seyed-Forootan, K.; Karimi, H.; Hasani, E. Reinnervation of Facial Muscles with Only a Cross-Facial Nerve Graft in a 25-Year-Old Patient with Congenital Facial Palsy. Ear Nose Throat J. 2014, 93, E9–E11. [Google Scholar] [CrossRef] [PubMed]
- Forootan, S.K.; Fatemi, M.J.; Pooli, A.H.; Habibi, M.; Javidan, S. Cross-Facial Nerve Graft: A Report of Chronically Paralyzed Facial Muscle Neurotization by a Nerve Graft. Aesthetic Plast. Surg. 2007, 32, 150–152. [Google Scholar] [CrossRef] [PubMed]
- Terzis, J.K.; Tzafetta, K. The “Babysitter” Procedure: Minihypoglossal to Facial Nerve Transfer and Cross-Facial Nerve Grafting. Plast. Reconstr. Surg. 2009, 123, 865–876. [Google Scholar] [CrossRef]
- Bianchi, B.; Ferri, A.; Ferrari, S.; Copelli, C.; Magri, A.; Ferri, T.; Sesenna, E. Cross-facial nerve graft and masseteric nerve cooptation for one-stage facial reanimation: Principles, indications, and surgical procedure. Head Neck 2013, 36, 235–240. [Google Scholar] [CrossRef]
- Morley, S.E. Combining an end to side nerve to masseter transfer with cross face nerve graft for functional upgrade in partial facial paralysis–an observational cohort study. J. Plast. Reconstr. Aesthetic Surg. 2020, 74, 1446–1454. [Google Scholar] [CrossRef]
- Yi, C.R.; Oh, T.M.; Jeong, W.S.; Choi, J.-W.; Oh, T.S. Quantitative analysis of the impact of radiotherapy on facial nerve repair with sural nerve grafting after parotid gland surgery. J. Cranio-Maxillofac. Surg. 2020, 48, 724–732. [Google Scholar] [CrossRef]
- Baker, C.D.; Conley, J. Regional muscle transposition for rehabilitation of the paralyzed face. Clin. Plast. Surg. 1979, 6, 317–331. [Google Scholar] [CrossRef]
- Balaji, S. A modified temporalis transfer in facial reanimation. Int. J. Oral Maxillofac. Surg. 2002, 31, 584–591. [Google Scholar] [CrossRef]
- Labbé, D.; Huault, M. Lengthening temporalis myoplasty and lip reanimation. Plast. Reconstr. Surg. 2000, 105, 1289–1297, discussion 1298. [Google Scholar] [CrossRef]
- Croisé, B.; Paré, A.; Marmouset, F.; Bregeaut, P.; Joly, A.; Laure, B. Lengthening temporalis myoplasty and reduction of the swallowing oral phase dysfunction in facial palsy patients. J. Plast. Reconstr. Aesthetic Surg. 2019, 72, 1157–1163. [Google Scholar] [CrossRef] [PubMed]
- Park, D.J.; Chung, J.-H.; Baek, S.-O.; Kim, J.-W.; Hwang, N.-H.; Yoon, E.-S.; Lee, B.-I.; Park, S.-H. Intraoral temporalis transposition for facial reanimation: A novel technique in facial nerve palsy. J. Cranio-Maxillofac. Surg. 2020, 48, 235–241. [Google Scholar] [CrossRef] [PubMed]
- Tzafetta, K.; Ruston, J.C.; Pinto-Lopes, R.; Mabvuure, N.T. Lower Lip Reanimation: Experience Using the Anterior Belly of Digastric Muscle in 2-stage Procedure. Plast. Reconstr. Surg.—Glob. Open 2021, 9, e3461. [Google Scholar] [CrossRef] [PubMed]
- Biglioli, F.; Colombo, V.; Tarabbia, F.; Pedrazzoli, M.; Battista, V.; Giovanditto, F.; Toffola, E.D.; Lozza, A.; Frigerio, A. Double innervation in free-flap surgery for long-standing facial paralysis. J. Plast. Reconstr. Aesthetic Surg. 2012, 65, 1343–1349. [Google Scholar] [CrossRef]
- Roy, M.; Corkum, J.P.; Shah, P.S.; Borschel, G.H.; Ho, E.S.; Zuker, R.M.; Davidge, K.M. Effectiveness and safety of the use of gracilis muscle for dynamic smile restoration in facial paralysis: A systematic review and meta-analysis. J. Plast. Reconstr. Aesthetic Surg. 2019, 72, 1254–1264. [Google Scholar] [CrossRef]
- Faris, C.; Heiser, A.; Hadlock, T.; Jowett, N. Free gracilis muscle transfer for smile reanimation after treatment for advanced parotid malignancy. Head Neck 2017, 40, 561–568. [Google Scholar] [CrossRef]
- Chuang, D.C.-C.; Lu, J.C.-Y.; Chang, T.N.-J.; Laurence, V.G. Comparison of Functional Results After Cross-Face Nerve Graft-, Spinal Accessory Nerve-, and Masseter Nerve-Innervated Gracilis for Facial Paralysis Reconstruction. Ann. Plast. Surg. 2018, 81, S21–S29. [Google Scholar] [CrossRef]
- Cardenas-Mejia, A.; Covarrubias-Ramirez, J.V.; Bello-Margolis, A.; Rozen, S. Double innervated free functional muscle transfer for facial reanimation. J. Plast. Surg. Hand Surg. 2014, 49, 183–188. [Google Scholar] [CrossRef]
- Morley, S.E. Safe and effective use of free tissue transfer for facial reanimation in complex facial palsy. Eur. J. Plast. Surg. 2018, 42, 11–18. [Google Scholar] [CrossRef]
- Lindsay, R.W.; Bhama, P.; Hadlock, T.A. Quality-of-Life Improvement after Free Gracilis Muscle Transfer for Smile Restoration in Patients With Facial Paralysis. JAMA Facial Plast. Surg. 2014, 16, 419–424. [Google Scholar] [CrossRef]
- Watanabe, Y.; Yamamoto, T.; Hirai, R.; Sasaki, R.; Agawa, K.; Akizuki, T. One-stage free transfer of latissimus dorsi-serratus anterior combined muscle flap with dual innervation for smile reanimation in established facial paralysis. J. Plast. Reconstr. Aesthetic Surg. 2020, 73, 1107–1115. [Google Scholar] [CrossRef] [PubMed]
- Sakuma, H.; Tanaka, I.; Yazawa, M.; Shimizu, Y. Multivector functioning muscle transfer using superficial subslips of the serratus anterior muscle for longstanding facial paralysis. J. Plast. Reconstr. Aesthetic Surg. 2019, 72, 964–972. [Google Scholar] [CrossRef] [PubMed]
- Crawford, K.L.; Stramiello, J.A.; Orosco, R.K.; Greene, J.J. Advances in facial nerve management in the head and neck cancer patient. Curr. Opin. Otolaryngol. Head Neck Surg. 2020, 28, 235–240. [Google Scholar] [CrossRef] [PubMed]
- Kim, I.A.; Wu, T.J.; Byrne, P.J. Paralytic Lagophthalmos: Comprehensive Approach to Management. Curr. Otorhinolaryngol. Rep. 2018, 6, 311–317. [Google Scholar] [CrossRef]
- Sahovaler, A.; Yeh, D.; Yoo, J. Primary facial reanimation in head and neck cancer. Oral Oncol. 2017, 74, 171–180. [Google Scholar] [CrossRef]
- Udagawa, A.; Arikawa, K.; Shimizu, S.; Suzuki, H.; Matsumoto, H.; Yoshimoto, S.; Ichinose, M. A Simple Reconstruction for Congenital Unilateral Lower Lip Palsy. Plast. Reconstr. Surg. 2007, 120, 238–244. [Google Scholar] [CrossRef]
- Hayashi, A.; Yoshizawa, H.; Natori, Y.; Suda, S.; Mochizuki, M.; Nishimuta, Y.; Tanaka, R.; Mizuno, H. Assessment of T-shape double fascia graft for lower lip deformity from facial paralysis: A questionnaire survey. J. Plast. Reconstr. Aesthetic Surg. 2016, 69, 427–435. [Google Scholar] [CrossRef]
- Watanabe, Y.; Sasaki, R.; Agawa, K.; Akizuki, T. Bidirectional/double fascia grafting for simple and semi-dynamic reconstruction of lower lip deformity in facial paralysis. J. Plast. Reconstr. Aesthetic Surg. 2015, 68, 321–328. [Google Scholar] [CrossRef]
- Jowett, N.; Hadlock, T.A. Free Gracilis Transfer and Static Facial Suspension for Midfacial Reanimation in Long-Standing Flaccid Facial Palsy. Otolaryngol. Clin. N. Am. 2018, 51, 1129–1139. [Google Scholar] [CrossRef]
- Hadlock, T.A.; Greenfield, L.J.; Wernick-Robinson, M.; Cheney, M.L. Multimodality Approach to Management of the Paralyzed Face. Laryngoscope 2006, 116, 1385–1389. [Google Scholar] [CrossRef]
- Cooper, L.; Lui, M.; Nduka, C. Botulinum toxin treatment for facial palsy: A systematic review. J. Plast. Reconstr. Aesthetic Surg. 2017, 70, 833–841. [Google Scholar] [CrossRef] [PubMed]
- De Almeida, J.R.; Al Khabori, M.; Guyatt, G.H.; Witterick, I.J.; Lin, V.Y.W.; Nedzelski, J.M.; Chen, J.M. Combined Corticosteroid and Antiviral Treatment for Bell Palsy. JAMA 2009, 302, 985–993. [Google Scholar] [CrossRef] [PubMed]
- Glass, G.E.; Tzafetta, K. Bell’s palsy: A summary of current evidence and referral algorithm. Fam. Pract 2014, 31, 631–642. [Google Scholar] [CrossRef] [PubMed]
- Madhok, V.B.; Gagyor, I.; Daly, F.; Somasundara, D.; Sullivan, M.; Gammie, F.; Sullivan, F. Corticosteroids for Bell’s palsy (idiopathic facial paralysis). Cochrane Database Syst. Rev. 2010, CD001942. [Google Scholar] [CrossRef] [PubMed]
- Gagyor, I.; Madhok, V.B.; Daly, F.; Sullivan, F. Antiviral treatment for Bell’s palsy (idiopathic facial paralysis). Cochrane Database Syst. Rev. 2019, 2019, CD001869. [Google Scholar] [CrossRef] [PubMed]
- Vaughan, A.; Gardner, D.; Miles, A.; Copley, A.; Wenke, R.; Coulson, S. A Systematic Review of Physical Rehabilitation of Facial Palsy. Front. Neurol. 2020, 11, 222. [Google Scholar] [CrossRef] [PubMed]
- Volk, G.F.; Steinerstauch, A.; Lorenz, A.; Modersohn, L.; Mothes, O.; Denzler, J.; Klingner, C.M.; Hamzei, F.; Guntinas-Lichius, O. Facial motor and non-motor disabilities in patients with central facial paresis: A prospective cohort study. J. Neurol. 2018, 266, 46–56. [Google Scholar] [CrossRef] [PubMed]
- Wamkpah, N.S.; Jeanpierre, L.; Lieu, J.E.C.; Del Toro, D.; Simon, L.E.; Chi, J.J. Physical Therapy for Iatrogenic Facial Paralysis. JAMA Otolaryngol. Neck Surg. 2020, 146, 1065. [Google Scholar] [CrossRef] [PubMed]
- Novak, C.B. Rehabilitation Strategies for Facial Nerve Injuries. Semin. Plast. Surg. 2004, 18, 47–51. [Google Scholar] [CrossRef]
- Husseman, J.; Mehta, R.P. Management of Synkinesis. Facial Plast. Surg. 2008, 24, 242–249. [Google Scholar] [CrossRef]
- Balliet, R.; Shinn, J.B.; Bach-Y.-Rita, P. Facial paralysis rehabilitation: Retraining selective muscle control. Int. Rehabil. Med. 1982, 4, 67–74. [Google Scholar] [CrossRef] [PubMed]
- Brach, J.S.; VanSwearingen, J.M.; Lenert, J.; Johnson, P.C. Facial Neuromuscular Retraining for Oral Synkinesis. Plast. Reconstr. Surg. 1997, 99, 1922–1931. [Google Scholar] [CrossRef] [PubMed]
- Brach, J.S.; VanSwearingen, J.M. Physical Therapy for Facial Paralysis: A Tailored Treatment Approach. Phys. Ther. 1999, 79, 397–404. [Google Scholar] [CrossRef] [PubMed]
- Brown, D.M.; Nahai, F.; Wolf, S.; Basmajian, J.V. Electromyographic biofeedback in the reeducation of facial palsy. Am. J. Phys. Med. 1978, 57, 183–190. [Google Scholar]
- Cronin, G.W. The effectiveness of neuromuscular facial retraining combined with electromyography in facial paralysis rehabilitation. Otolaryngol. Neck Surg. 2003, 128, 534–538. [Google Scholar] [CrossRef]
- Nakamura, K.; Toda, N.; Sakamaki, K.; Kashima, K.; Takeda, N. Biofeedback rehabilitation for prevention of synkinesis after facial palsy. Otolaryngol. Neck Surg. 2003, 128, 539–543. [Google Scholar] [CrossRef]
- Ross, B.; Nedzelski, J.M.; McLean, J.A. Efficacy of Feedback Training in Long-Standing Facial Nerve Paresis. Laryngoscope 1991, 101, 744–750. [Google Scholar] [CrossRef]
- Segal, B.; Zompa, I.; Danys, I.; Black, M.; Shapiro, M.; Melmed, C.; Arthurs, B. Symmetry and synkinesis during rehabilitation of unilateral facial paralysis. J. Otolaryngol. 1995, 24, 143–148. [Google Scholar]
- VanSwearingen, J.M.; Brach, J.S. Changes in Facial Movement and Synkinesis with Facial Neuromuscular Reeducation. Plast. Reconstr. Surg. 2003, 111, 2370–2375. [Google Scholar] [CrossRef]
- Choi, J.-B. Effect of neuromuscular electrical stimulation on facial muscle strength and oral function in stroke patients with facial palsy. J. Phys. Ther. Sci. 2016, 28, 2541–2543. [Google Scholar] [CrossRef]
- Lindsay, R.W.; Robinson, M.; Hadlock, T.A. Comprehensive Facial Rehabilitation Improves Function in People with Facial Paralysis: A 5-Year Experience at the Massachusetts Eye and Ear Infirmary. Phys. Ther. 2010, 90, 391–397. [Google Scholar] [CrossRef] [PubMed]
- Karp, E.; Waselchuk, E.; Landis, C.; Fahnhorst, J.; Lindgren, B.; Lyford-Pike, S. Facial Rehabilitation as Noninvasive Treatment for Chronic Facial Nerve Paralysis. Otol. Neurotol. 2019, 40, 241–245. [Google Scholar] [CrossRef] [PubMed]
- Chang, W.H.; Sohn, M.K.; Lee, J.; Kim, D.Y.; Lee, S.-G.; Shin, Y.-I.; Oh, G.-J.; Lee, Y.-S.; Joo, M.C.; Han, E.Y.; et al. Impact of central facial palsy and dysarthria on quality of life in patients with stroke: The KOSCO study. NeuroRehabilitation 2016, 39, 253–259. [Google Scholar] [CrossRef] [PubMed]
- Fu, L.; Bundy, C.; Sadiq, S.A. Psychological distress in people with disfigurement from facial palsy. Eye 2011, 25, 1322–1326. [Google Scholar] [CrossRef] [PubMed]
- Pattinson, R.; Poole, H.M.; Shorthouse, O.; Sadiq, S.A.; Bundy, C. Exploring beliefs and distress in patients with facial palsies. Psychol. Health Med. 2021, 27, 788–802. [Google Scholar] [CrossRef]
- Parkes, J.D. Genetic factors in human sleep disorders with special reference to Norrie disease, Prader-Willi syndrome and Moebius syndrome. J. Sleep Res. 1999, 8, 14–22. [Google Scholar] [CrossRef]
- Norris, J.H.; Longmire, N.M.; Kilcoyne, S.; Johnson, D.; Fitzpatrick, R.; Klassen, A.F. Exploring Patient Experience of Facial Nerve Palsy to Inform the Development of a PROM. Plast. Reconstr. Surg.—Glob. Open 2019, 7, e2072. [Google Scholar] [CrossRef]
- Kim, J.H.; Fisher, L.M.; Reder, L.; Hapner, E.R.; Pepper, J.-P. Speech and Communicative Participation in Patients with Facial Paralysis. JAMA Otolaryngol. Neck Surg. 2018, 144, 686–693. [Google Scholar] [CrossRef]
- Hohman, M.H.; Bhama, P.K.; Hadlock, T.A. Epidemiology of iatrogenic facial nerve injury: A decade of experience. Laryngoscope 2013, 124, 260–265. [Google Scholar] [CrossRef]
- Ba, P.F.S.; Bs, P.L.S.; Ba, B.R.K.; Ba, O.K.; Ba, A.C.M.; Eloy, J.A. Characterizing liability for cranial nerve injuries: A detailed analysis of 209 malpractice trials. Laryngoscope 2013, 123, 1156–1162. [Google Scholar] [CrossRef]
- Kartush, J.M.; Rice, K.S.; Minahan, R.E.; Balzer, G.K.; Yingling, C.D.; Seubert, C.N. Best Practices in Facial Nerve Monitoring. Laryngoscope 2021, 131, S1–S42. [Google Scholar] [CrossRef] [PubMed]
- Gidley, P.W.; Maw, J.; Gantz, B.; Kaylie, D.; Lambert, P.; Malekzadeh, S.; Chandrasekhar, S.S. Contemporary Opinions on Intraoperative Facial Nerve Monitoring. OTO Open 2018, 2, 2473974X18791803. [Google Scholar] [CrossRef] [PubMed]
- Albathi, M.; Oyer, S.; Ishii, L.E.; Byrne, P.; Ishii, M.; Boahene, K.O. Early Nerve Grafting for Facial Paralysis after Cerebellopontine Angle Tumor Resection with Preserved Facial Nerve Continuity. JAMA Facial Plast. Surg. 2016, 18, 54–60. [Google Scholar] [CrossRef] [PubMed]
- Kunert, P.; Smolarek, B.; Marchel, A. Facial nerve damage following surgery for cerebellopontine angle tumours. Prevention and comprehensive treatment. Neurol. I Neurochir. Polska 2011, 45, 480–488. [Google Scholar] [CrossRef][Green Version]
- Falcioni, M.; Fois, P.; Taibah, A.; Sanna, M. Facial nerve function after vestibular schwannoma surgery. J. Neurosurg. 2011, 115, 820–826. [Google Scholar] [CrossRef]
- Farag, A.A.; Ibrahim, A.E.-K.S.E.-D.; Alaghory, I.M. Clinical Benefits of Facial Nerve Monitoring during Cerebellopontine Angle Surgery. Open J. Mod. Neurosurg. 2022, 12, 9–27. [Google Scholar] [CrossRef]
- Parhizkar, N.; Hiltzik, D.H.; Selesnick, S.H. Facial Nerve Rerouting in Skull Base Surgery. Otolaryngol. Clin. N. Am. 2005, 38, 685–710. [Google Scholar] [CrossRef]
- Fukuda, M.; Oishi, M.; Hiraishi, T.; Saito, A.; Fujii, Y. Intraoperative facial nerve motor evoked potential monitoring during skull base surgery predicts long-term facial nerve function outcomes. Neurol. Res. 2011, 33, 578–582. [Google Scholar] [CrossRef]
- Song, H.; Ma, C.; Xu, D.; Yu, M.; Feng, J.; Sun, L. Prognostic value of transcranial facial nerve motor-evoked potentials in predicting facial nerve function following cerebellopontine angle tumorectomy. Medicine 2018, 97, e12576. [Google Scholar] [CrossRef]


Publisher’s Note: MDPI stays neutral with regard to jurisdictional claims in published maps and institutional affiliations. |
© 2022 by the authors. Licensee MDPI, Basel, Switzerland. This article is an open access article distributed under the terms and conditions of the Creative Commons Attribution (CC BY) license (https://creativecommons.org/licenses/by/4.0/).
Share and Cite
Pinkiewicz, M.; Dorobisz, K.; Zatoński, T. A Comprehensive Approach to Facial Reanimation: A Systematic Review. J. Clin. Med. 2022, 11, 2890. https://doi.org/10.3390/jcm11102890
Pinkiewicz M, Dorobisz K, Zatoński T. A Comprehensive Approach to Facial Reanimation: A Systematic Review. Journal of Clinical Medicine. 2022; 11(10):2890. https://doi.org/10.3390/jcm11102890
Chicago/Turabian StylePinkiewicz, Milosz, Karolina Dorobisz, and Tomasz Zatoński. 2022. "A Comprehensive Approach to Facial Reanimation: A Systematic Review" Journal of Clinical Medicine 11, no. 10: 2890. https://doi.org/10.3390/jcm11102890
APA StylePinkiewicz, M., Dorobisz, K., & Zatoński, T. (2022). A Comprehensive Approach to Facial Reanimation: A Systematic Review. Journal of Clinical Medicine, 11(10), 2890. https://doi.org/10.3390/jcm11102890

