ABG Assistant—Towards an Understanding of Complex Acid-Base Disorders
Abstract
1. Introduction
2. Materials and Methods
2.1. Description of the Application
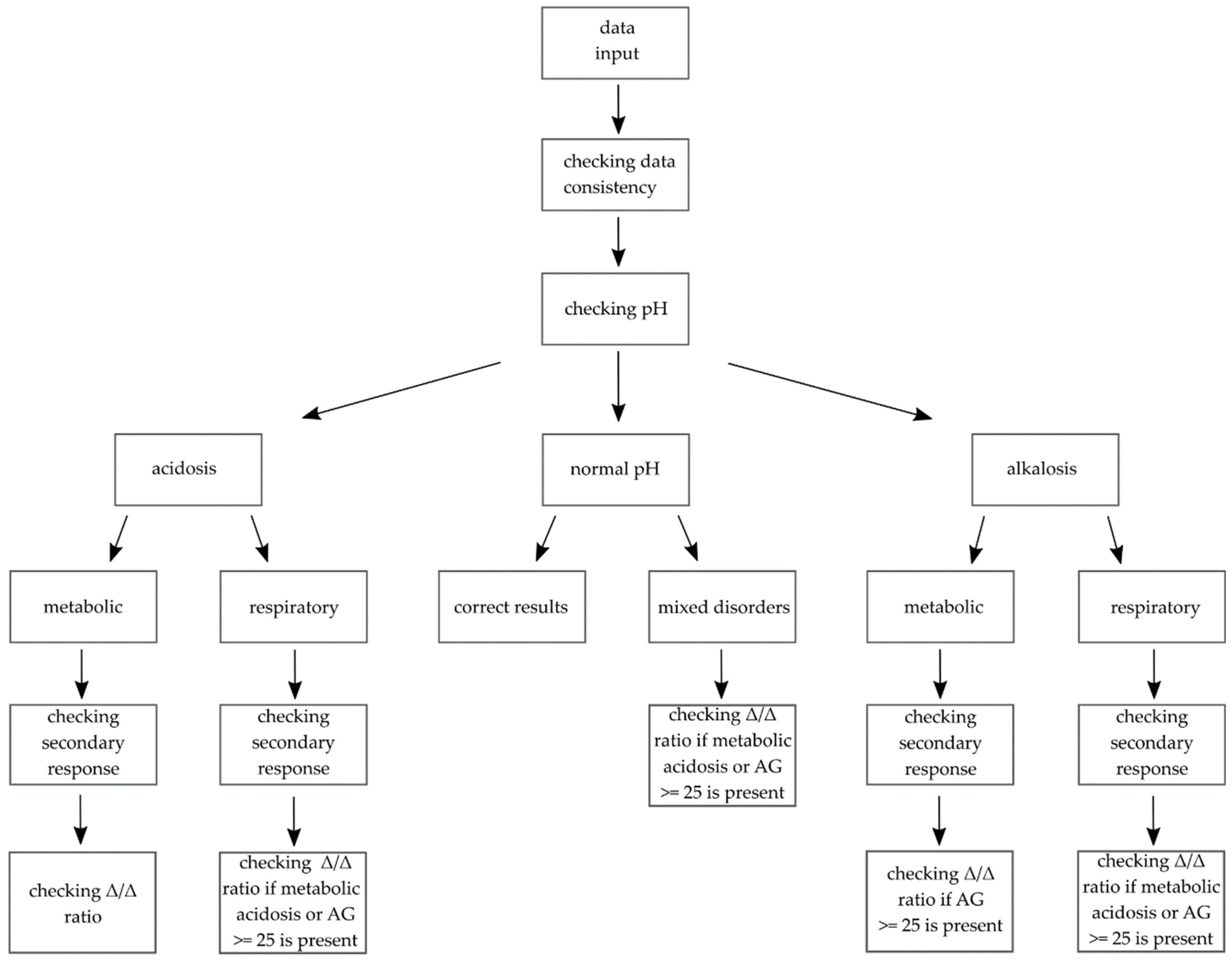
2.2. The Algorithm
- <0.8 indicates high anion gap metabolic acidosis together with possible normal anion gap metabolic acidosis;
- 0.8–1.2 indicates high anion gap metabolic acidosis;
- 1.2–2 indicates high anion gap metabolic acidosis but probably not together with metabolic alkalosis;
- >2 indicates high anion gap metabolic acidosis together with metabolic alkalosis.
- (1)
- pH, 7.4; PaCO2, 40 mm Hg; HCO3−, 24 mEq/L; SBE, 0; AG, 11 mEq/L (Na, 140 mEq/L; Cl, 105 mEq/L); Alb, 40 g/L.
- (a)
- The entered data is analyzed. Based on the AG and the albumin, the AGc is calculated. The amount of data entered permits the use of the four approaches. For such data, all four methods are analyzed in a similar way:
- (b)
- The algorithm checks the consistency of the entered data. There are no noticeable errors.
- (c)
- The pH is checked. It is within the reference range.
- (d)
- PaCO2 and HCO3− are checked by the methods using the physiological approach, and PaCO2 and SBE are examined using the chemical approach. All data are within reference ranges. In this step, rare cases of mixed disturbances and measurement errors are excluded (e.g., HCO3− = 40 while the rest of the parameters are within normal limits).
- (e)
- AG is checked. It is within the reference range. Because all of the values were within the reference ranges, and the algorithm did not find any abnormalities in the entered data, the application will display the result: “correct results” in the fields corresponding to all four approaches and above them: “The compliance of the results is 100%.”
- (2)
- pH, 7.6; PaCO2, 45 mm Hg; HCO3−, 51 mEq/L; AG, 14 mEq/L.
- (a)
- The entered data is analyzed. If the user assumes that the sHCO3− and aHCO3 values are the same and enters these into the application, the SBE will be calculated. The application will use two approaches—physiological and chemical. Otherwise, the amount of data entered allows using a physiological approach.
- (b)
- The algorithm checks the consistency of the entered data. There are no noticeable errors.
- (c)
- The pH is checked. The value exceeds 7.44, which indicates alkalosis.
- (d)
- PaCO2 and HCO3− are checked by the method using a physiological approach, and PaCO2 and SBE are examined using the chemical approach. PaCO2 is above 36 mmHg; hence the program will check to. See if metabolic alkalosis is present. Then the HCO3− is checked using a physiological approach, and SBE is checked using a chemical approach. These values are not too low, so there are no errors or mistypes (e.g., a value of HCO3− of 10 mmol/L or SBE of −15 would not be not possible given the pH/PaCO2 parameters and would indicate erroneous data).
- (e)
- The algorithm checks the correct range of the secondary response to metabolic alkalosis. In a physiological approach, according to the formula PaCO2 = 0.7 × (HCO3− − 24) + 40 ± 2 mm Hg. The PaCO2 should therefore be in the range of 56.9–60.9 mm Hg. Since the PaCO2 value is much lower than expected, there is also respiratory alkalosis. The PaCO2 value differs from the calculated one by more than 5%—application displays the message: “metabolic alkalosis and respiratory alkalosis”. However, if the PaCO2 value differs from the calculated one by less than 5%, instead of the mentioned response, the application would display the message: “metabolic alkalosis, probably with respiratory acidosis”. In a chemical approach SBE is calculated according to the formula: SBE = 0.9287 × (HCO3− − 24.4 + 14.83 × (pH − 7.4)) [20] equals to 27,458.
- (f)
- According to the formula ΔPaCO2 = 0.6 × SBE mm Hg [13]. PaCO2 should be equal to 56.475. Since the PaCO2 value is much lower than expected, there is also respiratory alkalosis. The PaCO2 value differs from the calculated one by more than 5%; therefore, the application displays the message: “metabolic alkalosis and respiratory alkalosis”. However, if the PaCO2 value differs from the calculated one by less than 5%, instead of the mentioned response, the application would display the message: “metabolic alkalosis, probably with respiratory acidosis”. Although the AG is elevated, such fluctuations are possible with this type of disorder and are not the basis for suspecting the presence of metabolic acidosis. However, if the AG exceeds 25 mEq/L, the application informs the user that another disorder should be considered. When the AG exceeds 30 mEq/L, the application informs the user about an additional disorder.
- (g)
- Because the entered values made it possible to analyze the results with the use of 2 approaches, and the algorithm did not find any abnormalities in the data, the application will display the result: “metabolic alkalosis and respiratory alkalosis” in the fields corresponding to both of these approaches, and above them: “Comparing two approaches. The compliance of the results is 100%”.
- (3)
- pH, 7.06; PaCO2, 28 mm Hg; HCO3−, 8 mEq/L; AG, 10 mEq/L; Alb, 23 g/L.
- (a)
- The data is analyzed. AGc is calculated according to equation AGc = observed anion gap + 0.25 x (normal albumin – observed albumin). If the user assumes that the values of sHCO3− and aHCO3− are the same, and enters these values into the application, the SBE will be calculated. The application will use two approaches—physiological and chemical. Otherwise, the amount of data entered permits the use of a physiological approach.
- (b)
- The algorithm checks the consistency of the entered data. There are no noticeable errors.
- (c)
- The pH is checked. The value is lower than 7.36, which indicates acidosis.
- (d)
- PaCO2 and HCO3− are checked using a physiological approach, and PaCO2 and SBE are examined using a chemical approach. PaCO2 is below 44 mm Hg; hence the program will check if metabolic acidosis is present.
- (e)
- The algorithm checks the correct range of the secondary response for metabolic acidosis in all approaches, analogous to the previous case. Since PaCO2 is higher than it should be, additional respiratory acidosis is expected.
- (f)
- The value of the anion gap is checked:
- -
- With the use of physiological and chemical approaches without AG correction, the AG is 10 mEq/L, so the algorithm diagnoses normal anion gap metabolic acidosis and respiratory acidosis.
- -
- With the use of physiological and chemical approaches, the AGc equals 14.25 mEq/L. When using the AGc, the algorithm diagnoses the presence of Hagma, not Nagma, as was suspected using the previous approach. In such an event, the ΔAG/ΔHCO3− ratio must also be calculated. Its value is less than 0.8 [7]; hence, apart from the high anion gap metabolic acidosis and respiratory acidosis, normal anion gap metabolic acidosis is also suspected.
2.3. The Survey
3. Results
3.1. Evaluation
3.2. Comparison of the Interpretations of the Patients’ Results Analyzed by Application and Human
4. Discussion
4.1. Overview
4.2. Comparison of Available Applications
4.3. Problematicity of Assessment
- (a)
- physiological approach: high anion gap metabolic acidosis
- (b)
- physiological approach with AGc: high anion gap metabolic acidosis, possible additional metabolic alkalosis.
- (c)
- chemical approach: high anion gap metabolic acidosis, probably with respiratory alkalosis.
- (d)
- chemical approach with AGc: high anion gap metabolic acidosis, probably with respiratory alkalosis, possible additional metabolic alkalosis.
4.4. Limitations
5. Conclusions
Author Contributions
Funding
Institutional Review Board Statement
Informed Consent Statement
Data Availability Statement
Conflicts of Interest
References
- Schütz, N.; Roth, D.; Schwameis, M.; Röggla, M.; Domanovits, H. Can Venous Blood Gas Be Used as an Alternative to Arterial Blood Gas in Intubated Patients at Admission to the Emergency Department? A Retrospective Study. Open Access Emerg. Med. 2019, 11, 305–312. [Google Scholar] [CrossRef] [PubMed]
- Kimura, S.; Shabsigh, M.; Morimatsu, H. Traditional approach versus Stewart approach for Acid-Base disorders: Inconsistent evidence. SAGE Open Med. 2018, 6, 6. [Google Scholar] [CrossRef]
- Adrogué, H.J. Assessing Acid-Base disorders. Kidney Int. 2009, 76, 1239–1247. [Google Scholar] [CrossRef]
- Berend, K. Acid-Base pathophysiology after 130 years: Confusing, irrational and controversial. J. Nephrol. 2012, 26, 254–265. [Google Scholar] [CrossRef] [PubMed]
- Berend, K. Bedside rule secondary response in metabolic acid-base disorders is unreliable. J. Crit. Care 2013, 28, 1103. [Google Scholar] [CrossRef] [PubMed]
- Adams, B.D.; Bonzani, T.A.; Hunter, C.J. The anion gap does not accurately screen for lactic acidosis in emergency department patients. Emerg. Med. J. 2006, 23, 179–182. [Google Scholar] [CrossRef]
- Kraut, J.A.; Madias, N.E. Serum Anion Gap: Its Uses and Limitations in Clinical Medicine. Clin. J. Am. Soc. Nephrol. 2006, 2, 162–174. [Google Scholar] [CrossRef]
- Reddy, P.; Mooridian, A.D. Clinical utility of anion gap in deciphering Acid-Base disorders. Int. J. Clin. Pract. 2009, 63, 1516–1525. [Google Scholar] [CrossRef]
- Rastegar, A. Use of the ΔAG/ΔHCO3- ratio in the diagnosis of mixed acid-base disorders. J. Am. Soc. Nephrol. 2007, 18, 2429–2431. [Google Scholar] [CrossRef] [PubMed]
- Figge, J.; Jabor, A.; Kazda, A.; Fencl, V. Anion gap and hypoalbuminemia. Crit. Care Med. 1998, 26, 1807–1810. [Google Scholar] [CrossRef] [PubMed]
- Berend, K.; de Vries, A.P.J.; Gans, R.O.B. Physiological Approach to Assessment of Acid-Base Disturbances. N. Engl. J. Med. 2014, 371, 1434–1445. [Google Scholar] [CrossRef]
- Berend, K. Diagnostic Use of Base Excess in Acid-Base Disorders. N. Engl. J. Med. 2018, 378, 1419–1428. [Google Scholar] [CrossRef] [PubMed]
- Berend, K.; Duits, A.J. The role of the clinical laboratory in diagnosing acid-base disorders. Crit. Rev. Clin. Lab. Sci. 2019, 56, 147–169. [Google Scholar] [CrossRef]
- Available online: https://play.google.com/store/apps/details?id=com.lukaszgutowski.rkz_0_21 (accessed on 4 April 2021).
- Available online: https://github.com/lukaszgutowski/ABG-Assistant.git (accessed on 4 April 2021).
- Schreck, D.M.; Zacharias, D.; Grunau, C.F. Diagnosis of complex acid-base disorders: Physician performance versus the microcomputer. Ann. Emerg. Med. 1986, 15, 164–170. [Google Scholar] [CrossRef]
- Goldberg, M.; Green, S.B.; Moss, M.L.; Marbach, C.B.; Garfinkel, D. Computer-based instruction and diagnosis of acid-base disorders: A systematic approach. JAMA 1973, 223, 269–275. [Google Scholar] [CrossRef]
- Pincé, H.; Verberckmoes, R.; Willems, J. Computer aided interpretation of acid-base disorders. Int. J. Bio-Med. Comput. 1990, 25, 177–192. [Google Scholar] [CrossRef]
- Narins, R.G.; Emmett, M. Simple and mixed acid-base disorders: A practical approach. Medicine 1980, 59, 161–187. [Google Scholar] [CrossRef] [PubMed]
- Gilbert, H.C.; Vender, J.S. Arterial Blood Gas Monitoring. Crit. Care Clin. 1995, 11, 233–248. [Google Scholar] [CrossRef]
- Park, M.; Taniguchi, L.U.; Noritomi, D.T.; Libório, A.B.; Maciel, A.T.; Cruz-Neto, L.M. Clinical utility of standard base excess in the diagnosis and interpretation of metabolic acidosis in critically ill patients. Braz. J. Med. Biol. Res. 2008, 41, 241–249. [Google Scholar]
- Morgan, T.J.; Power, G.; Venkatesh, B.; Jones, M.A. Acid-Base Effects of a Bicarbonate-Balanced Priming Fluid during Cardiopulmonary Bypass: Comparison with Plasma-Lyte 148. A Randomised Single-Blinded Study. Anaesth. Intensiv. Care 2008, 36, 822–829. [Google Scholar] [CrossRef]
- Sadjadi, S.-A.; Manalo, R.; Jaipaul, N.; McMillan, J. Ion-selective electrode and anion gap range: What should the anion gap be? Int. J. Nephrol. Renov. Dis. 2013, 6, 101–105. [Google Scholar] [CrossRef] [PubMed]
- Salem, M.M.; Mujais, S.K. Gaps in the Anion Gap. Arch. Intern. Med. 1992, 152, 1625–1629. [Google Scholar] [CrossRef]
- MedCalc: Acid-Base Calculator. Available online: http://www.medcalc.com/acidbase.html (accessed on 20 May 2020).
- ABG Acid-Base Eval. Available online: https://play.google.com/store/apps/details?id=com.drstein.abgacid_baseeval&hl=en (accessed on 20 May 2020).
- Tanemoto, M.; Kimura, T.; Yamada, S.; Yokoyama, T.; Okazaki, Y. Difference in Bicarbonate Calculation Algorithm by Manufacturer Alters Diagnosis of Acid-Base Disorders. Ann. Biomed. Eng. 2019, 47, 2351–2352. [Google Scholar] [CrossRef]
- Bruno, C.M.; Valenti, M. Acid-Base Disorders in Patients with Chronic Obstructive Pulmonary Disease: A Pathophysiological Review. J. Biomed. Biotechnol. 2012, 2012, 1–8. [Google Scholar] [CrossRef]
- Yap, C.Y.; Aw, T.C. Arterial Blood Gases. Proc. Singap. Heal. 2011, 20, 227–235. [Google Scholar] [CrossRef]
- Reddi, A.S. Mixed Acid-Base Disorders. In Fluid, Electrolyte and Acid-Base Disorders; Metzler, J.B., Ed.; Springer: Berlin/Heidelberg, Gremnay, 2017; pp. 449–462. [Google Scholar]
- Nicholson, T.T.; Corbridge, T.C. Acids, Bases, and Apps: Primum Non Nocere. Ann. Am. Thorac. Soc. 2016, 13, 2277–2278. [Google Scholar] [CrossRef]
- Ahluwalia, P.; Ahluwalia, M.; Vaibhav, K.; Mondal, A.; Sahajpal, N.; Islam, S.; Fulzele, S.; Kota, V.; Dhandapani, K.; Baban, B.; et al. Infections of the lung: A predictive, preventive and personalized perspective through the lens of evolution, the emergence of SARS-CoV-2 and its pathogenesis. EPMA J. 2020, 11, 581–601. [Google Scholar] [CrossRef]
- Kou, F.; Zhu, C.; Wan, H.; Xue, F.; Wang, J.; Xiang, L.; Li, J. Endothelial progenitor cells as the target for cardiovascular disease prediction, personalized prevention, and treatments: Progressing beyond the state-of-the-art. EPMA J. 2020, 11, 629–643. [Google Scholar] [CrossRef] [PubMed]
- Qian, S.; Golubnitschaja, O.; Zhan, X. Chronic inflammation: Key player and biomarker-set to predict and prevent cancer development and progression based on individualized patient profiles. EPMA J. 2019, 10, 365–381. [Google Scholar] [CrossRef] [PubMed]
- Maturo, M.G.; Soligo, M.; Gibson, G.; Manni, L.; Nardini, C. The greater inflammatory pathway—High clinical potential by innovative predictive, preventive, and personalized medical approach. EPMA J. 2020, 11, 1–16. [Google Scholar] [CrossRef]
- Polivka, J.; Pesta, M.; Rohan, V.; Celedova, L.; Mahajani, S.; Topolcan, O.; Golubnitschaja, O. Risks associated with the stroke predisposition at young age: Facts and hypotheses in light of individualized predictive and preventive approach. EPMA J. 2019, 10, 81–99. [Google Scholar] [CrossRef] [PubMed]
- Thakur, J.; Bhatta, N.K.; Singh, R.R.; Poudel, P.; Lamsal, M.; Shakya, A. Prevalence of electrolyte disturbances in perinatal asphyxia: A prospective study. Ital. J. Pediatr. 2018, 44, 1–6. [Google Scholar] [CrossRef]
- MDCalc Medical Calculator. Available online: https://play.google.com/store/apps/details?id=com.mdaware.mdcalc&hl=pl&gl=US (accessed on 25 February 2021).
- Todorović, J.; Nešovic-Ostojić, J.; Milovanović, A.; Brkić, P.; Ille, M.; Čemerikić, D. The assessment of acid-base analysis: Comparison of the “traditional” and the “modern” approaches. Med. Glas. Off. Publ. Med. Assoc. Zenica-Doboj Canton Bosnia Herzeg. 2015, 12, 7–18. [Google Scholar]
- Hasan, A. Handbook of Blood Gas/Acid-Base Interpretation; Springer Science and Business Media: London, UK, 2009. [Google Scholar]
- Zonszein, J.; Baylor, P. Diabetic ketoacidosis with alkalemia—A review. West. J. Med. 1988, 149, 217–219. [Google Scholar] [PubMed]




| Cases | Analyzed Parameters | |||||||
|---|---|---|---|---|---|---|---|---|
| pH | PaCO2 (mm Hg) | HCO3− (mmol/L) | SBE (mmol/L) | AG (mEq/L) | Alb (g/L) | |||
| No 1 | values: | 7.39 | 39 | 22 | - | 19 | - | |
| publication diagnosis: | metabolic acidosis and metabolic alkalosis | |||||||
| application diagnosis: | physiological approach | high anion gap metabolic acidosis and metabolic alkalosis | ||||||
| chemical approach | high anion gap metabolic acidosis and metabolic alkalosis | |||||||
| No 2 | values: | 7.41 | 41 | 24 | - | 19 | - | |
| publication diagnosis: | metabolic acidosis and respiratory alkalosis | |||||||
| application diagnosis: | physiological approach | high anion gap metabolic acidosis and metabolic alkalosis | ||||||
| chemical approach | high anion gap metabolic acidosis and metabolic alkalosis | |||||||
| No 3 | values: | 7.36 | 22 | 11 | - | 25 | - | |
| publication diagnosis: | metabolic acidosis and respiratory acidosis | |||||||
| application diagnosis: | physiological approach | respiratory alkalosis and high anion gap metabolic acidosis, possible additional metabolic alkalosis | ||||||
| chemical approach | respiratory alkalosis and high anion gap metabolic acidosis, possible additional metabolic alkalosis | |||||||
| No 4 | values: | 7.27 | 44 | 19 | - | 16 | - | |
| publication diagnosis: | metabolic acidosis and respiratory acidosis | |||||||
| application diagnosis: | physiological approach | high anion gap metabolic acidosis and respiratory acidosis, possible additional metabolic alkalosis | ||||||
| chemical approach | high anion gap metabolic acidosis and respiratory acidosis, possible additional metabolic alkalosis | |||||||
| No 5 | values: | 7.6 | 45 | 51 | - | 14 | - | |
| publication diagnosis: | metabolic alkalosis and respiratory alkalosis | |||||||
| application diagnosis: | physiological approach | metabolic alkalosis and respiratory alkalosis | ||||||
| chemical approach | metabolic alkalosis and respiratory alkalosis | |||||||
| No 6 | values: | 7.42 | 59 | 36 | - | 7 | - | |
| publication diagnosis: | metabolic alkalosis and respiratory acidosis | |||||||
| application diagnosis: | physiological approach | respiratory acidosis and metabolic alkalosis | ||||||
| chemical approach | respiratory acidosis and metabolic alkalosis | |||||||
| No 7 | values: | 7.47 | 23 | 16 | - | 44 | - | |
| publication diagnosis: | chronic respiratory alkalosis, high anion gap metabolic acidosis, and metabolic alkalosis. | |||||||
| application diagnosis: | physiological approach | chronic respiratory alkalosis high anion gap metabolic acidosis and metabolic alkalosis | ||||||
| chemical approach | chronic respiratory alkalosis high anion gap metabolic acidosis and metabolic alkalosis | |||||||
| No 8 | values: | 7.01 | 26 | 6 | - | 43 | - | |
| publication diagnosis: | high anion gap metabolic acidosis, respiratory acidosis, and metabolic alkalosis | |||||||
| application diagnosis: | physiological approach | high anion gap metabolic acidosis and respiratory acidosis, possible additional metabolic alkalosis | ||||||
| chemical approach | high anion gap metabolic acidosis and respiratory acidosis, possible additional metabolic alkalosis | |||||||
| No 9 | values: | 7.06 | 28 | 8 | - | 10 | 23 | |
| publication diagnosis: | high anion gap metabolic acidosis and respiratory acidosis | |||||||
| application diagnosis: | physiological approach | normal anion gap metabolic acidosis and respiratory acidosis | ||||||
| physiological approach with AGc | high anion gap metabolic acidosis and respiratory acidosis, possible additional normal anion gap metabolic acidosis | |||||||
| chemical approach | normal anion gap metabolic acidosis and respiratory acidosis | |||||||
| chemical approach with AGc | high anion gap metabolic acidosis and respiratory acidosis, possible additional normal anion gap metabolic acidosis | |||||||
| Cases | Parameters | ||||||
|---|---|---|---|---|---|---|---|
| pH | PaCO2 (mm Hg) | HCO3− (mmol/L) | SBE (mmol/L) | AG (mEq/L) | Alb (g/L) | ||
| No 1 | values: | 7.419 | 20 | 12.5 | −10.79 | 18.5 | 40 |
| disorder: | Respiratory alkalosis and high anion gap metabolic acidosis. | ||||||
| No 2 | values: | 7.4 | 40 | 23.95 | −0.4 | 19 | 40 |
| disorder: | High anion gap metabolic acidosis and metabolic alkalosis. | ||||||
| No 3 | values: | 7.423 | 19 | 12 | −11.2 | 34 | 40 |
| disorder: | Respiratory alkalosis, high anion gap metabolic acidosis and metabolic alkalosis. | ||||||
| No 4 | values: | 7.068 | 61 | 17 | −11.44 | 29 | 41 |
| disorder: | Respiratory acidosis, high anion gap metabolic acidosis and metabolic alkalosis. | ||||||
| No 5 | values: | 7.331 | 31.3 | 16 | −8.75 | 10.5 | 28 |
| disorder: | High anion gap metabolic acidosis. | ||||||
| No 6 | values: | 7.438 | 38 | 18 | −5.42 | 17 | 46 |
| disorder: | Incorrect data. | ||||||
| No 7 | values: | 7.638 | 28 | 29 | 7.55 | 10 | 37 |
| disorder: | Respiratory alkalosis and metabolic alkalosis. | ||||||
| No 8 | values: | 7.522 | 27 | 21.4 | −1.11 | 11 | 43 |
| disorder: | Acute respiratory alkalosis. | ||||||
| No 9 | values: | 7.042 | 82 | 21 | −8.09 | 8 | 39 |
| disorder: | Respiratory acidosis and normal anion gap metabolic acidosis. | ||||||
| No 10 | values: | 7.308 | 52 | 25.2 | −0.52 | 9.6 | 38 |
| disorder: | Acute respiratory acidosis. | ||||||
Publisher’s Note: MDPI stays neutral with regard to jurisdictional claims in published maps and institutional affiliations. |
© 2021 by the authors. Licensee MDPI, Basel, Switzerland. This article is an open access article distributed under the terms and conditions of the Creative Commons Attribution (CC BY) license (https://creativecommons.org/licenses/by/4.0/).
Share and Cite
Gutowski, Ł.; Gutowska, K.; Brożek, A.; Nowicki, M.; Formanowicz, D. ABG Assistant—Towards an Understanding of Complex Acid-Base Disorders. J. Clin. Med. 2021, 10, 1516. https://doi.org/10.3390/jcm10071516
Gutowski Ł, Gutowska K, Brożek A, Nowicki M, Formanowicz D. ABG Assistant—Towards an Understanding of Complex Acid-Base Disorders. Journal of Clinical Medicine. 2021; 10(7):1516. https://doi.org/10.3390/jcm10071516
Chicago/Turabian StyleGutowski, Łukasz, Kaja Gutowska, Alicja Brożek, Marcin Nowicki, and Dorota Formanowicz. 2021. "ABG Assistant—Towards an Understanding of Complex Acid-Base Disorders" Journal of Clinical Medicine 10, no. 7: 1516. https://doi.org/10.3390/jcm10071516
APA StyleGutowski, Ł., Gutowska, K., Brożek, A., Nowicki, M., & Formanowicz, D. (2021). ABG Assistant—Towards an Understanding of Complex Acid-Base Disorders. Journal of Clinical Medicine, 10(7), 1516. https://doi.org/10.3390/jcm10071516

