The Impact of Smoking on Clinical Results Following the Rotator Cuff and Biceps Tendon Complex Arthroscopic Surgery
Abstract
1. Introduction
2. Materials and Methods
2.1. Bioethics
2.2. Study Cohort
2.3. Smoking Data
2.4. Surgery
2.5. Rehabilitation
2.6. Follow Up
2.7. Statistical Analysis
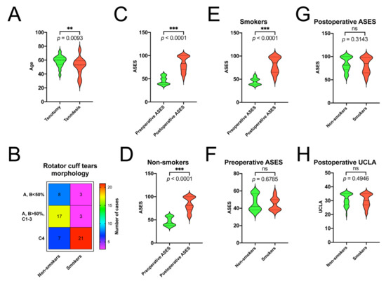
3. Results
4. Discussion
5. Conclusions
Author Contributions
Funding
Institutional Review Board Statement
Informed Consent Statement
Data Availability Statement
Acknowledgments
Conflicts of Interest
References
- AL-Bashaireh, A.M.; Haddad, L.G.; Weaver, M.; Kelly, D.L.; Chengguo, X.; Yoon, S. The Effect of Tobacco Smoking on Musculoskeletal Health: A Systematic Review. J. Envrion. Public Health 2018, 2018, 1–106. [Google Scholar] [CrossRef]
- Blackwell, R.; Schmitt, L.; Flanigan, D.C.; Magnussen, R.A. Smoking Increases the Risk of Early Meniscus Repair Failure. Orthop. J. Sports Med. 2014, 2, 2325967114S0011. [Google Scholar] [CrossRef]
- Ho, S. Adverse Effects of Smoking on Outcomes of Orthopaedic Surgery. J. Orthop. Trauma Rehabil. 2017, 23, 54–58. [Google Scholar] [CrossRef]
- Marusic, V.; Markovic-Denic, L.; Djuric, O.; Cirkovic, A.; Nikolic, V.; Dubljanin-Raspopovic, E.; Kadija, M. Incidence and Risk Factors of 30-Day Surgical Site Infection after Primary Total Joint Arthroplasty in a Middle-Income Country: A Single-Center Experience. Int. J. Environ. Res. Public Health 2021, 18, 863. [Google Scholar] [CrossRef] [PubMed]
- Ehnert, S.; Aspera-Werz, R.; Ihle, C.; Trost, M.; Zirn, B.; Flesch, I.; Schröter, S.; Relja, B.; Nussler, A.K. Smoking Dependent Alterations in Bone Formation and Inflammation Represent Major Risk Factors for Complications Following Total Joint Arthroplasty. J. Clin. Med. 2019, 8, 406. [Google Scholar] [CrossRef]
- Hatta, T.; Werthel, J.-D.; Wagner, E.R.; Itoi, E.; Steinmann, S.P.; Cofield, R.H.; Sperling, J.W. Effect of smoking on complications following primary shoulder arthroplasty. J. Shoulder Elb. Surg. 2017, 26, 1–6. [Google Scholar] [CrossRef]
- Carbone, S.; Gumina, S.; Arceri, V.; Campagna, V.; Fagnani, C.; Postacchini, F. The impact of preoperative smoking habit on rotator cuff tear: Cigarette smoking influences rotator cuff tear sizes. J. Shoulder Elb. Surg. 2012, 21, 56–60. [Google Scholar] [CrossRef]
- Santiago-Torres, J.; Flanigan, D.C.; Butler, R.B.; Bishop, J.Y. The Effect of Smoking on Rotator Cuff and Glenoid Labrum Surgery: A Systematic Review. Am. J. Sports Med. 2015, 43, 745–751. [Google Scholar] [CrossRef] [PubMed]
- Zabrzynski, J.; Gagat, M.; Paczesny, L.; Grzanka, D.; Huri, G. Correlation between smoking and neovascularization in biceps tendinopathy—A functional preoperative and immunohistochemical study. Ther. Adv. Chronic Dis. 2020, 11. [Google Scholar] [CrossRef] [PubMed]
- Papadopoulos, N.A.; Lam, P.H.; Murrell, G.A.C. The Effects of Smoking on Shoulder Stiffness Following Arthroscopic Rotator Cuff Repair. Tech. Shoulder Elb. Surg. 2018, 19, 111–117. [Google Scholar] [CrossRef]
- Heyer, J.H.; Perim, D.A.; Amdur, R.L.; Pandarinath, R. Impact of smoking on outcomes following knee and shoulder arthroscopy. Eur. J. Orthop. Surg. Traumatol. 2020, 30, 329–336. [Google Scholar] [CrossRef]
- Abate, M.; Vanni, D.; Pantalone, A.; Salini, V. Cigarette smoking and musculoskeletal disorders. Muscles Ligaments Tendons J. 2013, 3, 63–69. [Google Scholar] [CrossRef] [PubMed]
- Lee, J.J.; Patel, R.; Biermann, J.S.; Dougherty, P.J. The musculoskeletal effects of cigarette smoking. J. Bone Jt. Surg. Am. 2013, 95, 850–859. [Google Scholar] [CrossRef] [PubMed]
- Longo, U.G.; Loppini, M.; Marineo, G.; Khan, W.S.; Maffulli, N.; Denaro, V. Tendinopathy of the Tendon of the Long Head of the Biceps. Sports Med. Arthrosc. Rev. 2011, 19, 321–332. [Google Scholar] [CrossRef] [PubMed]
- Virk, M.S.; Cole, B.J. Proximal Biceps Tendon and Rotator Cuff Tears. Clin. Sports Med. 2016, 35, 153–161. [Google Scholar] [CrossRef]
- Lafosse, L.; Reiland, Y.; Baier, G.P.; Toussaint, B.; Jost, B. Anterior and posterior instability of the long head of the biceps tendon in rotator cuff tears: A new classification based on arthroscopic observations. Arthroscopy 2007, 23, 73–80. [Google Scholar] [CrossRef]
- Ditsios, K.; Agathangelidis, F.; Boutsiadis, A.; Karataglis, D.; Papadopoulos, P. Long Head of the Biceps Pathology Combined with Rotator Cuff Tears. Adv. Orthop. 2012, 2012, 1–6. [Google Scholar] [CrossRef] [PubMed]
- Urita, A.; Funakoshi, T.; Amano, T.; Matsui, Y.; Kawamura, D.; Kameda, Y.; Iwasaki, N. Predictive factors of long head of the biceps tendon disorders-the bicipital groove morphology and subscapularis tendon tear. J. Shoulder Elb. Surg. 2016, 25, 384–389. [Google Scholar] [CrossRef]
- Kelly, A.M.; Drakos, M.C.; Fealy, S.; Taylor, S.A.; O’Brien, S.J. Arthroscopic Release of the Long Head of the Biceps Tendon: Functional Outcome and Clinical Results. Am. J. Sports Med. 2005, 33, 208–213. [Google Scholar] [CrossRef] [PubMed]
- Mallon, W.J.; Misamore, G.; Snead, D.S.; Denton, P. The impact of preoperative smoking habits on the results of rotator cuff repair. J. Shoulder Elb. Surg. 2004, 13, 129–132. [Google Scholar] [CrossRef] [PubMed]
- Naimark, M.; Robbins, C.B.; Gagnier, J.J.; Landfair, G.; Carpenter, J.; Bedi, A.; Miller, B.S. Impact of smoking on patient outcomes after arthroscopic rotator cuff repair. BMJ Open Sport Exerc. Med. 2018, 4, e000416. [Google Scholar] [CrossRef] [PubMed]
- Park, J.H.; Oh, K.-S.; Kim, T.M.; Kim, J.; Yoon, J.P.; Kim, J.Y.; Chung, S.W. Effect of Smoking on Healing Failure After Rotator Cuff Repair. Am. J. Sports Med. 2018, 46, 2960–2968. [Google Scholar] [CrossRef]
- Balyk, R.; Luciak-Corea, C.; Otto, D.; Baysal, D.; Beaupre, L. Do Outcomes Differ after Rotator Cuff Repair for Patients Receiving Workers’ Compensation? Clin. Orthop. Relat. Res. 2008, 466, 3025–3033. [Google Scholar] [CrossRef]
- Prasad, N.; Odumala, A.; Elias, F.; Jenkins, T. Outcome of open rotator cuff repair. An analysis of risk factors. Acta Orthop. Belg. 2005, 71, 662–666. [Google Scholar] [PubMed]
- Zabrzyński, J.; Łapaj, Ł.; Paczesny, Ł.; Zabrzyńska, A.; Grzanka, D. Tendon-function-related structure, simple healing process and mysterious ageing. Folia Morphol. (Warsz) 2018, 77, 416–427. [Google Scholar] [CrossRef]
- Oliva, F.; Piccirilli, E.; Bossa, M.; Giai Via, A.; Colombo, A.; Chillemi, C.; Gasparre, G.; Pellicciari, L.; Franceschetti, E.; Rugiero, C.; et al. IS Mu. LT—Rotator Cuff Tears Guidelines. Muscle Ligaments Tendons J. 2019, 5, 227. [Google Scholar] [CrossRef]
- Dukan, R.; Bommier, A.; Rousseau, P. Superior Capsule Reconstruction for Irreparable Rotator Cuff Tear with a Porcine Dermal Graft: Preliminary Results at 2 Years Minimum Follow-up. Muscles Ligaments Tendons J. 2019, 9, 579. [Google Scholar] [CrossRef]
- Baumgarten, K.M.; Gerlach, D.; Galatz, L.M.; Teefey, S.A.; Middleton, W.D.; Ditsios, K.; Yamaguchi, K. Cigarette Smoking Increases the Risk for Rotator Cuff Tears. Clin. Orthop. Relat. Res. 2010, 468, 1534–1541. [Google Scholar] [CrossRef]
- Bishop, J.Y.; Santiago-Torres, J.E.; Rimmke, N.; Flanigan, D.C. Smoking Predisposes to Rotator Cuff Pathology and Shoulder Dysfunction: A Systematic Review. Arthroscopy 2015, 31, 1598–1605. [Google Scholar] [CrossRef] [PubMed]
- McRae, S.; Leiter, J.; Walmsley, C.; Rehsia, S.; Macdonald, P. Relationship between self-reported shoulder function/quality of life, body mass index, and other contributing factors in patients awaiting rotator cuff repair surgery. J. Shoulder Elb. Surg. 2011, 20, 57–61. [Google Scholar] [CrossRef] [PubMed]
- Fehringer, E.V.; Sun, J.; VanOeveren, L.S.; Keller, B.K.; Matsen, F.A. Full-thickness rotator cuff tear prevalence and correlation with function and co-morbidities in patients sixty-five years and older. J. Shoulder Elb. Surg. 2008, 17, 881–885. [Google Scholar] [CrossRef]
- Clement, N.D.; Nie, Y.X.; McBirnie, J.M. Management of degenerative rotator cuff tears: A review and treatment strategy. BMC Sports Sci. Med. Rehabil. 2012, 4, 48. [Google Scholar] [CrossRef]
- Cardoso Leffa, T.; Galvão Novelli, J.; Biff dos Santos, G.; Maciel Bello, G.; da Silva Santos, M.; Martins Silveira, M.; Leindecker, R.; Daitx, R.B.; Dohnert, M.B. Cigarette smoking on the functional recovery of patients with rotator cuff tear submitted to physical therapy. Muscle Ligaments Tendons J. 2019, 8, 150. [Google Scholar] [CrossRef]
- Keong, M.W.; Tjoen, D.L.T. Does bicep pathology affect rotator cuff repair outcomes? J. Orthop. Surg. 2018, 26, 230949901876285. [Google Scholar] [CrossRef]
- Watson, S.T.; Robbins, C.B.; Bedi, A.; Carpenter, J.E.; Gagnier, J.J.; Miller, B.S. Comparison of Outcomes 1 Year After Rotator Cuff Repair With and Without Concomitant Biceps Surgery. Arthrosc. J. Arthrosc. Relat. Surg. 2017, 33, 1928–1936. [Google Scholar] [CrossRef]
- Alicio, B.; Ulucam, E.; Cigali, B.S.; Yilmaz, A. The effects of smoking on tendon thickness and degeneration in young amateur sportspeople. Dicle Tıp Derg. 2009, 36, 16. [Google Scholar]
- Lundgreen, K.; Lian, Ø.B.; Scott, A.; Fearon, A.; Engebretsen, L. 58 Smokers Have Worse Rotator Cuff Teartendon Degeneration and Apoptosis. Br. J. Sports Med. 2014, 48, A37–A38. [Google Scholar] [CrossRef]
- Lundgreen, K.; Lian, O.B.; Scott, A.; Nassab, P.; Fearon, A.; Engebretsen, L. Rotator cuff tear degeneration and cell apoptosis in smokers versus nonsmokers. Arthroscopy 2014, 30, 936–941. [Google Scholar] [CrossRef] [PubMed]
- Kane, S.M.; Dave, A.; Haque, A.; Langston, K. The Incidence of Rotator Cuff Disease in Smoking and Non-Smoking Patients: A Cadaveric Study. Ortho 2006, 29, 363–366. [Google Scholar] [CrossRef] [PubMed]
- Zabrzyński, J.; Szukalski, J.; Paczesny, Ł.; Szwedowski, D.; Grzanka, D. Cigarette smoking intensifies tendinopathy of the LHBT. A microscopic study after arthroscopic treatment. Pjp 2019, 70, 134–138. [Google Scholar] [CrossRef] [PubMed]
- Lim, C.H.; Lee, K.A.; Liew, J.W. Popeye’s sign: Biceps tendon rupture. BMJ Case Rep. 2020, 13, e234205. [Google Scholar] [CrossRef] [PubMed]
- Na, Y.; Zhu, Y.; Shi, Y.; Ren, Y.; Zhang, T.; Liu, W.; Han, C. A meta-analysis comparing tenotomy or tenodesis for lesions of the long head of the biceps tendon with concomitant reparable rotator cuff tears. J. Orthop. Surg. Res. 2019, 14, 370. [Google Scholar] [CrossRef] [PubMed]
- Daniels, S.D.; Stewart, C.M.; Garvey, K.D.; Brook, E.M.; Higgins, L.D.; Matzkin, E.G. Sex-Based Differences in Patient-Reported Outcomes After Arthroscopic Rotator Cuff Repair. Orthop. J. Sports Med. 2019, 7, 2325967119881959. [Google Scholar] [CrossRef] [PubMed]
- Ditre, J.W.; Brandon, T.H.; Zale, E.L.; Meagher, M.M. Pain, nicotine, and smoking: Research findings and mechanistic considerations. Psychol. Bull. 2011, 137, 1065–1093. [Google Scholar] [CrossRef]




| Characteristics | Total | Smokers | Non-smokers |
|---|---|---|---|
| Mean Age | 55.59 (27–75; SD = 10.53) | 56 (27–74; SD = 10.07) | 55.18 (28–75; SD = 11.05) |
| No. patients | 59 | 27 | 32 |
| Gender Distribution | 20 women | 0 women | 20 women |
| 39 men | 27 men | 12 men | |
| Mean follow up | 26.03 (12–51; SD = 11.61) | 27.11 (12–45; SD = 10.62) | 25.12 (12–51; SD = 12.48) |
| Mean preoperative ASES | 45.69 (34–60; SD = 8.43) | 45.11 (35–60; SD = 7.37) | 46.18 (34–60; SD = 9.32) |
| Mean postoperative ASES | 82.57 (50–100; SD = 16.13) | 80.81 (50–100; SD = 17.12) | 84.06 (55–100; SD = 15.35) |
| Mean postoperative UCLA | 30.59 (20–35; SD = 4.51) | 30.18 (21–35; SD = 4.7) | 30.93 (20–35; SD = 4.39) |
| Popeye deformity (+/−) | 42 − | 12 − | 30 − |
| 17 + | 14 + | 3 + | |
| Night pain (+/−) | 13 + | 8+ | 5+ |
| NSAID (+/−) | 14+ | 6+ | 8+ |
| Mean VAS | 1.66 (0–9, SD 2.29) | 2.48 (0–9, SD 2.5) | 0.96 (0–8; SD 1.87) |
| Cigarettes Per Day | ||||
|---|---|---|---|---|
| Variable | Estimate | SD | 95% CI | p Value |
| Intercept | −14.00 | 8.915 | −31.96 to 3.955 | 0.1233 |
| Age | 0.02295 | 0.06230 | −0.1025 to 0.1484 | 0.7144 |
| Complex | 2.151 | 0.8548 | 0.4297 to 3.873 | 0.0155 |
| Tenotomy/tenodesis | 3.474 | 1.426 | 0.6031 to 6.345 | 0.0188 |
| Popeye Deformity | 4.347 | 1.581 | 1.163 to 7.530 | 0.0085 |
| VAS | −0.01242 | 0.09006 | −0.1938 to 0.1690 | 0.8909 |
| Cigarettes per day | 0.4204 | 0.2819 | −0.1474 to 0.9882 | 0.1428 |
| Pack-years index | 0.6522 | 0.06481 | 0.5216 to 0.7827 | <0.0001 |
| NSAIDs | −0.8120 | 1.683 | −4.202 to 2.578 | 0.6318 |
| ASES postop. | −0.09665 | 0.08873 | −0.2754 to 0.08206 | 0.2818 |
| Night pains | −0.8049 | 1.900 | -4.632 to 3.022 | 0.6739 |
| Follow up (months) | 0.06177 | 0.05544 | −0.04989 to 0.1734 | 0.2711 |
| ASES preop. | 0.1302 | 0.08760 | −0.04627 to 0.3066 | 0.1443 |
| UCLA postop. | 0.1537 | 0.3367 | −0.5244 to 0.8319 | 0.6502 |
| Pack-Years Index | ||||
|---|---|---|---|---|
| Variable | Estimate | SD | 95% CI | p Value |
| Intercept | 14.76 | 11.47 | −8.350 to 37.86 | 0.2049 |
| Age | 0.02987 | 0.07948 | −0.1302 to 0.1900 | 0.7088 |
| Complex | −2.394 | 1.109 | −4.627 to -0.1614 | 0.0362 |
| Tenotomy/tenodesis | −2.994 | 1.883 | −6.786 to 0.7985 | 0.1188 |
| Popeye Deformity | −2.773 | 2.140 | −7.083 to 1.536 | 0.2016 |
| VAS | 0.3044 | 0.1056 | 0.09170 to 0.5170 | 0.0060 |
| Cigarettes per day | −0.5246 | 0.3601 | −1.250 to 0.2006 | 0.1521 |
| Pack-years index | 1.062 | 0.1055 | 0.8490 to 1.274 | <0.0001 |
| NSAIDs | 0.7551 | 2.150 | −3.575 to 5.085 | 0.7270 |
| ASES postop. | 0.04515 | 0.1145 | −0.1854 to 0.2757 | 0.6952 |
| Night pains | −0.1361 | 2.429 | −5.028 to 4.756 | 0.9556 |
| Follow up (months) | −0.08867 | 0.07047 | −0.2306 to 0.05325 | 0.2147 |
| ASES preop. | −0.1325 | 0.1127 | −0.3596 to 0.09461 | 0.2462 |
| UCLA postop. | −0.1230 | 0.4302 | −0.9894 to 0.7434 | 0.7763 |
| Smoking Years | ||||
|---|---|---|---|---|
| Variable | Estimate | SD | 95% CI | p Value |
| Intercept | 0.5434 | 15.15 | −29.97 to 31.06 | 0.9716 |
| Age | −0.1342 | 0.1013 | −0.3382 to 0.06989 | 0.1921 |
| Complex | 1.169 | 1.501 | −1.854 to 4.192 | 0.4401 |
| Tenotomy/tenodesis | −0.1596 | 2.510 | −5.215 to 4.896 | 0.9496 |
| Popeye Deformity | 1.219 | 2.821 | −4.463 to 6.901 | 0.6678 |
| VAS | 0.9836 | 0.4549 | 0.06741 to 1.900 | 0.0360 |
| Cigarettes per day | −0.03401 | 0.2467 | −0.5308 to 0.4628 | 0.8909 |
| Pack-years index | 0.5122 | 0.1777 | 0.1543 to 0.8700 | 0.0060 |
| NSAIDs | −1.366 | 2.785 | −6.976 to 4.244 | 0.6263 |
| ASES postop. | −0.02201 | 0.1487 | −0.3216 to 0.2775 | 0.8830 |
| Night pains | 3.757 | 3.101 | −2.488 to 10.00 | 0.2319 |
| Follow up (months) | 0.03271 | 0.09288 | −0.1544 to 0.2198 | 0.7263 |
| ASES preop. | 0.08141 | 0.1480 | −0.2167 to 0.3795 | 0.5850 |
| UCLA postop. | 0.1225 | 0.5582 | −1.002 to 1.247 | 0.8273 |
Publisher’s Note: MDPI stays neutral with regard to jurisdictional claims in published maps and institutional affiliations. |
© 2021 by the authors. Licensee MDPI, Basel, Switzerland. This article is an open access article distributed under the terms and conditions of the Creative Commons Attribution (CC BY) license (http://creativecommons.org/licenses/by/4.0/).
Share and Cite
Zabrzyński, J.; Huri, G.; Gagat, M.; Łapaj, Ł.; Yataganbaba, A.; Szwedowski, D.; Askin, M.; Paczesny, Ł. The Impact of Smoking on Clinical Results Following the Rotator Cuff and Biceps Tendon Complex Arthroscopic Surgery. J. Clin. Med. 2021, 10, 599. https://doi.org/10.3390/jcm10040599
Zabrzyński J, Huri G, Gagat M, Łapaj Ł, Yataganbaba A, Szwedowski D, Askin M, Paczesny Ł. The Impact of Smoking on Clinical Results Following the Rotator Cuff and Biceps Tendon Complex Arthroscopic Surgery. Journal of Clinical Medicine. 2021; 10(4):599. https://doi.org/10.3390/jcm10040599
Chicago/Turabian StyleZabrzyński, Jan, Gazi Huri, Maciej Gagat, Łukasz Łapaj, Alper Yataganbaba, Dawid Szwedowski, Mehmet Askin, and Łukasz Paczesny. 2021. "The Impact of Smoking on Clinical Results Following the Rotator Cuff and Biceps Tendon Complex Arthroscopic Surgery" Journal of Clinical Medicine 10, no. 4: 599. https://doi.org/10.3390/jcm10040599
APA StyleZabrzyński, J., Huri, G., Gagat, M., Łapaj, Ł., Yataganbaba, A., Szwedowski, D., Askin, M., & Paczesny, Ł. (2021). The Impact of Smoking on Clinical Results Following the Rotator Cuff and Biceps Tendon Complex Arthroscopic Surgery. Journal of Clinical Medicine, 10(4), 599. https://doi.org/10.3390/jcm10040599

