Exploratory Profiling of Extracellular MicroRNAs in Cerebrospinal Fluid Comparing Leptomeningeal Metastasis with Other Central Nervous System Tumor Statuses
Abstract
1. Introduction
2. Materials and Methods
2.1. CSF Preparation and Archives
2.2. Definition of Patient Groups
2.3. Nucleic Acid Extraction and Quantification
2.4. miRNA Microarray
2.5. Synthesis of miRNA cDNA and ddPCR
2.6. miRNA Profiling and Functional Enrichment Analysis
2.7. Statistical Analysis
3. Results
3.1. Clinical Characteristics of Patients and CSF
3.2. Yield and Quality of CSF Extracellular RNA
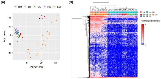
3.3. Hierarchical Clustering of Mature miRNAs Can Differentiate LM from other CNS Tumor Groups
3.4. PAM Differentiated LM Patients LM from other Groups
3.5. SAM and Annotation of Discriminatively Expressed miRNAs between Different Patient Groups
3.6. Identification of Highly Expressed miRNAs in LM Samples Compared with BM Samples in Primary Non-Small Cell Lung Cancer (NSCLC)
3.7. Confirmation of Discriminative miRNA Expression in LM Samples by ddPCR
3.8. Gene Set Enrichment Analysis of Discriminatively Expressed miRNAs in LM Patients with NSCLC
4. Discussion
4.1. Extraction of Extracellular miRNA from CSF
4.2. Extracellular miRNA Profiles Discriminate CNS Tumor Statuses
4.3. Extracellular miRNA Profiles Discriminate Leptomeningeal Metastasis from Parenchymal Brain Metastasis
4.4. Limitations and Future Directions
5. Conclusions
Supplementary Materials
Author Contributions
Funding
Institutional Review Board Statement
Informed Consent Statement
Data Availability Statement
Conflicts of Interest
References
- Frankfort, S.V.; Tulner, L.R.; van Campen, J.P.; Verbeek, M.M.; Jansen, R.W.; Beijnen, J.H. Amyloid beta protein and tau in cerebrospinal fluid and plasma as biomarkers for dementia: A review of recent literature. Curr. Clin. Pharmacol. 2008, 3, 123–131. [Google Scholar] [CrossRef]
- Romeo, M.J.; Espina, V.; Lowenthal, M.; Espina, B.H.; Petricoin, E.F., III; Liotta, L.A. CSF proteome: A protein repository for potential biomarker identification. Expert Rev. Proteom. 2005, 2, 57–70. [Google Scholar] [CrossRef]
- Diez, B.; Balmaceda, C.; Matsutani, M.; Weiner, H.L. Germ cell tumors of the CNS in children: Recent advances in therapy. Childs Nerv. Syst. 1999, 15, 578–585. [Google Scholar] [CrossRef] [PubMed]
- Nakagawa, H.; Kubo, S.; Murasawa, A.; Nakajima, S.; Nakajima, Y.; Izumoto, S.; Hayakawa, T. Measurements of CSF biochemical tumor markers in patients with meningeal carcinomatosis and brain tumors. J. Neurooncol. 1992, 12, 111–120. [Google Scholar] [CrossRef]
- Chamberlain, M.C. Radioisotope CSF flow studies in leptomeningeal metastases. J. Neurooncol. 1998, 38, 135–140. [Google Scholar] [CrossRef] [PubMed]
- Chamberlain, M.C. Leptomeningeal metastases: A review of evaluation and treatment. J. Neurooncol. 1998, 37, 271–284. [Google Scholar] [CrossRef]
- Chamberlain, M.C. Leptomeningeal metastasis. Curr. Opin. Oncol. 2010, 22, 627–635. [Google Scholar] [CrossRef] [PubMed]
- Akers, J.C.; Ramakrishnan, V.; Kim, R.; Skog, J.; Nakano, I.; Pingle, S.; Kalinina, J.; Hua, W.; Kesari, S.; Mao, Y.; et al. MiR-21 in the extracellular vesicles (EVs) of cerebrospinal fluid (CSF): A platform for glioblastoma biomarker development. PLoS ONE 2013, 8, e78115. [Google Scholar] [CrossRef]
- Alsidawi, S.; Malek, E.; Driscoll, J.J. MicroRNAs in brain metastases: Potential role as diagnostics and therapeutics. Int. J. Mol. Sci. 2014, 15, 10508–10526. [Google Scholar] [CrossRef] [PubMed]
- Baraniskin, A.; Kuhnhenn, J.; Schlegel, U.; Maghnouj, A.; Zollner, H.; Schmiegel, W.; Hahn, S.; Schroers, R. Identification of microRNAs in the cerebrospinal fluid as biomarker for the diagnosis of glioma. Neuro Oncol. 2012, 14, 29–33. [Google Scholar] [CrossRef]
- Baraniskin, A.; Kuhnhenn, J.; Schlegel, U.; Schmiegel, W.; Hahn, S.; Schroers, R. MicroRNAs in cerebrospinal fluid as biomarker for disease course monitoring in primary central nervous system lymphoma. J. Neurooncol. 2012, 109, 239–244. [Google Scholar] [CrossRef]
- Yoo, B.C.; Lee, J.H.; Kim, K.H.; Lin, W.; Kim, J.H.; Park, J.B.; Park, H.J.; Shin, S.H.; Yoo, H.; Kwon, J.W.; et al. Cerebrospinal fluid metabolomic profiles can discriminate patients with leptomeningeal carcinomatosis from patients at high risk for leptomeningeal metastasis. Oncotarget 2017, 8, 101203-14. [Google Scholar] [CrossRef]
- Hyun, J.W.; Shin, H.S.; Kim, S.H.; Kong, S.Y.; Yoo, H.; Gwak, H.S.; Kim, H.J. CYFRA 21-1 levels in cerebrospinal fluid as a putative therapeutic monitoring biomarker for patients with leptomeningeal carcinomatosis: A pilot study. Cancer Biomark. 2020, 28, 81–89. [Google Scholar] [CrossRef]
- Tzur, G.; Israel, A.; Levy, A.; Benjamin, H.; Meiri, E.; Shufaro, Y.; Meir, K.; Khvalevsky, E.; Spector, Y.; Rojansky, N.; et al. Comprehensive gene and microRNA expression profiling reveals a role for microRNAs in human liver development. PLoS ONE 2009, 4, e7511. [Google Scholar] [CrossRef] [PubMed]
- Shim, Y.; Gwak, H.S.; Kim, S.; Joo, J.; Shin, S.H.; Yoo, H. Retrospective Analysis of Cerebrospinal Fluid Profiles in 228 Patients with Leptomeningeal Carcinomatosis: Differences According to the Sampling Site, Symptoms, and Systemic Factors. J. Korean Neurosurg. Soc. 2016, 59, 570–576. [Google Scholar] [CrossRef] [PubMed]
- Skog, J.; Würdinger, T.; van Rijn, S.; Meijer, D.H.; Gainche, L.; Sena-Esteves, M.; Curry, W.T., Jr.; Carter, B.S.; Krichevsky, A.M.; Breakefield, X.O. Glioblastoma microvesicles transport RNA and proteins that promote tumour growth and provide diagnostic biomarkers. Nat. Cell Biol. 2008, 10, 1470–1476. [Google Scholar] [CrossRef]
- Kitagawa, T.; Taniuchi, K.; Tsuboi, M.; Sakaguchi, M.; Kohsaki, T.; Okabayashi, T.; Saibara, T. Circulating pancreatic cancer exosomal RNAs for detection of pancreatic cancer. Mol. Oncol. 2019, 13, 212–227. [Google Scholar] [CrossRef] [PubMed]
- Fendler, A.; Stephan, C.; Yousef, G.M.; Kristiansen, G.; Jung, K. The translational potential of microRNAs as biofluid markers of urological tumours. Nat. Rev. Urol. 2016, 13, 734–752. [Google Scholar] [CrossRef]
- Burgos, K.L.; Javaherian, A.; Bomprezzi, R.; Ghaffari, L.; Rhodes, S.; Courtright, A.; Tembe, W.; Kim, S.; Metpally, R.; Van Keuren-Jensen, K. Identification of extracellular miRNA in human cerebrospinal fluid by next-generation sequencing. RNA 2013, 19, 712–722. [Google Scholar] [CrossRef]
- Yagi, Y.; Ohkubo, T.; Kawaji, H.; Machida, A.; Miyata, H.; Goda, S.; Roy, S.; Hayashizaki, Y.; Suzuki, H.; Yokota, T. Next-generation sequencing-based small RNA profiling of cerebrospinal fluid exosomes. Neurosci. Lett. 2017, 636, 48–57. [Google Scholar] [CrossRef]
- Weber, J.A.; Baxter, D.H.; Zhang, S.; Huang, D.Y.; Huang, K.H.; Lee, M.J.; Galas, D.J.; Wang, K. The microRNA spectrum in 12 body fluids. Clin. Chem. 2010, 56, 1733–1741. [Google Scholar] [CrossRef] [PubMed]
- Tietje, A.; Maron, K.N.; Wei, Y.; Feliciano, D.M. Cerebrospinal fluid extracellular vesicles undergo age dependent declines and contain known and novel non-coding RNAs. PLoS ONE 2014, 9, e113116. [Google Scholar] [CrossRef] [PubMed]
- Pan, Z.; Yang, G.; He, H.; Gao, P.; Jiang, T.; Chen, Y.; Zhao, G. Identification of Cerebrospinal Fluid MicroRNAs Associated with Leptomeningeal Metastasis from Lung Adenocarcinoma. Front Oncol. 2020, 10, 387. [Google Scholar] [CrossRef]
- Reed, E.R.; Latourelle, J.C.; Bockholt, J.H.; Bregu, J.; Smock, J.; Paulsen, J.S.; Myers, R.H. PREDICT-HD CSF ancillary study investigators. MicroRNAs in CSF as prodromal biomarkers for Huntington disease in the PREDICT-HD study. Neurology 2018, 90, e264–e272. [Google Scholar] [CrossRef]
- Freilich, R.J.; Krol, G.; DeAngelis, L.M. Neuroimaging and cerebrospinal fluid cytology in the diagnosis of leptomeningeal metastasis. Ann Neurol. 1995, 38, 51–57. [Google Scholar] [CrossRef]
- Tibshirani, R.; Hastie, T.; Narasimhan, B.; Chu, G. Diagnosis of multiple cancer types by shrunken centroids of gene expression. Proc. Natl. Acad. Sci. USA 2002, 99, 6567–6572. [Google Scholar] [CrossRef]
- Tusher, V.G.; Tibshirani, R.; Chu, G. Significance analysis of microarrays applied to the ionizing radiation response. Proc. Natl. Acad. Sci. USA 2001, 98, 5116–5121. [Google Scholar] [CrossRef] [PubMed]
- Hamberg, M.; Backes, C.; Fehlmann, T.; Hart, M.; Meder, B.; Meese, E.; Keller, A. MiRTargetLink—miRNAs, Genes and Interaction Networks. Int. J. Mol. Sci. 2016, 17, 564. [Google Scholar] [CrossRef]
- Huang, D.W.; Sherman, B.T.; Lempicki, R.A. Systematic and integrative analysis of large gene lists using DAVID bioinformatics resources. Nat. Protoc. 2009, 4, 44–57. [Google Scholar] [CrossRef]
- Subramanian, A.; Tamayo, P.; Mootha, V.K.; Mukherjee, S.; Ebert, B.L.; Gillette, M.A.; Paulovich, A.; Pomeroy, S.L.; Golub, T.R.; Lander, E.S.; et al. Gene set enrichment analysis: A knowledge-based approach for interpreting genome-wide expression profiles. Proc. Natl. Acad. Sci. USA 2005, 102, 15545–15550. [Google Scholar] [CrossRef] [PubMed]
- Sticht, C.; De La Torre, C.; Parveen, A.; Gretz, N. miRWalk: An online resource for prediction of microRNA binding sites. PLoS ONE 2018, 13, e0206239. [Google Scholar] [CrossRef] [PubMed]
- Felgenhauer, K. Protein size and cerebrospinal fluid composition. Klin. Wochenschr. 1974, 52, 1158–1164. [Google Scholar] [CrossRef]
- Saugstad, J.A.; Lusardi, T.A.; Van Keuren-Jensen, K.R.; Phillips, J.I.; Lind, B.; Harrington, C.A.; McFarland, T.J.; Courtright, A.L.; Reiman, R.A.; Yeri, A.S.; et al. Analysis of extracellular RNA in cerebrospinal fluid. J. Extracell. Vesicles 2017, 6, 1317577. [Google Scholar] [CrossRef] [PubMed]
- Lusardi, T.A.; Phillips, J.I.; Wiedrick, J.T.; Harrington, C.A.; Lind, B.; Lapidus, J.A.; Quinn, J.F.; Saugstad, J.A. MicroRNAs in Human Cerebrospinal Fluid as Biomarkers for Alzheimer’s Disease. J. Alzheimers Dis. 2017, 55, 1223–1233. [Google Scholar] [CrossRef]
- Jin, X.F.; Wu, N.; Wang, L.; Li, J. Circulating microRNAs: A novel class of potential biomarkers for diagnosing and prognosing central nervous system diseases. Cell Mol. Neurobiol. 2013, 33, 601–613. [Google Scholar] [CrossRef] [PubMed]
- Hosaka, T.; Yamashita, T.; Tamaoka, A.; Kwak, S. Extracellular RNAs as Biomarkers of Sporadic Amyotrophic Lateral Sclerosis and Other Neurodegenerative Diseases. Int. J. Mol. Sci. 2019, 20, 3148. [Google Scholar] [CrossRef] [PubMed]
- Chen, X.; Ba, Y.; Ma, L.; Cai, X.; Yin, Y.; Wang, K.; Guo, J.; Zhang, Y.; Chen, J.; Guo, X.; et al. Characterization of microRNAs in serum: A novel class of biomarkers for diagnosis of cancer and other diseases. Cell Res. 2008, 18, 997–1006. [Google Scholar] [CrossRef]
- Roth, C.; Rack, B.; Muller, V.; Janni, W.; Pantel, K.; Schwarzenbach, H. Circulating microRNAs as blood-based markers for patients with primary and metastatic breast cancer. Breast Cancer Res. 2010, 12, R90. [Google Scholar] [CrossRef]
- Shu, M.; Zhou, Y.; Zhu, W.; Zhang, H.; Wu, S.; Chen, J.; Yan, G. MicroRNA 335 is required for differentiation of malignant glioma cells induced by activation of cAMP/protein kinase A pathway. Mol. Pharmacol. 2012, 81, 292–298. [Google Scholar] [CrossRef]
- Sandoval-Bórquez, A.; Polakovicova, I.; Carrasco-Véliz, N.; Lobos-González, L.; Riquelme, I.; Carrasco-Avino, G.; Bizama, C.; Norero, E.; Owen, G.I.; Roa, J.C.; et al. MicroRNA-335-5p is a potential suppressor of metastasis and invasion in gastric cancer. Clin. Epigenet. 2017, 9, 114. [Google Scholar] [CrossRef]
- Teplyuk, N.M.; Mollenhauer, B.; Gabriely, G.; Giese, A.; Kim, E.; Smolsky, M.; Kim, R.Y.; Saria, M.G.; Pastorino, S.; Kesari, S.; et al. MicroRNAs in cerebrospinal fluid identify glioblastoma and metastatic brain cancers and reflect disease activity. Neuro Oncol. 2012, 14, 689–700. [Google Scholar] [CrossRef] [PubMed]
- Gwak, H.S.; Lee, S.H.; Park, W.S.; Shin, S.H.; Yoo, H.; Lee, S.H. Recent Advancements of Treatment for Leptomeningeal Carcinomatosis. J. Korean Neurosurg. Soc. 2015, 58, 1–8. [Google Scholar] [CrossRef] [PubMed]
- Chamberlain, M.C.; Kormanik, P.A.; Glantz, M.J. A comparison between ventricular and lumbar cerebrospinal fluid cytology in adult patients with leptomeningeal metastases. Neuro Oncol. 2001, 3, 42–45. [Google Scholar] [CrossRef] [PubMed][Green Version]
- Brandner, S.; Thaler, C.; Lewczuk, P.; Lelental, N.; Buchfelder, M.; Kleindienst, A. Neuroprotein dynamics in the cerebrospinal fluid: Intraindividual concomitant ventricular and lumbar measurements. Eur. Neurol. 2013, 70, 189–194. [Google Scholar] [CrossRef]






| Discovery Cohort (n = 65) | ||||||
| Groups | Total | Cancer Control (n = 11) | Healthy Control (n = 12) | LM (n = 22) | Brain Metastasis (n = 11) | Brain Tumors (n = 9) |
| Gender | ||||||
| Male | 29 | 5 | 4 | 13 | 3 | 4 |
| Female | 36 | 6 | 8 | 9 | 8 | 5 |
| Median age (range) | 56 (2.3–78) | 9.0 (2.3–78) | 61 (49–72) | 57 (36–71) | 47 (33–68) | 30 (10–76) |
| Primary disease (n) | Leukemia (4) Lymphoma (2) Breast ca. (1) Cholangioca. (1) Chordoma (1) GCT (1) Melanoma (1) | Unruptured An. (10) Hydrocephalus (2) | NSCLC (16) Breast ca. (4) Ovarian ca (2) | NSCLC (5) Melanoma (3) Breast ca. (2) HCC (1) | Glioma (3) Schwannoma (2) HBL (1) Meningioma (1) Pitu. adenoma (1) Chondrosarc. (1) | |
| Sampling site (n) | ||||||
| Cisternal Lumbar Ventricular | 0 11 0 | 10 2 0 | 0 12 10 | 2 9 0 | 1 6 2 | |
| External Validation Cohort (n = 23) | ||||||
| Group | Total | Healthy Control (n = 6) | LM (n = 11) | Brain Metastasis (n = 6) | ||
| Gender | ||||||
| Male | 10 | 2 | 7 | 1 | ||
| Female | 13 | 4 | 4 | 5 | ||
| Median age (range) | 65 (39–73) | 59 (45–73) | 69 (63–71) | 64 (39–66) | ||
| Primary disease (n) | Unruptured An. (4) HTN (2) | NSCLC (11) | NSCLC (1) Breast ca. (5) | |||
| Sampling site (n) | ||||||
| Cisternal Lumbar Ventricular | 2 3 1 | 0 6 5 | 2 3 1 | |||
| Rank | Group 2, LM | Group 3, BM | Group 4, BT | ||||
|---|---|---|---|---|---|---|---|
| microRNA | FC | microRNA | FC | microRNA | FC | ||
| Upregulated | 1 | miR-4275 | 15.4 | miR-466 | 12.3 | - | - |
| 2 | miR-466 | 13.4 | miR-4275 | 11.8 | - | - | |
| 3 | miR-98-3p | 11.2 | miR-98-3p | 9.50 | - | - | |
| 4 | miR-34b-3p | 10.7 | miR-34b-3p | 6.73 | - | - | |
| 5 | miR-3128 | 9.97 | miR-3591-3p | 6.22 | - | - | |
| 6 | miR-3119 | 9.38 | miR-3145-5p | 5.73 | - | - | |
| 7 | miR-3591-3p | 8.64 | miR-7847-3p | 5.06 | - | - | |
| 8 | miR-4536-3p | 7.42 | miR-3119 | 4.83 | - | - | |
| 9 | miR-3145-5p | 7.31 | miR-656-3p | 4.56 | - | - | |
| 10 | let-7a-3p | 6.81 | miR-885-5p | 4.40 | - | - | |
| Downregulated | 1 | miR-455-3p | 0.29 | miR-1298-3p | 0.18 | miR-4708-3p | 0.42 |
| 2 | miR-3921 | 0.34 | miR-4708-3p | 0.22 | miR-6868-5p | 0.47 | |
| 3 | miR-1298-3p | 0.35 | miR-3619-5p | 0.22 | - | - | |
| 4 | miR-1263 | 0.40 | miR-628-5p | 0.27 | - | - | |
| 5 | miR-4797-5p | 0.45 | miR-4797-5p | 0.32 | - | - | |
| 6 | miR-548a-3p | 0.48 | miR-877-5p | 0.33 | - | - | |
| 7 | miR-4708-3p | 0.48 | miR-6868-5p | 0.33 | - | - | |
| 8 | miR-548ac | 0.49 | miR-4742-5p | 0.33 | - | - | |
| 9 | - | - | miR-1263 | 0.38 | - | - | |
| 10 | - | - | miR-602 | 0.38 | - | - | |
| Rank | All LM vs. BM | NSCLC | ||||
|---|---|---|---|---|---|---|
| microRNA | FC | microRNA | FC | |||
| Upregulated | 1 | miR-3124-5p | 4.74 | hsa-miR-602 | 2.62 | |
| 2 | miR-3619-5p | 4.25 | hsa-miR-335-5p | 2.52 | ||
| 3 | miR-8084 | 4.17 | hsa-miR-3128 | 2.47 | ||
| 4 | miR-3201 | 4.14 | hsa-miR-4536-3p | 2.31 | ||
| 5 | miR-3128 | 3.89 | hsa-miR-4445-3p | 2.26 | ||
| 6 | miR-335-5p | 3.71 | hsa-miR-3619-5p | 2.25 | ||
| 7 | miR-602 | 3.42 | hsa-miR-3124-5p | 2.18 | ||
| 8 | miR-877-5p | 3.36 | hsa-miR-3910 | 2.11 | ||
| 9 | miR-4445-3p | 3.15 | hsa-miR-635 | 2.06 | ||
| 10 | miR-4423-3p | 3.11 | hsa-miR-4708-3p | 2.05 | ||
| 11 | miR-668-5p | 2.95 | hsa-miR-4423-3p | 2.04 | ||
| 12 | miR-371b-5p | 2.65 | hsa-miR-548ap-3p | 2.03 | ||
| 13 | miR-3119 | 2.63 | hsa-miR-877-5p | 2.03 | ||
| 14 | miR-4536-3p | 2.49 | ||||
| 15 | miR-2277-5p | 2.48 | ||||
| Downregulated | 1 | miR-7847-3p | 0.18 | |||
| 2 | miR-1281 | 0.23 | ||||
| 3 | miR-455-3p | 0.24 | ||||
| 4 | miR-6776-5p | 0.43 | ||||
| 5 | miR-3921 | 0.49 | ||||
| 6 | miR-1234-3p | 0.50 | ||||
Publisher’s Note: MDPI stays neutral with regard to jurisdictional claims in published maps and institutional affiliations. |
© 2021 by the authors. Licensee MDPI, Basel, Switzerland. This article is an open access article distributed under the terms and conditions of the Creative Commons Attribution (CC BY) license (https://creativecommons.org/licenses/by/4.0/).
Share and Cite
Im, J.H.; Kim, T.H.; Lee, K.-Y.; Gwak, H.-S.; Lin, W.; Park, J.B.; Kim, J.H.; Yoo, B.C.; Park, S.-M.; Kwon, J.-W.; et al. Exploratory Profiling of Extracellular MicroRNAs in Cerebrospinal Fluid Comparing Leptomeningeal Metastasis with Other Central Nervous System Tumor Statuses. J. Clin. Med. 2021, 10, 4860. https://doi.org/10.3390/jcm10214860
Im JH, Kim TH, Lee K-Y, Gwak H-S, Lin W, Park JB, Kim JH, Yoo BC, Park S-M, Kwon J-W, et al. Exploratory Profiling of Extracellular MicroRNAs in Cerebrospinal Fluid Comparing Leptomeningeal Metastasis with Other Central Nervous System Tumor Statuses. Journal of Clinical Medicine. 2021; 10(21):4860. https://doi.org/10.3390/jcm10214860
Chicago/Turabian StyleIm, Ji Hye, Tae Hoon Kim, Kyue-Yim Lee, Ho-Shin Gwak, Weiwei Lin, Jong Bae Park, Jong Heon Kim, Byong Chul Yoo, Seong-Min Park, Ji-Woong Kwon, and et al. 2021. "Exploratory Profiling of Extracellular MicroRNAs in Cerebrospinal Fluid Comparing Leptomeningeal Metastasis with Other Central Nervous System Tumor Statuses" Journal of Clinical Medicine 10, no. 21: 4860. https://doi.org/10.3390/jcm10214860
APA StyleIm, J. H., Kim, T. H., Lee, K.-Y., Gwak, H.-S., Lin, W., Park, J. B., Kim, J. H., Yoo, B. C., Park, S.-M., Kwon, J.-W., Shin, S. H., & Yoo, H. (2021). Exploratory Profiling of Extracellular MicroRNAs in Cerebrospinal Fluid Comparing Leptomeningeal Metastasis with Other Central Nervous System Tumor Statuses. Journal of Clinical Medicine, 10(21), 4860. https://doi.org/10.3390/jcm10214860

