Conditional CT Strategy—An Effective Tool to Reduce Negative Appendectomy Rate and the Overuse of the CT
Abstract
1. Introduction
2. Materials and Methods
2.1. Radiological Methods
2.2. Surgery and Histology
2.3. Statistical Analysis
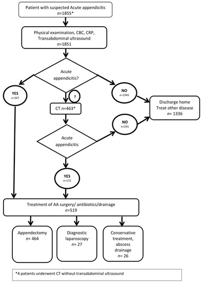
3. Results
4. Discussion
5. Conclusions
Author Contributions
Funding
Institutional Review Board Statement
Informed Consent Statement
Data Availability Statement
Conflicts of Interest
References
- Do Nascimento, R.R.; Souza, J.C.G.; Alexandre, V.B.; Kock, K.D.S.; Kestering, D.D.M. Association between the Alvarado score and surgical and histopathological findings in acute appendicitis. Rev. Col. Bras. Cir. 2018, 45, e1901. [Google Scholar]
- Hendriks, I.G.J.; Langen, R.M.R.; Janssen, L.; Verrijth-Wilms, I.M.H.A.; Wouda, S.; Janzing, H.M.J. Does the Use of Diagnostic Imaging Reduce the Rate of Negative Appendectomy? Acta Chir. Belg. 2015, 115, 393–396. [Google Scholar] [CrossRef]
- Ramachandran, M.; Aronson, J.K. John and James Parkinson’s first description of acute appendicitis and its associated complications of perforation and death. J. R. Soc. Med. 2011, 104, 283–285. [Google Scholar] [CrossRef]
- Eng, K.A.; Abadeh, A.; Ligocki, C.; Lee, Y.K.; Moineddin, R.; Adams-Webber, T.; Schuh, S.; Doria, A.S. Acute Appendicitis: A Meta-Analysis of the Diagnostic Accuracy of US, CT, and MRI as Second-Line Imaging Tests after an Initial US. Radiology 2018, 288, 717–727. [Google Scholar] [CrossRef] [PubMed]
- Ohle, R.; O’Reilly, F.; O’Brien, K.K.; Fahey, T.; Dimitrov, B.D. The Alvarado score for predicting acute appendicitis: A systematic review. BMC Med. 2011, 9, 139. [Google Scholar] [CrossRef]
- Di Saverio, S.; Podda, M.; De Simone, B.; Ceresoli, M.; Augustin, G.; Gori, A.; Boermeester, M.; Sartelli, M.; Coccolini, F.; Tarasconi, A.; et al. Diagnosis and treatment of acute appendicitis: 2020 update of the WSES Jerusalem guidelines. World J. Emerg. Surg. 2020, 15, 1–42. [Google Scholar] [CrossRef]
- Bhangu, A.; Søreide, K.; Di Saverio, S.; Assarsson, J.H.; Drake, F.T. Acute appendicitis: Modern understanding of pathogenesis, diagnosis, and management. Lancet 2015, 386, 1278–1287. [Google Scholar] [CrossRef]
- Kryzauskas, M.; Danys, D.; Poskus, T.; Mikalauskas, S.; Poskus, E.; Jotautas, V.; Beisa, V.; Strupas, K. Is acute appendicitis still misdiagnosed? Open Med. 2016, 11, 231–236. [Google Scholar] [CrossRef] [PubMed]
- Carr, N.J. The pathology of acute appendicitis. Ann. Diagn. Pathol. 2000, 4, 46–58. [Google Scholar] [CrossRef]
- D’Souza, N.; Grant, D.; Royston, E.; Farouk, M. The value of ultrasonography in the diagnosis of appendicitis. Int. J. Surg. 2015, 13, 165–169. [Google Scholar] [CrossRef]
- Atwood, R.; Blair, S.; Fisk, M.; Bradley, M.; Coleman, C.; Rodriguez, C. NSQIP Based Predictors of False Negative and Indeterminate Ultrasounds in Adults with Appendicitis. J. Surg. Res. 2021, 261, 326–333. [Google Scholar] [CrossRef] [PubMed]
- Andersson, M.N.; Andersson, R.E. Causes of short-term mortality after appendectomy: A population-based case-controlled study. Ann. Surg. 2011, 254, 103–107. [Google Scholar] [CrossRef]
- Elraiyah, T.; Hashim, Y.; Elamin, M.; Erwin, P.J.; Zarroug, A.E. WITHDRAWN: The Effect of Appendectomy in Future Tubal Infertility and Ectopic Pregnancy: A Systematic Review and Meta-Analysis. J. Surg. Res. 2013, 192, 368. [Google Scholar] [CrossRef] [PubMed]
- IMAJ | The Israel Medicine Association Journal | Volume 16, Number 6, June 2014 | Does Selective Use of Computed Tomography Scan Reduce the Rate of “White” (Negative) Appendectomy. Available online: https://www.ima.org.il/MedicineIMAJ/viewarticle.aspx?year=2014&month=06&page=335 (accessed on 13 February 2021).
- Lukenaite, B.; Luksaite-Lukste, R.; Mikalauskas, S.; Samuilis, A.; Strupas, K.; Poškus, T. Magnetic resonance imaging reduces the rate of unnecessary operations in pregnant patients with suspected acute appendicitis: A retrospective study. Ann. Surg. Treat. Res. 2021, 100, 40–46. [Google Scholar] [CrossRef] [PubMed]
- Drake, F.T.; Flum, D.R. Improvement in the diagnosis of appendicitis. Adv. Surg. 2013, 47, 299–328. [Google Scholar] [CrossRef] [PubMed]
- Wang, R.C.; Kornblith, A.E.; Grupp-Phelan, J.; Smith-Bindman, R.; Kao, L.S.; Fahimi, J. Trends in Use of Diagnostic Imaging for Abdominal Pain in U.S. Emergency Departments. Am. J. Roentgenol. 2021, 216, 200–208. [Google Scholar] [CrossRef] [PubMed]
- Lee, K.H.; Lee, S.; Park, J.H.; Lee, S.S.; Kim, H.Y.; Lee, W.J.; Cha, E.S.; Kin, K.P.; Lee, W.; Lee, J.Y.; et al. Risk of Hematologic Malignant Neoplasms From Abdominopelvic Computed Tomographic Radiation in Patients Who Underwent Appendectomy. JAMA Surg. 2021, 156, 343–351. [Google Scholar] [CrossRef] [PubMed]
- Sugiura, K.; Miyake, H.; Nagai, H.; Yoshioka, Y.; Shibata, K.; Asai, S.; Yuasa, N.; Fujino, M. Chronological Changes in Appendiceal Pathology Among Patients Who Underwent Appendectomy for Suspected Acute Appendicitis. World J. Surg. 2020, 44, 2965–2973. [Google Scholar] [CrossRef] [PubMed]
- Yeh, D.D.; Eid, A.I.; Young, K.A.; Wild, J.; Kaafarani, H.M.A.; Ray-Zack, M.; Kana’an, T.; Lawless, R.; Cralley, A.L.; Crandall, M.; et al. Multicenter Study of the Treatment of Appendicitis in America: Acute, Perforated, and Gangrenous (MUSTANG), an EAST Multicenter Study. Ann. Surg. 2021, 273, 548–556. [Google Scholar] [CrossRef]
- Atema, J.J.; Gans, S.L.; Van Randen, A.; Laméris, W.; Van Es, H.W.; Van Heesewijk, J.P.M.; Van Ramshorst, B.; Bouma, W.H.; Hove, W.T.; Van Keulen, E.M.; et al. Comparison of Imaging Strategies with Conditional versus Immediate Contrast-Enhanced Computed Tomography in Patients with Clinical Suspicion of Acute Appendicitis. Eur. Radiol. 2015, 25, 2445–2452. [Google Scholar] [CrossRef]
- Malkomes, P.; Edmaier, F.; Liese, J.; Reinisch-Liese, A.; El Youzouri, H.; Schreckenbach, T.; Bucher, A.M.; Bechstein, W.O.; Schnitzbauer, A.A. DIALAPP: A prospective validation of a new diagnostic algorithm for acute appendicitis. Langenbeck’s Arch. Surg. 2021, 406, 141–152. [Google Scholar] [CrossRef] [PubMed]
- Millet, I.; Sebbane, M.; Molinari, N.; Pages-Bouic, E.; Curros-Doyon, F.; Riou, B.; Taourel, P. Systematic unenhanced CT for acute abdominal symptoms in the elderly patients improves both emergency department diagnosis and prompt clinical management. Eur. Radiol. 2016, 27, 868–877. [Google Scholar] [CrossRef] [PubMed]
- Birnbaum, B.A.; Wilson, S.R. Appendicitis at the Millennium. Radiology 2000, 215, 337–348. [Google Scholar] [CrossRef]
- Kaiser, S.; Frenckner, B.; Jorulf, H.K. Suspected Appendicitis in Children: US and CT—A Prospective Randomized Study1. Radiology 2002, 223, 633–638. [Google Scholar] [CrossRef]
- Stewart, J.K.; Olcott, E.W.; Jeffrey, R.B. Sonography for appendicitis: Nonvisualization of the appendix is an indication for active clinical observation rather than direct referral for computed tomography. J. Clin. Ultrasound 2012, 40, 455–461. [Google Scholar] [CrossRef]
- Kose, E. Is it beneficial to use clinical scoring systems for acute appendicitis in adults? Turk. J. Trauma Emerg. Surg. 2018, 24, 12–19. [Google Scholar] [CrossRef] [PubMed]
- Sartelli, M.; Baiocchi, G.L.; Di Saverio, S.; Ferrara, F.; Labricciosa, F.M.; Ansaloni, L.; Coccolini, F.; Vijayan, D.; Abbas, A.; Abongwa, H.K.; et al. Prospective Observational Study on acute Appendicitis Worldwide (POSAW). World J. Emerg. Surg. 2018, 13, 1–10. [Google Scholar] [CrossRef]
- Er, S.; Çomçalı, B.; Soykurt, A.; Cavit Yüksel, B.; Tez, M. Diagnosis of Appendicitis in Patients with a Normal White Blood Cell Count; A Cross-Sectional Study. Bull. Emerg. Trauma 2018, 6, 128–132. [Google Scholar] [CrossRef]
- Leeuwenburgh, M.M.N.; Stockmann, H.B.A.C.; Bouma, W.H.; Houdijk, A.P.J.; Verhagen, M.F.; Vrouenraets, B.; Cobben, L.P.J.; Bossuyt, P.M.M.; Stoker, J.; Boermeester, M.A.; et al. A Simple Clinical Decision Rule To Rule out Appendicitis In Patients With Nondiagnostic Ultrasound Results. Acad. Emerg. Med. 2014, 21, 487–496. [Google Scholar] [CrossRef][Green Version]
- Wilson, E.B.; Cole, J.C.; Nipper, M.L.; Cooney, D.R.; Smith, R.W. Computed tomography and ultrasonography in the diagnosis of appendicitis: When are they indicated? Arch. Surg. 2001, 136, 670–675. [Google Scholar] [CrossRef][Green Version]
- Keyzer, C.; Zalcman, M.; De Maertelaer, V.; Coppens, E.; Bali, M.-A.; Gevenois, P.A.; Van Gansbeke, D. Comparison of US and Unenhanced Multi–Detector Row CT in Patients Suspected of having Acute Appendicitis 1. Radiology 2005, 236, 527–534. [Google Scholar] [CrossRef] [PubMed]
- Yu, Y.R.; Shah, S.R. Can the Diagnosis of Appendicitis Be Made Without a Computed Tomography Scan? Adv. Surg. 2017, 51, 11–28. [Google Scholar] [CrossRef] [PubMed]
- Andersson, M.; Kolodziej, B.; Andersson, R.; Eriksson, T.; Ramsing, A.; Westman, L.; Björkman, J.; Håkansson, H.O.; Lundström, T.; Johansson, P.; et al. Randomized clinical trial of Appendicitis Inflammatory Response score-based management of patients with suspected appendicitis. BJS 2017, 104, 1451–1461. [Google Scholar] [CrossRef]
- Eurboonyanun, K.; Rungwiriyawanich, P.; Chamadol, N.; Promsorn, J.; Eurboonyanun, C.; Srimunta, P. Accuracy of Nonenhanced CT vs. Contrast-Enhanced CT for Diagnosis of Acute Appendicitis in Adults. Curr. Probl. Diagn. Radiol. 2021, 50, 315–320. [Google Scholar] [CrossRef] [PubMed]
- Yun, S.J.; Ryu, C.-W.; Choi, N.Y.; Kim, H.C.; Oh, J.Y.; Yang, D.M. Comparison of Low- and Standard-Dose CT for the Diagnosis of Acute Appendicitis: A Meta-Analysis. Am. J. Roentgenol. 2017, 208, W198–W207. [Google Scholar] [CrossRef] [PubMed]
- Yoon, H.M.; Suh, C.H.; Cho, Y.A.; Kim, J.R.; Lee, J.S.; Jung, A.Y.; Kim, J.H.; Lee, J.-Y.; Kim, S.Y. The diagnostic performance of reduced-dose CT for suspected appendicitis in paediatric and adult patients: A systematic review and diagnostic meta-analysis. Eur. Radiol. 2018, 28, 2537–2548. [Google Scholar] [CrossRef] [PubMed]
- Mostbeck, G.; Adam, E.J.; Nielsen, M.B.; Claudon, M.; Clevert, D.A.; Nicolau, C.; Nyhsen, C.; Owens, C.M. How to diagnose acute appendicitis: Ultrasound first. Insights Imaging 2016, 7, 255–263. [Google Scholar] [CrossRef]


| Characteristics | Surgical (Gross) Criteria | Histological (Microscopic) Criteria |
|---|---|---|
| Catarrhal appendicitis | No visible changes | Neutrophils within mucosa and mucosal ulceration, with or without intraluminal neutrophils |
| Secondary changes/periapendicitis | May appear normal or serosa may be dull, congested and show exudate | Inflammation of serosa and subserosa, infiltration extends no further than outer muscularis propria |
| Phlegmonous appendicitis | Dilated or increased diameter appendix; dull serosa; dilatation and congestion of surface vessels; fibrinopurulent serosal exudate | Neutrophilic infiltration of mucosa, submucosa and muscularis propria; transmural inflammation; extensive ulceration and intramural abscesses; vascular thrombosis |
| Gangrenous appendicitis | Appendiceal wall friable; purple, green or black | Transmural inflammation with areas of necrosis, extensive mucosal ulceration |
| Patient Characteristics | n | Percentage | |
|---|---|---|---|
| Overall | 1855 | 100% | |
| Age | 18–25 | 512 | 27.6% |
| 26–35 | 466 | 25.1% | |
| 36–45 | 298 | 16.1% | |
| 46–55 | 205 | 11.1% | |
| 56–65 | 137 | 7.4% | |
| 66–75 | 114 | 6.1% | |
| 76–85 | 95 | 5.1% | |
| >85 | 28 | 1.5% | |
| Sex | Women | 1206 | 65% |
| Men | 649 | 35% | |
| Transabdominal Ultrasound | Overall | 1851 | 99.8% |
| Acute appendicitis | 231 | 12.5% | |
| Perforated acute appendicitis | 4 | 0.2% | |
| Acute appendicitis with periappendiceal abscess | 28 | 1.5% | |
| Acute other disease | 93 | 5.0% | |
| Suspected acute appendicitis | 108 | 5.8% | |
| Normal appendix | 144 | 7.8% | |
| TUS not done | 4 | 0.2% | |
| Computed Tomography | Overall | 463 | 25.0% |
| Acute appendicitis | 145 | 7.8% | |
| Perforated acute appendicitis | 8 | 0.4% | |
| Acute appendicitis with periappendiceal abscess | 19 | 1.0% | |
| Other disease | 42 | 2.3% | |
| Normal appendix | 291 | 15.8% | |
| CT not done | 1392 | 75.0% | |
| Diagnosis | Uncomplicated acute appendicitis | 460 | 24.9% |
| Complicated acute appendicitis | 30 | 1.6% | |
| Appendiceal carcinoma | 4 | 0.2% | |
| Other diseases | 1332 | 71.9% | |
| No identified cause | 25 | 1.4% | |
| Treatment Interventions | Laparoscopic appendectomy | 437 | 23.6% |
| Open appendectomy | 27 | 1.5% | |
| Abscess drainage | 4 | 0.2% | |
| Conservative management of AA | 22 | 1.2% | |
| Diagnostic laparoscopy | 27 | 1.5% | |
| Surgical Findings (n = 464) | Catarrhal appendicitis | 9 | 1.9% |
| Secondary appendicitis | 3 | 0.6% | |
| Phlegmonous appendicitis | 268 | 57.8% | |
| Gangrenous appendicitis | 184 | 39.7% | |
| Cancer | 0 | ||
| Histopathological Findings (n = 464) | Catarrhal appendicitis | 7 | 1.5% |
| Secondary appendicitis | 6 | 1.2% | |
| Phlegmonous appendicitis | 301 | 64.9% | |
| Gangrenous appendicitis | 146 | 31.5% | |
| Cancer | 4 | 0.9% | |
| Characteristics | TUS Only (n = 65) | TUS + CT (n = 43) | OR | CI (95%) | p-Value |
|---|---|---|---|---|---|
| Acute Appendicitis | 42 (64.6%) | 22 (51.2%) | 0.5758 | ||
| 0.2638–1.2566 | 0.1653 | ||||
| Negative Surgery | 7 (10.8%) | 1 (2.3%) | 0.2953 | 0.0683–1.2772 | 0.1358 |
| Other Diagnosis Confirmed | 8 (12.3%) | 13 (30.2%) | 3.1073 | 1.1792–8.1866 | 0.0249 |
| Observation | 8 (12.3%) | 7 (16.3%) | 1.3896 | 0.4584–4.2118 | 0.5602 |
| Pathological Diagnosis (n = 464) | OVERALL | ||||||
|---|---|---|---|---|---|---|---|
| Catarrhal Appendicitis | Secondary Changes | Phlegmonous Appendicitis | Gangrenous Appendicitis | Cancer | |||
| TUS Findings (n = 462) | Normal appendix | 1 (0.2%) | 0 (0%) | 2 (0.4%) | 0 (0%) | 0 (0%) | 3 (0.6%) |
| AA | 1 (0.2%) | 3 (0.7%) | 180 (38.8%) | 82 (17.7%) | 2 (0.4%) | 266 (57.6%) | |
| Possible AA | 3 (0,7%) | 1 (0.2%) | 46 (10.0%) | 14 (3.0%) | 0 | 64 (13.9%) | |
| Not visualized | 2 (0.4%) | 2 (0.4%) | 73 (15.7%) | 50 (11.0%) | 2 (0.4%) | 129 (27.9%) | |
| CT Findings (n = 160) | Normal appendix | 0 (0%) | 1 (0.6%) | 5 (3.1%) | 2 (1.3%) | 1 (0.6%) | 9 (5.6%) |
| AA | 3 (1.9%) | 3 (1.9%) | 87 (54.4%) | 57 (35.6%) | 1 (0.6%) | 151 (94.3%) | |
| TUS | CT | |
|---|---|---|
| Sensitivity | 71.4% | 93.8% |
| Specificity | 96.2% | 93.9% |
| Positive Predictive Value | 86.6% | 88.4% |
| Negative Predictive Value | 90.8% | 96.5% |
Publisher’s Note: MDPI stays neutral with regard to jurisdictional claims in published maps and institutional affiliations. |
© 2021 by the authors. Licensee MDPI, Basel, Switzerland. This article is an open access article distributed under the terms and conditions of the Creative Commons Attribution (CC BY) license (https://creativecommons.org/licenses/by/4.0/).
Share and Cite
Luksaite-Lukste, R.; Kliokyte, R.; Samuilis, A.; Jasiunas, E.; Luksta, M.; Strupas, K.; Poskus, T. Conditional CT Strategy—An Effective Tool to Reduce Negative Appendectomy Rate and the Overuse of the CT. J. Clin. Med. 2021, 10, 2456. https://doi.org/10.3390/jcm10112456
Luksaite-Lukste R, Kliokyte R, Samuilis A, Jasiunas E, Luksta M, Strupas K, Poskus T. Conditional CT Strategy—An Effective Tool to Reduce Negative Appendectomy Rate and the Overuse of the CT. Journal of Clinical Medicine. 2021; 10(11):2456. https://doi.org/10.3390/jcm10112456
Chicago/Turabian StyleLuksaite-Lukste, Raminta, Ruta Kliokyte, Arturas Samuilis, Eugenijus Jasiunas, Martynas Luksta, Kestutis Strupas, and Tomas Poskus. 2021. "Conditional CT Strategy—An Effective Tool to Reduce Negative Appendectomy Rate and the Overuse of the CT" Journal of Clinical Medicine 10, no. 11: 2456. https://doi.org/10.3390/jcm10112456
APA StyleLuksaite-Lukste, R., Kliokyte, R., Samuilis, A., Jasiunas, E., Luksta, M., Strupas, K., & Poskus, T. (2021). Conditional CT Strategy—An Effective Tool to Reduce Negative Appendectomy Rate and the Overuse of the CT. Journal of Clinical Medicine, 10(11), 2456. https://doi.org/10.3390/jcm10112456

