Is Membrane Filtration Applicable for the Recovery of Biologically Active Substances from Spent Lavender?
Abstract
1. Introduction
2. Materials and Methods
2.1. Materials
2.2. Methods
2.2.1. Solid–Liquid Extraction
2.2.2. Membrane Filtration
2.2.3. HPLC and GC Analyses
2.2.4. Antioxidant Capacity Determination
2.2.5. Antibacterial Activity
3. Formularization, Results, and Discussion
3.1. Membrane Selectivity Against Total Antioxidant Activity and Key Biologically Active Constituents
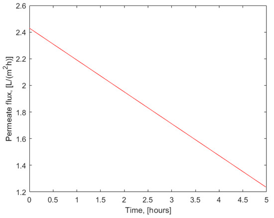
3.2. Permeate Flux Determination
3.3. Process Resistance Due to Osmotic Pressure and Concentration Polarization
3.4. Antibacterial Activity of Spent Lavender Extract and Its Reverse Osmosis Fractions
4. Conclusions
Author Contributions
Funding
Institutional Review Board Statement
Data Availability Statement
Conflicts of Interest
References
- Turgut, A.C.; Emen, F.M.; Canbay, H.S.; Demirdoğen, R.S.; Cam, N.; Kılıc, D.; Yeşilkaynak, T. Chemical Characterization of Lavandula angustifolia Mill. as a Phytocosmetic Species and Investigation of its Antimicrobial Effect in Cosmetic Products. JOTCSA 2017, 4, 283–298. [Google Scholar] [CrossRef]
- Dobros, N.; Zawada, K.D.; Paradowska, K. Phytochemical Profiling, Antioxidant and Anti-Inflammatory Activity of Plants Belonging to the Lavandula Genus. Molecules 2023, 28, 256. [Google Scholar] [CrossRef] [PubMed]
- Danh, L.T.; Han, L.N.; Triet, N.D.A.; Zhao, J.; Mammucari, R.; Foster, N. Comparison of Chemical Composition, Antioxidant and Antimicrobial Activity of Lavender (Lavandula angustifolia L.) Essential Oils Extracted by Supercritical CO2, Hexane and Hydrodistillation. Food Bioprocess Technol. 2013, 6, 3481–3489. [Google Scholar] [CrossRef]
- Algieri, F.; Rodriguez-Nogales, A.; Vezza, T.; Garrido-Mesa, J.; Garrido-Mesa, N.; Utrilla, M.P.; González-Tejero, M.R.; Casares-Porcel, M.; Molero-Mesa, J.; del Mar Contreras, M.; et al. Anti-inflammatory activity of hydroalcoholic extracts of Lavandula dentata L. and Lavandula stoechas L. J. Ethnopharmacol. 2016, 190, 142–158. [Google Scholar] [CrossRef]
- Shaikh, R.; Pund, M.; Dawane, A.; Iliyas, S. Evaluation of Anticancer, Antioxidant, and Possible Anti-inflammatory Properties of Selected Medicinal Plants Used in Indian Traditional Medication. J. Tradit. Complement. Med. 2014, 4, 253–257. [Google Scholar] [CrossRef]
- Sosaa, S.; Altinier, G.; Politi, M.; Braca, A.; Morelli, I.; Della Loggia, R. Extracts and constituents of Lavandula multifida with topical anti-inflammatory activity. Phytomedicine 2005, 12, 271–277. [Google Scholar] [CrossRef]
- Zuzarte, M.; Goncalves, M.J.; Cavaleiro, C.; Cruz, M.T.; Benzarti, A.; Marongiu, B.; Maxia, A.; Piras, A.; Salgueiro, L. Antifungal and anti-inflammatory potential of Lavandula stoechas and Thymus herba-barona essential oils. Ind. Crops Prod. 2013, 44, 97–103. [Google Scholar] [CrossRef]
- Linck, V.M.; Lourenço da Silva, A.; Figueiro’, M.; Piato, A.L.; Herrmann, A.P.; Birck, F.D.; Caramão, E.B.; Nunes, D.S.; Moreno, P.R.H.; Elisabetsky, E. Inhaled linalool-induced sedation in mice. Phytomedicine 2009, 16, 303–307. [Google Scholar] [CrossRef]
- Kageyama, A.; Ueno, T.; Oshio, M.; Masuda, H.; Horiuchi, H.; Yokogoshi, H. Antidepressant-like Effects of an Aqueous Extract of Lavender (Lavandula angustifolia Mill.) in Rats. Food Sci. Technol. Res. 2012, 18, 473–479. [Google Scholar] [CrossRef]
- Costa, P.; Gonçalves, S.; Valentão, P.; Andrade, P.B.; Romano, A. Accumulation of phenolic compounds in in vitro cultures and wild plants of Lavandula viridis L’Hér and their antioxidant and anti-cholinesterase potential. Food Chem. Toxicol. 2013, 57, 69–74. [Google Scholar] [CrossRef]
- Cavanagh, H.M.A.; Wilkinson, J.M. Biological activities of Lavender essential oil. Phytother. Res. 2016, 16, 301–308. [Google Scholar] [CrossRef] [PubMed]
- Torras-Claveria, L.; Jáuregui, O.; Bastida, J.; Codina, C.; Viladomat, F. Antioxidant Activity and Phenolic Composition of Lavandin (Lavandula x intermedia Emeric ex Loiseleur) Waste. J. Agric. Food Chem. 2007, 55, 8436–8443. [Google Scholar] [CrossRef] [PubMed]
- Méndez-Tovar, I.; Herrero, B.; Pérez-Magariño, S.; Alberto Pereira, J.; Asensio-S-Manzanera, M.C. By-product of Lavandula latifolia essential oil distillation as source of antioxidants. J. Food Drug Anal. 2015, 23, 225–233. [Google Scholar] [CrossRef]
- Lesage-Meessen, L.; Bou, M.; Ginies, C.; Chevret, D.; Navarro, D.; Drula, E.; Bonnin, E.; del Río, J.C.; Odinot, E.; Bisotto, A.; et al. Lavender- and lavandin-distilled straws: An untapped feedstock with great potential for the production of high-added value compounds and fungal enzymes. Biotechnol. Biofuels 2018, 11, 217. [Google Scholar] [CrossRef]
- Blažeković, B.; Vladimir-Knežević, S.; Brantner, A.; Štefan, M.B. Evaluation of Antioxidant Potential of Lavandula x intermedia Emeric ex Loisel. “Budrovka”: A Comparative Study with L. angustifolia Mill. Molecules 2010, 15, 5971–5987. [Google Scholar] [CrossRef]
- Vasileva, I.; Denkova, R.; Chochkov, R.; Teneva, D.; Denkova, Z.; Dessev, T.; Denev, P.; Slavov, A. Effect of lavender (Lavandula angustifolia) and melissa (Melissa Officinalis) waste on quality and shelf life of bread. Food Chem. 2018, 253, 13–21. [Google Scholar] [CrossRef]
- Slavov, A.M.; Karneva, K.B.; Vasileva, I.N.; Denev, P.N.; Denkova, R.S.; Shikov, V.T.; Manolova, M.N.; Lazarova, Y.L.; Ivanova, V.N. Valorization of Lavender Waste—Obtaining and Characteristics of Polyphenol Rich Extracts. Food Sci. Appl. Biotechnol. 2018, 1, 11–18. [Google Scholar] [CrossRef]
- Truzzi, E.; Chaouch, M.A.; Rossi, G.; Tagliazucchi, L.; Bertelli, D.; Benvenuti, S. Characterization and Valorization of the Agricultural Waste Obtained from Lavandula Steam Distillation for Its Reuse in the Food and Pharmaceutical Fields. Molecules 2022, 27, 1613. [Google Scholar] [CrossRef]
- Marovska, G.I.; Hambarliyska, I.P.; Petkova, N.T.; Ivanov, I.G.; Georgiev, V.; Topuzova, M.G.; Slavov, A.M. General characteristics of lavender biomass (Lavandula angustifolia Mill.) before and after industrial distillation. Food Sci. Appl. Biotechnol. 2024, 7, 133–144. [Google Scholar] [CrossRef]
- Hossain, S.; Heo, H.; De Silva, B.C.J.; Wimalasena, S.H.M.P.; Pathirana, H.N.K.S.; Heo, G.J. Antibacterial activity of essential oil from lavender (Lavandula angustifolia) against pet turtle-borne pathogenic bacteria. Lab. Anim. Res. 2017, 33, 195–201. [Google Scholar] [CrossRef]
- El Hassouni, A.; El Bachiri, A.; Belbachir, C. Lavandula dentata Solid Residue from Essential Oil Industry. J. Essent. Oil Bear. Plants 2019, 22, 1601–1613. [Google Scholar] [CrossRef]
- Tsibranska, I.; Tylkowski, B. Concentration of polyphenols by integrated membrane operations, in Integrated Membrane Operations. In The Food Production; Cassano, A., Drioli, E., Eds.; De Gruyter: Berlin, Germany; Boston, MA, USA, 2014; pp. 269–294. [Google Scholar] [CrossRef]
- Brazinha, C.; Crespo, J.G. Valorization of food processing streams for obtaining extracts enriched in biologically active compounds, in Integrated Membrane Operations. In The Food Production; Cassano, A., Drioli, E., Eds.; De Gruyter: Berlin, Germany; Boston, MA, USA, 2014; pp. 295–310. [Google Scholar] [CrossRef]
- Salehi, F. Current and future applications for nanofiltration technology in the foodprocessing. Food Bioprod. Process. 2014, 92, 161–177. [Google Scholar] [CrossRef]
- Cassano, A.; Conidi, C.; Ruby-Figueroa, R.; Castro-Muñoz, R. Nanofiltration and Tight Ultrafiltration Membranes for the Recovery of Polyphenols from Agro-Food By-Products. Int. J. Mol. Sci. 2018, 19, 351. [Google Scholar] [CrossRef] [PubMed]
- Castro-Muñoz, R.; Barragán-Huerta, B.E.; Fíla, V.; Denis, P.C.; Ruby-Figueroa, R. Current Role of Membrane Technology: From the Treatment of Agro-Industrial By-Products up to the Valorization of Valuable Compounds. Waste Biomass Valor. 2018, 9, 513–529. [Google Scholar] [CrossRef]
- Castro-Muñoz, R.; Conidi, C.; Cassano, A. Membrane-based technologies for meeting the recovery of biologically active compounds from foods and their by-products. Crit. Rev. Food Sci. Nutr. 2018, 59, 2927–2948. [Google Scholar] [CrossRef]
- Castro-Muñoz, R.; Fíla, V. Membrane-based technologies as an emerging tool for separating high-added-value compounds from natural products. Trends Food Sci. Technol. 2018, 82, 8–20. [Google Scholar] [CrossRef]
- Conidi, C.; Castro-Muñoz, R.; Cassano, A. Membrane-Based Operations in the Fruit Juice Processing Industry: A Review. Beverages 2020, 6, 18. [Google Scholar] [CrossRef]
- Chilev, C.; Simeonov, E.; Dimitrova, B.; Yonkova, V.; Pietsch, S.; Heinrich, S.; Peshev, D. Valorization of waste lavender residue from the essential oil industry for production of rosmarinic acid—A study on the solid-liquid extraction. J. Chem. Technol. Metall. 2022, 57, 522–532. [Google Scholar]
- MET. Instruction Manual for MET Cells; Membrane Extraction Technology Ltd.: London, UK, 2008. [Google Scholar]
- Wang, H.; Provan, G.J.; Helliwell, K. Determination of rosmarinic acid and caffeic acid in aromatic herbs by HPLC. Food Chem. 2004, 87, 307–311. [Google Scholar] [CrossRef]
- Moreno, S.; Scheyer, T.; Romano, C.S.; Vojnov, A.A. Antioxidant and antimicrobial activities of rosemary extracts linked to their polyphenol composition. Free Radic. Res. 2006, 40, 223–231. [Google Scholar] [CrossRef]
- Canelas, V.; Teixeira da Costa, C. Quantitative HPLC Analysis of Rosmarinic Acid in Extracts of Melissa officinalis and Spectrophotometric Measurement of Their Antioxidant Activities. J. Chem. Educ. 2007, 84, 1502. [Google Scholar] [CrossRef]
- Kruma, Z.; Andjelkovic, M.; Verhe, R.; Kreicbergs, V. Phenolic compounds in basil, oregano and thyme. In Proceedings of the 3rd Baltic Conference on Food Science and Technology FOODBALT, Jelgava, Latvia, 17–18 April 2008. [Google Scholar]
- Hernández-Hernández, E.; Ponce-Alquicira, E.; Jaramillo-Flores, M.E.; Legarreta, I.G. Antioxidant effect rosemary (Rosmarinus officinalis L.) and oregano (Origanum vulgare L.) extracts on TBARS and colour of model raw pork batters. Meat Sci. 2009, 81, 410–417. [Google Scholar] [CrossRef]
- Peshev, D.; Peeva, L.G.; Peev, G.; Baptista, I.I.R.; Boam, A.T. Application of organic solvent nanofiltration for concentration of antioxidant extracts of rosemary (Rosmarinus officiallis L.). Chem. Eng. Res. Des. 2011, 89, 318–327. [Google Scholar] [CrossRef]
- Peshev, D.; Eichner, E.; Goslinska, M.; Pietsch, S.; Trambabova, Y.; Terzieva, T.; Georgieva, N.; Heinrich, S. Particle formulation of hydroalcoholic rosemary (Rosmarinus officinalis L.) extracts using a spouted bed. Particuology 2020, 51, 26–34. [Google Scholar] [CrossRef]
- Mishra, K.; Ojha, H.; Chaudhury, N.K. Estimation of antiradical properties of antioxidants using DPPH• assay: A critical review and results. Food Chem. 2012, 130, 1036–1043. [Google Scholar] [CrossRef]
- Kedare, S.B.; Singh, R.P. Genesis and development of DPPH method of antioxidant assay. J. Food Sci. Technol. 2011, 48, 412–422. [Google Scholar] [CrossRef]
- Lazarova-Zdravkova, N.A.; Tsanova, D.G.; Stoyanova, Y.D.; Chilev, C.P.; Georgieva, N.V.; Peshev, D.T. Study of the biological activity of essential oils-water mixtures. Food Sci. Appl. Biotechnol. 2021, 4, 48. [Google Scholar] [CrossRef]
- Peev, G.; Penchev, P.; Peshev, D.; Angelov, G. Solvent extraction of rosmarinic acid from lemon balm and concentration of extracts by nanofiltration: Effect of plant pre-treatment by supercritical carbon dioxide. Chem. Eng. Res. Des. 2011, 89, 2236–2243. [Google Scholar] [CrossRef]
- Peshev, D.; Livingston, A.G. OSN Designer, a tool for predicting organic solvent nanofiltration technology performance using Aspen One, MATLAB and CAPE OPEN. Chem. Eng. Sci. 2013, 104, 975–987. [Google Scholar] [CrossRef]
- Peshev, D.; Mitev, D.; Peeva, L.; Peev, G. Valorization of spent coffee grounds—A new approach. Sep. Purif. Technol. 2018, 192, 271–277. [Google Scholar] [CrossRef]
- Cui, Z.F.; Jiang, Y.; Field, R.W. Fundamentals of Pressure-Driven Membrane Separation Processes. In Membrane Technology A Practical Guide to Membrane Technology and Applications in Food and Bioprocessing; Cui, Z.F., Muralidhara, H.S., Eds.; Elsevier: Amsterdam, The Netherlands, 2010; pp. 15–16. ISBN 9781856176323. [Google Scholar]
- Mekinić, I.G.; Skroza, D.; Ljubenkov, I.; Katalinić, V.; Šimat, V. Antioxidant and Antimicrobial Potential of Phenolic Metabolites from Traditionally Used Mediterranean Herbs and Spices. Foods 2019, 8, 579. [Google Scholar] [CrossRef]
- Lynda Bouarab-Chibane, L.; Forquet, V.; Lantéri, P.; Clément, Y.; Léonard-Akkari, L.; Oulahal, N.; Degraeve, P.; Bordes, C. Antibacterial Properties of Polyphenols: Characterization and QSAR (Quantitative Structure–Activity Relationship) Models. Front. Microbiol. 2019, 10, 829. [Google Scholar] [CrossRef]
- Lv, P.C.; Li, H.Q.; Xue, J.Y.; Shi, L.; Zhu, H.L. Synthesis and biological evaluation of novel luteolin derivatives as antibacterial agents. Eur. J. Med. Chem. 2009, 44, 908–914. [Google Scholar] [CrossRef]






| Component | Fraction | Concentration, mg/L | Membrane Rejection, % | Deviation from Material Balance, % | ||
|---|---|---|---|---|---|---|
| R3, % | R4, % | R5, % | ||||
| Rosmarinic acid | Feed | 344 | 98.1 | 99.5 | 98.9 | 0.496 |
| Permeate | 6.59 | |||||
| Permeate E | 3.72 | |||||
| Retentate | 678 | |||||
| Caffeic acid | Feed | 19.0 | 92.6 | 96.2 | 106 | 7.11 |
| Permeate | 1.40 | |||||
| Permeate E | 1.50 | |||||
| Retentate | 39.3 | |||||
| Luteolin | Feed | 2.71 | 100 | 100 | 117 | 11.6 |
| Permeate | 0 | |||||
| Permeate E | 0 | |||||
| Retentate | 6.05 | |||||
Disclaimer/Publisher’s Note: The statements, opinions and data contained in all publications are solely those of the individual author(s) and contributor(s) and not of MDPI and/or the editor(s). MDPI and/or the editor(s) disclaim responsibility for any injury to people or property resulting from any ideas, methods, instructions or products referred to in the content. |
© 2025 by the authors. Licensee MDPI, Basel, Switzerland. This article is an open access article distributed under the terms and conditions of the Creative Commons Attribution (CC BY) license (https://creativecommons.org/licenses/by/4.0/).
Share and Cite
Stoyanova, Y.; Lazarova-Zdravkova, N.; Peshev, D. Is Membrane Filtration Applicable for the Recovery of Biologically Active Substances from Spent Lavender? Membranes 2025, 15, 21. https://doi.org/10.3390/membranes15010021
Stoyanova Y, Lazarova-Zdravkova N, Peshev D. Is Membrane Filtration Applicable for the Recovery of Biologically Active Substances from Spent Lavender? Membranes. 2025; 15(1):21. https://doi.org/10.3390/membranes15010021
Chicago/Turabian StyleStoyanova, Yoana, Nevena Lazarova-Zdravkova, and Dimitar Peshev. 2025. "Is Membrane Filtration Applicable for the Recovery of Biologically Active Substances from Spent Lavender?" Membranes 15, no. 1: 21. https://doi.org/10.3390/membranes15010021
APA StyleStoyanova, Y., Lazarova-Zdravkova, N., & Peshev, D. (2025). Is Membrane Filtration Applicable for the Recovery of Biologically Active Substances from Spent Lavender? Membranes, 15(1), 21. https://doi.org/10.3390/membranes15010021

