Thorium Removal, Recovery and Recycling: A Membrane Challenge for Urban Mining
Abstract
1. Introduction
2. Applications of Thorium
3. Toxicity and Bio-Medical Implications
- the amounts of thorium in the environment can be accidentally increased during processing;
- humans absorb thorium through food or drinking water (in areas adjacent to mining operations);
- the quantities in the air are very small (insignificant and generally neglected);
- amounts are high near hazardous waste storage or processing sites;
- amounts are high in industrial laboratories or mining laboratories that mill minerals containing thorium.
- greater chance of developing lung disease;
- higher occurrence of lung and pancreatic cancer;
- changes in genetic material;
- higher instance of blood cancer;
- greater chance of developing liver diseases (when injecting thorium for X-rays);
- storage in bones (long-term exposure) can lead to the generation of bone cancer.
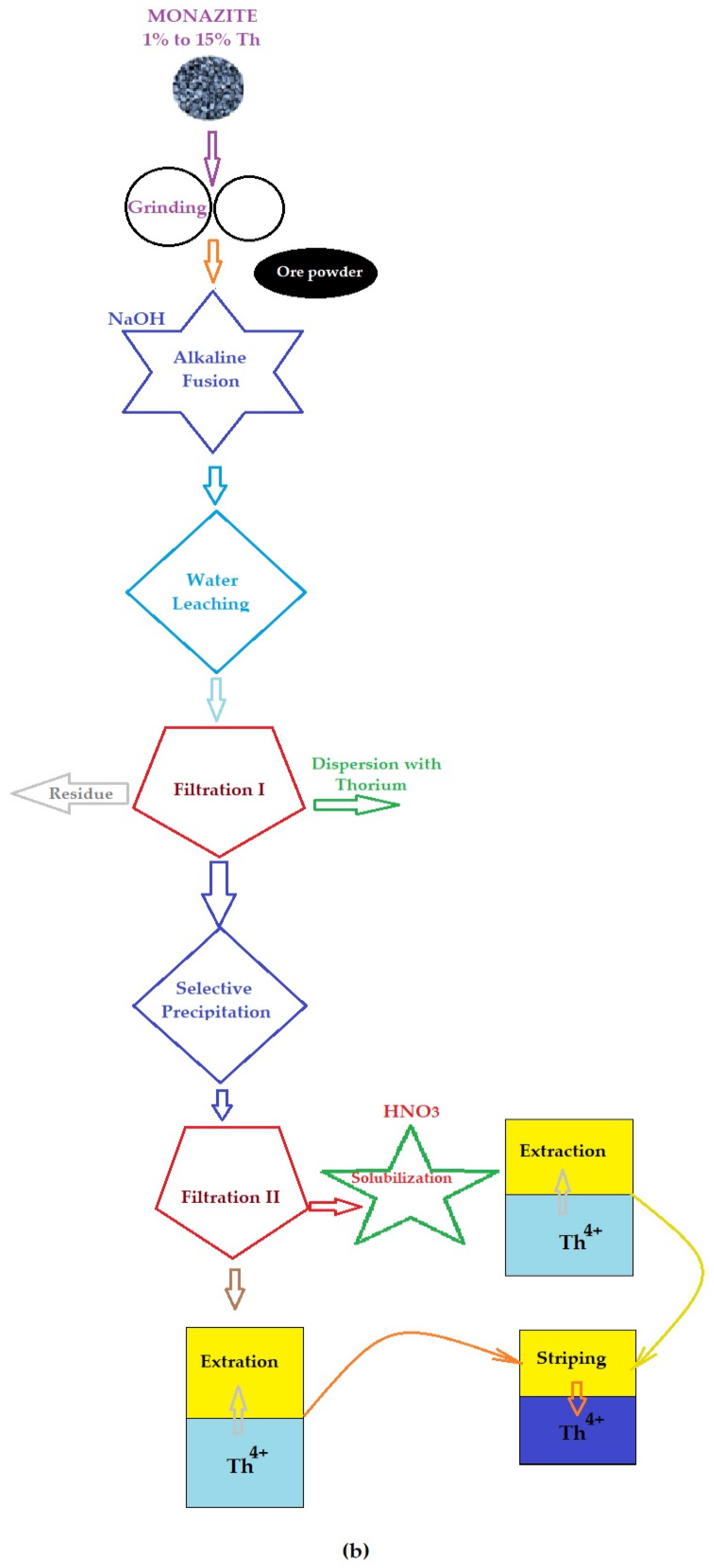
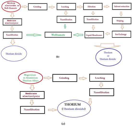
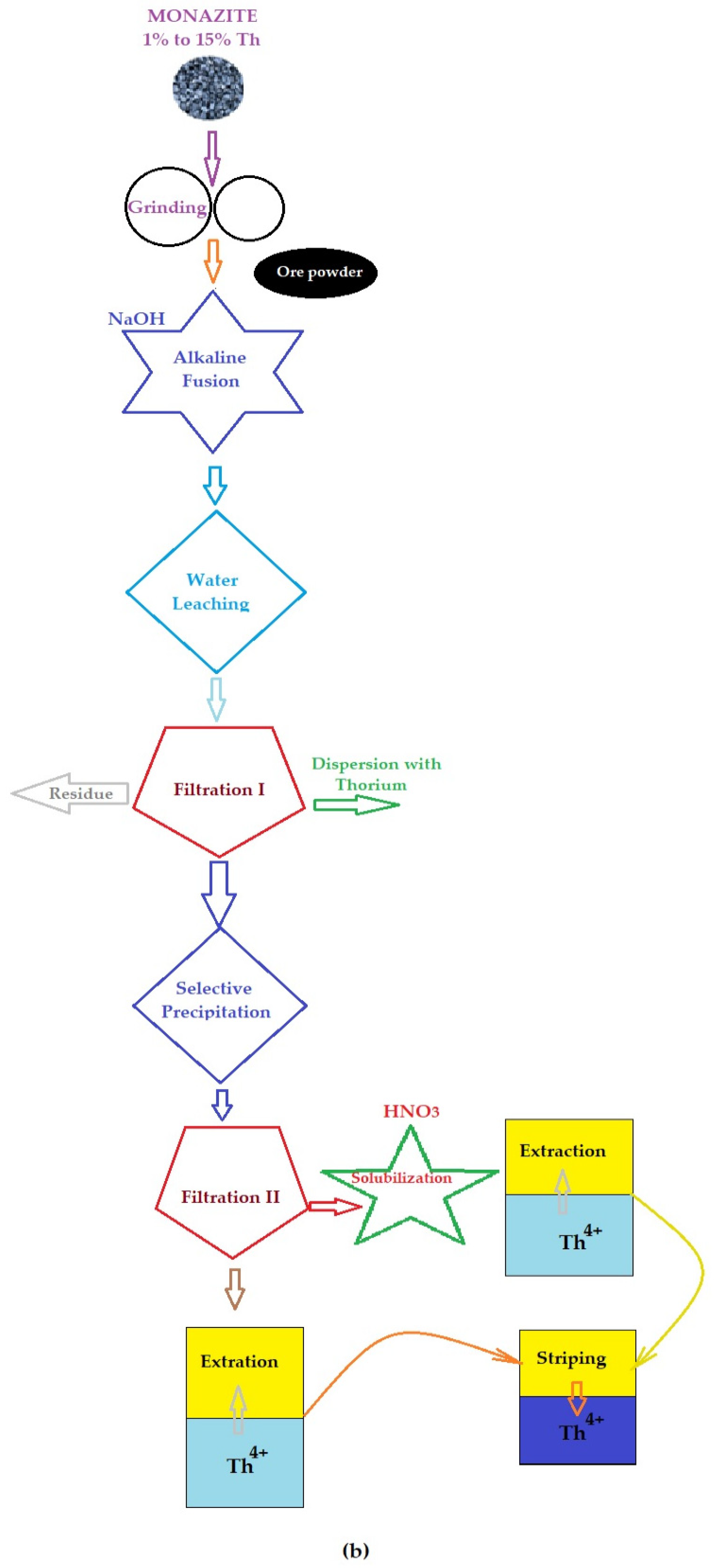
4. Classical Technology
5. Thorium Speciation
6. Thorium Determination
| Analytical Methods | Samples and/or Applications | Characteristics | Refs. |
|---|---|---|---|
| Radiometric analysis (α, β or γ) | Determination of uranium, thorium, plutonium, americium and curium ultra-traces | Photon–electron rejecting α liquid scintillation | [103] |
| Determination for levels of uranium and thorium in water along Oum Er-Rabia River | Alpha track detectors | [104] | |
| Thorium determination in intercomparison samples and in some Romanian building materials | Gamma ray spectrometry | [105] | |
| Thorium determination | Miscellaneous techniques | [106,107] | |
| X-ray fluorescence spectrometry | Determination of thorium in natural water | Coupled with preconcentration method | [108] |
| Trace element determination in thorium oxide | Total reflection X-ray fluorescence spectrometry | [109] | |
| Inductively Coupled Plasma- (ICP-) | Analysis of rare earth elements, thorium and uranium in geochemical certified reference materials and soils | Mass spectrometry (ICP-MS) | [110] |
| Determination of trace element concentrations and stable lead, uranium and thorium isotope ratios in in NORM and NORM-polluted sample leachates | Quadrupole-ICP-MS | [111] | |
| Chemical separation and determination of seventeen trace metals in thorium oxide matrix using a novel extractant—Cyanex-923 | Atomic Emission Spectrometry (AES) | [112] | |
| Determination of Th and U | AES with MSF | [113] | |
| Determination of trace thorium in uranium dioxide | AES | [114] | |
| Determination of REE, U, Th, Ba and Zr in simulated hydrogeological leachates | AES after matrix solvent extraction | [115] | |
| Determination of thorium and light rare-earth elements in soil water and its high molecular mass organic fractions | MS and on-line-coupled size-exclusion chromatography | [116] | |
| Determination of trace thorium and uranium impurities in scandium with high matrix | Optical Emission Spectrometry (OES) | [117] | |
| Determination of thorium(IV), titanium(IV), iron(III), lead(II) and chromium(III) on 2-nitroso-1-naphthol-impregnated MCI GEL CHP20P resin | Preconcentration and MS | [118] | |
| Trace metal determination in uranium and thorium compounds without prior matrix separation | Electrothermal vaporization and AES | [119] | |
| Atomic Absorption Spectrometry (AAS) | Thorium, zirconium and vanadium as chemical modifiers in the determination of arsenic | Electrothermal atomization | [120] |
| Cyclic Voltametric (CV) | Application in some nuclear material characterizations | Uranyl ion in sulfuric acid solutions | [121] |
| Chemically Modified Electrode (CME) | Determination of thorium by adsorptive type | Poly-complex system | [122] |
| Fluorogenic thorium sensors | Based on 2,6-pyridinedicarboxylic acid-substituted tetraphenylethenes | Induced emission characteristics | [123] |
| Selective optode | Design and evaluation of thorium (IV) | Membrane was prepared by incorporating 4-(p-nitrophenyl azo)–pyrocatechol | [124] |
| Micellar electrokinetic chromatographic | Ore and fish samples | Analysis of Th, U, Cu, Ni, Co and FE | [125] |
| Laser-induced breakdown spectrometry | Determination of trace constituents in thoria | Determination of thorium or uranyl ions | [126,127] |
| Electrochemical and spectro-electrochemical | Studies of bis(diketonate) thorium(IV) and uranium(IV) porphyrins | Complexes were synthesized using a hexa-aza porphyrin | [128] |
| Electrochemically modified detector | Elemental analysis of actinides | Graphite electrode with phthalocyanine | [129] |
| Selective extraction and trace determination of thorium | Synthesis of its application in water samples by spectrophotometry | UiO-66-OH zirconium MOF | [130] |
| Anodic polarization of thorium | Study of tungsten, cadmium and thorium electrodes | Electrochemical impedance spectroscopy | [131] |
| High-performance liquid chromatography | Studies on lanthanides, uranium and thorium | Amide-modified reversed phase supports | [132] |
| Ion exchange | Extraction of thorium on resin | Available extraction chromatographic resin | [133] |
| Separation of actinium from proton-irradiated thorium metal | Extraction chromatography | [134] |
7. Thorium Separation and/or Pre-Concentration
8. Membrane and Membrane Processes
8.1. Introduction to Membranes and Membrane Processes
- P = transmembrane pressure difference;
- Δc = concentration difference between the two compartments separated by a membrane;
- ΔE = potential difference.
8.2. Barro Membrane Processes
8.3. Electro-Membrane Processes
8.4. Membrane Processes Carried out under a Concentration Gradient (Liquid Membrane)
8.5. Transport in Liquid Membranes
8.5.1. Physical “Simple” Shipping
8.5.2. Facilitated Transport or Carrier-Mediated Transport
8.5.3. Coupled Co- or Counter-Transport
8.6. Hybrid Membrane Processes
9. Problems in Application and Achievement as Well as Development Perspectives of Urban Thorium Mining
10. Conclusions
Author Contributions
Funding
Institutional Review Board Statement
Data Availability Statement
Conflicts of Interest
Abbreviations
| AAS | Atomic Absorption Spectrometry |
| BLM (MLV) | Bulk Liquid Membrane |
| CME | Chemically Modified Electrode |
| CV | Cyclic Voltammetry |
| D | Dialysis |
| DM | Membrane Distillation |
| E | Extraction |
| ED | Electrodialysis |
| EDI | Electro-deionization |
| ELM | Emulsion Liquid Membrane |
| F | Filtration |
| G | Grinding |
| HFLM | Hollow Fiber Liquid Membrane |
| HLM | Hybrid Liquid Membrane |
| ICP-AES | Inductively Coupled Plasma–Atomic Emission Spectrometry |
| ICP-MS | Inductively Coupled Plasma–Mass Spectrometry |
| ICP-OES | Inductively Coupled Plasma–Optical Emission Spectrometry |
| IE | Ion Exchange |
| M | Milling |
| MF | Microfiltration |
| MOF | Metal-Organic Framework |
| MUF | Micellar Ultra-Filtration system |
| N | Neutralization |
| NF | Nanofiltration |
| P | Precipitation |
| PV | Pervaporation |
| RE | Re-Extraction |
| REE | Rare Earth Element |
| RO | Reverse Osmosis |
| S | Striping |
| SG | Gas Separation |
| TBP | Tri-Butyl Phosphate |
| UF | Ultrafiltration |
References
- Jyothi, R.K.; De Melo, L.G.T.C.; Santos, R.M.; Yoon, H.S. An overview of thorium as a prospective natural resource for future energy. Front. Energy Res. 2023, 11, 1132611. [Google Scholar] [CrossRef]
- Takaki, N.; Mardiansah, D. Core Design and Deployment Strategy of Heavy Water Cooled Sustainable Thorium Reactor. Sustainability 2012, 4, 1933–1945. [Google Scholar] [CrossRef]
- Takaki, N.; Sidik, P.; Sekimoto, H. Feasibility of Water Cooled Thorium Breeder Reactor Based on LWR Technology; American Nuclear Society: La Grange Park, IL, USA, 2007; pp. 1733–1738. [Google Scholar]
- Sidik, P.; Takaki, N.; Sekimoto, H. Feasible region of design parameters for water cooled thorium breeder reactor. J. Nucl. Sci. Technol. 2007, 44, 946–957. [Google Scholar]
- Sidik, P.; Takaki, N.; Sekimoto, H. Breeding capability and void reactivity analysis of heavy-water-cooled thorium reactor. J. Nucl. Sci. Technol. 2008, 45, 589–600. [Google Scholar]
- Ault, T.; Krahn, S.; Croff, A. Comparing the environmental impacts of uranium- and thorium-based fuel cycles with different recycle options. Prog. Nucl. Energy 2017, 100, 114–134. [Google Scholar] [CrossRef]
- Perron, R.; Gendron, D.; Causey, P.W. Construction of a thorium/actinium generator at the Canadian Nuclear Laboratories. Appl. Radiat. Isot. 2020, 164, 109262. [Google Scholar] [CrossRef]
- Von Gunten, H.R.; Roessler, E.; Lowson, R.T.; Reid, P.D.; Short, S.A. Distribution of uranium- and thorium series radionuclides in mineral phases of a weathered lateritic transect of a uranium ore body. Chem. Geol. 1999, 160, 225–240. [Google Scholar] [CrossRef]
- Available online: https://scholar.google.com/scholar?q=Thorium+reserve&hl=en&as_sdt=0,5 (accessed on 24 June 2023).
- Available online: https://scholar.google.com/scholar?hl=en&as_sdt=0%2C5&q=%22Thorium%22&btnG= (accessed on 24 June 2023).
- Corb Aron, R.A.; Abid, A.; Vesa, C.M.; Nechifor, A.C.; Behl, T.; Ghitea, T.C.; Munteanu, M.A.; Fratila, O.; Andronie-Cioara, F.L.; Toma, M.M.; et al. Recognizing the Benefits of Pre-/Probiotics in Metabolic Syndrome and Type 2 Diabetes Mellitus Considering the Influence of Akkermansia muciniphila as a Key Gut Bacterium. Microorganisms 2021, 9, 618. [Google Scholar] [CrossRef] [PubMed]
- Phillip, E.; Choo, T.F.; Khairuddin, N.W.A.; Abdel Rahman, R.O. On the Sustainable Utilization of Geopolymers for Safe Management of Radioactive Waste: A Review. Sustainability 2023, 15, 1117. [Google Scholar] [CrossRef]
- Kusumkar, V.V.; Galamboš, M.; Viglašová, E.; Daňo, M.; Šmelková, J. Ion-Imprinted Polymers: Synthesis, Characterization, and Adsorption of Radionuclides. Materials 2021, 14, 1083. [Google Scholar] [CrossRef]
- Santiago-Aliste, A.; Sánchez-Hernández, E.; Langa-Lomba, N.; González-García, V.; Casanova-Gascón, J.; Martín-Gil, J.; Martín-Ramos, P. Multifunctional Nanocarriers Based on Chitosan Oligomers and Graphitic Carbon Nitride Assembly. Materials 2022, 15, 8981. [Google Scholar] [CrossRef] [PubMed]
- Chen, Y.; Chen, Y.; Lu, D.; Qiu, Y. Synthesis of a Novel Water-Soluble Polymer Complexant Phosphorylated Chitosan for Rare Earth Complexation. Polymers 2022, 14, 419. [Google Scholar] [CrossRef] [PubMed]
- Inman, G.; Nlebedim, I.C.; Prodius, D. Application of Ionic Liquids for the Recycling and Recovery of Technologically Critical and Valuable Metals. Energies 2022, 15, 628. [Google Scholar] [CrossRef]
- Brewer, A.; Florek, J.; Kleitz, F. A perspective on developing solid-phase extraction technologies for industrial-scale critical materials recovery. Green Chem. 2022, 24, 2752–2765. [Google Scholar] [CrossRef]
- Yudaev, P.; Chistyakov, E. Chelating Extractants for Metals. Metals 2022, 12, 1275. [Google Scholar] [CrossRef]
- Varbanov, S.; Tashev, E.; Vassilev, N.; Atanassova, M.; Lachkova, V.; Tosheva, T.; Shenkov, S.; Dukov, I. Synthesis, characterization and implementation as a synergistic agent in the solvent extraction of lanthanoids. Polyhedron 2017, 134, 135. [Google Scholar] [CrossRef]
- Xiong, X.H.; Tao, Y.; Yu, Z.W.; Yang, L.X.; Sun, L.J.; Fan, Y.L.; Luo, F. Selective extraction of thorium from uranium and rare earth elements using sulfonated covalent organic framework and its membrane derivate. Chem. Eng. J. 2020, 15, 123240. [Google Scholar] [CrossRef]
- Cazalaà, J.B. Radium and thorium applications for the general public: Unexpected consequences of the discovery from Pierre and Marie Curie. J. Am. Soc. Anesthesiol. 2012, 117, 1202. [Google Scholar] [CrossRef]
- Pohjalainen, I.; Moore, I.D.; Geldhof, S.; Rosecker, V.; Sterba, J.; Schumm, T. Gas cell studies of thorium using filament dispensers at IGISOL. Nucl. Instrum. Methods Phys. Res. Sect. B Beam Interact. Mater. At. 2020, 484, 59–70. [Google Scholar] [CrossRef]
- Lavi, N.; Alfassi, Z.B. Development of Marinelli beaker standards containing thorium oxide and application for measurements of radioactive environmental samples. Radiat. Meas. 2005, 39, 15–19. [Google Scholar] [CrossRef]
- Li, Z.J.; Guo, X.; Qiu, J.; Lu, H.; Wang, J.Q.; Lin, J. Recent advances in the applications of thorium-based metal–organic frameworks and molecular clusters. Dalton Trans. 2022, 51, 7376–7389. [Google Scholar] [CrossRef]
- Hassan, H.J.; Hashim, S.; Sanusi, M.S.M.; Bradley, D.A.; Alsubaie, A.; Tenorio, R.G.; Bakri, N.F.; Tahar, R.M. The Radioactivity of Thorium Incandescent Gas Lantern Mantles. Appl. Sci. 2021, 11, 1311. [Google Scholar] [CrossRef]
- Das, S.; Kaity, S.; Kumar, R.; Banerjee, J.; Roy, S.B.; Chaudhari, G.P.; Daniel, B.S.S. Determination of Room Temperature Thermal Conductivity of Thorium—Uranium Alloys. In Thorium—Energy for the Future: Select Papers from ThEC15; Springer: Singapore, 2019; pp. 277–286. [Google Scholar]
- Dabare, P.R.; Mahakumara, P.D.; Mahawatte, P. Method Validation of In-Situ Gamma Spectroscopy for Quantification of Naturally Occurring Radioactive Materials (NORM) K-40, TH-232 and U-238 in Soil. In Proceedings of the International Conference on Management of Naturally Occurring Radioactive Material (NORM) in Industry, Vienna, Austria, 18–30 October 2020. [Google Scholar]
- Vasiliev, A.N.; Severin, A.; Lapshina, E.; Chernykh, E.; Ermolaev, S.; Kalmykov, S. Hydroxyapatite particles as carriers for 223 Ra. J. Radioanal. Nucl. Chem. 2017, 311, 1503–1509. [Google Scholar] [CrossRef]
- Peterson, S.; Adams, R.E.; Douglas, D.A., Jr. Properties of Thorium, Its Alloys, and Its Compounds 1965, (No. ORNL-TM-1144), Oak Ridge National Lab., Tenn. Available online: https://www.osti.gov/servlets/purl/4622065 (accessed on 24 June 2023).
- Zhang, Y.; Shao, X.; Yin, L.; Ji, Y. Estimation of Inhaled Effective Doses of Uranium and Thorium for Workers in Bayan Obo Ore and the Surrounding Public, Inner Mongolia, China. Int. J. Environ. Res. Public Health 2021, 18, 987. [Google Scholar] [CrossRef] [PubMed]
- Stojsavljević, A.; Borković-Mitić, S.; Vujotić, L.; Grujičić, D.; Gavrović-Jankulović, M.; Manojlović, D. The human biomonitoring study in Serbia: Background levels for arsenic, cadmium, lead, thorium and uranium in the whole blood of adult Serbian population. Ecotoxicol. Environ. Saf. 2019, 169, 402–409. [Google Scholar] [CrossRef] [PubMed]
- International Commission on Radiological Protection (ICRP). ICRP Publication 142: Radiological protection from naturally occurring radioactive material (NORM) in industrial processes. Ann. ICRP 2019, 48, 5–67. [Google Scholar] [CrossRef] [PubMed]
- Guo, P.; Duan, T.; Song, X.; Xu, J.; Chen, H. Effects of soil pH and organic matter on distribution of thorium fractions in soil contaminated by rare-earth industries. Talanta 2008, 77, 624–627. [Google Scholar] [CrossRef]
- Hayes, C.T.; Fitzsimmons, J.N.; Boyle, E.A.; McGee, D.; Anderson, R.F.; Weisend, R.; Morton, P.L. Thorium isotopes tracing the iron cycle at the Hawaii Ocean Time-series Station ALOHA. Geochim. Cosmochim. Acta 2015, 169, 1–16. [Google Scholar] [CrossRef]
- Suarez-Navarro, J.A.; Pujol, L.; Suarez-Navarro, M.J. Determination of specific alpha-emitting radionuclides (uranium, plutonium, thorium and polonium) in water using [Ba+Fe]-coprecipitation method. Appl. Radiat. Isot. 2017, 130, 162–171. [Google Scholar] [CrossRef]
- Chaudhury, D.; Sen, U.; Sahoo, B.K.; Bhat, N.N.; Kumara, S.; Karunakara, N.; Biswas, S.; Shenoy, S.; Bose, B. Thorium promotes lung, liver and kidney damage in BALB/c mouse via alterations in antioxidant systems. Chem. Biol. Interact. 2022, 363, 109977. [Google Scholar] [CrossRef]
- Wickstroem, K.; Hagemann, U.B.; Kristian, A.; Ellingsen, C.; Sommer, A.; Ellinger-Ziegelbauer, H.; Wirnitzer, U.; Hagelin, E.-M.; Larsen, A.; Smeets, R.; et al. Preclinical Combination Studies of an FGFR2 Targeted Thorium-227 Conjugate and the ATR Inhibitor BAY 1895344. Int. J. Radiat. Oncol. Biol. Phys. 2019, 105, 410–422. [Google Scholar] [CrossRef] [PubMed]
- Yantasee, W.; Sangvanich, T.; Creim, J.A.; Pattamakomsan, K.; Wiacek, R.J.; Fryxell, G.E.; Addleman, R.S.; Timchalk, C. Functional sorbents for selective capture of plutonium, americium, uranium, and thorium in blood. Health Phys. 2010, 99, 413–419. [Google Scholar] [CrossRef]
- Kumar, A.; Mishra, P.; Ghosh, S.; Sharma, P.; Ali, M.; Pandey, B.N.; Mishra, K.P. Thorium-induced oxidative stress mediated toxicity in mice and its abrogation by diethylenetriamine pentaacetate. Int. J. Radiat. Biol. 2008, 84, 337–349. [Google Scholar] [CrossRef]
- Chen, X.A.; Cheng, Y.E.; Rong, Z. Recent results from a study of thorium lung burdens and health effects among miners in China. J. Radiol. Prot. 2005, 25, 451. [Google Scholar] [CrossRef] [PubMed]
- Zapadinskaia, E.E.; Gasteva, G.N.; Titiova, I.N. Analysis of health state in individuals exposed to thorium and chemical hazards in occupational environment. Med. Tr. Promyshlennaia Ekol. 2005, 11, 14–19. [Google Scholar]
- Polednak, A.P.; Stehney, A.F.; Lucas, H.F. Mortality among male workers at a thorium-processing plant. Health Phys. 1983, 44, 239–251. [Google Scholar] [CrossRef] [PubMed]
- Yin, L.L.; Tian, Q.; Shao, X.Z.; Shen, B.M.; Su, X.; Ji, Y.Q. ICP-MS measurement of uranium and thorium contents in minerals in China. Nucl. Sci. Tech. 2016, 27, 10. [Google Scholar] [CrossRef]
- Shao, X.Z.; Xu, Y.; Zhang, Y.; Yin, L.L.; Kong, X.Y.; Ji, Y.Q. Monitoring of ultra-trace uranium and thorium in six-grade particles. Chemosphere 2019, 233, 76–80. [Google Scholar] [CrossRef]
- Sharmin, F.; Ovi, M.H.; Shelley, A. Radiotoxicity analysis of the spent nuclear fuel of VVER-1200 reactor. Prog. Nucl. Energy 2023, 156, 104538. [Google Scholar] [CrossRef]
- Gao, L.; Kano, N.; Sato, Y.; Li, C.; Zhang, S.; Imaizumi, H. Behavior and distribution of heavy metals including rare earth elements, thorium, and uranium in sludge from industry water treatment plant and recovery method of metals by biosurfactants application. Bioinorg. Chem. Appl. 2012, 2012, 173819. [Google Scholar] [CrossRef]
- Lapidus, G.T.; Doyle, F.M. Selective thorium and uranium extraction from monazite: I. Single-stage oxalate leaching. Hydrometallurgy 2015, 154, 102–110. [Google Scholar] [CrossRef]
- Lapidus, G.T.; Doyle, F.M. Selective thorium and uranium extraction from monazite: II. Approaches to enhance the removal of radioactive contaminants. Hydrometallurgy 2015, 155, 161–167. [Google Scholar] [CrossRef]
- El-Nadi, Y.A.; Daoud, J.A.; Aly, H.F. Modified leaching and extraction of uranium from hydrous oxide cake of Egyptian monazite. Int. J. Miner. Process. 2005, 76, 101–110. [Google Scholar] [CrossRef]
- Amer, T.E.; Abdella, W.M.; Wahab, G.M.A.; El-Sheikh, E.M. A suggested alternative procedure for processing of monazite mineral concentrate. Int. J. Miner. Process. 2013, 125, 106–111. [Google Scholar] [CrossRef]
- Eyal, Y.; Olander, D.R. Leaching of uranium and thorium from monazite: I. Initial leaching. Geochim. Cosmochim. Acta 1990, 54, 1867–1877. [Google Scholar] [CrossRef]
- Borai, E.H.; Abd El-Ghany, M.S.; Ahmed, I.M.; Hamed, M.M.; Shahr El-Din, A.M.; Aly, H.F. Modified acidic leaching for selective separation of thorium, phosphate and rare earth concentrates from Egyptian crude monazite. Int. J. Miner. Process. 2016, 149, 34–41. [Google Scholar] [CrossRef]
- Parzentny, H.R.; Róg, L. The Role of Mineral Matter in Concentrating Uranium and Thorium in Coal and Combustion Residues from Power Plants in Poland. Minerals 2019, 9, 312. [Google Scholar] [CrossRef]
- Selvig, L.K.; Inn, K.G.W.; Outola, I.M.J.; Kurosaki, H.; Lee, K.A. Dissolution of resistate minerals containing uranium and thorium: Environmental implications. J. Radioanal. Nucl. Chem. 2005, 263, 341–348. [Google Scholar] [CrossRef]
- Hamed, M.G.; El-khalafawy, A.; Youssef, M.A.; Borai, E.H. Competitive sorption behavior of mono, di, and trivalent ions in highly acidic waste by polymeric resin based on crotonic acid prepared by gamma radiation. Radiat. Phys. Chem. 2023, 212, 111159. [Google Scholar] [CrossRef]
- Shaeri, M.; Torab-Mostaedi, M.; Rahbar Kelishami, A. Solvent extraction of thorium from nitrate medium by TBP, Cyanex272 and their mixture. J. Radioanal. Nucl. Chem. 2015, 303, 2093–2099. [Google Scholar] [CrossRef]
- Nasab, M.E. Solvent extraction separation of uranium (VI) and thorium (IV) with neutral organophosphorus and amine ligands. Fuel 2015, 116, 595–600. [Google Scholar] [CrossRef]
- Alex, P.; Hubli, R.C.; Suri, A.K. Processing of rare earth concentrates. Rare Met. 2005, 24, 210–215. [Google Scholar]
- Panda, R.; Kumari, A.; Jha, M.K.; Hait, J.; Kumar, V.; Kumar, J.R.; Lee, J.Y. Leaching of rare earth metals (REMs) from Korean monazite concentrate. J. Ind. Eng. Chem. 2014, 20, 2035–2042. [Google Scholar] [CrossRef]
- Kul, M.; Topkaya, Y.; Karakaya, I. Rare earth double sulfates from pre-concentrated bastnasite. Hydrometallurgy 2008, 93, 129–135. [Google Scholar] [CrossRef]
- Fourest, B.; Lagarde, G.; Perrone, J.; Brandel, V.; Dacheux, N.; Genet, M. Solubility of thorium phosphate-diphosphate. New J. Chem. 1999, 23, 645–649. [Google Scholar] [CrossRef]
- Chi, R.; Xu, Z. A solution chemistry approach to the study of rare earth element precipitation by oxalic acid. Met. Mater. Trans. B 1999, 30, 189–195. [Google Scholar] [CrossRef]
- Tomazic, B.; Branica, M. Separation of uranium(VI) from rare earths(III) by hydrolytic precipitation. Inorg. Nucl. Chem. Lett. 1968, 4, 377–380. [Google Scholar] [CrossRef]
- Kang, M.J.; Han, B.E.; Hahn, P.S. Precipitation and adsorption of uranium (VI) under various aqueous conditions. Environ. Eng. Res. 2002, 7, 149–157. [Google Scholar]
- Bearse, A.E.; Calkins, G.D.; Clegg, J.W.; Filbert, J.R.B. Thorium and rare earths from monazite. Chem. Eng. Prog. 1954, 50, 235–239. [Google Scholar]
- Crouse, D.J.; Brown, K.B. The Amex Process for Extracting Thorium Ores with Alkyl Amines. Ind. Eng. Chem. 1959, 51, 1461–1464. [Google Scholar] [CrossRef]
- Wang, X.; Huang, W.; Gong, Y.; Jiang, F.; Zheng, H.; Zhu, T.; Long, D.; Li, Q. Electrochemical behavior of Th (IV) and its electrodeposition from ThF4-LiCl-KCl melt. Electrochim. Acta 2016, 196, 286–293. [Google Scholar] [CrossRef]
- Kumar, R.; Gupta, S.; Wajhal, S.; Satpati, S.K.; Sahu, M.L. Effect of process parameters on the recovery of thorium tetrafluoride prepared by hydrofluorination of thorium oxide, and their optimization. Nucl. Eng. Technol. 2022, 54, 1560–1569. [Google Scholar] [CrossRef]
- Udayakumar, S.; Baharun, N.; Rezan, S.A.; Ismail, A.F.; Takip, K.M. Economic evaluation of thorium oxide production from monazite using alkaline fusion method. Nucl. Eng. Technol. 2021, 53, 2418–2425. [Google Scholar] [CrossRef]
- Bahri, C.N.A.C.Z.; Al-Areqi, W.M.; Majid, A.A.; Ruf, M.I.F.M. Production of rare earth elements from Malaysian monazite by selective precipitation. Malays. J. Anal. Sci. 2016, 20, 44–50. [Google Scholar] [CrossRef]
- Megawati, H.P.; Prasetiawan, H.; Triwibowo, B.; Hisyam, A. Simulation Study of Thorium Separation from Monazite Mineral. In Proceedings of the 7th Engineering International Conference on Education, Concept and Application on Green Technology (EIC 2018), Semarang, Indonesia, 18 October 2018; pp. 455–459, ISBN 978-989-758-411-4. [Google Scholar] [CrossRef]
- Cabral, A.R.; Zeh, A. Karst-bauxite formation during the Great Oxidation Event indicated by dating of authigenic rutile and its thorium content. Sci. Rep. 2023, 13, 8633. [Google Scholar] [CrossRef]
- Hak, C.R.C.; Januri, Z.; Mustapha, I.; Mahat, S. Extraction of Thorium Oxide (ThO2) from Malaysian Monazite through Alkali Digestion: Physical and Chemical Characterization Using X-Ray Analysis. Key Eng. Mater. 2022, 908, 509–514. [Google Scholar] [CrossRef]
- Alotaibi, A.M.; Ismail, A.F.; Aziman, E.S. Ultra-effective modified clinoptilolite adsorbent for selective thorium removal from radioactive residue. Sci. Rep. 2023, 13, 9316. [Google Scholar] [CrossRef]
- Manchanda, V.K. Thorium as an abundant source of nuclear energy and challenges in separation science. Radiochim. Acta 2023, 111, 243–263. [Google Scholar] [CrossRef]
- Rump, A.; Hermann, C.; Lamkowski, A.; Popp, T.; Port, M. A comparison of the chemo-and radiotoxicity of thorium and uranium at different enrichment grades. Arch. Toxicol. 2023, 97, 1577–1598. [Google Scholar] [CrossRef]
- Schmidt, M.; Lee, S.S.; Wilson, R.E.; Soderholm, L.; Fenter, P. Sorption of tetravalent thorium on muscovite. Geochim. Cosmochim. Acta 2012, 88, 66–76. [Google Scholar] [CrossRef]
- Chadirji-Martinez, K.; Grosvenor, A.P.; Crawford, A.; Chernikov, R.; Heredia, E.; Feng, R.; Pan, Y. Thorium speciation in synthetic anhydrite: Implications for remediation and recovery of thorium from rare-earth mine tailings. Hydrometallurgy 2022, 214, 105965. [Google Scholar] [CrossRef]
- Khan, A.A.; Zada, Z.; Reshak, A.H.; Ishaq, M.; Zada, S.; Saqib, M.; Ismail, M.; Fazal-ur-Rehman, M.; Murtaza, G.; Zada, S.; et al. GGA and GGA + U Study of ThMn2Si2 and ThMn2Ge2 Compounds in a Body-Centered Tetragonal Ferromagnetic Phase. Molecules 2022, 27, 7070. [Google Scholar] [CrossRef] [PubMed]
- Nisbet, H.; Migdisov, A.; Xu, H.; Guo, X.; van Hinsberg, V.; Williams-Jones, A.E.; Boukhalfa, H.; Roback, R. An experimental study of the solubility and speciation of thorium in chloride-bearing aqueous solutions at temperatures up to 250 C. Geochim. Cosmochim. Acta 2018, 239, 363–373. [Google Scholar] [CrossRef]
- Oliveira, M.S.; Duarte, I.M.; Paiva, A.V.; Yunes, S.N.; Almeida, C.E. The role of chemical interactions between thorium, cerium, and lanthanum in lymphocyte toxicity. Arch. Environ. Occup. Health 2014, 69, 40–45. [Google Scholar] [CrossRef]
- Ma, Y.; Wang, J.; Peng, C.; Ding, Y.; He, X.; Zhang, P.; Li, N.; Lan, T.; Wang, D.; Zhang, Z. Toxicity of cerium and thorium on daphnia magna. Ecotoxicol. Environ. Saf. 2016, 134, 226–232. [Google Scholar] [CrossRef]
- Peng, C.; Ma, Y.; Ding, Y.; He, X.; Zhang, P.; Lan, T.; Wang, D.; Zhang, Z.; Zhang, Z. Influence of Speciation of Thorium on Toxic Effects to Green Algae Chlorella pyrenoidosa. Int. J. Mol. Sci. 2017, 18, 795. [Google Scholar] [CrossRef] [PubMed]
- Hirose, K. Chemical speciation of trace metals in seawater: A review. Anal. Sci. 2006, 22, 1055–1063. [Google Scholar] [CrossRef] [PubMed]
- Huang, W.; Hongwei, L.; Xin, X.; Guocheng, W. Development status and research progress in rare earth hydrometallurgy in China. J. Chin. Rare Earth Soc. Chin. 2006, 24, 129. [Google Scholar]
- Santschi, P.H.; Murray, J.W.; Baskaran, M.; Benitez-Nelson, C.R.; Guo, L.D.; Hung, C.C.; Lamborg, C.; Moran, S.B.; Passow, U.; Roy-Barman, M. Thorium speciation in seawater. Mar. Chem. 2006, 100, 250–268. [Google Scholar] [CrossRef]
- Vengosh, A.; Coyte, R.M.; Podgorski, J.; Johnson, T.M. A critical review on the occurrence and distribution of the uranium-and thorium-decay nuclides and their effect on the quality of groundwater. Sci. Total Environ. 2022, 808, 151914. [Google Scholar] [CrossRef]
- Rao, T.P.; Metilda, P.; Gladis, J.M. Overview of analytical methodologies for sea water analysis: Part I—Metals. Crit. Rev. in Anal. Chem. 2005, 35, 247–288. [Google Scholar] [CrossRef]
- Niazi, A.; Ghasemi, N.; Goodarzi, M.; Ebadi, A. Simultaneous spectrophotometric determination of uranium and thorium using arsenazo III by H-point standard addition method and partial least squares regression. J. Chin. Chem. Soc. 2007, 54, 411–418. [Google Scholar] [CrossRef]
- Sai, Y.; Zhang, J. Spectrophotometric Determination of Microamounts of Thorium with 3,5-Dibromosalicylfluorone by Ion-exchange Separation. Spectrosc. Spectr. Anal. 2001, 21, 843–845. [Google Scholar]
- Xia, C.B. Spectrophotometric Determination of Trace Thorium in Coal Gangue. Chin. J. Rare Met. 2003, 27, 416–417. [Google Scholar] [CrossRef]
- Pavón, J.L.P.; Cordero, B.M. Micellar systems in flow injection: Determination of gadolinium with 1-(2-pyridylazo)-2-naphthol in the presence of Triton X-100. Analyst 1992, 117, 215–217. [Google Scholar] [CrossRef]
- Khan, M.H.; Hafeez, M.; Bukhari, S.M.H.; Ali, A. Spectrophotometric determination of microamounts of thorium with thorin in the presence of cetylpyridinium chloride as surfactant in perchloric acid. J. Radioanal. Nucl. Chem. 2014, 301, 703–709. [Google Scholar] [CrossRef]
- Agnihotri, N.K.; Singh, V.K.; Singh, H.B. Simultaneous derivative spectrophotometric determination of thorium and uranium in a micellar medium. Talanta 1993, 40, 1851–1859. [Google Scholar] [CrossRef]
- Abu-Bakr, M.S.; Sedaira, H.; Hashem, E.Y. Complexation equilibria and spectrophotometric determination of iron (III) with 1-amino-4-hydroxyanthraquinone. Talanta 1994, 41, 1669–1674. [Google Scholar] [CrossRef]
- Ramesh, A.; Krishnamacharyulu, J.; Ravindranath, L.K.; Brahmaji Rao, S. Simultaneous determination of uranium and thorium using 4-(2′-thiazolylazo) resacetophenone oxime as analytical reagent. A derivative spectrophotometric method. J. Radioanal. Nucl. Chem. 1993, 170, 181–187. [Google Scholar] [CrossRef]
- Kuroda, R.; Kurosaki, M.; Hayashibe, Y.; Ishimaru, S. Simultaneous determination of uranium and thorium with Arsenazo III by second-derivative spectrophotometry. Talanta 1990, 37, 619–624. [Google Scholar] [CrossRef]
- Sharma, C.; Eshwar, M. Rapid spectrophotometric determination of thorium (IV) with 1-(2′-thiazolylazo)-2-naphthol. J. Radioanal. Nucl. Chem. 1985, 91, 323–328. [Google Scholar] [CrossRef]
- Mori, I.; Fujita, Y.; Fujita, K.; Kitano, S.; Ogawa, I.; Kawabe, H.; Koshiyama, Y.; Tanaka, T. Color reaction among pyrogallol red, thorium (IV) and samarium (III), and its application to the determination of these metals. Bull. Chem. Soc. Jpn. 1986, 59, 955–957. [Google Scholar] [CrossRef]
- Jarosz, M. Study of ternary thorium complexes with some triphenylmethane reagents and cationic surfactants. Analyst 1986, 111, 681–683. [Google Scholar] [CrossRef]
- Mori, I.; Fujita, Y.; Sakaguchi, K. Solvent extraction and spectrophotometry of Th (IV) with 3,4,5,6-tetrachlorogallein in the presence of La (III) and cetyltrimethylammonium chloride. Bunseki Kagaku 1982, 31, 99–102. [Google Scholar] [CrossRef]
- Zaki, M.T.M.; El-Sayed, A.Y. Determination of thorium using phenylfluorone and quercetin in the presence of surfactants and protective colloids. Anal. Lett. 1995, 28, 1525–1539. [Google Scholar] [CrossRef]
- Dacheux, N.; Aupiais, J. Determination of uranium, thorium, plutonium, americium, and curium ultratraces by photon electron rejecting α liquid scintillation. Anal. Chem. 1997, 69, 2275–2282. [Google Scholar] [CrossRef] [PubMed]
- Amrane, M.; Oufni, L. Determination for levels of uranium and thorium in water along Oum Er-Rabia River using alpha track detectors. J. Radiat. Res. Appl. Sci. 2017, 10, 246–251. [Google Scholar] [CrossRef]
- Pantelica, A.I.; Georgesecu, I.; Murariu-magureanu, D.M.; Margaritescu, I.; Cincu, E. Thorium determination in intercomparison samples and in some Romanian building materials by gamma ray spectrometry. Radiat. Protect. Dosim. 2001, 97, 187–191. [Google Scholar] [CrossRef]
- Chapter 58. Thorium. Compr. Anal. Chem. 1996, 30, 721–728. [CrossRef]
- Rao, T.P.; Metilda, P.; Gladis, J.M. Preconcentration techniques for uranium(VI) and thorium(IV) prior to analytical determination—An overview. Talanta 2006, 68, 1047–1064. [Google Scholar] [CrossRef]
- De Carvalho, M.S.; Domingues, M.D.L.F.; Mantovano, J.L.; Da Cunha, J.W.S.D. Preconcentration method for the determination of thorium in natural water by wavelength dispersive X-ray fluorescence spectrometry. J. Radioanal. Nucl. Chem. 2002, 253, 253–256. [Google Scholar] [CrossRef]
- Misra, N.L.; Dhara, S.; Adya, V.C.; Godbole, S.V.; Mudher, K.S.; Aggarwal, S.K. Trace element determination in thorium oxide using total reflection X-ray fluorescence spectrometry. Spectrochim. Acta Part B At. Spectrosc. 2008, 63, 81–85. [Google Scholar] [CrossRef]
- Kasar, S.; Murugan, R.; Arae, H.; Aono, T.; Sahoo, S.K. A Microwave Digestion Technique for the Analysis of Rare Earth Elements, Thorium and Uranium in Geochemical Certified Reference Materials and Soils by Inductively Coupled Plasma Mass Spectrometry. Molecules 2020, 25, 5178. [Google Scholar] [CrossRef]
- Mas, J.L.; Villa, M.; Hurtado, S.; García-Tenorio, R. Determination of trace element concentrations and stable lead, uranium and thorium isotope ratios by quadrupole-ICP-MS in NORM and NORM-polluted sample leachates. J. Hazard. Mater. 2012, 205–206, 198–207. [Google Scholar] [CrossRef]
- Kulkarni, M.J.; Argekar, A.A.; Mathur, J.N.; Page, A.G. Chemical separation and inductively coupled plasma–atomic emission spectrometric determination of seventeen trace metals in thorium oxide matrix using a novel extractant–Cyanex-923. Anal. Chim. Acta 1998, 370, 163–171. [Google Scholar] [CrossRef]
- Luo, Y.; Cong, H.X.; Zhao, Z.Q.; Hu, W.Q.; Zhou, W.; He, S.H. ICP-AES with MSF for Determination of Th and U. J. Nucl. Radiochem. 2015, 37, 37–40. [Google Scholar] [CrossRef]
- Hou, L.Q.; Luo, S.H.; Wang, S.A.; Sheng, H.W.; Xi, Y.F. Determination of trace thorium in uranium dioxide by inductively coupled plasma-atomic emission spectrometry. Metall. Anal. 2006, 26, 50–52. [Google Scholar]
- Ayranov, M.; Cobos, J.; Popa, K.; Rondinella, V.V. Determination of REE, U, Th, Ba, and Zr in simulated hydrogeological leachates by ICP-AES after matrix solvent extraction. J. Rare Earths 2009, 27, 123–127. [Google Scholar] [CrossRef]
- Casartelli, E.A.; Miekeley, N. Determination of thorium and light rare-earth elements in soil water and its high molecular mass organic fractions by inductively coupled plasma mass spectrometry and on-line-coupled size-exclusion chromatography. Anal. Bioanal. Chem. 2003, 377, 58–64. [Google Scholar] [CrossRef]
- She, Z.; Li, M.; Feng, Z.; Xu, Y.; Wang, M.; Pan, X.; Yang, Z. Determination of Trace Thorium and Uranium Impurities in Scandium with High Matrix by ICP-OES. Materials 2023, 16, 3023. [Google Scholar] [CrossRef]
- Aydin, F.A.; Soylak, M. Separation, preconcentration and inductively coupled plasma-mass spectrometric (ICP-MS) determination of thorium(IV), titanium(IV), iron(III), lead(II) and chromium(III) on 2-nitroso-1-naphthol impregnated MCI GEL CHP20P resin. J. Hazard. Mater. 2010, 173, 669–674. [Google Scholar] [CrossRef]
- Purohit, P.J.; Goyal, N.; Thulasidas, S.K.; Page, A.G.; Sastry, M.D. Electrothermal vaporization—Inductively coupled plasma-atomic emission spectrometry for trace metal determination in uranium and thorium compounds without prior matrix separation. Spectrochim. Acta Part B At. Spectrosc. 2000, 55, 1257–1270. [Google Scholar] [CrossRef]
- Castro, M.A.; García-Olalla, C.; Robles, L.C.; Aller, A.J. Behavior of thorium, zirconium, and vanadium as chemical modifiers in the determination of arsenic by electrothermal atomization atomic absorption spectrometry. Spectrochim. Acta Part B At. Spectrosc. 2002, 57, 1–14. [Google Scholar] [CrossRef]
- Casadio, S.; Lorenzinl, L. Cyclic voltammetric behavior of uranyl ion in sulfuric acid solutions. Application to some nuclear materials characterization. Anal. Lett. 1973, 6, 809–820. [Google Scholar] [CrossRef]
- Jin, L.T.; Shan, Y.; Tong, W.; Fang, Y.Z. Determination of thorium by adsorptive type chemically modified electrode with a polycomplex system. Microchim. Acta 1989, 97, 97–104. [Google Scholar] [CrossRef]
- Wen, J.; Dong, L.; Hu, S.; Li, W.; Li, S.; Wang, X. Fluorogenic thorium sensors based on 2,6-pyridinedicarboxylic acid-substituted tetraphenylethenes with aggregation-induced emission characteristics. Chem. Asian J. 2016, 11, 49–53. [Google Scholar] [CrossRef]
- Safavi, A.; Sadeghi, M. Design and evaluation of a thorium (IV) selective optode. Anal. Chim. Acta 2006, 567, 184–188. [Google Scholar] [CrossRef]
- Mirza, M.A.; Khuhawar, M.Y.; Arain, R.; Ch, M.A. Micellar electrokinetic chromatographic analysis of thorium, uranium, copper, nickel, cobalt and iron in ore and fish samples. Arab. J. Chem. 2018, 11, 305–312. [Google Scholar] [CrossRef]
- Sarkar, A.; Alamelu, D.; Aggarwal, S.K. Determination of trace constituents in thoria by laser induced breakdown spectrometry. J. Nucl. Mater. 2009, 384, 158–162. [Google Scholar] [CrossRef]
- Sarkar, A.; Alamelu, D.; Aggarwal, S.K. Determination of thorium and uranium in solution by laser-induced breakdown spectrometry. Appl. Opt. 2008, 47, G58–G64. [Google Scholar] [CrossRef]
- Kadish, K.M.; Liu, Y.H.; Anderson, J.E.; Dormond, A.; Belkalem, M.; Guilard, R. Electrochemical and spectroelectrochemical studies of bis(diketonate) thorium(IV) and uranium(IV) porphyrins. Inorg. Chim. Acta 1989, 163, 201–205. [Google Scholar] [CrossRef]
- De Diego Almeida, R.H.; Monroy-Guzmán, F.; Juárez, C.R.A.; Rocha, J.M.; Bustos, E.B. Electrochemical detector based on a modified graphite electrode with phthalocyanine for the elemental analysis of actinides. Chemosphere 2021, 276, 130114. [Google Scholar] [CrossRef] [PubMed]
- Moghaddam, Z.S.; Kaykhaii, M.; Khajeh, M.; Oveisi, A.R. Synthesis of UiO-66-OH zirconium metal-organic framework and its application for selective extraction and trace determination of thorium in water samples by spectrophotometry. Spectrochim. Acta Part A Mol. Biomol. Spectrosc. 2018, 194, 76–82. [Google Scholar] [CrossRef]
- Pakhui, G.; Ghosh, S.; Reddy, B.P. Th4+|Th couple in LiCl-KCl eutectic: Anodic polarization of thorium and electrochemical impedance spectroscopy study at tungsten, cadmium and thorium electrodes. Electrochim. Acta 2019, 295, 354–366. [Google Scholar] [CrossRef]
- Akhila Maheswari, M.; Prabhakaran, D.; Subramanian, M.S.; Sivaraman, N.; Srinivasan, T.G.; Vasudeva Rao, P.R. High performance liquid chromatographic studies on lanthanides, uranium and thorium on amide modified reversed phase supports. Talanta 2007, 72, 730–740. [Google Scholar] [CrossRef]
- Shimada-Fujiwara, A.; Hoshi, A.; Kameo, Y.; Nakashima, M. Influence of hydrofluoric acid on extraction of thorium using a commercially available extraction chromatographic resin. J. Chromatogr. A 2009, 1216, 4125–4127. [Google Scholar] [CrossRef]
- Radchenko, V.; Engle, J.W.; Wilson, J.J.; Maassen, J.R.; Nortier, F.M.; Taylor, W.A.; Birnbaum, E.R.; Hudston, L.A.; John, K.D.; Fassbender, M.E. Application of ion exchange and extraction chromatography to the separation of actinium from proton-irradiated thorium metal for analytical purposes. J. Chromatogr. A 2015, 1380, 55–63. [Google Scholar] [CrossRef]
- Singh, D.; Basu, S.; Mishra, B.; Prusty, S.; Kundu, T.; Rao, R. Textural and Chemical Characters of Lean Grade Placer Monazite of Bramhagiri Coast, Odisha, India. Minerals 2023, 13, 742. [Google Scholar] [CrossRef]
- Lazar, M.M.; Ghiorghita, C.-A.; Dragan, E.S.; Humelnicu, D.; Dinu, M.V. Ion-Imprinted Polymeric Materials for Selective Adsorption of Heavy Metal Ions from Aqueous Solution. Molecules 2023, 28, 2798. [Google Scholar] [CrossRef]
- Lee, J.; Yi, S.C. Accurate measurement of uranium and thorium in naturally occurring radioactive materials to overcome complex matrix interference. Appl. Radiat. Isot. 2023, 193, 110649. [Google Scholar] [CrossRef]
- Dumpala, R.M.R.; Sahu, M.; Nagar, B.K.; Raut, V.V.; Raje, N.H.; Rawat, N.; Subbiah, J.; Saxena, M.K.; Tomar, B.S. Accountancy for intrinsic colloids on thorium solubility: The fractionation of soluble species and the characterization of solubility limiting phase. Chemosphere 2021, 269, 129327. [Google Scholar] [CrossRef]
- Zhijun, G.; Wangsuo, W.; Dadong, S.; Minyu, T. Liquid-liquid extraction of uranium (VI) and thorium (IV) by two open-chain crown ethers with terminal quinolyl groups in chloroform. J. Radioanal. Nucl. Chem. 2003, 258, 199–203. [Google Scholar] [CrossRef]
- Metaxas, M.; Kasselouri-Rigopoulou, V.; Galiatsatou, P.; Konstantopoulou, C.; Oikonomou, D. Thorium Removal by Different Adsorbents. J. Hazard. Mater. 2003, 97, 71–82. [Google Scholar] [CrossRef]
- Alotaibi, A.M.; Ismail, A.F. Modification of Clinoptilolite as a Robust Adsorbent for Highly-Efficient Removal of Thorium (IV) from Aqueous Solutions. Int. J. Environ. Res. Public Health 2022, 19, 13774. [Google Scholar] [CrossRef] [PubMed]
- Felix, C.S.A.; Chagas, A.V.B.; de Jesus, R.F.; Barbosa, W.T.; Barbosa, J.D.V.; Ferreira, S.L.C.; Cerdà, V. Synthesis and Application of a New Polymer with Imprinted Ions for the Preconcentration of Uranium in Natural Water Samples and Determination by Digital Imaging. Molecules 2023, 28, 4065. [Google Scholar] [CrossRef] [PubMed]
- Liu, H.; Qi, C.; Feng, Z.; Lei, L.; Deng, S. Adsorption of Trace Thorium (IV) from Aqueous Solution by Mono-Modified β-Cyclodextrin Polyrotaxane Using Response Surface Methodology (RSM). J. Radioanal. Nucl. Chem. 2017, 314, 1607–1618. [Google Scholar] [CrossRef]
- Ansari, S.A.; Mohapatra, P.K.; Manchanda, V.K. A Novel Malonamide Grafted Polystyrene-Divinyl Benzene Resin for Extraction, Pre-Concentration and Separation of Actinides. J. Hazard. Mater. 2009, 161, 1323–1329. [Google Scholar] [CrossRef]
- Karmakar, R.; Singh, P.; Sen, K. Selectivity of Th (IV) Adsorption as Compared to U (VI), La (III), Ce (III), Sm (III) and Gd (III) Using Mesoporous Al2O3. Sep. Sci. Technol. 2021, 56, 2369–2384. [Google Scholar] [CrossRef]
- Kukkonen, E.; Virtanen, E.J.; Moilanen, J.O. α-Aminophosphonates, -Phosphinates, and -Phosphine Oxides as Extraction and Precipitation Agents for Rare Earth Metals, Thorium, and Uranium: A Review. Molecules 2022, 27, 3465. [Google Scholar] [CrossRef] [PubMed]
- Georgiou, E.; Pashalidis, I.; Raptopoulos, G.; Paraskevopoulou, P. Efficient Removal of Polyvalent Metal Ions (Eu(III) and Th(IV)) from Aqueous Solutions by Polyurea-Crosslinked Alginate Aerogels. Gels 2022, 8, 478. [Google Scholar] [CrossRef]
- Liao, W.; Zhang, Z.; Li, Y.; Wu, G.; Lu, Y. CN105734286A—Method for Separating Cerium-Fluoride and Thorium. China Patent CN105734286A, 11 December 2014. [Google Scholar]
- Lu, Y.; Zhang, Z.; Li, Y.; Liao, W. Extraction and recovery of cerium(IV) and thorium(IV) from sulphate medium by an α-aminophosphonate extractant. J. Rare Earths 2017, 35, 34–40. [Google Scholar] [CrossRef]
- Wei, H.; Li, Y.; Zhang, Z.; Xue, T.; Kuang, S.; Liao, W. Selective Extraction and Separation of Ce (IV) and Th (IV) from RE(III) in Sulfate Medium Using Di(2-Ethylhexyl)-N-Heptylaminomethylphosphonate. Solvent Extr. Ion Exch. 2017, 35, 117–129. [Google Scholar] [CrossRef]
- Kuang, S.; Zhang, Z.; Li, Y.; Wu, G.; Wei, H.; Liao, W. Selective Extraction and Separation of Ce(IV) from Thorium and Trivalent Rare Earths in Sulfate Medium by an α-Aminophosphonate Extractant. Hydrometallurgy 2017, 167, 107–114. [Google Scholar] [CrossRef]
- Kuang, S.; Zhang, Z.; Li, Y.; Wei, H.; Liao, W. Extraction and Separation of Heavy Rare Earths from Chloride Medium by α-Aminophosphonic Acid HEHAPP. J. Rare Earths 2018, 36, 304–310. [Google Scholar] [CrossRef]
- Zhao, Q.; Zhang, Z.; Li, Y.; Bian, X.; Liao, W. Solvent Extraction and Separation of Rare Earths from Chloride Media Using α-Aminophosphonic Acid Extractant HEHAMP. Solvent Extr. Ion Exch. 2018, 36, 136–149. [Google Scholar] [CrossRef]
- Kaygun, A.K.; Akyil, S. Study of the Behaviour of Thorium Adsorption on PAN/Zeolite Composite Adsorbent. J. Hazard. Mater. 2007, 147, 357–362. [Google Scholar] [CrossRef]
- Al-shaybe, M.; Khalili, F. Adsorption of Thorium (IV) and Uranium (VI) by Tulul Al- Shabba Zeolitic Tuff, Jordan. Jordan J. Earth Environ. Sci. 2009, 2, 108–119. [Google Scholar]
- Khazaei, Y.; Faghihian, H.; Kamali, M. Removal of Thorium from Aqueous Solutions by Sodium Clinoptilolite. J. Radioanal. Nucl. Chem. 2011, 289, 529–536. [Google Scholar] [CrossRef]
- Nurliati, G.; Krisnandi, Y.K.; Sihombing, R.; Salimin, Z. Studies of Modification of Zeolite by Tandem Acid-Base Treatments and Its Adsorptions Performance towards Thorium. At. Indones. 2015, 41, 87. [Google Scholar] [CrossRef]
- Akl, Z.F.; Hegazy, M.A. Selective cloud point extraction of thorium (IV) using tetraazonium based ionic liquid. J. Environ. Chem. Eng. 2020, 8, 104185. [Google Scholar] [CrossRef]
- Varala, S.; Kumari, A.; Dharanija, B.; Bhargava, S.K.; Parthasarathy, R.; Satyavathi, B. Removal of thorium (IV) from aqueous solutions by deoiled karanja seed cake: Optimization using Taguchi method, equilibrium, kinetic and thermodynamic studies. J. Environ. Chem. Eng. 2016, 4, 405–417. [Google Scholar] [CrossRef]
- Humelnicu, D.; Bulgariu, L.; Macoveanu, M. On the retention of uranyl and thorium ions from radioactive solution on peat moss. J. Hazard. Mater. 2010, 174, 782–787. [Google Scholar] [CrossRef]
- Scandura, G.; Eid, S.; Alnajjar, A.A.; Paul, T.; Karanikolos, G.N.; Shetty, D.; Omer, K.; Alqerem, R.; Juma, A.; Wang, H.; et al. Photo-responsive metal–organic frameworks–design strategies and emerging applications in photocatalysis and adsorption. Mater. Adv. 2023, 4, 1258–1285. [Google Scholar] [CrossRef]
- Wang, X.; Zheng, H.; Xu, Q.; Zhu, T.; Jiang, F.; She, C.; Wang, C.; Cong, H.; Gong, Y.; Huang, W.; et al. Electrochemical behaviors and electrolytic separation of Th (IV) and Ce (III) in ThF4-CeF3-LiCl-KCl quaternary melt. Sep. Purif. Technol. 2019, 210, 236–241. [Google Scholar] [CrossRef]
- Gomaa, H.; Emran, M.Y.; Elsenety, M.M.; Abdel-Rahim, R.D.; Deng, Q.; Gadallah, M.I.; Saad, M.; ALMohiy, H.; Ali, H.R.H.; Faraghally, F.A.; et al. Selective removal of thorium ions from aqueous solutions using a hybrid mesoporous adsorbent as benzenesulfonamide-derivative@ZrO2. J. Water Process Eng. 2023, 51, 103436. [Google Scholar] [CrossRef]
- Allam, E.M.; Lashen, T.A.; Abou El-Enein, S.A.; Hassanin, M.A.; Sakr, A.K.; Cheira, M.F.; Almuqrin, A.; Hanfi, M.Y.; Sayyed, M.I. Rare Earth Group Separation after Extraction Using Sodium Diethyldithiocarbamate/Polyvinyl Chloride from Lamprophyre Dykes Leachate. Materials 2022, 15, 1211. [Google Scholar] [CrossRef]
- Zhao, D.; Yu, S.; Jiang, W.-J.; Cai, Z.-H.; Li, D.-L.; Liu, Y.-L.; Chen, Z.-Z. Recent Progress in Metal-Organic Framework Based Fluorescent Sensors for Hazardous Materials Detection. Molecules 2022, 27, 2226. [Google Scholar] [CrossRef]
- Talan, D.; Huang, Q. Separation of Radionuclides from a Rare Earth-Containing Solution by Zeolite Adsorption. Minerals 2021, 11, 20. [Google Scholar] [CrossRef]
- Atanassova, M. Assessment of the Equilibrium Constants of Mixed Complexes of Rare Earth Elements with Acidic (Chelating) and Organophosphorus Ligands. Separations 2022, 9, 371. [Google Scholar] [CrossRef]
- Atanassova, M. Thenoyltrifluoroacetone: Preferable Molecule for Solvent Extraction of Metals—Ancient Twists to New Approaches. Separations 2022, 9, 154. [Google Scholar] [CrossRef]
- Salah, B.A.; Gaber, M.S.; Kandil, A.h.T. The Removal of Uranium and Thorium from Their Aqueous Solutions by 8-Hydroxyquinoline Immobilized Bentonite. Minerals 2019, 9, 626. [Google Scholar] [CrossRef]
- Nechifor, A.C.; Cotorcea, S.; Bungău, C.; Albu, P.C.; Pașcu, D.; Oprea, O.; Grosu, A.R.; Pîrțac, A.; Nechifor, G. Removing of the Sulfur Compounds by Impregnated Polypropylene Fibers with Silver Nanoparticles-Cellulose Derivatives for Air Odor Correction. Membranes 2021, 11, 256. [Google Scholar] [CrossRef] [PubMed]
- Ibrar, I.; Yadav, S.; Naji, O.; Alanezi, A.A.; Ghaffour, N.; Déon, S.; Subbiah, S.; Altaee, A. Development in forward Osmosis-Membrane distillation hybrid system for wastewater treatment. Sep. Purif. Technol. 2022, 286, 120498. [Google Scholar] [CrossRef]
- Imtiaz, A.; Othman, M.H.D.; Jilani, A.; Khan, I.U.; Kamaludin, R.; Iqbal, J.; Al-Sehemi, A.G. Challenges, Opportunities and Future Directions of Membrane Technology for Natural Gas Purification: A Critical Review. Membranes 2022, 12, 646. [Google Scholar] [CrossRef]
- Cimbru, A.M.; Rikabi, A.A.K.K.; Oprea, O.; Grosu, A.R.; Tanczos, S.-K.; Simonescu, M.C.; Pașcu, D.; Grosu, V.-A.; Dumitru, F.; Nechifor, G. pH and pCl Operational Parameters in Some Metallic Ions Separation with Composite Chitosan/Sulfonated Polyether Ether Ketone/Polypropylene Hollow Fibers Membranes. Membranes 2022, 12, 833. [Google Scholar] [CrossRef]
- Paun, G.; Neagu, E.; Parvulescu, V.; Anastasescu, M.; Petrescu, S.; Albu, C.; Nechifor, G.; Radu, G.L. New Hybrid Nanofiltration Membranes with Enhanced Flux and Separation Performances Based on Polyphenylene Ether-Ether-Sulfone/Polyacrylonitrile/SBA-15. Membranes 2022, 12, 689. [Google Scholar] [CrossRef]
- Baker, W. Membrane Technology and Applications, 3rd ed.; John Wiley & Sons Ltd.: Chichester, UK, 2012; pp. 148–149. ISBN 9780470743720. [Google Scholar]
- Mulder, M. The Use of Membrane Processes in Environmental Problems. An Introduction. In Membrane Processes in Separation and Purification; NATO ASI Series (Series E: Applied Sciences); Crespo, J.G., Böddeker, K.W., Eds.; Springer: Dordrecht, The Netherlands, 1994; Volume 272. [Google Scholar] [CrossRef]
- Strathmann, H.; Giorno, L.; Drioli, E. Introduction to Membrane Science and Technology; Institute on Membrane Technology, CNR-ITMat University of Calabria: Rende, Italy, 2011; pp. 27–58. [Google Scholar]
- Van Der Bruggen, B.; Vandecasteele, C.; Van Gestel, T.; Doyen, W.; Leysen, R. A review of pressure-driven membrane processes in wastewater treatment and drinking water production. Environ. Prog. 2003, 22, 46–56. [Google Scholar] [CrossRef]
- Drioli, E.; Stankiewicz, A.I.; Macedonio, F. Membrane engineering in process intensification—An overview. J. Membr. Sci. 2011, 380, 1–8. [Google Scholar] [CrossRef]
- Iulianelli, A.; Drioli, E. Membrane engineering: Latest advancements in gas separation and pre-treatment processes, petrochemical industry and refinery, and future perspectives in emerging applications. Fuel Process. Technol. 2020, 206, 106464. [Google Scholar] [CrossRef]
- Li, N.N.; Fane, A.G.; Ho, W.W.; Matsuura, T. (Eds.) Advanced Membrane Technology and Applications; John Wiley & Sons: Hoboken, NJ, USA, 2011; Available online: https://toc.library.ethz.ch/objects/pdf/e16_978-0-471-73167-2_01.pdf (accessed on 24 June 2023).
- Drioli, E.; Criscuoli, A.; Curcio, E. Membrane Contactors: Fundamentals, Applications and Potentialities; Elsevier: Amsterdam, The Netherlands, 2011. [Google Scholar]
- Bernardoa, P.; Drioli, E. Membrane Gas Separation Progresses for Process Intensification Strategy in the Petrochemical Industry. Pet. Chem. 2010, 50, 271–282. [Google Scholar] [CrossRef]
- Van der Bruggen, B.; Lejon, L.; Vandecasteele, C. Reuse, treatment, and discharge of the concentrate of pressure-driven membrane processes. Environ. Sci. Technol. 2003, 37, 3733–3738. [Google Scholar] [CrossRef]
- Van der Bruggen, B.; Everaert, K.; Wilms, D.; Vandecasteele, C. Application of nanofiltration for the removal of pesticides, nitrate and hardness from ground water: Retention properties and economic evaluation. J. Membr. Sci. 2001, 193, 239–248. [Google Scholar] [CrossRef]
- Peng, N.; Widjojo, N.; Sukitpaneenit, P.; Teoh, M.M.; Lipscomb, G.G.; Chung, T.S.; Lai, J.Y. Evolution of polymeric hollow fibers as sustainable technologies: Past, present, and future. Prog. Polym. Sci. 2012, 37, 1401–1424. [Google Scholar] [CrossRef]
- Kamolov, A.; Turakulov, Z.; Rejabov, S.; Díaz-Sainz, G.; Gómez-Coma, L.; Norkobilov, A.; Fallanza, M.; Irabien, A. Decarbonization of Power and Industrial Sectors: The Role of Membrane Processes. Membranes 2023, 13, 130. [Google Scholar] [CrossRef] [PubMed]
- Zanco, S.E.; Pérez-Calvo, J.-F.; Gasós, A.; Cordiano, B.; Becattini, V.; Mazzotti, M. Postcombustion CO2 Capture: A Comparative Techno-Economic Assessment of Three Technologies Using a Solvent, an Adsorbent, and a Membrane. ACS Eng. Au 2021, 1, 50–72. [Google Scholar] [CrossRef]
- Rahman, T.U.; Roy, H.; Islam, M.R.; Tahmid, M.; Fariha, A.; Mazumder, A.; Tasnim, N.; Pervez, M.N.; Cai, Y.; Naddeo, V.; et al. The Advancement in Membrane Bioreactor (MBR) Technology toward Sustainable Industrial Wastewater Management. Membranes 2023, 13, 181. [Google Scholar] [CrossRef]
- Dunn, R.O., Jr.; Scamehorn, J.F.; Christian, S.D. Use of micellar-enhanced ultrafiltration to remove dissolved organics from aqueous streams. Sep. Sci. Technol. 1985, 20, 257–284. [Google Scholar] [CrossRef]
- Christian, S.D.; Bhat, S.N.; Tucker, E.E.; Scamehorn, J.F.; El-Sayed, D.A. Micellar-enhanced ultrafiltration of chromate anion from aqueous streams. AIChE J. 1988, 34, 189–194. [Google Scholar] [CrossRef]
- Dunn, R.O., Jr.; Scamehorn, J.F.; Christian, S.D. Concentration polarization effects in the use of micellar-enhanced ultrafiltration to remove dissolved organic pollutants from wastewater. Sep. Sci. Technol. 1987, 22, 763–789. [Google Scholar] [CrossRef]
- Chen, M.; Jafvert, C.T.; Wu, Y.; Cao, X.; Hankins, N.P. Inorganic anion removal using micellar enhanced ultrafiltration (MEUF), modeling anion distribution and suggested improvements of MEUF: A review. Chem. Eng. J. 2020, 398, 125413. [Google Scholar] [CrossRef]
- Nechifor, G.; Păncescu, F.M.; Albu, P.C.; Grosu, A.R.; Oprea, O.; Tanczos, S.-K.; Bungău, C.; Grosu, V.-A.; Ioan, M.-R.; Nechifor, A.C. Transport and Separation of the Silver Ion with n–decanol Liquid Membranes Based on 10–undecylenic Acid, 10–undecen–1–ol and Magnetic Nanoparticles. Membranes 2021, 11, 936. [Google Scholar] [CrossRef]
- Burts, K.S.; Plisko, T.V.; Sjölin, M.; Rodrigues, G.; Bildyukevich, A.V.; Lipnizki, F.; Ulbricht, M. Development of Antifouling Polysulfone Membranes by Synergistic Modification with Two Different Additives in Casting Solution and Coagulation Bath: Synperonic F108 and Polyacrylic Acid. Materials 2022, 15, 359. [Google Scholar] [CrossRef]
- Nagarale, R.K.; Gohil, G.S.; Shahi, V.K. Recent developments on ion-exchange membranes and electro-membrane processes. Adv. Colloid Interface Sci. 2006, 119, 97–130. [Google Scholar] [CrossRef]
- Doornbusch, G.; van der Wal, M.; Tedesco, M.; Post, J.; Nijmeijer, K.; Borneman, Z. Multistage electrodialysis for desalination of natural seawater. Desalination 2021, 505, 114973. [Google Scholar] [CrossRef]
- Tekinalp, Ö.; Zimmermann, P.; Holdcroft, S.; Burheim, O.S.; Deng, L. Cation Exchange Membranes and Process Optimizations in Electrodialysis for Selective Metal Separation: A Review. Membranes 2023, 13, 566. [Google Scholar] [CrossRef]
- Cournoyer, A.; Bazinet, L. Electrodialysis Processes an Answer to Industrial Sustainability: Toward the Concept of Eco-Circular Economy? —A Review. Membranes 2023, 13, 205. [Google Scholar] [CrossRef]
- Dammak, L.; Fouilloux, J.; Bdiri, M.; Larchet, C.; Renard, E.; Baklouti, L.; Sarapulova, V.; Kozmai, A.; Pismenskaya, N. A Review on Ion-Exchange Membrane Fouling during the Electrodialysis Process in the Food Industry, Part 1: Types, Effects, Characterization Methods, Fouling Mechanisms and Interactions. Membranes 2021, 11, 789. [Google Scholar] [CrossRef]
- Solonchenko, K.; Kirichenko, A.; Kirichenko, K. Stability of Ion Exchange Membranes in Electrodialysis. Membranes 2023, 13, 52. [Google Scholar] [CrossRef]
- Veerman, J.; Gómez-Coma, L.; Ortiz, A.; Ortiz, I. Resistance of Ion Exchange Membranes in Aqueous Mixtures of Monovalent and Divalent Ions and the Effect on Reverse Electrodialysis. Membranes 2023, 13, 322. [Google Scholar] [CrossRef]
- Gao, W.; Fang, Q.; Yan, H.; Wei, X.; Wu, K. Recovery of Acid and Base from Sodium Sulfate Containing Lithium Carbonate Using Bipolar Membrane Electrodialysis. Membranes 2021, 11, 152. [Google Scholar] [CrossRef]
- Zhou, H.; Ju, P.; Hu, S.; Shi, L.; Yuan, W.; Chen, D.; Wang, Y.; Shi, S. Separation of Hydrochloric Acid and Oxalic Acid from Rare Earth Oxalic Acid Precipitation Mother Liquor by Electrodialysis. Membranes 2023, 13, 162. [Google Scholar] [CrossRef]
- Gurreri, L.; Tamburini, A.; Cipollina, A.; Micale, G. Electrodialysis Applications in Wastewater Treatment for Environmental Protection and Resources Recovery: A Systematic Review on Progress and Perspectives. Membranes 2020, 10, 146. [Google Scholar] [CrossRef]
- Drioli, E.; Romano, M. Progress and new perspectives on integrated membrane operations for sustainable industrial growth. Ind. Eng. Chem. Res. 2001, 40, 1277–1300. [Google Scholar] [CrossRef]
- Christensen, J.J.; Lamb, J.D.; Brown, P.R.; Oscarson, J.L.; Izatt, R.M. Liquid Membrane Separations of Metal Cations Using Macrocyclic Carriers. Sep. Sci. Technol. 1981, 16, 1193–1215. [Google Scholar] [CrossRef]
- Brown, P.R.; Izatt, R.M.; Christensenand, J.J.; Lamb, J.D. Transport of Eu2+ in a H2O-CHCl3-H2O liquid membrane system containing the macrocyclic polyether 18-crown-6. J. Membr.Sci. 1983, 13, 85–88. [Google Scholar] [CrossRef]
- Burgard, M.; Elisoamiadana, P.; Leroy, M.J.F. Liquid membrane studies: Transport against the concentration gradient of AuCI. In Proceedings of the International Solvent Extraction Conference (ISEC′83), Denver, CO, USA, 26 August–2 September 1983; Volume II, pp. 399–400. [Google Scholar]
- Kislik, V.S.; Eyal, A.M. Hybrid liquid membrane (HLM) system in separation technologies. J. Membr. Sci. 1996, 111, 259–272. [Google Scholar] [CrossRef]
- Majumdar, S.; Sirkar, K.K.; Sengupta, A. Hollow-Fiber Contained Liquid Membrane. In Membrane Handbook; Ho, W.S.W., Sirkar, K.K., Eds.; Springer: Boston, MA, USA, 1992. [Google Scholar] [CrossRef]
- Schlosser, S.; Sabol, E. Three-phase contactor with distributed U-shaped bundles of hollow-fibers for pertraction. J. Membr. Sci. 2002, 210, 331–347. [Google Scholar] [CrossRef]
- Wodzki, R.; Nowaczyk, J. Propionic and acetic acid pertraction through a multimembrane hybrid system containing TOPO or TBP. Sep. Purif. Technol. 2002, 26, 207–220. [Google Scholar] [CrossRef]
- Nechifor, A.C.; Goran, A.; Grosu, V.-A.; Bungău, C.; Albu, P.C.; Grosu, A.R.; Oprea, O.; Păncescu, F.M.; Nechifor, G. Improving the Performance of Composite Hollow Fiber Membranes with Magnetic Field Generated Convection Application on pH Correction. Membranes 2021, 11, 445. [Google Scholar] [CrossRef]
- Kubisova, L.; Sabolova, E.; Schlosser, S.; Martak, J.; Kertesz, R. Mass-transfer in membrane based solvent extraction and stripping of 5-methyl-2-pyrazinecarboxylic acid and co-transport of sulphuric acid in HF contactors. Desalination 2004, 163, 27–38. [Google Scholar] [CrossRef]
- Nechifor, A.C.; Goran, A.; Tanczos, S.-K.; Păncescu, F.M.; Oprea, O.-C.; Grosu, A.R.; Matei, C.; Grosu, V.-A.; Vasile, B.Ș.; Albu, P.C. Obtaining and Characterizing the Osmium Nanoparticles/n–Decanol Bulk Membrane Used for the p–Nitrophenol Reduction and Separation System. Membranes 2022, 12, 1024. [Google Scholar] [CrossRef]
- Ferencz, A.; Grosu, A.R.; Al-Ani, H.N.A.; Nechifor, A.C.; Tanczos, S.-K.; Albu, P.C.; Crăciun, M.E.; Ioan, M.-R.; Grosu, V.-A.; Nechifor, G. Operational Limits of the Bulk Hybrid Liquid Membranes Based on Dispersion Systems. Membranes 2022, 12, 190. [Google Scholar] [CrossRef] [PubMed]
- Al-Ani, F.H.; Alsalhy, Q.F.; Al-Dahhan, M.H. Enhancing Emulsion Liquid Membrane System (ELM) Stability and Performance for the Extraction of Phenol from Wastewater using Various Nanoparticles. Desalin. Water Treat. 2021, 210, 180–191. [Google Scholar] [CrossRef]
- Pavón, S.; Blaesing, L.; Jahn, A.; Aubel, I.; Bertau, M. Liquid Membranes for Efficient Recovery of Phenolic Compounds Such as Vanillin and Catechol. Membranes 2021, 11, 20. [Google Scholar] [CrossRef] [PubMed]
- Wang, B.-Y.; Zhang, N.; Li, Z.-Y.; Lang, Q.-L.; Yan, B.-H.; Liu, Y.; Zhang, Y. Selective Separation of Acetic and Hexanoic Acids across Polymer Inclusion Membrane with Ionic Liquids as Carrier. Int. J. Mol. Sci. 2019, 20, 3915. [Google Scholar] [CrossRef] [PubMed]
- Yang, B.; Bai, L.; Li, T.; Deng, L.; Liu, L.; Zeng, S.; Han, J.; Zhang, X. Super selective ammonia separation through multiple-site interaction with ionic liquid-based hybrid membranes. J. Membr. Sci. 2021, 628, 119264. [Google Scholar] [CrossRef]
- Jean, E.; Villemin, D.; Hlaibi, M.; Lebrun, L. Heavy metal ions extraction using new supported liquid membranes containing ionic liquid as carrier. Sep. Pur. Technol. 2018, 201, 1–9. [Google Scholar] [CrossRef]
- Craveiro, R.; Neves, L.A.; Duarte, A.R.C.; Paiva, A. Supported liquid membranes based on deep eutectic solvents for gas separation processes. Sep. Pur. Technol. 2021, 254, 117593. [Google Scholar] [CrossRef]
- Wang, Z.Y.; Sun, Y.; Tang, N.; Miao, C.L.; Wang, Y.T.; Tang, L.H.; Wang, S.X.; Yang, X.J. Simultaneous extraction and recovery of gold(I) from alkaline solutions using an environmentally benign polymer inclusion membrane with ionic liquid as the carrier. Sep. Purif. Technol. 2019, 222, 136–144. [Google Scholar] [CrossRef]
- Bazhenov, S.D.; Bildyukevich, A.V.; Volkov, A.V. Gas-liquid hollow fiber membrane contactors for different applications. Fibers 2018, 6, 76. [Google Scholar] [CrossRef]
- Diaconu, I.; Nechifor, G.; Nechifor, A.C.; Ruse, E.; Totu, E.E. Membranary techniques used at the separation of some phenolic compounds from aqueous media. UPB Sci. Bull. Ser. B Chem. Mater. Sci. 2009, 71, 39–46. [Google Scholar]
- Diaconu, I.; Gîrdea, R.; Cristea, C.; Nechifor, G.; Ruse, E.; Totu, E.E. Removal and recovery of some phenolic pollutants using liquid membranes. Rom. Biotechnol. Lett. 2010, 15, 5702–5708. [Google Scholar]
- Koter, S.; Szczepański, P.; Mateescu, M.; Nechifor, G.; Badalau, L.; Koter, I. Modeling of the cadmium transport through a bulk liquid membrane. Sep. Purif. Technol. 2013, 107, 135–143. [Google Scholar] [CrossRef]
- Szczepański, P.; Tanczos, S.K.; Ghindeanu, D.L.; Wódzki, R. Transport of p-nitrophenol in an agitated bulk liquid membrane system—Experimental and theoretical study by network analysis. Sep. Pur. Technol. 2014, 132, 616–626. [Google Scholar] [CrossRef]
- Craciun, M.E.; Mihai, M.; Nechifor, G. Characteristics of double jet imobilized membrane. Environ. Eng. Manag. J. 2009, 8, 771–776. [Google Scholar]
- Yoshida, W.; Baba, Y.; Kubota, F.; Kolev, S.D.; Goto, M. Selective transport of scandium(III) across polymer inclusion membranes with improved stability which contain an amic acid carrier. J. Membr. Sci. 2019, 572, 291–299. [Google Scholar] [CrossRef]
- Rahman, R.O.A.; Ibrahium, H.A.; Hung, Y.-T. Liquid Radioactive Wastes Treatment: A Review. Water 2011, 3, 551–565. [Google Scholar] [CrossRef]
- Barambu, N.U.; Bilad, M.R.; Wibisono, Y.; Jaafar, J.; Mahlia, T.M.I.; Khan, A.L. Membrane Surface Patterning as a Fouling Mitigation Strategy in Liquid Filtration: A Review. Polymers 2019, 11, 1687. [Google Scholar] [CrossRef]
- Karuppasamy, K.; Theerthagiri, J.; Vikraman, D.; Yim, C.-J.; Hussain, S.; Sharma, R.; Maiyalagan, T.; Qin, J.; Kim, H.-S. Ionic Liquid-Based Electrolytes for Energy Storage Devices: A Brief Review on Their Limits and Applications. Polymers 2020, 12, 918. [Google Scholar] [CrossRef]
- Gonçalves, A.R.P.; Paredes, X.; Cristino, A.F.; Santos, F.J.V.; Queirós, C.S.G.P. Ionic Liquids—A Review of Their Toxicity to Living Organisms. Int. J. Mol. Sci. 2021, 22, 5612. [Google Scholar] [CrossRef]
- Friess, K.; Izák, P.; Kárászová, M.; Pasichnyk, M.; Lanč, M.; Nikolaeva, D.; Luis, P.; Jansen, J.C. A Review on Ionic Liquid Gas Separation Membranes. Membranes 2021, 11, 97. [Google Scholar] [CrossRef]
- Alashkar, A.; Al-Othman, A.; Tawalbeh, M.; Qasim, M. A Critical Review on the Use of Ionic Liquids in Proton Exchange Membrane Fuel Cells. Membranes 2022, 12, 178. [Google Scholar] [CrossRef] [PubMed]
- Rosli, N.A.H.; Loh, K.S.; Wong, W.Y.; Yunus, R.M.; Lee, T.K.; Ahmad, A.; Chong, S.T. Review of Chitosan-Based Polymers as Proton Exchange Membranes and Roles of Chitosan-Supported Ionic Liquids. Int. J. Mol. Sci. 2020, 21, 632. [Google Scholar] [CrossRef]
- Ribas, T.C.F.; Croft, C.F.; Almeida, M.I.G.S.; Mesquita, R.B.R.; Kolev, S.D.; Rangel, A.O.S.S. Use of a Polymer Inclusion Membrane and a Chelating Resin for the Flow-Based Sequential Determination of Copper (II) and Zinc (II) in Natural Waters and Soil Leachates. Molecules 2020, 25, 5062. [Google Scholar] [CrossRef] [PubMed]
- Radzyminska-Lenarcik, E.; Ulewicz, M. Polymer Inclusion Membranes (PIMs) Doped with Alkylimidazole and their Application in the Separation of Non-Ferrous Metal Ions. Polymers 2019, 11, 1780. [Google Scholar] [CrossRef] [PubMed]
- Bahrami, S.; Dolatyari, L.; Shayani-Jam, H.; Yaftian, M.R.; Kolev, S.D. On the Potential of a Poly(vinylidenefluoride-co-hexafluoropropylene) Polymer Inclusion Membrane Containing Aliquat® 336 and Dibutyl Phthalate for V(V) Extraction from Sulfate Solutions. Membranes 2022, 12, 90. [Google Scholar] [CrossRef]
- Eyal, A.; Kislik, V. Aqueous hybrid liquid membrane a novel system for separation of solutes using water-soluble polymers as carriers. J. Membr. Sci. 1999, 161, 207–221. [Google Scholar] [CrossRef]
- Alamdar Milani, S.; Zahakifar, F.; Charkhi, A. Continuous bulk liquid membrane technique for thorium transport: Modeling and experimental validation. J. Iran. Chem. Soc. 2018, 16, 455–464. [Google Scholar] [CrossRef]
- Dong, X.; Lu, D.; Harris, T.A.L.; Escobar, I.C. Polymers and Solvents Used in Membrane Fabrication: A Review Focusing on Sustainable Membrane Development. Membranes 2021, 11, 309. [Google Scholar] [CrossRef]
- Nicoletta, F.P.; Cupelli, D.; Formoso, P.; De Filpo, G.; Colella, V.; Gugliuzza, A. Light Responsive Polymer Membranes: A Review. Membranes 2012, 2, 134–197. [Google Scholar] [CrossRef]
- Rybak, A.; Rybak, A.; Kolev, S.D. A Modern Computer Application to Model Rare Earth Element Ion Behavior in Adsorptive Membranes and Materials. Membranes 2023, 13, 175. [Google Scholar] [CrossRef] [PubMed]
- Sabbatovskii, K.G. The effect of the adsorption of multicharge cations on the selectivity of a nanofiltration membrane. Colloid J. 2003, 65, 237–243. [Google Scholar] [CrossRef]
- Kaptakov, V.O.; Milyutin, V.V.; Nekrasova, N.A.; Zelenin, P.G.; Kozlitin, E.A. Nanofiltration Extraction of Uranium and Thorium from Aqueous Solutions. Radiochemistry 2021, 63, 169–172. [Google Scholar] [CrossRef]
- Xu, L.; Gao, X.; Li, Z.; Gao, C. Removal of fluoride by nature diatomite from high-fluorine water: An appropriate pretreatment for nanofiltration process. Desalination 2015, 369, 97–104. [Google Scholar] [CrossRef]
- Khedr, M.G. Radioactive contamination of groundwater, special aspects and advantages of removal by reverse osmosis and nanofiltration. Desalination 2013, 321, 47–54. [Google Scholar] [CrossRef]
- Favre-Reguillon, A.; Lebuzit, G.; Foos, J.; Guy, A.; Draye, M.; Lemaire, M. Selective concentration of uranium from seawater by nanofiltration. Ind. Eng. Chem. Res. 2003, 42, 5900–5904. [Google Scholar] [CrossRef]
- Sharma, M.; Sharma, P.; Yadav, L.; Janu, V.C.; Gupta, R. Sequestration and recovery of thorium ions using a recyclable, low-cost, glutathione-based magnetic nanocomposite: Experimental study and statistical modeling. Sep. Pur. Technol. 2023, 322, 124264. [Google Scholar] [CrossRef]
- Zahakifar, F.; Keshtkar, A.R.; Talebi, M. Performance evaluation of sodium alginate/polyvinyl alcohol/polyethylene oxide/ZSM5 zeolite hybrid adsorbent for ion uptake from aqueous solutions: A case study of thorium (IV). J. Radioanal. Nucl. Chem. 2021, 327, 65–72. [Google Scholar] [CrossRef]
- Hamza, M.F.; Guibal, E.; Wei, Y.; Ning, S. Synthesis, characterization, and evaluation of thiocarbazide-functionalized maleic-based polymer for thorium (IV) removal from aqueous solutions. Chem. Eng. J. 2023, 464, 142638. [Google Scholar] [CrossRef]
- Zahakifar, F.; Keshtkar, A.; Souderjani, E.Z.; Moosavian, M. Use of response surface methodology for optimization of thorium (IV) removal from aqueous solutions by electrodeionization (EDI). Prog. Nucl. Energy 2020, 124, 103335. [Google Scholar] [CrossRef]
- Cheira, M.F.; Orabi, A.S.; Atia, B.M.; Hassan, S.M. Solvent extraction and separation of thorium (IV) from chloride media by a Schiff base. J. Solut. Chem. 2018, 47, 611–633. [Google Scholar] [CrossRef]
- Yousef, L.; Saad, M.; Afifi, S.; Ismail, A. Leaching and precipitation of thorium ions from Cataclastic rocks. Abu Rusheid Area, Southeastern Desert. Egypt Arab. J. Nucl. Sci. Appl. 2019, 51, 10–19. [Google Scholar] [CrossRef]
- Fitzsimmons, J.; Abraham, A.; Catalano, D.; Younes, A.; Cutler, C.S.; Medvedev, D. Evaluation of inorganic ion exchange materials for purification of 225Ac from thorium and radium radioisotopes. J. Med. Imaging Radiat. Sci. 2019, 50, S11. [Google Scholar] [CrossRef]
- Xiu, T.; Liu, Z.; Wang, Y.; Wu, P.; Du, Y.; Cai, Z. Thorium adsorption on graphene oxide nanoribbons/manganese dioxide composite material. J. Radioanal. Nucl. Chem. 2019, 319, 1059–1067. [Google Scholar] [CrossRef]
- Liatsou, I.; Christodoulou, E.; Pashalidis, I. Thorium adsorption by oxidized biochar fibres derived from Luffa cylindrica sponges. J. Radioanal. Nucl. Chem. 2018, 317, 1065–1070. [Google Scholar] [CrossRef]
- Yin, Z.; Pan, D.; Liu, P.; Wu, H.; Li, Z.; Wu, W. Sorption behavior of thorium (IV) onto activated bentonite. of thorium (IV) onto activated bentonite. J. Radioanal. Nucl. Chem. 2018, 316, 301–312. [Google Scholar] [CrossRef]
- Kaynar, U.H.; Şabikoğlu, İ. Adsorption of thorium (IV) by amorphous silica; response surface modelling and optimization. J. Radioanal. Nucl. Chem. 2018, 318, 823–834. [Google Scholar] [CrossRef]
- Xiong, X.H.; Yuan, Y.H.; Huang, B.; He, M.; Chen, H.; Luo, Y.C.; Zhu, Y.A.; Luo, T.A.; Chen, Q.S. Th (IV) adsorption onto titanium tetrachloride modified sodium bentonite. J. Radioanal. Nucl. Chem. 2019, 319, 805–815. [Google Scholar] [CrossRef]
- Talebi, M.; Abbasizadeh, S.; Keshtkar, A.R. Evaluation of single and simultaneous thorium and uranium sorption from water systems by an electrospun PVA/SA/PEO/HZSM5 nanofiber. Process. Saf. Environ. Prot. 2017, 109, 340–356. [Google Scholar] [CrossRef]
- Wang, Y.; Chen, X.; Hu, X.; Wu, P.; Lan, T.; Li, Y.; Tu, H.; Liu, Y.; Yuan, D.; Wu, Z.; et al. Synthesis and characterization of poly (TRIM/VPA) functionalized graphene oxide nanoribbons aerogel for highly efficient capture of thorium (IV) from aqueous solutions. Appl. Surf. Sci. 2021, 536, 147829. [Google Scholar] [CrossRef]
- Zhang, H.; Yang, F.; Bai, R.; Zhao, Z.; Cai, C.; Li, J.; Ma, Y. Facile preparation of Ce enhanced vinyl-functionalized silica aerogel-like monoliths for selective separation of radioactive thorium from monazite. Mater. Des. 2020, 186, 108333. [Google Scholar] [CrossRef]
- Sharma, M.; Laddha, H.; Yadav, P.; Jain, Y.; Sachdev, K.; Janu, V.C.; Gupta, R. Selective removal of uranium from an aqueous solution of mixed radionuclides of uranium, cesium, and strontium via a viable recyclable GO@chitosan based magnetic nanocomposite. Mater. Today Commun. 2022, 32, 104020. [Google Scholar] [CrossRef]
- Alamdarlo, F.V.; Solookinejad, G.; Zahakifar, F.; Jalal, M.R.; Jabbari, M. Study of kinetic, thermodynamic, and isotherm of Sr adsorption from aqueous solutions on graphene oxide (GO) and (aminomethyl) phosphonic acid–graphene oxide (AMPA–GO). J. Radioanal. Nucl. Chem. 2021, 329, 1033–1043. [Google Scholar] [CrossRef]
- Zahakifar, F.; Charkhi, A.; Torab-Mostaedi, M.; Davarkhah, R. Kinetic study of uranium transport via a bulk liquid membrane containing Alamine 336 as a carrier. J. Radioanal. Nucl. Chem. 2018, 316, 247–255. [Google Scholar] [CrossRef]
- Nechifor, G.; Grosu, A.R.; Ferencz, A.; Tanczos, S.-K.; Goran, A.; Grosu, V.-A.; Bungău, S.G.; Păncescu, F.M.; Albu, P.C.; Nechifor, A.C. Simultaneous Release of Silver Ions and 10–Undecenoic Acid from Silver Iron–Oxide Nanoparticles Impregnated Membranes. Membranes 2022, 12, 557. [Google Scholar] [CrossRef]
- Karimi, M.; Milani, S.A.; Abolgashemi, H. Kinetic and isotherm analyses for thorium (IV) adsorptive removal from aqueous solutions by modified magnetite nanoparticle using response surface methodology (RSM). J. Nucl. Mater. 2016, 479, 174–183. [Google Scholar] [CrossRef]
- Agrawal, Y.K.; Vora, S.B. Selective extraction and separation of thorium from monazite using N-phenylbenzo-18-crown-6-hydroxamic acid. Microchim. Acta 2003, 142, 255–261. [Google Scholar] [CrossRef]
- Alharbi, H.F.; Haddad, M.Y.; Aijaz, M.O.; Assaifan, A.K.; Karim, M.R. Electrospun Bilayer PAN/Chitosan Nanofiber Membranes Incorporated with Metal Oxide Nanoparticles for Heavy Metal Ion Adsorption. Coatings 2020, 10, 285. [Google Scholar] [CrossRef]
- Goh, P.S.; Samavati, Z.; Ismail, A.F.; Ng, B.C.; Abdullah, M.S.; Hilal, N. Modification of Liquid Separation Membranes Using Multidimensional Nanomaterials: Revealing the Roles of Dimension Based on Classical Titanium Dioxide. Nanomaterials 2023, 13, 448. [Google Scholar] [CrossRef]
- Jakubski, Ł.; Dudek, G.; Turczyn, R. Applicability of Composite Magnetic Membranes in Separation Processes of Gaseous and Liquid Mixtures—A Review. Membranes 2023, 13, 384. [Google Scholar] [CrossRef]
- Wu, W.; Shi, Y.; Liu, G.; Fan, X.; Yu, Y. Recent development of graphene oxide based forward osmosis membrane for water treatment: A critical review. Desalination 2020, 491, 114452. [Google Scholar] [CrossRef]
- Worku, L.A.; Bachheti, A.; Bachheti, R.K.; Rodrigues Reis, C.E.; Chandel, A.K. Agricultural Residues as Raw Materials for Pulp and Paper Production: Overview and Applications on Membrane Fabrication. Membranes 2023, 13, 228. [Google Scholar] [CrossRef]
- Charcosset, C. Classical and Recent Developments of Membrane Processes for Desalination and Natural Water Treatment. Membranes 2022, 12, 267. [Google Scholar] [CrossRef]
- Shahid, M.K.; Mainali, B.; Rout, P.R.; Lim, J.W.; Aslam, M.; Al-Rawajfeh, A.E.; Choi, Y. A Review of Membrane-Based Desalination Systems Powered by Renewable Energy Sources. Water 2023, 15, 534. [Google Scholar] [CrossRef]
- Qasim, M.; Badrelzaman, M.; Darwish, N.N.; Darwish, N.A.; Hilal, N. Reverse osmosis desalination: A state-of-the-art review. Desalination 2019, 459, 59–104. [Google Scholar] [CrossRef]
- Bundschuh, J.; Kaczmarczyk, M.; Ghaffour, N.; Tomaszewska, B. State-of-the-art of renewable energy sources used in water desalination: Present and future prospects. Desalination 2021, 508, 115035. [Google Scholar] [CrossRef]
- Awad, A.M.; Jalab, R.; Minier-Matar, J.; Adham, S.; Nasser, M.S.; Judd, S.J. The status of forward osmosis technology implementation. Desalination 2019, 461, 10–21. [Google Scholar] [CrossRef]
- Skuse, C.; Gallego-Schmid, A.; Azapagic, A.; Gorgojo, P. Can emerging membrane-based desalination technologies replace reverse osmosis? Desalination 2021, 500, 114844. [Google Scholar] [CrossRef]
- Zhao, S.; Liao, Z.; Fane, A.; Li, J.; Tang, C.; Zheng, C.; Lin, J.; Kong, L. Engineering antifouling reverse osmosis membranes: A review. Desalination 2021, 499, 114857. [Google Scholar] [CrossRef]
- Santoro, S.; Timpano, P.; Avci, A.H.; Argurio, P.; Chidichimo, F.; De Biase, M.; Straface, S.; Curcio, E. An integrated membrane distillation, photocatalysis and polyelectrolyte-enhanced ultrafiltration process for arsenic remediation at point-of-use. Desalination 2021, 520, 115378. [Google Scholar] [CrossRef]
- Moon, H.-C. Equilibrium ultrafiltration of hydrolyzed thorium (IV) solutions. Bull. Korean Chem. Soc. 1989, 10, 270–272. [Google Scholar]
- Nilchi, A.; Dehaghan, T.S.; Garmarodi, S.R. Kinetics, isotherm and thermodynamics for uranium and thorium ions adsorption from aqueous solutions by crystalline tin oxide nanoparticles. Desalination 2013, 321, 67–71. [Google Scholar] [CrossRef]
- Abbasizadeh, S.; Keshtkar, A.R.; Mousavian, M.A. Preparation of a novel electrospun polyvinyl alcohol/titanium oxide nanofiber adsorbent modified with mercapto groups for uranium (VI) and thorium (IV) removal from aqueous solution. Chem. Eng. J. 2013, 220, 161–171. [Google Scholar] [CrossRef]
- Tsezos, M.; Volesky, B. Biosorption of uranium and thorium. Biotechnol. Bioeng. 1981, 23, 583–604. [Google Scholar] [CrossRef]
- Hritcu, D.; Humelnicu, D.; Dodi, G.; Popa, M.I. Magnetic chitosan composite particles: Evaluation of thorium and uranyl ion adsorption from aqueous solutions. Carbohydr. Polym. 2012, 87, 1185–1191. [Google Scholar] [CrossRef]
- Zolfonoun, E.; Yousefi, S.R. Sorption and preconcentration of uranium and thorium from aqueous solutions using multi-walled carbon nanotubes decorated with magnetic nanoparticles. Radiochim. Acta 2015, 103, 835–841. [Google Scholar] [CrossRef]
- García, A.C.; Latifi, M.; Amini, A.; Chaouki, J. Separation of Radioactive Elements from Rare Earth Element-Bearing Minerals. Metals 2020, 10, 1524. [Google Scholar] [CrossRef]
- Bejanidze, I.; Petrov, O.; Kharebava, T.; Pohrebennyk, V.; Davitadze, N.; Didmanidze, N. Study of the Healing Properties of Natural Sources of Georgia and Modeling of Their Purification Processes. Appl. Sci. 2020, 10, 6529. [Google Scholar] [CrossRef]
















| Keywords * | Scholar Google Publication Number in Different Periods | SCOPUS Publication Number | ||
|---|---|---|---|---|
| Any Time | 2014–2023 | 2021–2023 | 1995–2023 | |
| Thorium separation | 162,000 | 82,000 | 12,900 | 2186 |
| Thorium concentration | 199,000 | 12,200 | 6200 | 7888 |
| Thorium recovery | 79,000 | 17,900 | 9200 | 896 |
| Thorium removal | 62,000 | 17,500 | 13,800 | 132 |
| Membrane thorium separation | 21,900 | 10,600 | 3730 | 458 |
| Membrane thorium concentration | 27,600 | 19,000 | 4610 | 141 |
| Membrane thorium recovery | 18,000 | 8600 | 3850 | 27 |
| Membrane thorium removal | 21,600 | 12,000 | 4500 | 5 |
| “Thorium separation” | 883 | 244 | 79 | 25 |
| “Thorium recovery” | 611 | 204 | 87 | 34 |
| “Thorium recycling” | 50 | 18 | 4 | 2 |
| “Thorium membrane” | 7 | 2 | – | 2 |
| Processes/Methods/ Techniques | Materials | Characteristics | Refs. |
|---|---|---|---|
| Thorium removal | Different adsorbents | Activated carbons and zeolites (natural and synthetic) | [140] |
| Removal of thorium (IV) from aqueous Solutions | Modification of clinoptilolite as a robust adsorbent | Highly efficient thorium removal material | [141] |
| Preconcentration of uranium in natural water samples | New polymer with imprinted ions | Determination by digital imaging | [142] |
| Adsorption of trace thorium (IV) from aqueous solution | Mono-modified β-cyclodextrin polyrotaxane | Using response surface methodology (RSM) | [143] |
| Preconcentration and separation of actinides | Novel malonamide-grafted polystyrene-divinyl benzene resin | For hexavalent and tetravalent actinides such as U (VI), Th (IV) and Pu(IV) | [144] |
| Comparative adsorption | Mesoporous Al2O3 | Selectivity of Th (IV) compared U (VI), La (III), Ce (III), Sm (III) and Gd (III) | [145] |
| Extraction and precipitation agents | α-aminophosphonates, -phosphinates, and -phosphine oxides | For rare earth metals, thorium, and uranium | [146] |
| Removal of polyvalent metal ions | Polyurea-crosslinked alginate aerogels | Eu (III) and Th (IV) from aqueous solutions | [147] |
| Method for separating thorium | Patented Chinese method | Separating cerium-fluoride and thorium | [148] |
| Extraction and recovery of cerium (IV) and thorium (IV) | α-aminophosphonate extractant | Extraction and recovery of Ce (IV) and Th (IV) from sulphate medium | [149] |
| Selective extraction and separation | Sulfate medium using Di(2-ethylhexyl)-N-heptylaminomethylphosphonate | Ce (IV) and Th (IV) from RE (III) | [150] |
| α-aminophosphonate extractant | Ce (IV) from thorium and trivalent rare earths | [151] | |
| α-aminophosphonic acid HEHAPP | Heavy rare earths from chloride medium | [152] | |
| α-aminophosphonic acid extractant HEHAMP | Rare earths from chloride media | [153] | |
| Study of thorium adsorption | PAN/zeolite composite adsorbent | Adsorption model | [154] |
| Tulul Al-Shabba Zeolitic Tuff, Jordan | Adsorption of Th (IV) and U (VI) | [155] | |
| Sodium clinoptilolite | Removal of Th from aqueous solutions | [156] | |
| Modification of zeolite | Using tandem acid-base treatments | [157] | |
| Selective cloud point extraction of thorium (IV) | Tetraazonium-based ionic liquid | Thorium extraction isotherm | [158] |
| Removal of thorium (IV) from aqueous solutions | Deoiled karanja seed cake | Optimization using Taguchi method | [159] |
| Retention of uranyl and thorium ions from radioactive solution | Peat moss | Retention of uranyl and Th ions from radioactive solution | [160] |
| Photocatalysis and adsorption | Photo-responsive metal-organic frameworks (MOFs) | Design strategies and emerging applications | [161] |
| Electrochemical and electrolytic separation | Th (IV) and Ce (III) in ThF4−CeF3-LiCl-KCl quaternary melt | Separation of Th (IV) and Ce (III) | [162] |
| Selective removal | Hybrid mesoporous adsorbent as benzenesulfonamide-derivative@ZrO2 | Thorium ions from aqueous solutions | [163] |
| Extraction | Sodium diethyldithiocarbamate/polyvinyl chloride | Rare earth group separation from lamprophyre dyke leachate | [164] |
| Fluorescent sensors | Metal-organic framework (MOF) | Hazardous material detection | [165] |
| Zeolite adsorption | Separation of radionuclides | From a REE-containing solution | [166] |
| Equilibrium study | Acidic (chelating) and organophosphorus ligands | Equilibrium constants of mixed complexes of REE | [167] |
| Molecule for solvent extraction of metals | Thenoyltrifluoroacetone | Thorium extraction | [168] |
| Chemical adsorption | 8-Hydroxyquinoline immobilized bentonite | Removal of U and Th from their aqueous solutions | [169] |
| Type of Membrane Process | Pore Diameter (nm) | Pressure (Bar) | Obtained Water Content |
|---|---|---|---|
| Reverse osmosis | <0.6 | 25–60 | Pure water (poorly ionized) |
| Nanofiltration | 0.5–10 | 6–30 | Pure water (traces of molecular substances) |
| Ultrafiltration | 7–200 | 4–15 | Pure water, molecular substances and macromolecules |
| Microfiltration | 150–5000 | 0.1–2.5 | Pure water, molecular substances and colloids |
| Technological Operation | Losses of Thorium or of Thorium-Contaminated Materials | Means of Remediation or Reduction of Losses |
|---|---|---|
| Crushing, grinding | Dust removal Mill shutdown losses Losses when cleaning the machine | Microfilter installation Micro- and ultrafiltration of colloidal washing solutions |
| Solubilization or leaching | Incomplete solubilization with the chosen reagent Complete solubilization Insufficient concentration of thorium | Solubilization with a complementary reagent Selective reprecipitation and solubilization Concentration by precipitation and microfiltration |
| Filtration | Thorium retention in the precipitate Reduced concentration of thorium in the filtrate | Washing with solubilizing reagents Reprecipitation and micro- or ultrafiltration |
| Precipitation | Incomplete precipitation Precipitation of nanometric particles | Nanofiltration or reverse osmosis of the filtrate Colloidal ultrafiltration or nanofiltration |
| Extraction | Solvent losses Incomplete extraction | Solvent recovery Use of selective extractants |
| Ion exchange | Blockage of thorium in the ion exchanger (elution inefficiency) Incomplete retention | Change eluent Recovery of ion exchangers for destruction (burning) |
| Membrane Techniques | Materials and Applications | Characteristics | Refs. |
|---|---|---|---|
| Waste Treatment | Liquid radioactive waste treatment | [232] | |
| Liquid Filtration | Membrane surface patterning as a fouling mitigation | Strategy for Processes | [233] |
| Ionic Liquid | Gas separation membranes | [234] | |
| Proton exchange membrane in fuel cells | [235] | ||
| Chitosan-based polymers as proton exchange | Roles of Chitosan-Supported Polymers | [236] | |
| Based electrolytes for energy storage devices | [237] | ||
| Toxicity to living organisms | [238] | ||
| Polymer Inclusion Membranes (PIMs) | Sequential determination of Copper (II) and Zinc (II) in natural waters and soil leachates | Chelating Resin | [239] |
| Application in the separation of non-ferrous metal ions | Membranes (PIMs) Doped with Alkylimidazole | [240] | |
| Poly(vinylidene-fluoride-co-hexafluoropropylene) extraction from sulfate solutions | Containing Aliquat® 336 and Dibutyl Phthalate | [241] | |
| Bulk Hybrid Liquid Membranes | Operational limits | Based on Dispersion Systems | [217,242] |
| Thorium transport: modeling and experimental validation | Continuous Bulk Liquid Membrane Technique | [243] | |
| Membrane Fabrication | Sustainable membrane development | Polymers and Solvents Used | [244] |
| Light-Responsive Polymer Membranes | Miscellaneous application | Report Recent Progress In The Research Field | [245] |
| Adsorptive Membranes and Materials | Modern computer applications | Model for Rare Earth Element Ions | [246] |
| Nanofiltration | Effect of the adsorption of multicharge cations on the selectivity | NF and Adsorption | [247] |
| Extraction of uranium and thorium from aqueous solutions | NF and Extraction | [248] | |
| Removal of fluoride | By Nature, Diatomite From High-Fluorine Water | [249] | |
| Removal of radioactive contamination of groundwater, special aspects and advantages | Including RO | [250] | |
| U from seawater by nanofiltration | Selective Concentration | [251] | |
| Glutathione-Based Magnetic Nanocomposite | Sequestration and recovery of Th ions | Using Recyclable, Low-Cost Materials | [252] |
| Zeolite Hybrid Adsorbent | Case study of thorium (IV) | Evaluation of Sodium Alginate/Polyvinyl Alcohol/Polyethylene Oxide/ZSM5 Zeolite Hybrid Adsorbent | [253] |
| Functionalized Maleic-Based Polymer | Thorium (IV) removal from aqueous solutions | Synthesis, Characterization and Evaluation of Thiocarbazide Functionalization | [254] |
| Electro-deionization (EDI) | Th removal from aqueous solutions by electro-deionization (EDI) | Use of Response Surface Methodology for Optimization of Thorium (IV) | [255] |
| Processes | Applications | Characteristics | Refs. |
|---|---|---|---|
| Solvent extraction and separation of thorium (IV) | Separation of thorium | From chloride media by a Schiff base | [256] |
| Leaching and precipitation of thorium ions | Th separation from Cataclastic rocks | Abu Rusheid Area, South Eastern Desert, Egypt | [257] |
| Ion exchange materials | Process for purification of 225Ac from thorium and radium radioisotopes | Evaluation of inorganic ion exchange materials | [258] |
| Adsorption | Thorium adsorption | Graphene oxide nanoribbons/manganese dioxide composite material | [259] |
| Thorium adsorption | Oxidized biochar fibers derived from Luffa cylindrica sponges | [260] | |
| Sorption behavior of thorium (IV) | Activated bentonite | [261] | |
| Adsorption of thorium (IV) response surface modelling and optimization | Amorphous silica | [262] | |
| Th (IV) adsorption | Titanium tetrachloride-modified sodium bentonite | [263] | |
| Evaluation of single and simultaneous thorium and uranium sorption from water systems | Electrospun PVA/SA/PEO/HZSM5 nanofiber | [264] | |
| Synthesis and characterization of poly(TRIM/VPA)-functionalized graphene oxide nanoribbon aerogel | Highly efficient capture of thorium (IV) | Th ions separation from aqueous solutions | [265] |
| Vinyl-functionalized silica aerogel-like monoliths | Selective separation of radioactive thorium | Thorium separation from monazite | [266] |
| Recyclable GO@chitosan-based magnetic nanocomposite | Selective removal of uranium | From an aqueous solution of mixed radionuclides of uranium, cesium and strontium | [267] |
| Study of kinetics, thermodynamics, and isotherms of Sr adsorption | Graphene oxide (GO) and (aminomethyl) phosphonic acid–graphene oxide (AMPA–GO) | Th ion separation | [268] |
| Bulk liquid membrane containing Alamine 336 as a carrier | Kinetic study of uranium transport | Selectivity of the transport | [269] |
| Continuous bulk liquid membrane technique | Thorium transport | Modeling and experimental validation | [270] |
| Kinetic and isotherm analyses using response surface methodology (RSM) | Thorium (IV) adsorptive removal from aqueous solutions | By modified magnetite nanoparticles | [271] |
Disclaimer/Publisher’s Note: The statements, opinions and data contained in all publications are solely those of the individual author(s) and contributor(s) and not of MDPI and/or the editor(s). MDPI and/or the editor(s) disclaim responsibility for any injury to people or property resulting from any ideas, methods, instructions or products referred to in the content. |
© 2023 by the authors. Licensee MDPI, Basel, Switzerland. This article is an open access article distributed under the terms and conditions of the Creative Commons Attribution (CC BY) license (https://creativecommons.org/licenses/by/4.0/).
Share and Cite
Man, G.T.; Albu, P.C.; Nechifor, A.C.; Grosu, A.R.; Tanczos, S.-K.; Grosu, V.-A.; Ioan, M.-R.; Nechifor, G. Thorium Removal, Recovery and Recycling: A Membrane Challenge for Urban Mining. Membranes 2023, 13, 765. https://doi.org/10.3390/membranes13090765
Man GT, Albu PC, Nechifor AC, Grosu AR, Tanczos S-K, Grosu V-A, Ioan M-R, Nechifor G. Thorium Removal, Recovery and Recycling: A Membrane Challenge for Urban Mining. Membranes. 2023; 13(9):765. https://doi.org/10.3390/membranes13090765
Chicago/Turabian StyleMan, Geani Teodor, Paul Constantin Albu, Aurelia Cristina Nechifor, Alexandra Raluca Grosu, Szidonia-Katalin Tanczos, Vlad-Alexandru Grosu, Mihail-Răzvan Ioan, and Gheorghe Nechifor. 2023. "Thorium Removal, Recovery and Recycling: A Membrane Challenge for Urban Mining" Membranes 13, no. 9: 765. https://doi.org/10.3390/membranes13090765
APA StyleMan, G. T., Albu, P. C., Nechifor, A. C., Grosu, A. R., Tanczos, S.-K., Grosu, V.-A., Ioan, M.-R., & Nechifor, G. (2023). Thorium Removal, Recovery and Recycling: A Membrane Challenge for Urban Mining. Membranes, 13(9), 765. https://doi.org/10.3390/membranes13090765

