CoV-RBD121-NP Vaccine Candidate Protects against Symptomatic Disease following SARS-CoV-2 Challenge in K18-hACE2 Mice and Induces Protective Responses That Prevent COVID-19-Associated Immunopathology
Abstract
:1. Introduction
2. Materials and Methods
2.1. Vaccination of Mice and SARS-CoV-2 Challenge
2.2. Human Convalescent Sera
2.3. Neutralizing Titer Assay
2.4. RBD-Directed Antibody ELISA
2.5. Histopathology and Immunohistochemistry
2.6. TCID50 Assays
2.7. Cytokine Analysis
2.8. Statistical Analysis
3. Results
3.1. K18-hACE2 Mice Exhibit an Antibody Response to CoV-RBD121-NP Vaccination That Resembles the Response in Serum from Convalescent Human COVID-19 Patients
3.2. K18-hACE2 Mice Are Protected from SARS-CoV-2-Induced Disease and Mortality by CoV-RBD121-NP Vaccination
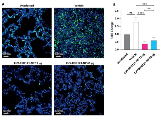
3.3. Either Dosing Regimen of CoV-RBD121-NP Vaccination Reduces Immune Cell Accumulation in K18-hACE2 Mice Challenged with SARS-CoV-2
3.4. Increased CXCL5 Is Correlated with Protection from SARS-CoV-2-Induced Disease and Mortality in K18-hACE2 Mice
4. Discussion
Author Contributions
Funding
Institutional Review Board Statement
Informed Consent Statement
Data Availability Statement
Acknowledgments
Conflicts of Interest
References
- COVID-19 Map. Available online: https://coronavirus.jhu.edu/map.html (accessed on 13 June 2021).
- V’kovski, P.; Kratzel, A.; Steiner, S.; Stalder, H.; Thiel, V. Coronavirus Biology and Replication: Implications for SARS-CoV-2. Nat. Rev. Microbiol. 2021, 19, 155–170. [Google Scholar] [CrossRef]
- Petrosillo, N.; Viceconte, G.; Ergonul, O.; Ippolito, G.; Petersen, E. COVID-19, SARS and MERS: Are They Closely Related? Clin. Microbiol. Infect. Off. Publ. Eur. Soc. Clin. Microbiol. Infect. Dis. 2020, 26, 729–734. [Google Scholar] [CrossRef] [PubMed]
- Zhu, N.; Zhang, D.; Wang, W.; Li, X.; Yang, B.; Song, J.; Zhao, X.; Huang, B.; Shi, W.; Lu, R.; et al. A Novel Coronavirus from Patients with Pneumonia in China, 2019. N. Engl. J. Med. 2020, 382, 727–733. [Google Scholar] [CrossRef] [PubMed]
- Yang, X.; Yu, Y.; Xu, J.; Shu, H.; Xia, J.; Liu, H.; Wu, Y.; Zhang, L.; Yu, Z.; Fang, M.; et al. Clinical Course and Outcomes of Critically Ill Patients with SARS-CoV-2 Pneumonia in Wuhan, China: A Single-Centered, Retrospective, Observational Study. Lancet Respir. Med. 2020, 8, 475–481. [Google Scholar] [CrossRef] [Green Version]
- Zhu, Z.; Meng, K.; Meng, G. Genomic Recombination Events May Reveal the Evolution of Coronavirus and the Origin of SARS-CoV-2. Sci. Rep. 2020, 10, 21617. [Google Scholar] [CrossRef] [PubMed]
- Mittal, A.; Manjunath, K.; Ranjan, R.K.; Kaushik, S.; Kumar, S.; Verma, V. COVID-19 Pandemic: Insights into Structure, Function, and HACE2 Receptor Recognition by SARS-CoV-2. PLoS Pathog. 2020, 16, e1008762. [Google Scholar] [CrossRef]
- Wruck, W.; Adjaye, J. SARS-CoV-2 Receptor ACE2 Is Co-Expressed with Genes Related to Transmembrane Serine Proteases, Viral Entry, Immunity and Cellular Stress. Sci. Rep. 2020, 10, 21415. [Google Scholar] [CrossRef] [PubMed]
- Anand, P.; Stahel, V.P. Review the Safety of Covid-19 MRNA Vaccines: A Review. Patient Saf. Surg. 2021, 15, 20. [Google Scholar] [CrossRef] [PubMed]
- Martínez-Flores, D.; Zepeda-Cervantes, J.; Cruz-Reséndiz, A.; Aguirre-Sampieri, S.; Sampieri, A.; Vaca, L. SARS-CoV-2 Vaccines Based on the Spike Glycoprotein and Implications of New Viral Variants. Front. Immunol. 2021, 12, 701501. [Google Scholar] [CrossRef] [PubMed]
- Burger, M.I. Ludwig Delivering Super-Cooled COVID-19 Vaccine a Daunting Challenge for Some Countries. Reuters. Available online: https://www.reuters.com/article/us-health-coronavirus-logistics-idUSKBN25S417 (accessed on 13 June 2021).
- Dhama, K.; Sharun, K.; Tiwari, R.; Dhawan, M.; Emran, T.B.; Rabaan, A.A.; Alhumaid, S. COVID-19 Vaccine Hesitancy—Reasons and Solutions to Achieve a Successful Global Vaccination Campaign to Tackle the Ongoing Pandemic. Hum. Vaccines Immunother. 2021, 17, 3495–3499. [Google Scholar] [CrossRef]
- Solís Arce, J.S.; Warren, S.S.; Meriggi, N.F.; Scacco, A.; McMurry, N.; Voors, M.; Syunyaev, G.; Malik, A.A.; Aboutajdine, S.; Adeojo, O.; et al. COVID-19 Vaccine Acceptance and Hesitancy in Low- and Middle-Income Countries. Nat. Med. 2021, 27, 1385–1394. [Google Scholar] [CrossRef] [PubMed]
- Harrison, J.; Berry, S.; Mor, V.; Gifford, D. “Somebody Like Me”: Understanding COVID-19 Vaccine Hesitancy among Staff in Skilled Nursing Facilities. J. Am. Med. Dir. Assoc. 2021, 22, 1133–1137. [Google Scholar] [CrossRef] [PubMed]
- Pouwels, K.B.; Pritchard, E.; Matthews, P.C.; Stoesser, N.; Eyre, D.W.; Vihta, K.-D.; House, T.; Hay, J.; Bell, J.I.; Newton, J.N.; et al. Effect of Delta Variant on Viral Burden and Vaccine Effectiveness against New SARS-CoV-2 Infections in the UK. Nat. Med. 2021, 1–9. [Google Scholar] [CrossRef] [PubMed]
- Shastri, J.; Parikh, S.; Aggarwal, V.; Agrawal, S.; Chatterjee, N.; Shah, R.; Devi, P.; Mehta, P.; Pandey, R. Severe SARS-CoV-2 Breakthrough Reinfection with Delta Variant after Recovery from Breakthrough Infection by Alpha Variant in a Fully Vaccinated Health Worker. Front. Med. 2021, 8, 737007. [Google Scholar] [CrossRef]
- O’donnell, C.; Mason, J. Delta COVID Variant Now Dominant Strain Worldwide, U.S. Deaths Surge-Officials. Reuters. Available online: https://www.reuters.com/business/healthcare-pharmaceuticals/delta-covid-variant-now-dominant-worldwide-drives-surge-us-deaths-officials-2021-07-16/ (accessed on 13 June 2021).
- Lu, J.; Li, B.; Deng, A.; Li, K.; Hu, Y.; Li, Z.; Xiong, Q.; Liu, Z.; Guo, Q.; Zou, L.; et al. Viral Infection and Transmission in a Large, Well-Traced Outbreak Caused by the SARS-CoV-2 Delta Varian. medRxiv 2021. [Google Scholar] [CrossRef]
- Brown, C.M.; Vostok, J.; Johnson, H.; Burns, M.; Gharpure, R.; Sami, S.; Sabo, R.T.; Hall, N.; Foreman, A.; Schubert, P.L.; et al. Outbreak of SARS-CoV-2 Infections, Including COVID-19 Vaccine Breakthrough Infections, Associated with Large Public Gatherings—Barnstable County, Massachusetts, July 2021. MMWR Morb. Mortal. Wkly. Rep. 2021, 70, 1059–1062. [Google Scholar] [CrossRef]
- Pogue, G.P.; Lindbo, J.A.; Garger, S.J.; Fitzmaurice, W.P. Making an Ally from an Enemy: Plant Virology and the New Agriculture. Annu. Rev. Phytopathol. 2002, 40, 45–74. [Google Scholar] [CrossRef] [PubMed]
- Steele, J.F.C.; Peyret, H.; Saunders, K.; Castells-Graells, R.; Marsian, J.; Meshcheriakova, Y.; Lomonossoff, G.P. Synthetic Plant Virology for Nanobiotechnology and Nanomedicine. Wiley Interdiscip. Rev. Nanomed. Nanobiotechnol. 2017, 9, e1447. [Google Scholar] [CrossRef] [PubMed] [Green Version]
- Ward, B.J.; Makarkov, A.; Séguin, A.; Pillet, S.; Trépanier, S.; Dhaliwall, J.; Libman, M.D.; Vesikari, T.; Landry, N. Efficacy, Immunogenicity, and Safety of a Plant-Derived, Quadrivalent, Virus-like Particle Influenza Vaccine in Adults (18–64 Years) and Older Adults (≥65 Years): Two Multicentre, Randomised Phase 3 Trials. Lancet Lond. Engl. 2020, 396, 1491–1503. [Google Scholar] [CrossRef]
- Royal, J.M.; Simpson, C.A.; McCormick, A.A.; Phillips, A.; Hume, S.; Morton, J.; Shepherd, J.; Oh, Y.; Swope, K.; DeBeauchamp, J.L.; et al. Development of a SARS-CoV-2 Vaccine Candidate Using Plant-Based Manufacturing and a Tobacco Mosaic Virus-Like Nano-Particle. Vaccines 2021, 9, 1347. [Google Scholar] [CrossRef]
- Yinda, C.K.; Port, J.R.; Bushmaker, T.; Offei Owusu, I.; Purushotham, J.N.; Avanzato, V.A.; Fischer, R.J.; Schulz, J.E.; Holbrook, M.G.; Hebner, M.J.; et al. K18-HACE2 Mice Develop Respiratory Disease Resembling Severe COVID-19. PLoS Pathog. 2021, 17, e1009195. [Google Scholar] [CrossRef]
- McCray, P.B.; Pewe, L.; Wohlford-Lenane, C.; Hickey, M.; Manzel, L.; Shi, L.; Netland, J.; Jia, H.P.; Halabi, C.; Sigmund, C.D.; et al. Lethal Infection of K18-HACE2 Mice Infected with Severe Acute Respiratory Syndrome Coronavirus. J. Virol. 2007, 81, 813–821. [Google Scholar] [CrossRef] [PubMed] [Green Version]
- Hamorsky, K.T.; Bushau-Sprinkle, A.M.; Kitterman, K.; Corman, J.M.; DeMarco, J.; Keith, R.J.; Bhatnagar, A.; Fuqua, J.L.; Lasnik, A.; Joh, J.; et al. Serological Assessment of SARS-CoV-2 Infection during the First Wave of the Pandemic in Louisville Kentucky. Sci. Rep. 2021, 11, 18285. [Google Scholar] [CrossRef] [PubMed]
- Moreau, G.B.; Burgess, S.L.; Sturek, J.M.; Donlan, A.N.; Petri, W.A.; Mann, B.J. Evaluation of K18-HACE2 Mice as a Model of SARS-CoV-2 Infection. Am. J. Trop. Med. Hyg. 2020, 103, 1215–1219. [Google Scholar] [CrossRef] [PubMed]
- Winkler, E.S.; Bailey, A.L.; Kafai, N.M.; Nair, S.; McCune, B.T.; Yu, J.; Fox, J.M.; Chen, R.E.; Earnest, J.T.; Keeler, S.P.; et al. SARS-CoV-2 Infection of Human ACE2-Transgenic Mice Causes Severe Lung Inflammation and Impaired Function. Nat. Immunol. 2020, 21, 1327–1335. [Google Scholar] [CrossRef]
- Rodríguez, Y.; Novelli, L.; Rojas, M.; De Santis, M.; Acosta-Ampudia, Y.; Monsalve, D.M.; Ramírez-Santana, C.; Costanzo, A.; Ridgway, W.M.; Ansari, A.A.; et al. Autoinflammatory and Autoimmune Conditions at the Crossroad of COVID-19. J. Autoimmun. 2020, 114, 102506. [Google Scholar] [CrossRef] [PubMed]
- Zhou, Y.; Fu, B.; Zheng, X.; Wang, D.; Zhao, C.; Qi, Y.; Sun, R.; Tian, Z.; Xu, X.; Wei, H. Pathogenic T-Cells and Inflammatory Monocytes Incite Inflammatory Storms in Severe COVID-19 Patients. Natl. Sci. Rev. 2020, 7, 998–1002. [Google Scholar] [CrossRef] [PubMed] [Green Version]
- Karki, R.; Sharma, B.R.; Tuladhar, S.; Williams, E.P.; Zalduondo, L.; Samir, P.; Zheng, M.; Sundaram, B.; Banoth, B.; Malireddi, R.K.S.; et al. Synergism of TNF-α and IFN-γ Triggers Inflammatory Cell Death, Tissue Damage, and Mortality in SARS-CoV-2 Infection and Cytokine Shock Syndromes. Cell 2021, 184, 149–168. [Google Scholar] [CrossRef]
- McGonagle, D.; Sharif, K.; O’Regan, A.; Bridgewood, C. The Role of Cytokines Including Interleukin-6 in COVID-19 Induced Pneumonia and Macrophage Activation Syndrome-Like Disease. Autoimmun. Rev. 2020, 19, 102537. [Google Scholar] [CrossRef]
- Van Eijk, L.E.; Binkhorst, M.; Bourgonje, A.R.; Offringa, A.K.; Mulder, D.J.; Bos, E.M.; Kolundzic, N.; Abdulle, A.E.; van der Voort, P.H.; Olde Rikkert, M.G.; et al. COVID-19: Immunopathology, Pathophysiological Mechanisms, and Treatment Options. J. Pathol. 2021, 254, 307–331. [Google Scholar] [CrossRef]
- Boechat, J.L.; Chora, I.; Morais, A.; Delgado, L. The Immune Response to SARS-CoV-2 and COVID-19 Immunopathology-Current Perspectives. Pulmonology 2021, 27, 423–437. [Google Scholar] [CrossRef] [PubMed]
- Wang, J.; Jiang, M.; Chen, X.; Montaner, L.J. Cytokine Storm and Leukocyte Changes in Mild versus Severe SARS-CoV-2 Infection: Review of 3939 COVID-19 Patients in China and Emerging Pathogenesis and Therapy Concepts. J. Leukoc. Biol. 2020, 108, 17–41. [Google Scholar] [CrossRef] [PubMed]
- Costela-Ruiz, V.J.; Illescas-Montes, R.; Puerta-Puerta, J.M.; Ruiz, C.; Melguizo-Rodríguez, L. SARS-CoV-2 Infection: The Role of Cytokines in COVID-19 Disease. Cytokine Growth Factor Rev. 2020, 54, 62–75. [Google Scholar] [CrossRef]
- Xu, Z.-S.; Shu, T.; Kang, L.; Wu, D.; Zhou, X.; Liao, B.-W.; Sun, X.-L.; Zhou, X.; Wang, Y.-Y. Temporal Profiling of Plasma Cytokines, Chemokines and Growth Factors from Mild, Severe and Fatal COVID-19 Patients. Signal Transduct. Target. Ther. 2020, 5, 100. [Google Scholar] [CrossRef] [PubMed]
- Nouailles, G.; Dorhoi, A.; Koch, M.; Zerrahn, J.; Weiner, J.; Faé, K.C.; Arrey, F.; Kuhlmann, S.; Bandermann, S.; Loewe, D.; et al. CXCL5-Secreting Pulmonary Epithelial Cells Drive Destructive Neutrophilic Inflammation in Tuberculosis. J. Clin. Investig. 2014, 124, 1268–1282. [Google Scholar] [CrossRef] [Green Version]







| Early | Late | ||||
|---|---|---|---|---|---|
| Cytokine | Fold Reduction 45 µg vs. Vehicle | p Value | Cytokine | Fold Reduction 45 µg vs. Vehicle | p Value |
| IL-10 IFN-γ IP-10 GM-CSF TNF-α IL-6 | 2.58 2.38 2.18 2.13 1.93 1.25 | 0.0011 <0.0001 0.0206 <0.0001 <0.0001 0.0008 | TNF-α IL-6 IL-18 IP-10 CCL2 CCL4 MIP-2a | 78.62 16.84 11.18 4.16 5.40 2.83 1.43 | 0.0273 0.0176 0.0053 <0.0001 0.0161 0.0002 0.036 |
| Early | Late | ||||
|---|---|---|---|---|---|
| Cytokine | Fold Increase 45 µg vs. Vehicle | p Value | Cytokine | Fold Increase 45 µg vs. Vehicle | p Value |
| CXCL5 IL-1a IL-12p70 | 40.92 2.54 2.11 | <0.0001 <0.0001 0.0025 | CXCL5 | 6.57 | 0.0044 |
| Inflammatory Marker | Fold Change Vehicle vs. 45 µg | p Value |
|---|---|---|
| MCP-3 | 90.73 | <0.0001 |
| IL-6 | 66.79 | 0.0453 |
| CCL2 | 20.86 | 0.0022 |
| IP-10 | 18.26 | <0.0001 |
| IL-12p70 | 9.36 | 0.0084 |
| IL-18 | 8.90 | 0.002 |
| CCL3 | 7.21 | 0.0074 |
| TNF-α | 6.00 | 0.0001 |
| CCL4 | 5.40 | 0.0041 |
| IL-10 | 3.66 | 0.0004 |
| GM-CSF | 3.18 | 0.0056 |
| MIP-2a | 3.04 | <0.0001 |
| IL-13 | 2.73 | 0.0141 |
| IL-27 | 1.74 | 0.0011 |
| IL-22 | 1.62 | 0.0008 |
| IL-15 | 1.41 | 0.0007 |
Publisher’s Note: MDPI stays neutral with regard to jurisdictional claims in published maps and institutional affiliations. |
© 2021 by the authors. Licensee MDPI, Basel, Switzerland. This article is an open access article distributed under the terms and conditions of the Creative Commons Attribution (CC BY) license (https://creativecommons.org/licenses/by/4.0/).
Share and Cite
DeMarco, J.K.; Royal, J.M.; Severson, W.E.; Gabbard, J.D.; Hume, S.; Morton, J.; Swope, K.; Simpson, C.A.; Shepherd, J.W.; Bratcher, B.; et al. CoV-RBD121-NP Vaccine Candidate Protects against Symptomatic Disease following SARS-CoV-2 Challenge in K18-hACE2 Mice and Induces Protective Responses That Prevent COVID-19-Associated Immunopathology. Vaccines 2021, 9, 1346. https://doi.org/10.3390/vaccines9111346
DeMarco JK, Royal JM, Severson WE, Gabbard JD, Hume S, Morton J, Swope K, Simpson CA, Shepherd JW, Bratcher B, et al. CoV-RBD121-NP Vaccine Candidate Protects against Symptomatic Disease following SARS-CoV-2 Challenge in K18-hACE2 Mice and Induces Protective Responses That Prevent COVID-19-Associated Immunopathology. Vaccines. 2021; 9(11):1346. https://doi.org/10.3390/vaccines9111346
Chicago/Turabian StyleDeMarco, Jennifer K., Joshua M. Royal, William E. Severson, Jon D. Gabbard, Steve Hume, Josh Morton, Kelsi Swope, Carrie A. Simpson, John W. Shepherd, Barry Bratcher, and et al. 2021. "CoV-RBD121-NP Vaccine Candidate Protects against Symptomatic Disease following SARS-CoV-2 Challenge in K18-hACE2 Mice and Induces Protective Responses That Prevent COVID-19-Associated Immunopathology" Vaccines 9, no. 11: 1346. https://doi.org/10.3390/vaccines9111346
APA StyleDeMarco, J. K., Royal, J. M., Severson, W. E., Gabbard, J. D., Hume, S., Morton, J., Swope, K., Simpson, C. A., Shepherd, J. W., Bratcher, B., Palmer, K. E., & Pogue, G. P. (2021). CoV-RBD121-NP Vaccine Candidate Protects against Symptomatic Disease following SARS-CoV-2 Challenge in K18-hACE2 Mice and Induces Protective Responses That Prevent COVID-19-Associated Immunopathology. Vaccines, 9(11), 1346. https://doi.org/10.3390/vaccines9111346

