Development and Immunogenicity Evaluation of an RSV Recombinant Vaccine Displaying a Conserved Domain of RSV G
Abstract
1. Introduction
2. Materials and Methods
2.1. Cell Culture and RSV Propagation
2.2. Plasmid Construction
2.3. Antibodies
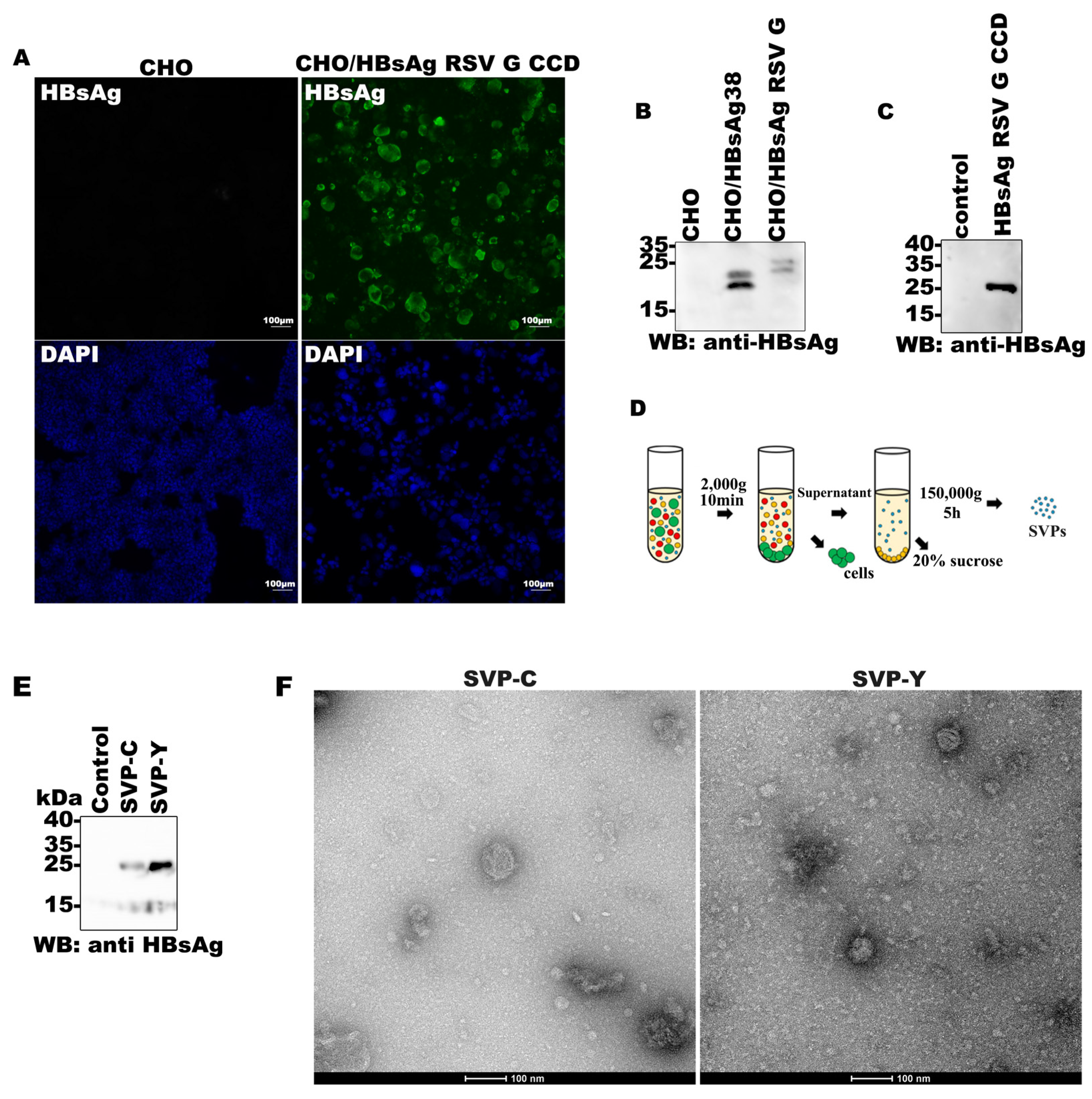
2.4. Expression and Purification of HBsAg–RSV G CCD Recombinant SVPs
2.4.1. Expression and SVP Purification in CHO Cells
2.4.2. Expression and SVP Purification in Pichia pastoris GS115
2.5. Western Blot Analysis
2.6. Transmission Electron Microscopy (TEM) Analysis
2.7. Evaluation of Immunogenicity of HBsAg-RSV G CCD SVPs in C57BL/6 Mice
2.8. Indirect Immunofluorescence Assay (IFA)
2.9. RSV Challenge Experiment in Mice
2.10. RSV Neutralization Assay
2.11. Quantitative Real-Time RT-PCR Analysis of RSV F Gene Expression
2.12. Hematoxylin and Eosin (H&E) Staining
2.13. Quantification of HBsAg Secretion by ELISA
2.14. Statistical Analysis
2.15. Ethical Statement
3. Results
3.1. Identified HBsAg38 as an Efficient Expression Platform
3.2. RSV G CCD Is Efficiently Expressed on the HBsAg38 Platform
3.3. Stable Expression and Self-Assembly of HBsAg-RSV G CCD SVPs Both in CHO and P. pastoris Expression Systems
3.4. Recombinant HBsAg-RSV G CCD SVPs Are Safe in a Murine Model
3.5. Recombinant HBsAg-RSV G CCD SVPs Induce Protective Immunity and Reduce Viral Load in Mice
4. Discussion
5. Conclusions
6. Patents
Supplementary Materials
Author Contributions
Funding
Institutional Review Board Statement
Informed Consent Statement
Data Availability Statement
Acknowledgments
Conflicts of Interest
Abbreviations
| BCR | B Cell Receptor |
| BMGY | Buffered Glycerol-Complex Medium |
| BMMY | Buffered Methanol-Complex Medium |
| CCD | Conserved Central Domain |
| CPE | Cytopathic Effects |
| DC | Dendritic Cell |
| DMEM | Dulbecco’s Modified Eagle’s Medium |
| ECL | Enhanced Chemiluminescence |
| ELISA | Enzyme-Linked Immunosorbent Assay |
| FBS | Fetal Bovine Serum |
| FI-RSV | Formalin-Inactivated Respiratory Syncytial Virus |
| H&E | Hematoxylin and Eosin |
| HBsAg | Hepatitis B Surface Antigen |
| HBV | Hepatitis B Virus |
| IACUC | Institutional Animal Care and Use Committee |
| IFA | Indirect Immunofluorescence Assay |
| i.p. | Intraperitoneal |
| LRTI | Lower Respiratory Tract Infections |
| PEI | Polyethyleneimine |
| RSV | Respiratory Syncytial Virus |
| SVP | Subviral Particle |
| TEM | Transmission Electron Microscopy |
| VED | Vaccine-Enhanced Disease |
| VLP | Virus-Like Particle |
| WB | Western Blot |
References
- Li, Y.; Wang, X.; Blau, D.M.; Caballero, M.T.; Feikin, D.R.; Gill, C.J.; Madhi, S.A.; Omer, S.B.; Simões, E.A.F.; Campbell, H.; et al. Global, regional, and national disease burden estimates of acute lower respiratory infections due to respiratory syncytial virus in children younger than 5 years in 2019: A systematic analysis. Lancet 2022, 399, 2047–2064. [Google Scholar] [CrossRef]
- Yang, Q.; Xue, B.; Liu, F.; Lu, Y.; Tang, J.; Yan, M.; Wu, Q.; Chen, R.; Zhou, A.; Liu, L.; et al. Farnesyltransferase inhibitor lonafarnib suppresses respiratory syncytial virus infection by blocking conformational change of fusion glycoprotein. Signal Transduct. Target. Ther. 2024, 9, 144. [Google Scholar] [CrossRef] [PubMed]
- Van Royen, T.; Rossey, I.; Sedeyn, K.; Schepens, B.; Saelens, X. How RSV Proteins Join Forces to Overcome the Host Innate Immune Response. Viruses 2022, 14, 419. [Google Scholar] [CrossRef]
- Su, C.; Zhong, Y.; Zhao, G.; Hou, J.; Zhang, S.; Wang, B. RSV pre-fusion F protein enhances the G protein antibody and anti-infectious responses. npj Vaccines 2022, 7, 168. [Google Scholar] [CrossRef] [PubMed]
- McLellan, J.S.; Chen, M.; Joyce, M.G.; Sastry, M.; Stewart-Jones, G.B.; Yang, Y.; Zhang, B.; Chen, L.; Srivatsan, S.; Zheng, A.; et al. Structure-based design of a fusion glycoprotein vaccine for respiratory syncytial virus. Science 2013, 342, 592–598. [Google Scholar] [CrossRef]
- Acosta, P.L.; Caballero, M.T.; Polack, F.P. Brief History and Characterization of Enhanced Respiratory Syncytial Virus Disease. Clin. Vaccine Immunol. 2015, 23, 189–195. [Google Scholar] [CrossRef] [PubMed]
- Kim, H.W.; Canchola, J.G.; Brandt, C.D.; Pyles, G.; Chanock, R.M.; Jensen, K.; Parrott, R.H. Respiratory syncytial virus disease in infants despite prior administration of antigenic inactivated vaccine. Am. J. Epidemiol. 1969, 89, 422–434. [Google Scholar] [CrossRef]
- Yu, D.; Zhang, C.; Qi, Y.; Liu, Z.; Yang, D.; Zhao, N.; Ke, Z.; Lu, X.; Li, Y. RSV Vaccines: Targeting Prefusion F and G Proteins from Structural Design to Clinical Application. Vaccines 2025, 13, 1133. [Google Scholar] [CrossRef]
- Connors, M.; Giese, N.A.; Kulkarni, A.B.; Firestone, C.Y.; Morse, H.C., 3rd; Murphy, B.R. Enhanced pulmonary histopathology induced by respiratory syncytial virus (RSV) challenge of formalin-inactivated RSV-immunized BALB/c mice is abrogated by depletion of interleukin-4 (IL-4) and IL-10. J. Virol. 1994, 68, 5321–5325. [Google Scholar] [CrossRef]
- Papi, A.; Ison, M.G.; Langley, J.M.; Lee, D.G.; Leroux-Roels, I.; Martinon-Torres, F.; Schwarz, T.F.; van Zyl-Smit, R.N.; Campora, L.; Dezutter, N.; et al. Respiratory Syncytial Virus Prefusion F Protein Vaccine in Older Adults. N. Engl. J. Med. 2023, 388, 595–608. [Google Scholar] [CrossRef]
- Buonsenso, D. Bivalent Prefusion F Vaccine in Pregnancy to Prevent RSV Illness in Infants. N. Engl. J. Med. 2023, 389, 1053. [Google Scholar] [CrossRef]
- Wilson, E.; Goswami, J.; Baqui, A.H.; Doreski, P.A.; Perez-Marc, G.; Zaman, K.; Monroy, J.; Duncan, C.J.A.; Ujiie, M.; Rämet, M.; et al. Efficacy and Safety of an mRNA-Based RSV PreF Vaccine in Older Adults. N. Engl. J. Med. 2023, 389, 2233–2244. [Google Scholar] [CrossRef] [PubMed]
- Hammitt, L.L.; Dagan, R.; Yuan, Y.; Baca Cots, M.; Bosheva, M.; Madhi, S.A.; Muller, W.J.; Zar, H.J.; Brooks, D.; Grenham, A.; et al. Nirsevimab for Prevention of RSV in Healthy Late-Preterm and Term Infants. N. Engl. J. Med. 2022, 386, 837–846. [Google Scholar] [CrossRef] [PubMed]
- Zar, H.J.; Simões, E.A.F.; Madhi, S.A.; Ramilo, O.; Senders, S.D.; Shepard, J.S.; Laoprasopwattana, K.; Piedrahita, J.; Novoa, J.M.; Vargas, S.L.; et al. Clesrovimab for Prevention of RSV Disease in Healthy Infants. N. Engl. J. Med. 2025, 393, 1292–1303. [Google Scholar] [CrossRef]
- Walsh, E.E.; Eiras, D.; Woodside, J.; Jiang, Q.; Patton, M.; Marc, G.P.; Llapur, C.; Rämet, M.; Fukushima, Y.; Hussen, N.; et al. Efficacy, Immunogenicity, and Safety of the Bivalent Respiratory Syncytial Virus (RSV) Prefusion F Vaccine in Older Adults Over 2 RSV Seasons. Clin. Infect. Dis. 2026, 81, e680–e689. [Google Scholar] [CrossRef]
- Johnson, S.M.; McNally, B.A.; Ioannidis, I.; Flano, E.; Teng, M.N.; Oomens, A.G.; Walsh, E.E.; Peeples, M.E. Respiratory Syncytial Virus Uses CX3CR1 as a Receptor on Primary Human Airway Epithelial Cultures. PLoS Pathog. 2015, 11, e1005318. [Google Scholar] [CrossRef]
- Jones, H.G.; Ritschel, T.; Pascual, G.; Brakenhoff, J.P.J.; Keogh, E.; Furmanova-Hollenstein, P.; Lanckacker, E.; Wadia, J.S.; Gilman, M.S.A.; Williamson, R.A.; et al. Structural basis for recognition of the central conserved region of RSV G by neutralizing human antibodies. PLoS Pathog. 2018, 14, e1006935. [Google Scholar] [CrossRef]
- Fedechkin, S.O.; George, N.L.; Wolff, J.T.; Kauvar, L.M.; DuBois, R.M. Structures of respiratory syncytial virus G antigen bound to broadly neutralizing antibodies. Sci. Immunol. 2018, 3, eaar3534. [Google Scholar] [CrossRef]
- Han, R.; Wang, T.; Cheng, X.; Bing, J.; Li, J.; Deng, Y.; Shan, X.; Zhang, X.; Wang, D.; Sun, S.; et al. Immune Responses and Protection Profiles in Mice Induced by Subunit Vaccine Candidates Based on the Extracellular Domain Antigen of Respiratory Syncytial Virus G Protein Combined with Different Adjuvants. Vaccines 2024, 12, 686. [Google Scholar] [CrossRef] [PubMed]
- Han, J.; Takeda, K.; Wang, M.; Zeng, W.; Jia, Y.; Shiraishi, Y.; Okamoto, M.; Dakhama, A.; Gelfand, E.W. Effects of anti-g and anti-f antibodies on airway function after respiratory syncytial virus infection. Am. J. Respir. Cell Mol. Biol. 2014, 51, 143–154. [Google Scholar] [CrossRef]
- Li, C.; Zhou, X.; Zhong, Y.; Li, C.; Dong, A.; He, Z.; Zhang, S.; Wang, B. A Recombinant G Protein Plus Cyclosporine A-Based Respiratory Syncytial Virus Vaccine Elicits Humoral and Regulatory T Cell Responses against Infection without Vaccine-Enhanced Disease. J. Immunol. 2016, 196, 1721–1731. [Google Scholar] [CrossRef]
- Nooraei, S.; Bahrulolum, H.; Hoseini, Z.S.; Katalani, C.; Hajizade, A.; Easton, A.J.; Ahmadian, G. Virus-like particles: Preparation, immunogenicity and their roles as nanovaccines and drug nanocarriers. J. Nanobiotechnology 2021, 19, 59. [Google Scholar] [CrossRef] [PubMed]
- Bachmann, M.F.; van Damme, P.; Lienert, F.; Schwarz, T.F. Virus-like particles: A versatile and effective vaccine platform. Expert Rev. Vaccines 2025, 24, 444–456. [Google Scholar] [CrossRef] [PubMed]
- Ho, J.K.; Jeevan-Raj, B.; Netter, H.J. Hepatitis B Virus (HBV) Subviral Particles as Protective Vaccines and Vaccine Platforms. Viruses 2020, 12, 126. [Google Scholar] [CrossRef]
- Garg, S.; Ochetto, A.; Hu, J.; Wang, J.C. Unveiling the Molecular Architecture of HBV Spherical Subviral Particles: Structure, Symmetry, and Lipid Dynamics. Viruses 2024, 17, 48. [Google Scholar] [CrossRef] [PubMed]
- Laurens, M.B. RTS,S/AS01 vaccine (Mosquirix™): An overview. Hum. Vaccine Immunother. 2020, 16, 480–489. [Google Scholar] [CrossRef]
- Asante, K.P.; Mathanga, D.P.; Milligan, P.; Akech, S.; Oduro, A.; Mwapasa, V.; Moore, K.A.; Kwambai, T.K.; Hamel, M.J.; Gyan, T.; et al. Feasibility, safety, and impact of the RTS,S/AS01(E) malaria vaccine when implemented through national immunisation programmes: Evaluation of cluster-randomised introduction of the vaccine in Ghana, Kenya, and Malawi. Lancet 2024, 403, 1660–1670. [Google Scholar] [CrossRef]
- Pantazica, A.M.; Dobrica, M.O.; Lazar, C.; Scurtu, C.; Tucureanu, C.; Caras, I.; Ionescu, I.; Costache, A.; Onu, A.; Clarke, J.L.; et al. Efficient cellular and humoral immune response and production of virus-neutralizing antibodies by the Hepatitis B Virus S/preS1(16-42) antigen. Front. Immunol. 2022, 13, 941243. [Google Scholar] [CrossRef]
- Stack, A.M.; Malley, R.; Thompson, C.M.; Saladino, R.A. A Novel Murine Model of Primary Respiratory Syncytial Virus (RSV) Infection. Pediatr. Res. 1999, 45, 175. [Google Scholar] [CrossRef][Green Version]
- Xu, M.; Jiao, Y.Y.; Fu, Y.H.; Jiang, N.; Zheng, Y.B.; Yan, Y.F.; Zhang, M.; Zheng, Y.P.; Zhu, W.Y.; Peng, X.L.; et al. Construction and Characterization of a Recombinant Human Respiratory Syncytial Virus Encoding Enhanced Green Fluorescence Protein for Antiviral Drug Screening Assay. Biomed. Res. Int. 2018, 2018, 8431243. [Google Scholar] [CrossRef]
- Roldão, A.; Mellado, M.C.; Castilho, L.R.; Carrondo, M.J.; Alves, P.M. Virus-like particles in vaccine development. Expert Rev. Vaccines 2010, 9, 1149–1176. [Google Scholar] [CrossRef]
- Wamhoff, E.C.; Ronsard, L.; Feldman, J.; Knappe, G.A.; Hauser, B.M.; Romanov, A.; Case, J.B.; Sanapala, S.; Lam, E.C.; Denis, K.J.S.; et al. Enhancing antibody responses by multivalent antigen display on thymus-independent DNA origami scaffolds. Nat. Commun. 2024, 15, 795. [Google Scholar] [CrossRef]
- Zinkhan, S.; Ogrina, A.; Balke, I.; Reseviča, G.; Zeltins, A.; de Brot, S.; Lipp, C.; Chang, X.; Zha, L.; Vogel, M.; et al. The impact of size on particle drainage dynamics and antibody response. J. Control Release 2021, 331, 296–308. [Google Scholar] [CrossRef]
- Fuentes, S.; Coyle, E.M.; Golding, H.; Khurana, S. Nonglycosylated G-Protein Vaccine Protects against Homologous and Heterologous Respiratory Syncytial Virus (RSV) Challenge, while Glycosylated G Enhances RSV Lung Pathology and Cytokine Levels. J. Virol. 2015, 89, 8193–8205. [Google Scholar] [CrossRef]
- Facciolà, A.; Visalli, G.; Laganà, A.; Di Pietro, A. An Overview of Vaccine Adjuvants: Current Evidence and Future Perspectives. Vaccines 2022, 10, 819. [Google Scholar] [CrossRef] [PubMed]
- Lee, C.; Gong, Y.; Brok, J.; Boxall, E.H.; Gluud, C. Effect of hepatitis B immunisation in newborn infants of mothers positive for hepatitis B surface antigen: Systematic review and meta-analysis. BMJ 2006, 332, 328–336. [Google Scholar] [CrossRef] [PubMed]
- Bergeron, H.C.; Murray, J.; Juarez, M.G.; Nangle, S.J.; DuBois, R.M.; Tripp, R.A. Immunogenicity and protective efficacy of an RSV G S177Q central conserved domain nanoparticle vaccine. Front. Immunol. 2023, 14, 1215323. [Google Scholar] [CrossRef] [PubMed]





Disclaimer/Publisher’s Note: The statements, opinions and data contained in all publications are solely those of the individual author(s) and contributor(s) and not of MDPI and/or the editor(s). MDPI and/or the editor(s) disclaim responsibility for any injury to people or property resulting from any ideas, methods, instructions or products referred to in the content. |
© 2026 by the authors. Licensee MDPI, Basel, Switzerland. This article is an open access article distributed under the terms and conditions of the Creative Commons Attribution (CC BY) license.
Share and Cite
Ma, J.; Wang, X.; Li, S.; Li, Z.; Wang, F.; Zhang, Y.; Li, L.; Jia, J.; Tang, H. Development and Immunogenicity Evaluation of an RSV Recombinant Vaccine Displaying a Conserved Domain of RSV G. Vaccines 2026, 14, 311. https://doi.org/10.3390/vaccines14040311
Ma J, Wang X, Li S, Li Z, Wang F, Zhang Y, Li L, Jia J, Tang H. Development and Immunogenicity Evaluation of an RSV Recombinant Vaccine Displaying a Conserved Domain of RSV G. Vaccines. 2026; 14(4):311. https://doi.org/10.3390/vaccines14040311
Chicago/Turabian StyleMa, Jingjing, Xinjie Wang, Shijia Li, Zhibin Li, Fei Wang, Yu Zhang, Lingyun Li, Junli Jia, and Huamin Tang. 2026. "Development and Immunogenicity Evaluation of an RSV Recombinant Vaccine Displaying a Conserved Domain of RSV G" Vaccines 14, no. 4: 311. https://doi.org/10.3390/vaccines14040311
APA StyleMa, J., Wang, X., Li, S., Li, Z., Wang, F., Zhang, Y., Li, L., Jia, J., & Tang, H. (2026). Development and Immunogenicity Evaluation of an RSV Recombinant Vaccine Displaying a Conserved Domain of RSV G. Vaccines, 14(4), 311. https://doi.org/10.3390/vaccines14040311

