Mucosal Adenovirus-Vectored Rv2299c Vaccine Protects Against Tuberculosis by Inducing Trained Immunity in Dendritic Cells and Polyfunctional T Cells
Abstract
1. Introduction
2. Materials and Methods
2.1. Construction of rAd-Rv2299c
2.2. Adenovirus Amplification and Purification
2.3. Western Blot Analysis
2.4. Mouse Immunization
2.5. Mycobacterial Infection and Bacterial Load Assessment
2.6. Histopathological Analysis
2.7. Preparation of Single-Cell Suspensions from Mouse Lung and Spleen
2.8. Induction and In Vitro Training of BMDCs
2.9. Enzyme-Linked Immunosorbent Assay (ELISA)
2.10. Flow Cytometry
2.11. Antibodies
3. Results
3.1. Construction and Verification of rAd-Rv2299c
3.2. rAd-Rv2299c Induces Trained Immunity in DCs
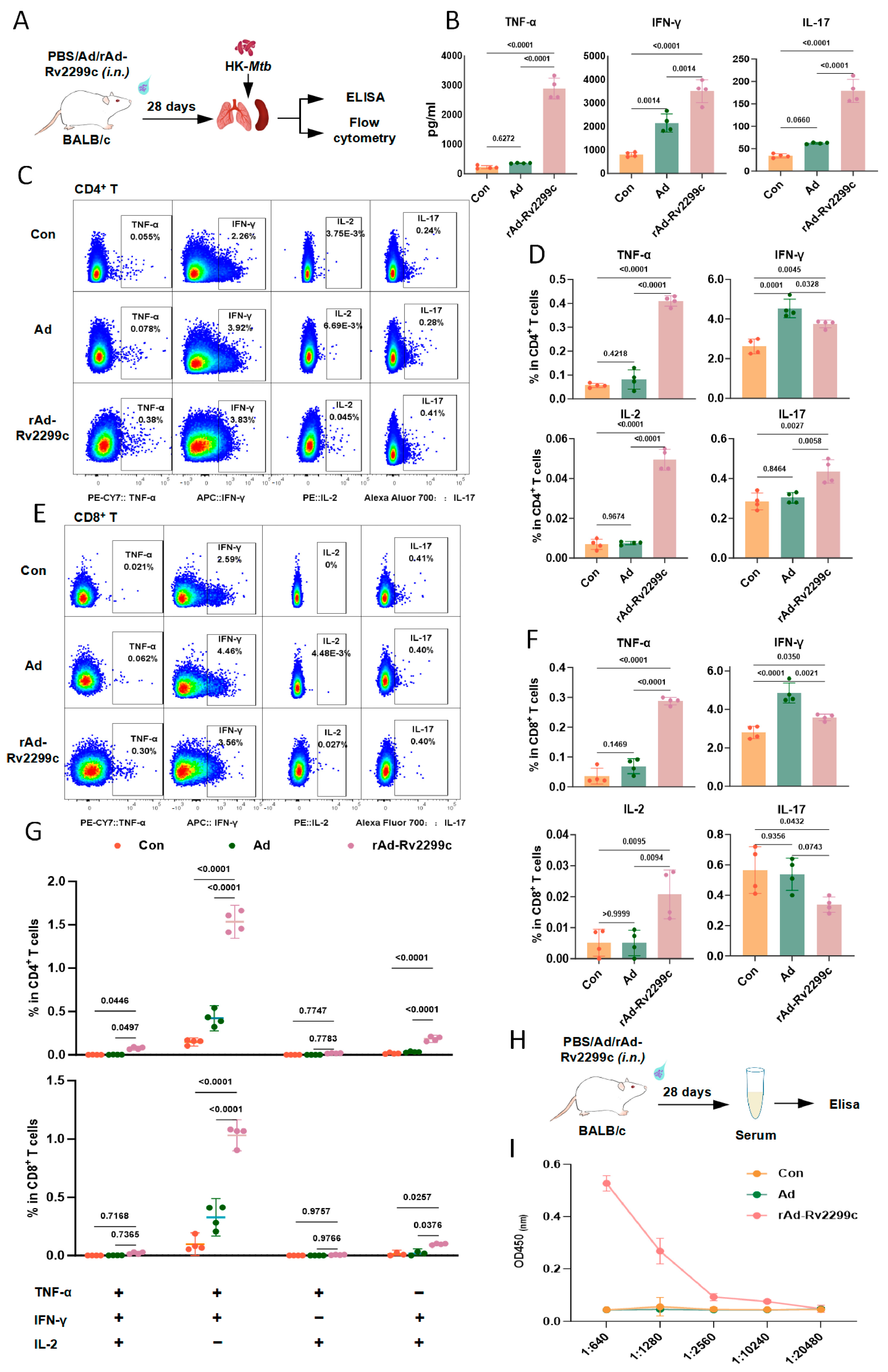
3.3. rAd-Rv2299c Immunization Elicits Antigen-Specific Adaptive Responses
3.4. rAd-Rv2299c Induces Protection Against Mtb Infection in Mice
3.5. rAd-Rv2299c Enhances Anti-Mtb Recall Immune Responses
4. Discussion
5. Conclusions
Supplementary Materials
Author Contributions
Funding
Institutional Review Board Statement
Informed Consent Statement
Data Availability Statement
Conflicts of Interest
References
- Pereira, S.M.; Dantas, O.M.S.; Ximenes, R.; Barreto, M.L. BCG vaccine against tuberculosis: Its protective effect and vaccination policies. Rev. Saude Publica 2007, 41, 59–66. [Google Scholar] [CrossRef]
- Husain, A.A.; Daginawala, H.F.; Singh, L.; Kashyap, R.S. Current perspective in tuberculosis vaccine development for high TB endemic regions. Tuberculosis 2016, 98, 149–158. [Google Scholar] [CrossRef]
- Aagaard, C.; Hoang, T.; Dietrich, J.; Cardona, P.J.; Izzo, A.; Dolganov, G.; Schoolnik, G.K.; Cassidy, J.P.; Billeskov, R.; Andersen, P. A multistage tuberculosis vaccine that confers efficient protection before and after exposure. Nat. Med. 2011, 17, 189–194. [Google Scholar] [CrossRef] [PubMed]
- Renshaw, P.S.; Panagiotidou, P.; Whelan, A.; Gordon, S.V.; Hewinson, R.G.; Williamson, R.A.; Carr, M.D. Conclusive evidence that the major T-cell antigens of the mycobacterium tuberculosis complex ESAT-6 and CFP-10 form a tight, 1:1 complex and characterization of the structural properties of ESAT-6, CFP-10, and the ESAT-6·CFP-10 complex. J. Biol. Chem. 2002, 277, 21598–21603. [Google Scholar] [CrossRef]
- Jia, Q.; Masleša-Galić, S.; Nava, S.; Horwitz, M.A. Listeria-vectored multiantigenic tuberculosis vaccine enhances protective immunity against aerosol challenge with virulent mycobacterium tuberculosis in BCG-immunized C57BL/6 and BALB/c mice. mBio 2022, 13, e00687-22. [Google Scholar] [CrossRef] [PubMed]
- Clemmensen, H.S.; Knudsen, N.P.H.; Billeskov, R.; Rosenkrands, I.; Jungersen, G.; Aagaard, C.; Andersen, P.; Mortensen, R. Rescuing ESAT-6 specific CD4 T cells from terminal differentiation is critical for long-term control of murine mtb infection. Front. Immunol. 2020, 11, 585359. [Google Scholar] [CrossRef]
- Tameris, M.D.; Hatherill, M.; Landry, B.S.; Scriba, T.J.; Snowden, M.A.; Lockhart, S.; Shea, J.E.; McClain, J.B.; Hussey, G.D.; Hanekom, W.A.; et al. Safety and efficacy of MVA85A, a new tuberculosis vaccine, in infants previously vaccinated with BCG: A randomised, placebo-controlled phase 2b trial. Lancet 2013, 381, 1021–1028. [Google Scholar] [CrossRef] [PubMed]
- Wu, J.; Hu, Z.; Lu, S.H.; Fan, X.Y. Heterologous prime-boost BCG with DNA vaccine expressing fusion antigens Rv2299c and Ag85A improves protective efficacy against mycobacterium tuberculosis in mice. Front. Microbiol. 2022, 13, 927031. [Google Scholar] [CrossRef]
- Choi, H.G.; Choi, S.; Back, Y.W.; Paik, S.; Park, H.S.; Kim, W.S.; Kim, H.; Cha, S.B.; Choi, C.H.; Shin, S.J.; et al. Rv2299c, a novel dendritic cell-activating antigen of mycobacterium tuberculosis, fused-ESAT-6 subunit vaccine confers improved and durable protection against the hypervirulent strain HN878 in mice. Oncotarget 2017, 8, 19947–19967. [Google Scholar] [CrossRef]
- Back, Y.W.; Bae, H.S.; Choi, H.G.; Binh, D.T.; Son, Y.J.; Choi, S.; Kim, H.-J. Fusion of dendritic cells activating Rv2299c protein enhances the protective immunity of Ag85B-ESAT6 vaccine candidate against tuberculosis. Pathogens 2020, 9, 865. [Google Scholar] [CrossRef]
- Hu, Z.; Lu, S.; Lowrie, D.B.; Fan, X. Trained immunity: A yin-yang balance. MedComm 2022, 3, e121. [Google Scholar] [CrossRef]
- Divangahi, M.; Aaby, P.; Khader, S.A.; Barreiro, L.B.; Bekkering, S.; Chavakis, T.; van Crevel, R.; Curtis, N.; DiNardo, A.R.; Dominguez-Andres, J.; et al. Trained immunity, tolerance, priming and differentiation: Distinct immunological processes. Nat. Immunol. 2021, 22, 2–6. [Google Scholar] [CrossRef] [PubMed]
- Srivastava, S.; Grace, P.S.; Ernst, J.D. Antigen export reduces antigen presentation and limits T cells control of M. tuberculosis. Cell Host Microbe 2016, 19, 44–54. [Google Scholar] [CrossRef] [PubMed]
- Pittet, M.J.; Di Pilato, M.; Garris, C.; Mempel, T.R. Dendritic cells as shepherds of T cells immunity in cancer. Immunity 2023, 56, 2218–2230. [Google Scholar] [CrossRef]
- Griffiths, K.L.; Ahmed, M.; Das, S.; Gopal, R.; Horne, W.; Connell, T.D.; Moynihan, K.D.; Kolls, J.K.; Irvine, D.J.; Artyomov, M.N.; et al. Targeting dendritic cells to accelerate T-cell activation overcomes a bottleneck in tuberculosis vaccine efficacy. Nat. Commun. 2016, 7, 13894. [Google Scholar] [CrossRef]
- Steinman, R.M. The dendritic cell system and its role in immunogenicity. Annu. Rev. Immunol. 1991, 9, 271–296. [Google Scholar] [CrossRef]
- Coughlan, L.; Kremer, E.J.; Shayakhmetov, D.M. Adenovirus-based vaccines-a platform for pandemic preparedness against emerging viral pathogens. Mol. Ther. 2022, 30, 1822–1849. [Google Scholar] [CrossRef] [PubMed]
- Quinn, K.M.; Zak, D.E.; Costa, A.; Yamamoto, A.; Kastenmuller, K.; Hill, B.J.; Lynn, G.M.; Darrah, P.A.; Lindsay, R.W.; Wang, L.; et al. Antigen expression determines adenoviral vaccine potency independent of IFN and STING signaling. J. Clin. Investig. 2015, 125, 1129–1146. [Google Scholar] [CrossRef]
- Hassan, A.O.; Dmitriev, I.P.; Kashentseva, E.A.; Zhao, H.; Brough, D.E.; Fremont, D.H.; Curiel, D.T.; Diamond, M.S. A gorilla adenovirus-based vaccine against zika virus induces durable immunity and confers protection in pregnancy. Cell Rep. 2019, 28, 2634–2646.e4. [Google Scholar] [CrossRef]
- Sanchez, S.; Palacio, N.; Dangi, T.; Ciucci, T.; Penaloza-MacMaster, P. Fractionating a COVID-19 Ad5-vectored vaccine improves virus-specific immunity. Sci. Immunol. 2021, 6, eabi8635. [Google Scholar] [CrossRef]
- Stanley, D.A.; Honko, A.N.; Asiedu, C.; Trefry, J.C.; Lau-Kilby, A.W.; Johnson, J.C.; Hensley, L.; Ammendola, V.; Abbate, A.; Grazioli, F.; et al. Chimpanzee adenovirus vaccine generates acute and durable protective immunity against ebolavirus challenge. Nat. Med. 2014, 20, 1126–1129. [Google Scholar] [CrossRef]
- Smaill, F.; Jeyanathan, M.; Smieja, M.; Medina, M.F.; Thanthrige-Don, N.; Zganiacz, A.; Yin, C.; Heriazon, A.; Damjanovic, D.; Puri, L.; et al. A human type 5 adenovirus–based tuberculosis vaccine induces robust T cells responses in humans despite preexisting anti-adenovirus immunity. Sci. Transl. Med. 2013, 5, 205ra134. [Google Scholar] [CrossRef]
- Yao, Y.; Jeyanathan, M.; Haddadi, S.; Barra, N.G.; Vaseghi-Shanjani, M.; Damjanovic, D.; Lai, R.; Afkhami, S.; Chen, Y.; Dvorkin-Gheva, A.; et al. Induction of Autonomous Memory Alveolar Macrophages Requires T cells Help and is Critical to Trained Immunity. Cell 2018, 175, 1634–1650.e17. [Google Scholar] [CrossRef]
- Stylianou, E.; Harrington-Kandt, R.; Beglov, J.; Bull, N.; Pinpathomrat, N.; Swarbrick, G.M.; Lewinsohn, D.A.; Lewinsohn, D.M.; McShane, H. Identification and evaluation of novel protective antigens for the development of a candidate tuberculosis subunit vaccine. Infect. Immun. 2018, 86, e00014–e00018. [Google Scholar] [CrossRef] [PubMed]
- Ewer, K.; Rampling, T.; Venkatraman, N.; Bowyer, G.; Wright, D.; Lambe, T.; Imoukhuede, E.B.; Payne, R.; Fehling, S.K.; Strecker, T.; et al. A monovalent chimpanzee adenovirus ebola vaccine boosted with MVA. N. Engl. J. Med. 2016, 374, 1635–1646. [Google Scholar] [CrossRef] [PubMed]
- Xu, J.C.; Chen, Z.Y.; Huang, X.J.; Wu, J.; Huang, H.; Niu, L.F.; Wang, H.-L.; Li, J.-H.; Lowrie, D.B.; Hu, Z.; et al. Multi-omics analysis reveals that linoleic acid metabolism is associated with variations of trained immunity induced by distinct BCG strains. Sci. Adv. 2024, 10, eadk8093. [Google Scholar] [CrossRef] [PubMed]
- Khanna, M.; Rady, H.; Dai, G.; Ramsay, A.J. Intranasal boosting with MVA encoding secreted mycobacterial proteins Ag85A and ESAT-6 generates strong pulmonary immune responses and protection against M. tuberculosis in mice given BCG as neonates. Vaccine 2021, 39, 1780–1787. [Google Scholar] [CrossRef]
- van Doremalen, N.; Purushotham, J.N.; Schulz, J.E.; Holbrook, M.G.; Bushmaker, T.; Carmody, A.; Port, J.R.; Yinda, C.K.; Okumura, A.; Saturday, G.; et al. Intranasal ChAdOx1 nCoV-19/AZD1222 vaccination reduces viral shedding after SARS-CoV-2 D614G challenge in preclinical models. Sci. Transl. Med. 2021, 13, eabh0755. [Google Scholar] [CrossRef]
- Lasrado, N.; Wang, L.; Liu, J.; Rössler, A.; Chaudhari, J.; Wang, Q.; Stone, J.J.; Granados-Contreras, F.A.; Wu, J.; Cabrera-Barragan, D.N.; et al. An intramuscular prime and mucosal boost vaccine regimen protects against lethal clade 2.3.4.4b H5N1 challenge in cynomolgus macaques. Sci. Transl. Med. 2025, 17, eady2282. [Google Scholar] [CrossRef]
- Jeyanathan, M.; Shao, Z.; Yu, X.; Harkness, R.; Jiang, R.; Li, J.; Xing, Z.; Zhu, T. AdHu5Ag85A respiratory mucosal boost immunization enhances protection against pulmonary tuberculosis in BCG-primed non-human primates. PLoS ONE 2015, 10, e0135009. [Google Scholar] [CrossRef] [PubMed]
- Netea, M.G.; Quintin, J.; van der Meer, J.W.M. Trained immunity: A memory for innate host defense. Cell Host Microbe 2011, 9, 355–361. [Google Scholar] [CrossRef] [PubMed]
- Sui, Y.; Berzofsky, J.A. Trained immunity inducers in cancer immunotherapy. Front. Immunol. 2024, 15, 1427443. [Google Scholar] [CrossRef] [PubMed]
- Riou, C.; du Bruyn, E.; Stek, C.; Daroowala, R.; Goliath, R.T.; Abrahams, F.; Said-Hartley, Q.; Allwood, B.W.; Hsiao, N.-Y.; Wilkinson, K.A.; et al. Relationship of SARS-CoV-2-specific CD4 response to COVID-19 severity and impact of HIV-1 and tuberculosis coinfection. J. Clin. Investig. 2021, 131, e149125. [Google Scholar] [CrossRef]
- Abel, B.; Tameris, M.; Mansoor, N.; Gelderbloem, S.; Hughes, J.; Abrahams, D.; Makhethe, L.; Erasmus, M.; de Kock, M.; van der Merwe, L.; et al. The novel tuberculosis vaccine, AERAS-402, induces robust and polyfunctional CD4+ and CD8+ T cells in adults. Am. J. Respir. Crit. Care Med. 2010, 181, 1407–1417. [Google Scholar] [CrossRef]
- Bertholet, S.; Ireton, G.C.; Ordway, D.J.; Windish, H.P.; Pine, S.O.; Kahn, M.; Phan, T.; Orme, I.M.; Vedvick, T.S.; Baldwin, S.L.; et al. A defined tuberculosis vaccine candidate boosts BCG and protects against multidrug-resistant mycobacterium tuberculosis. Sci. Transl. Med. 2010, 2, 53ra74. [Google Scholar] [CrossRef] [PubMed]
- Hu, Z.; Xia, J.; Wu, J.; Zhao, H.; Ji, P.; Gu, L.; Gu, W.; Chen, Z.; Xu, J.; Huang, X.; et al. A multistage sendai virus vaccine incorporating latency-associated antigens induces protection against acute and latent tuberculosis. Emerg. Microbes Infect. 2024, 13, 2300463. [Google Scholar] [CrossRef]
- Huang, X.; Wu, J.; Xu, J.; Wang, H.; Chen, Z.; Fan, X.Y.; Hu, Z. Mycobacterium tuberculosis Antigen Rv1471 Induces Innate Immune Memory and Adaptive Immunity Against Infection. J. Infect. Dis. 2024, 231, jiae572. [Google Scholar] [CrossRef]
- Hu, Z.; Liu, X.; Wang, J.; Gu, L.; Chen, Z.; Xia, L.; Yang, H.; Xu, J.; Huang, X.; Wang, H.; et al. Dendritic cell vaccine harboring inactivated mycobacteria induces immune protection against tuberculosis in murine models and is well tolerated in humans. Small Sci. 2024, 5, 2400355. [Google Scholar] [CrossRef]





Disclaimer/Publisher’s Note: The statements, opinions and data contained in all publications are solely those of the individual author(s) and contributor(s) and not of MDPI and/or the editor(s). MDPI and/or the editor(s) disclaim responsibility for any injury to people or property resulting from any ideas, methods, instructions or products referred to in the content. |
© 2026 by the authors. Licensee MDPI, Basel, Switzerland. This article is an open access article distributed under the terms and conditions of the Creative Commons Attribution (CC BY) license.
Share and Cite
Wang, H.; Xie, S.; Huang, S.; Huang, X.; Zhang, Y.; Wu, J.; Fan, X.-Y.; Hu, Z. Mucosal Adenovirus-Vectored Rv2299c Vaccine Protects Against Tuberculosis by Inducing Trained Immunity in Dendritic Cells and Polyfunctional T Cells. Vaccines 2026, 14, 55. https://doi.org/10.3390/vaccines14010055
Wang H, Xie S, Huang S, Huang X, Zhang Y, Wu J, Fan X-Y, Hu Z. Mucosal Adenovirus-Vectored Rv2299c Vaccine Protects Against Tuberculosis by Inducing Trained Immunity in Dendritic Cells and Polyfunctional T Cells. Vaccines. 2026; 14(1):55. https://doi.org/10.3390/vaccines14010055
Chicago/Turabian StyleWang, Huiling, Shiqi Xie, Shaoqiong Huang, Xuejiao Huang, Ying Zhang, Juan Wu, Xiao-Yong Fan, and Zhidong Hu. 2026. "Mucosal Adenovirus-Vectored Rv2299c Vaccine Protects Against Tuberculosis by Inducing Trained Immunity in Dendritic Cells and Polyfunctional T Cells" Vaccines 14, no. 1: 55. https://doi.org/10.3390/vaccines14010055
APA StyleWang, H., Xie, S., Huang, S., Huang, X., Zhang, Y., Wu, J., Fan, X.-Y., & Hu, Z. (2026). Mucosal Adenovirus-Vectored Rv2299c Vaccine Protects Against Tuberculosis by Inducing Trained Immunity in Dendritic Cells and Polyfunctional T Cells. Vaccines, 14(1), 55. https://doi.org/10.3390/vaccines14010055

