A Naked Lyophilized mRNA Vaccine Against Seasonal Influenza, Administered by Jet Injection, Provides a Robust Response in Immunized Mice
Abstract
1. Introduction
2. Materials and Methods
2.1. Bacterial and Viral Strains, Cell Cultures, and Plasmids
2.2. Templates for mRNA Synthesis
2.3. In Vitro mRNA Synthesis
2.4. PCR to Determine the Presence of Template DNA Residues in the mRNA Preparation
2.5. Capillary Electrophoresis
2.6. Encapsulation of mRNA in Lipid Nanoparticles
2.7. mRNA Lyophilization
2.8. Immunization of BALB/c Mice
2.9. Enzyme-Linked Immunosorbent Assay (ELISA)
2.10. Evaluation of the Cellular Immune Response by ELISpot
2.11. In Vitro Microneutralization Assay
2.12. Hemagglutinin Inhibition (HAI) Assay
2.13. Transfection of HEK293 Cells with mRNA
2.14. Statistical Analysis
3. Results
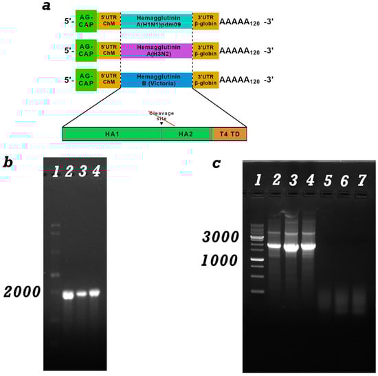
3.1. Production of the Experimental Trivalent mRNA Influenza Vaccine mRNA-Vector-Flu
3.2. mRNA Synthesis and Characterization
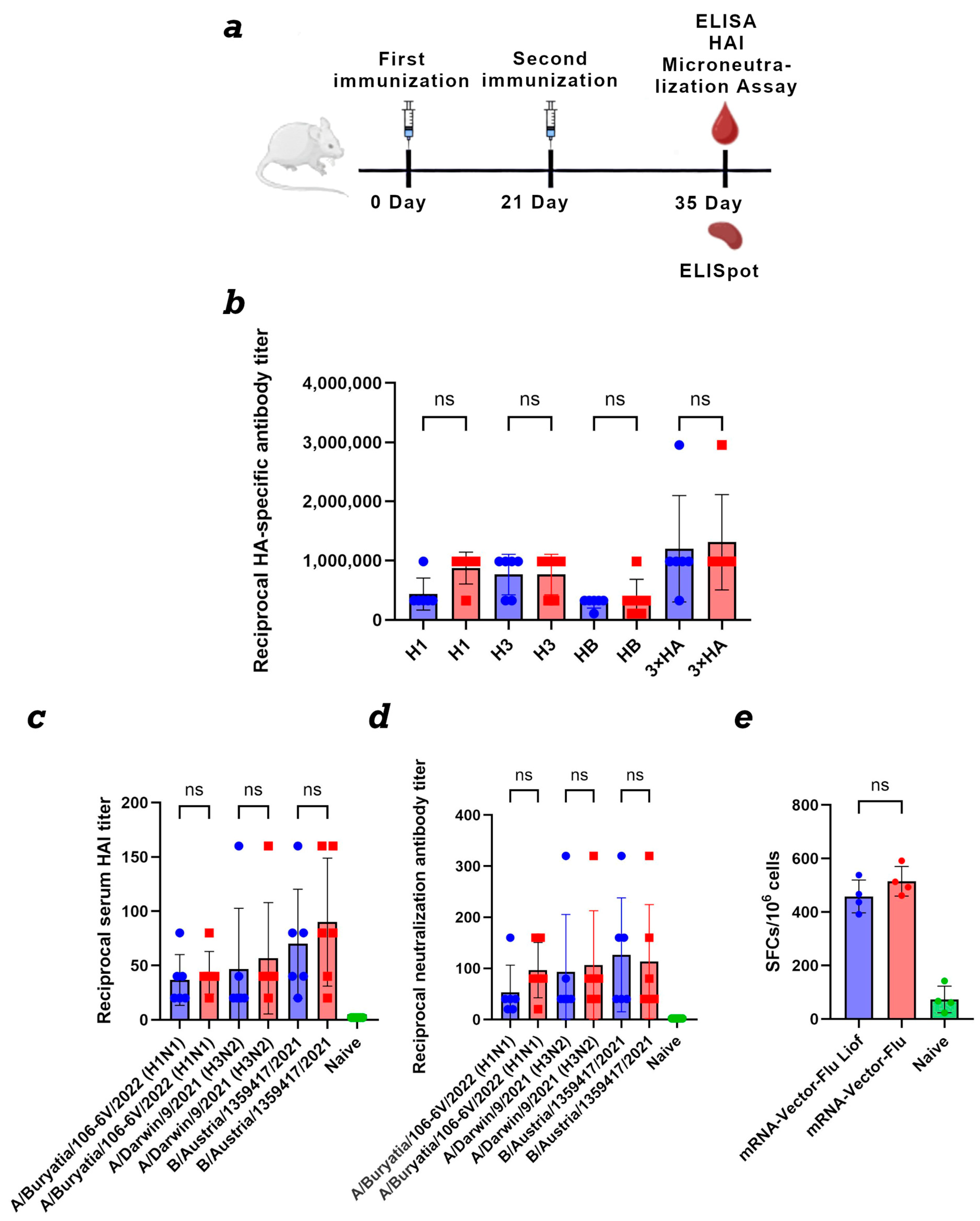
3.3. Immunogenicity Assessment of the mRNA-Vector-Flu Vaccine
3.4. Comparison of the Dose-Dependent Effect of the Trivalent mRNA Vaccine
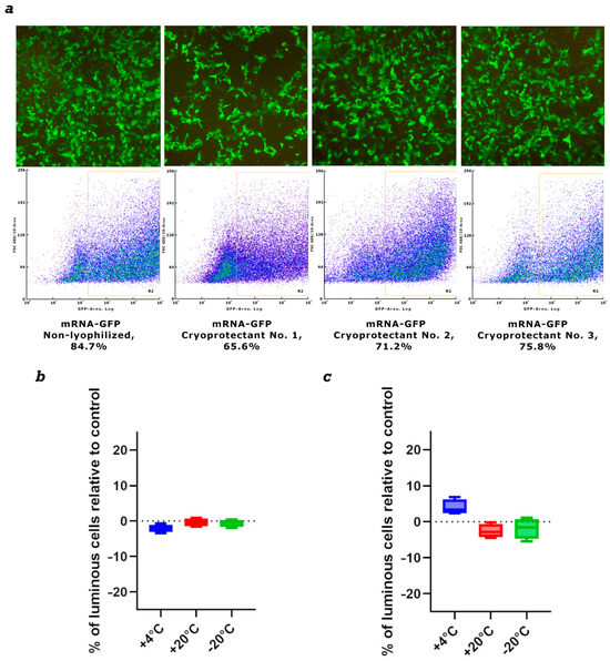
3.5. Lyophilization of mRNA-GFP
3.6. Immunogenicity Assessment of the Lyophilized Trivalent mRNA-Vaccine mRNA-Vector-Flu
4. Discussion
5. Conclusions
Supplementary Materials
Author Contributions
Funding
Institutional Review Board Statement
Data Availability Statement
Conflicts of Interest
Abbreviations
| mRNA | Messenger RNA |
| LNPs | Lipid nanoparticles |
| JI | Needle-free jet injection |
| DLS | Dynamic light scattering |
| WHO | World Health Organization |
| HA | Hemagglutinin |
| DNA | Deoxyribonucleic acid |
| ELISA | Enzyme-linked immunosorbent assay |
| HAI | Hemagglutinin inhibition |
| SFC | Specific Frequency of Cells |
References
- WHO. Influenza (Seasonal). Available online: https://www.who.int/news-room/fact-sheets/detail/influenza-(seasonal) (accessed on 30 September 2025).
- Paget, J.; Staadegaard, L.; Wang, X.; Li, Y.; van Pomeren, T.; van Summeren, J.; Dückers, M.; Chaves, S.S.; Johnson, E.K.; Mahé, C.; et al. Global and national influenza-associated hospitalisation rates: Estimates for 40 countries and administrative regions. J. Glob. Health 2023, 13, 04003. [Google Scholar] [CrossRef]
- Iuliano, A.D.; Roguski, K.M.; Chang, H.H.; Muscatello, D.J.; Palekar, R.; Tempia, S.; Cohen, C.; Gran, J.M.; Schanzer, D.; Cowling, B.J.; et al. Estimates of global seasonal influenza-associated respiratory mortality: A modelling study. Lancet 2018, 391, 1285–1300. [Google Scholar] [CrossRef]
- Martins, J.P.; Santos, M.; Martins, A.; Felgueiras, M.; Santos, R. Seasonal Influenza Vaccine Effectiveness in Persons Aged 15–64 Years: A Systematic Review and Meta-Analysis. Vaccines 2023, 11, 1322. [Google Scholar] [CrossRef]
- World Health Organization. Vaccines against influenza: WHO position paper–May 2022. Wkly. Epidemiol. Rec. 2022, 87, 185–208. [Google Scholar]
- Chan, L.; Alizadeh, K.; Alizadeh, K.; Fazel, F.; Kakish, J.E.; Karimi, N.; Knapp, J.P.; Mehrani, Y.; Minott, J.A.; Morovati, S.; et al. Review of Influenza Virus Vaccines: The Qualitative Nature of Immune Responses to Infection and Vaccination Is a Critical Consideration. Vaccines 2021, 9, 979. [Google Scholar] [CrossRef] [PubMed]
- Mokalla, V.R.; Gundarapu, S.; Kaushik, R.S.; Rajput, M.; Tummala, H. Influenza Vaccines: Current Status, Adjuvant Strategies, and Efficacy. Vaccines 2025, 13, 962. [Google Scholar] [CrossRef]
- Moore, K.A.; Ostrowsky, J.T.; Kraigsley, A.M.; Mehr, A.J.; Bresee, J.S.; Friede, M.H.; Gellin, B.G.; Golding, J.P.; Hart, P.J.; Moen, A.; et al. A research and development (R&D) roadmap for influenza vaccines: Looking toward the future. Vaccine 2021, 39, 6573–6584. [Google Scholar] [CrossRef]
- Scorza, F.B.; Pardi, N. New Kids on the Block: RNA-Based Influenza Virus Vaccines. Vaccines 2018, 6, 20. [Google Scholar] [CrossRef] [PubMed]
- Walsh, E.E.; Frenck, R.W., Jr.; Falsey, A.R.; Kitchin, N.; Absalon, J.; Gurtman, A.; Lockhart, S.; Neuzil, K.; Mulligan, M.J.; Bailey, R.; et al. Safety and Immunogenicity of Two RNA-Based Covid-9 Vaccine Candidates. N. Engl. J. Med. 2020, 383, 2439–2450. [Google Scholar] [CrossRef]
- Teo, S.P. Review of COVID-19 mRNA Vaccines: BNT162b2 and mRNA-1273. J Pharm Pract. 2022, 35, 947–951. [Google Scholar] [CrossRef]
- Polack, F.P.; Thomas, S.J.; Kitchin, N.; Absalon, J.; Gurtman, A.; Lockhart, S.; Perez, J.L.; Pérez Marc, G.; Moreira, E.D.; Zerbini, C.; et al. Safety and efficacy of the BNT162b2 mRNA Covid-19 vaccine. N. Engl. J. Med. 2020, 383, 2603–2615. [Google Scholar] [CrossRef]
- Baden, L.R.; El Sahly, H.M.; Essink, B.; Kotloff, K.; Frey, S.; Novak, R.; Diemert, D.; Spector, S.A.; Rouphael, N.; Creech, C.B.; et al. Efficacy and safety of the mRNA-1273 SARS-CoV-2 vaccine. N. Engl. J. Med. 2021, 384, 403–416. [Google Scholar] [CrossRef]
- Mazunina, E.P.; Gushchin, V.A.; Kleymenov, D.A.; Siniavin, A.E.; Burtseva, E.I.; Shmarov, M.M.; Mukasheva, E.A.; Bykonia, E.N.; Kozlova, S.R.; Evgrafova, E.A.; et al. Trivalent mRNA vaccine-candidate against seasonal flu with cross-specific humoral immune response. Front. Immunol. 2024, 15, 1381508. [Google Scholar] [CrossRef]
- Joe, P.T.; Christopoulou, I.; van Hoecke, L.; Schepens, B.; Ysenbaert, T.; Heirman, C.; Thielemans, K.; Saelens, X.; Aerts, J.L. Intranodal administration of mRNA encoding nucleoprotein provides cross-strain immunity against influenza in mice. J. Transl. Med. 2019, 17, 242. [Google Scholar] [CrossRef]
- Zhuang, X.; Qi, Y.; Wang, M.; Yu, N.; Nan, F.; Zhang, H.; Tian, M.; Li, C.; Lu, H.; Jin, N. mRNA Vaccines Encoding the HA Protein of Influenza A H1N1 Virus Delivered by Cationic Lipid Nanoparticles Induce Protective Immune Responses in Mice. Vaccines 2020, 8, 123. [Google Scholar] [CrossRef] [PubMed]
- Lee, I.T.; Nachbagauer, R.; Ensz, D.; Schwartz, H.; Carmona, L.; Schaefers, K.; Avanesov, A.; Stadlbauer, D.; Henry, C.; Chen, R.; et al. Safety and immunogenicity of a phase 1/2 randomized clinical trial of a quadrivalent, mRNA-based seasonal influenza vaccine (mRNA-1010) in healthy adults: Interim analysis. Nat. Commun. 2023, 14, 3631. [Google Scholar] [CrossRef]
- Spergel, A.K.R.; Lee, I.T.; Koslovsky, K.; Schaefers, K.; Avanesov, A.; Logan, D.K.; Hemmersmeier, J.; Ensz, D.; Stadlbauer, D.; Hu, B.; et al. Immunogenicity and safety of mRNA-based seasonal influenza vaccines encoding hemagglutinin and neuraminidase. Nat. Commun. 2025, 16, 5933. [Google Scholar] [CrossRef]
- Kandinov, B.; Soens, M.; Huang, W.; Llapur, C.; Ensz, D.; Essink, B.; Fierro, C.; Vakil, J.; Pucci, A.; Guo, J.; et al. An mRNA-based seasonal influenza vaccine in adults: Results of two phase 3 randomized clinical trials and correlate of protection analysis of hemagglutination inhibition titers. Hum. Vaccin. Immunother. 2025, 21, 2484088. [Google Scholar] [CrossRef] [PubMed]
- Soens, M.; Ananworanich, J.; Hicks, B.; Lucas, K.J.; Cardona, J.; Sher, L.; Livermore, G.; Schaefers, K.; Henry, C.; Choi, A.; et al. A phase 3 randomized safety and immunogenicity trial of mRNA-1010 seasonal influenza vaccine in adults. Vaccine 2025, 50, 126847. [Google Scholar] [CrossRef] [PubMed]
- Cheng, F.; Wang, Y.; Bai, Y.; Liang, Z.; Mao, Q.; Liu, D.; Wu, X.; Xu, M. Research Advances on the Stability of mRNA Vaccines. Viruses 2023, 15, 668. [Google Scholar] [CrossRef]
- Faksova, K.; Walsh, D.; Jiang, Y.; Griffin, J.; Phillips, A.; Gentile, A.; Kwong, J.C.; Macartney, K.; Naus, M.; Grange, Z.; et al. COVID-19 Vaccines and Adverse Events of Special Interest: A Multinational Global Vaccine Data Network (GVDN) Cohort Study of 99 Million Vaccinated Individuals. Vaccine 2024, 42, 2200–2211. [Google Scholar] [CrossRef]
- Oster, M.E.; Shay, D.K.; Su, J.R.; Gee, J.; Creech, C.B.; Broder, K.R.; Edwards, K.; Soslow, J.H.; Dendy, J.M.; Schlaudecker, E.; et al. Myocarditis Cases Reported After mRNA-Based COVID-19 Vaccination in the US From December 2020 to August 2021. JAMA 2022, 327, 331–340. [Google Scholar] [CrossRef]
- Mao, S.; Li, S.; Zhang, Y.; Long, L.; Peng, J.; Cao, Y.; Mao, J.Z.; Qi, X.; Xin, Q.; San, G.; et al. A Highly Efficient Needle-Free-Injection Delivery System for MRNA-LNP Vaccination against SARS-CoV-2. Nano Today 2023, 48, 101730. [Google Scholar] [CrossRef]
- Kisakov, D.N.; Kisakova, L.A.; Sharabrin, S.V.; Yakovlev, V.A.; Tigeeva, E.V.; Borgoyakova, M.B.; Starostina, E.V.; Zaikovskaya, A.V.; Rudometov, A.P.; Rudometova, N.B.; et al. Delivery of Experimental MRNA Vaccine, Encoding the RBD of SARS-CoV-2 Using Jet Injection. Bull. Exp. Biol. Med. 2023, 176, 751–756. [Google Scholar] [CrossRef]
- Abbasi, S.; Matsui-Masai, M.; Yasui, F.; Hayashi, A.; Tockary, T.A.; Mochida, Y.; Akinaga, S.; Kohara, M.; Kataoka, K.; Uchida, S. Carrier-Free MRNA Vaccine Induces Robust Immunity against SARS-CoV-2 in Mice and Non-Human Primates without Systemic Reactogenicity. Mol. Ther. 2024, 32, 1266–1283. [Google Scholar] [CrossRef]
- Kisakov, D.N.; Karpenko, L.I.; Kisakova, L.A.; Sharabrin, S.V.; Borgoyakova, M.B.; Starostina, E.V.; Taranov, O.S.; Ivleva, E.K.; Pyankov, O.V.; Zaykovskaya, A.V.; et al. Jet Injection of Naked mRNA Encoding the RBD of the SARS-CoV-2 Spike Protein Induces a High Level of a Specific Immune Response in Mice. Vaccines 2025, 13, 65. [Google Scholar] [CrossRef] [PubMed]
- Wang, R.; Bian, Q.; Xu, Y.; Xu, D.; Gao, J. Recent Advances in Mechanical Force-Assisted Transdermal Delivery of Macromolecular Drugs. Int. J. Pharm. 2021, 602, 120598. [Google Scholar] [CrossRef]
- The World Health Organization (WHO). Recommendations Announced for Influenza Vaccine Composition for the 2023–2024 Northern Hemisphere Influenza Season. [Internet]. 2023. Available online: https://www.who.int/news/item/24-02-2023-recommendations-announced-for-influenza-vaccine-composition-for-the-2023-2024-northern-hemisphere-influenza-season (accessed on 28 October 2025).
- Lu, Y.; Welsh, J.P.; Swartz, J.R. Production and stabilization of the trimeric influenza hemagglutinin stem domain for potentially broadly protective influenza vaccines. Proc. Natl. Acad. Sci. USA 2014, 111, 125–130. [Google Scholar] [CrossRef] [PubMed]
- Ecker, J.W.; Kirchenbaum, G.A.; Pierce, S.R.; Skarlupka, A.L.; Abreu, R.B.; Cooper, R.E.; Taylor-Mulneix, D.; Ross, T.M.; Sautto, G.A. High-Yield Expression and Purification of Recombinant Influenza Virus Proteins from Stably-Transfected Mammalian Cell Lines. Vaccines 2020, 8, 462. [Google Scholar] [CrossRef] [PubMed]
- Milder, F.J.; Jongeneelen, M.; Ritschel, T.; Bouchier, P.; Bisschop, I.J.M.; de Man, M.; Veldman, D.; Le, L.; Kaufmann, B.; Bakkers, M.J.G.; et al. Universal stabilization of the influenza hemagglutinin by structure-based redesign of the pH switch regions. Proc. Natl. Acad. Sci. USA 2022, 119, e2115379119. [Google Scholar] [CrossRef]
- Sharabrin, S.V.; Ilyichev, A.A.; Kisakov, D.N.; Borgoyakova, M.B.; Starostina, E.V.; Kisakova, L.A.; Isaeva, A.A.; Shcherbakov, D.N.; Krasnikova, S.I.; Gudymo, A.S.; et al. Needle-Free Jet-Delivered mRNA-Vaccine Encoding Influenza A(H1N1)pdm09 Hemagglutinin Protects Mice from Lethal Virus Infection. Mol. Biol. 2025, 59, 376–389. [Google Scholar] [CrossRef]
- Yakovlev, V.A.; Litvinova, V.R.; Rudometova, N.B.; Borgoyakova, M.B.; Tigeeva, E.V.; Starostina, E.V.; Ivanova, K.I.; Gudymo, A.S.; Danilchenko, N.V.; Perfilyeva, O.N.; et al. Immunogenic and Protective Properties of mRNA Vaccine Encoding Hemagglutinin of Avian Influenza A/H5N8 Virus, Delivered by Lipid Nanoparticles and Needle-Free Jet Injection. Vaccines 2025, 13, 883. [Google Scholar] [CrossRef]
- Karpenko, L.I.; Rudometov, A.P.; Sharabrin, S.V.; Shcherbakov, D.N.; Borgoyakova, M.B.; Bazhan, S.I.; Volosnikova, E.A.; Rudometova, N.B.; Orlova, L.A.; Pyshnaya, I.A.; et al. Delivery of mRNA Vaccine against SARS-CoV-2 Using a Polyglucin: Spermidine Conjugate. Vaccines 2021, 9, 76. [Google Scholar] [CrossRef] [PubMed]
- Gross, F.L.; Bai, Y.; Jefferson, S.; Holiday, C.; Levine, M.Z. Measuring Influenza Neutralizing Antibody Responses to A(H3N2) Viruses in Human Sera by Microneutralization Assays Using MDCK-SIAT1 Cells. J. Vis. Exp. 2017, 129, 56448. [Google Scholar] [CrossRef]
- Mulligan, M.J.; Lyke, K.E.; Kitchin, N.; Absalon, J.; Gurtman, A.; Lockhart, S.; Neuzil, K.; Raabe, V.; Bailey, R.; Swanson, K.A.; et al. Phase I/II Study of COVID-19 RNA Vaccine BNT162b1 in Adults. Nature 2020, 586, 589–593. [Google Scholar] [CrossRef]
- Li, M.; Jia, L.; Xie, Y.; Ma, W.; Yan, Z.; Liu, F.; Deng, J.; Zhu, A.; Siwei, X.; Su, W.; et al. Lyophilization process optimization and molecular dynamics simulation of mRNA-LNPs for SARS-CoV-2 vaccine. npj Vaccines 2023, 8, 153. [Google Scholar] [CrossRef] [PubMed]
- Muramatsu, H.; Lam, K.; Bajusz, C.; Laczkó, D.; Karikó, K.; Schreiner, P.; Martin, A.; Lutwyche, P.; Heyes, J.; Pardi, N. Lyophilization provides long-term stability for a lipid nanoparticle-formulated, nucleoside-modified mRNA vaccine. Mol. Ther. 2022, 30, 1941–1951. [Google Scholar] [CrossRef]
- Khan, M.D.F.H.; Baudin, F.; Sudalaiyadum Perumal, A.; Kamen, A.A. Freeze-Drying of mRNA-LNPs Vaccines: A Review. Vaccines 2025, 13, 853. [Google Scholar] [CrossRef] [PubMed]





Disclaimer/Publisher’s Note: The statements, opinions and data contained in all publications are solely those of the individual author(s) and contributor(s) and not of MDPI and/or the editor(s). MDPI and/or the editor(s) disclaim responsibility for any injury to people or property resulting from any ideas, methods, instructions or products referred to in the content. |
© 2026 by the authors. Licensee MDPI, Basel, Switzerland. This article is an open access article distributed under the terms and conditions of the Creative Commons Attribution (CC BY) license.
Share and Cite
Sharabrin, S.V.; Krasnikova, S.I.; Kisakov, D.N.; Borgoyakova, M.B.; Yakovlev, V.A.; Tigeeva, E.V.; Starostina, E.V.; Litvinova, V.R.; Kisakova, L.A.; Vahitov, D.I.; et al. A Naked Lyophilized mRNA Vaccine Against Seasonal Influenza, Administered by Jet Injection, Provides a Robust Response in Immunized Mice. Vaccines 2026, 14, 56. https://doi.org/10.3390/vaccines14010056
Sharabrin SV, Krasnikova SI, Kisakov DN, Borgoyakova MB, Yakovlev VA, Tigeeva EV, Starostina EV, Litvinova VR, Kisakova LA, Vahitov DI, et al. A Naked Lyophilized mRNA Vaccine Against Seasonal Influenza, Administered by Jet Injection, Provides a Robust Response in Immunized Mice. Vaccines. 2026; 14(1):56. https://doi.org/10.3390/vaccines14010056
Chicago/Turabian StyleSharabrin, Sergei V., Svetlana I. Krasnikova, Denis N. Kisakov, Mariya B. Borgoyakova, Vladimir A. Yakovlev, Elena V. Tigeeva, Ekaterina V. Starostina, Victoria R. Litvinova, Lyubov A. Kisakova, Danil I. Vahitov, and et al. 2026. "A Naked Lyophilized mRNA Vaccine Against Seasonal Influenza, Administered by Jet Injection, Provides a Robust Response in Immunized Mice" Vaccines 14, no. 1: 56. https://doi.org/10.3390/vaccines14010056
APA StyleSharabrin, S. V., Krasnikova, S. I., Kisakov, D. N., Borgoyakova, M. B., Yakovlev, V. A., Tigeeva, E. V., Starostina, E. V., Litvinova, V. R., Kisakova, L. A., Vahitov, D. I., Makarova, K. P., Volosnikova, E. A., Ivanova, K. I., Bondar, A. A., Rudometova, N. B., Rudometov, A. P., Ilyichev, A. A., & Karpenko, L. I. (2026). A Naked Lyophilized mRNA Vaccine Against Seasonal Influenza, Administered by Jet Injection, Provides a Robust Response in Immunized Mice. Vaccines, 14(1), 56. https://doi.org/10.3390/vaccines14010056

