Economic and Clinical Benefits of Bivalent Respiratory Syncytial Virus Prefusion F (RSVpreF) Maternal Vaccine for Prevention of RSV in Infants: A Cost-Effectiveness Analysis for Mexico
Abstract
1. Introduction
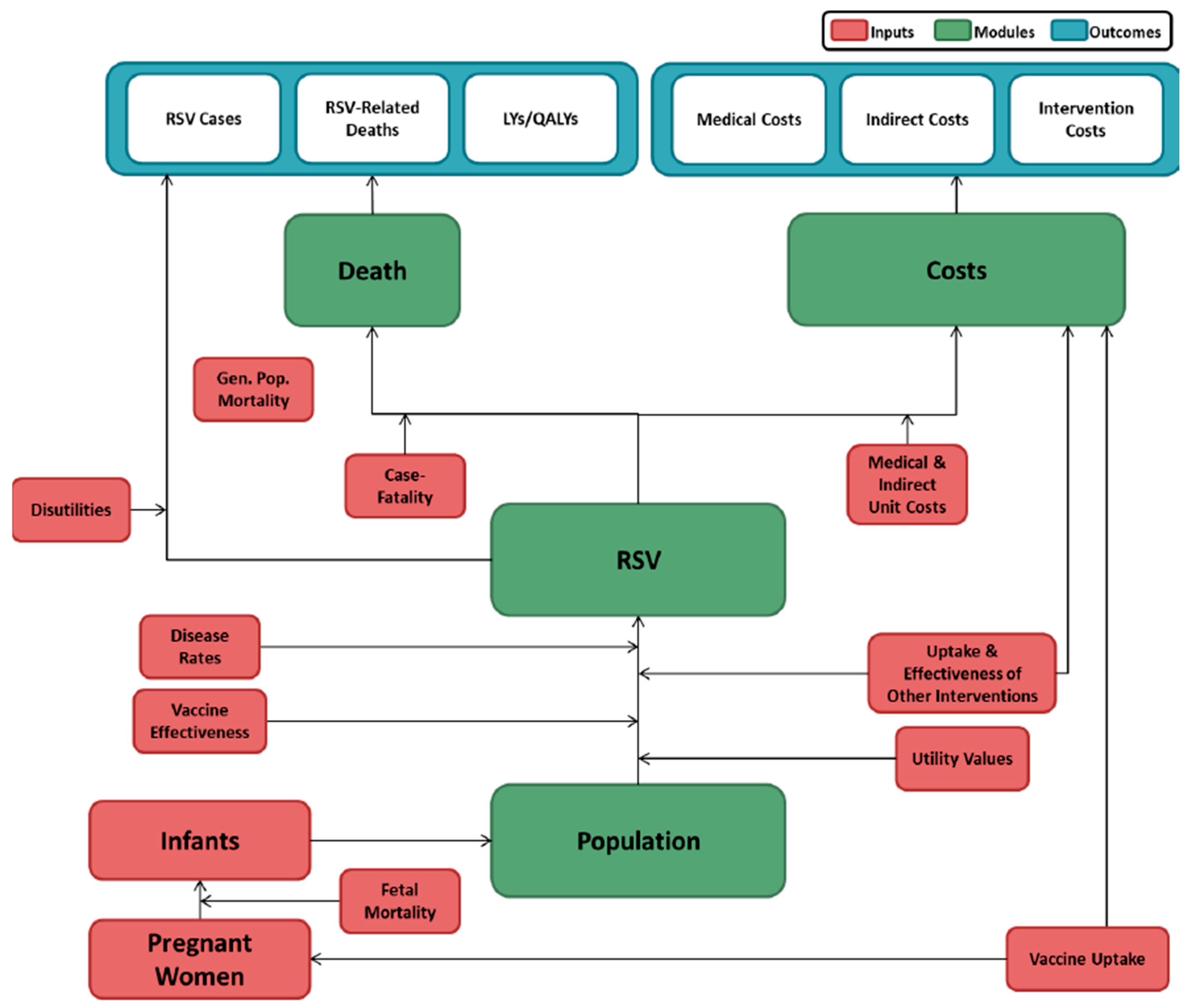
2. Materials and Methods
2.1. Population
2.2. Epidemiology
2.3. Mortality
2.4. Vaccine Effectiveness and Strategy
2.5. Utilities
2.6. Costs
2.6.1. Direct Costs
2.6.2. Indirect Costs
2.7. Sensitivity Analysis
2.8. Scenario Analysis
3. Results
3.1. Base Case Analysis
3.2. One-Way Sensitivity Analysis
3.3. Probabilistic Sensitivity Analysis
3.4. Scenario Analysis
4. Discussion
5. Conclusions
Supplementary Materials
Author Contributions
Funding
Institutional Review Board Statement
Informed Consent Statement
Data Availability Statement
Conflicts of Interest
References
- Centers for Disease Control and Prevention. About Rsv. Available online: https://www.cdc.gov/rsv/about/index.html (accessed on 11 March 2024).
- Cunningham, S.; Zar, H.J. New interventions to prevent respiratory syncytial virus disease in infants-time for equitable global access. Am. J. Respir. Crit. Care Med. 2023, 207, 1556–1557. [Google Scholar] [CrossRef] [PubMed]
- Li, Y.; Wang, X.; Blau, D.M.; Caballero, M.T.; Feikin, D.R.; Gill, C.J.; Madhi, S.A.; Omer, S.B.; Simoes, E.A.F.; Campbell, H.; et al. Global, regional, and national disease burden estimates of acute lower respiratory infections due to respiratory syncytial virus in children younger than 5 years in 2019: A systematic analysis. Lancet 2022, 399, 2047–2064. [Google Scholar] [CrossRef] [PubMed]
- National Institute of Statistics and Geography [Instituto Nacional de Estadística y Geografía]. Estadísticas de Defunciones Registradas (Edr). Available online: https://www.inegi.org.mx/programas/edr/ (accessed on 11 March 2024).
- Molina, H.S.; Buritica, M.P.; Álvarez, O.D.; Ponce, R.R.; Escobar, Y.; Gasga, A.E.F.; Ramos, J.; Huerta, R.P.; Bertrand, M.F.M. Ee415 burden of the disease in mexico of respiratory syncytial virus infection in pediatric patients under 2 years of age with risk factors. Value Health 2023, 26, S135–S136. [Google Scholar] [CrossRef]
- U.S. Food and Drug Administration. Fda Approves First Vaccine for Pregnant Individuals to Prevent Rsv in Infants. Available online: https://www.fda.gov/news-events/press-announcements/fda-approves-first-vaccine-pregnant-individuals-prevent-rsv-infants (accessed on 7 August 2024).
- European Medicines Agency. Abrysvo. Available online: https://www.ema.europa.eu/en/medicines/human/EPAR/abrysvo (accessed on 7 August 2024).
- Kampmann, B.; Madhi, S.A.; Munjal, I.; Simoes, E.A.F.; Pahud, B.A.; Llapur, C.; Baker, J.; Perez Marc, G.; Radley, D.; Shittu, E.; et al. Bivalent prefusion f vaccine in pregnancy to prevent rsv illness in infants. N. Engl. J. Med. 2023, 388, 1451–1464. [Google Scholar] [CrossRef]
- Fleming-Dutra, K.E.; Jones, J.M.; Roper, L.E.; Prill, M.M.; Ortega-Sanchez, I.R.; Moulia, D.L.; Wallace, M.; Godfrey, M.; Broder, K.R.; Tepper, N.K.; et al. Use of the pfizer respiratory syncytial virus vaccine during pregnancy for the prevention of respiratory syncytial virus–associated lower respiratory tract disease in infants: Recommendations of the advisory committee on immunization practices—United states, 2023. Morb. Mortal. Wkly. Rep. 2023, 72, 1115–1122. [Google Scholar]
- World Health Organization. Macroeconomics and Health: Investing in Health for Economic Development: Executive Summary/Report of the Commission on Macroeconomics and Health. Available online: https://iris.who.int/bitstream/handle/10665/42463/a74868.pdf?sequence=1&isAllowed=y (accessed on 10 October 2024).
- National Institute of Statistics and Geography [Instituto Nacional de Estadística y Geografía]. Birth and Fertility [Natalidad y Fecundidad]. Available online: https://www.inegi.org.mx/temas/natalidad/ (accessed on 11 March 2024).
- National Institute of Statistics and Geography [Instituto Nacional de Estadística y Geografía]. Fetal Deaths Registred in Mexico During 2022 [Defunciones Fetales Registradas en México Durante 2022]. Available online: https://www.inegi.org.mx/app/saladeprensa/noticia.html?id=8389 (accessed on 11 March 2024).
- National Institute of Statistics and Geography [Instituto Nacional de Estadística y Geografía]. Statistics of Registered Births 2022 [Estadística de Nacimientos Registrados (enr) 2022]. Available online: https://www.inegi.org.mx/app/saladeprensa/noticia.html?id=8456 (accessed on 11 March 2024).
- General Directorate of Health Information [Dirección General de Información en Salud]. Birth Registrations 2022 [Registros de Nacimientos 2022]. Available online: http://www.dgis.salud.gob.mx/contenidos/basesdedatos/da_nacimientos_gobmx.html (accessed on 11 March 2024).
- Mata-Moreno, G.; Bernal-Silva, S.; Garcia-Sepulveda, C.A.; Gonzalez-Ortiz, A.M.; Ochoa-Perez, U.R.; Medina-Serpa, A.U.; Perez-Gonzalez, L.F.; Noyola, D.E. Population-based influenza and respiratory syncytial virus hospitalizations and in-hospital mortality rates among mexican children less than five years of age. Pediatr. Infect. Dis. J. 2024, 43, 493–497. [Google Scholar] [CrossRef]
- Gamino-Arroyo, A.E.; Moreno-Espinosa, S.; Llamosas-Gallardo, B.; Ortiz-Hernandez, A.A.; Guerrero, M.L.; Galindo-Fraga, A.; Galan-Herrera, J.F.; Prado-Galbarro, F.J.; Beigel, J.H.; Ruiz-Palacios, G.M.; et al. Epidemiology and clinical characteristics of respiratory syncytial virus infections among children and adults in mexico. Influenza Other Respir. Viruses 2017, 11, 48–56. [Google Scholar] [CrossRef]
- Rha, B.; Curns, A.T.; Lively, J.Y.; Campbell, A.P.; Englund, J.A.; Boom, J.A.; Azimi, P.H.; Weinberg, G.A.; Staat, M.A.; Selvarangan, R.; et al. Respiratory syncytial virus–associated hospitalizations among young children: 2015–2016. Pediatrics 2020, 146, e20193611. [Google Scholar] [CrossRef]
- National Institute of Statistics and Geography [Instituto Nacional de Estadística y Geografía]. Mortality [Mortalidad]. Available online: https://www.inegi.org.mx/temas/mortalidad/#tabulados (accessed on 11 March 2024).
- Centers for Disease Control and Prevention. National Vital Statistics System. Available online: https://wonder.cdc.gov/ucd-icd10.html (accessed on 13 August 2024).
- Curns, A.T.; Rha, B.; Lively, J.Y.; Sahni, L.C.; Englund, J.A.; Weinberg, G.A.; Halasa, N.B.; Staat, M.A.; Selvarangan, R.; Michaels, M.; et al. Hospitalizations Associated with Respiratory Syncytial Virus Among 627 U.S. Children <5 Years of Age; RSV Symposium 2022; Northern Ireland: Belfast, UK, 2022. [Google Scholar]
- Hansen, C.L.; Chaves, S.S.; Demont, C.; Viboud, C. Mortality associated with influenza and respiratory syncytial virus in the us, 1999–2018. JAMA Netw Open 2022, 5, e220527. [Google Scholar] [CrossRef] [PubMed]
- Simoes, E.A.F.; Center, K.J.; Tita, A.T.N.; Swanson, K.A.; Radley, D.; Houghton, J.; McGrory, S.B.; Gomme, E.; Anderson, M.; Roberts, J.P.; et al. Prefusion f protein-based respiratory syncytial virus immunization in pregnancy. N. Engl. J. Med. 2022, 386, 1615–1626. [Google Scholar] [CrossRef]
- Simoes, E.A.F.; Pahud, B.A.; Madhi, S.A.; Kampmann, B.; Shittu, E.; Radley, D.; Llapur, C.; Baker, J. Efficacy, safety, and immunogenicity of the matisse (maternal immunization study for safety and efficacy) maternal respiratory syncytial virus prefusion f protein vaccine trial. Obstet. Gynecol. 2025; Epub ahead of print. [Google Scholar]
- Simas, C.; Larson, H.J.; Paterson, P. “Saint google, now we have information!”: A qualitative study on narratives of trust and attitudes towards maternal vaccination in mexico city and toluca. BMC Public Health 2021, 21, 1170. [Google Scholar] [CrossRef]
- Romanin, V.; Acosta, A.M.; Juarez, M.D.V.; Briere, E.; Sanchez, S.M.; Cordoba, B.L.; Sevilla, M.E.; Lucion, M.F.; Urrutia, A.; Sagradini, S.; et al. Maternal vaccination in argentina: Tetanus, diphtheria, and acellular pertussis vaccine effectiveness during pregnancy in preventing pertussis in infants <2 months of age. Clin. Infect. Dis. 2020, 70, 380–387. [Google Scholar]
- Wasserman, M.; Palacios, M.G.; Grajales, A.G.; Baez/Revueltas, F.B.; Wilson, M.; McDade, C.; Farkouh, R. Modeling the sustained use of the 13-valent pneumococcal conjugate vaccine compared to switching to the 10-valent vaccine in mexico. Hum. Vaccines Immunother. 2019, 15, 560–569. [Google Scholar] [CrossRef] [PubMed]
- Hutton, D.W.; Prosser, L.A.; Rose, A.M.; Mercon, K.; Ortega-Sanchez, I.R.; Leidner, A.J.; McMorrow, M.L.; Fleming-Dutra, K.E.; Prill, M.M.; Pike, J.; et al. Cost-effectiveness of nirsevimab for respiratory syncytial virus in infants and young children. Pediatrics 2024, 154, e2024066461. [Google Scholar] [CrossRef]
- Roy, L.M.C. Deriving Health Utility Weights for Infants with Respiratory Syncytial Virus (Rsv). Ph.D. Thesis, University of British Columbia, Vancouver, BC, Canada, 2013. [Google Scholar]
- National Institute of Statistics and Geography [Instituto Nacional de Estadística y Geografía]. Inflation Calculator [Calculadora de Inflación]. Available online: https://www.inegi.org.mx/app/indicesdeprecios/CalculadoraInflacion.aspx (accessed on 27 March 2024).
- Organization for Economic Co-Operation and Development. Purchasing Power Parities (PPP). Available online: https://www.oecd.org/en/data/indicators/purchasing-power-parities-ppp.html (accessed on 11 March 2024).
- Vizcarra-Ugalde, S.; Rico-Hernandez, M.; Monjaras-Avila, C.; Bernal-Silva, S.; Garrocho-Rangel, M.E.; Ochoa-Perez, U.R.; Noyola, D.E. Intensive care unit admission and death rates of infants admitted with respiratory syncytial virus lower respiratory tract infection in mexico. Pediatr. Infect. Dis. J. 2016, 35, 1199–1203. [Google Scholar] [CrossRef]
- Mould-Quevedo, J.F.; Contreras-Hernández, I.; Martínez-Valverde, S.; Villasís-Keever, M.A.; Granados-García, V.M.; Salinas-Escudero, G.; Muñoz-Hernández, O. Direct medical costs of treating mexican children under 2 years of age with respiratory syncytial virus. Boletín Médico Hosp. Infant. México 2012, 69, 111–115. [Google Scholar]
- Mexican Social Security Institute [Instituto Mexicano de Seguro Social]. Unit Costs [Costos Unitarios]; Instituto Mexicano de Seguro Social: Juárez, Mexico, 2024. [Google Scholar]
- Government of Mexico [Gobierno de México]. Price of Paliizumab [Precio ims Palivizumab]; Government of Mexico: Mexico City, Mexico, 2023. [Google Scholar]
- Secretary of Economy [Secretaria de Economía]. Caregivers of Children, People with Disabilities and the Elderly in Private Homes [Cuidadores de Niños, Personas con Discapacidad y Ancianos en Casas Particulares]. Available online: https://www.economia.gob.mx/datamexico/es/profile/occupation/cuidadores-de-ninos-personas-con-discapacidad-y-ancianos-en-casas-particulares (accessed on 5 April 2024).
- Organization for Economic Co-Operation and Development. Part-Time Employment Rate. Available online: https://www.oecd.org/en/data/indicators/part-time-employment-rate.html (accessed on 11 March 2024).
- Sartori, A.M.C.; de Soarez, P.C.; Fernandes, E.G.; Gryninger, L.C.F.; Viscondi, J.Y.K.; Novaes, H.M.D. Cost-effectiveness analysis of universal maternal immunization with tetanus-diphtheria-acellular pertussis (tdap) vaccine in brazil. Vaccine 2016, 34, 1531–1539. [Google Scholar] [CrossRef]
- National Institute of Statistics and Geography [Instituto Nacional de Estadística y Geografía]. National Occupation and Employment Survey, Population Aged 15 Years and Over [Encuesta Nacional de Ocupación y Empleo (enoe), Población de 15 Años y más de Edad]. Available online: https://en.www.inegi.org.mx/programas/enoe/15ymas/#tabular_data (accessed on 11 March 2024).
- National Institute of Statistics and Geography [Instituto Nacional de Estadística y Geografía]. National Household Income and Expenditure Survey. 2022 New Series [Encuesta Nacional de Ingresos y Gastos de los Hogares (Enigh). 2022 Nueva Serie]. Available online: https://www.inegi.org.mx/programas/enigh/nc/2022/ (accessed on 11 March 2024).
- National Institute of Statistics and Geography [Instituto Nacional de Estadística y Geografía]. Statistics Regarding the International Day of Older Adults [Estadísticas a propósito del día Internacional de las Personas Adultas Mayores]. Available online: https://inegi.org.mx/app/salaDeprensa/noticia.Html?id=7657 (accessed on 11 March 2024).
- Jara, J.H.; Azziz-Baumgartner, E.; De Leon, T.; Luciani, K.; Brizuela, Y.S.; Estripeaut, D.; Castillo, J.M.; Barahona, A.; Corro, M.; Cazares, R.; et al. Costs associated with acute respiratory illness and select virus infections in hospitalized children, el salvador and panama, 2012–2013. J. Infect. 2019, 79, 108–114. [Google Scholar] [CrossRef]
- Gentile, A.; Lucion, M.F.; Juarez, M.D.V.; Areso, M.S.; Bakir, J.; Viegas, M.; Mistchenko, A. Burden of respiratory syncytial virus disease and mortality risk factors in argentina: 18 years of active surveillance in a children’s hospital. Pediatr. Infect. Dis. J. 2019, 38, 589–594. [Google Scholar] [CrossRef]
- Hodgson, D.; Wilkins, N.; van Leeuwen, E.; Watson, C.H.; Crofts, J.; Flasche, S.; Jit, M.; Atkins, K.E. Protecting infants against rsv disease: An impact and cost-effectiveness comparison of long-acting monoclonal antibodies and maternal vaccination. Lancet Reg. Health Eur. 2024, 38, 100829. [Google Scholar] [CrossRef] [PubMed]
- Li, X.; Hodgson, D.; Flaig, J.; Kieffer, A.; Herring, W.L.; Beyhaghi, H.; Willem, L.; Jit, M.; Bilcke, J.; Beutels, P.; et al. Cost-effectiveness of respiratory syncytial virus preventive interventions in children: A model comparison study. Value Health 2023, 26, 508–518. [Google Scholar] [CrossRef]
- Shoukat, A.; Abdollahi, E.; Galvani, A.P.; Halperin, S.A.; Langley, J.M.; Moghadas, S.M. Cost-effectiveness analysis of nirsevimab and maternal rsvpref vaccine strategies for prevention of respiratory syncytial virus disease among infants in canada: A simulation study. Lancet Reg. Health Am. 2023, 28, 100629. [Google Scholar] [CrossRef] [PubMed]




| Infant Age (Months) | Rates of RSV Encounters (per 1000) | ||
|---|---|---|---|
| Hospitalization | Emergency Department | Outpatient | |
| <1 | 34.0 | 16.7 | 16.7 |
| 1–<2 | 60.1 | 29.5 | 29.5 |
| 2–<3 | 43.1 | 21.2 | 21.2 |
| 3–<4 | 30.2 | 14.8 | 14.8 |
| 4–<5 | 26.3 | 12.9 | 12.9 |
| 5–<6 | 21.1 | 10.3 | 10.3 |
| 6–<7 | 18.6 | 9.1 | 9.1 |
| 7–<8 | 15.5 | 7.6 | 7.6 |
| 8–<9 | 14.1 | 6.9 | 6.9 |
| 9–<10 | 16.2 | 8.0 | 8.0 |
| 10–<11 | 11.6 | 5.7 | 5.7 |
| 11–<12 | 11.6 | 5.7 | 5.7 |
| Maternal Vaccine | No Intervention | ∆ | |
|---|---|---|---|
| Clinical outcomes (events) | |||
| RSV hospitalization | 32,437 | 48,206 | −15,768 |
| RSV ED encounter | 18,166 | 23,671 | −5505 |
| RSV outpatient encounter | 18,166 | 23,671 | −5505 |
| No. of RSV-related deaths | 383 | 553 | −171 |
| Life years (discounted) | 38,060,131 | 38,056,730 | 3402 |
| QALYs (discounted) | 35,700,767 | 35,697,274 | 3493 |
| Caregivers’ QALYs lost (discounted) | 437 | 610 | −173 |
| Economic outcomes (MXN M) | |||
| Medical care | 3131.90 | 4885.87 | −1753.96 |
| Maternal vaccination * | 2659.80 | 0 | 2659.80 |
| Total | 5791.71 | 4885.87 | 905.84 |
| ICER | |||
| Cost per LY | 266,299 | ||
| Cost per QALY | 247,102 |
| Parameter | Percent over Base Case | ICER (MXN per QALY) |
|---|---|---|
| Effectiveness of maternal vaccine | +25% | 101,969 |
| −25% | 489,004 | |
| Incidence of RSV hospitalization | +25% | 104,380 |
| −25% | 480,282 | |
| Incidence of RSV ED encounters | +25% | 244,423 |
| −25% | 249,805 | |
| Incidence of RSV outpatient encounters | +25% | 245,528 |
| −25% | 248,690 | |
| Cost of RSV maternal vaccine | +25% | 408,859 |
| −25% | 85,345 | |
| Cost of RSV hospitalization | +25% | 129,458 |
| −25% | 364,745 | |
| Cost of RSV ED encounters | +25% | 245,561 |
| −25% | 248,642 | |
| Cost of RSV outpatient encounters | +25% | 246,671 |
| −25% | 247,532 | |
| General infant mortality | +25% | 249,014 |
| −25% | 245,202 | |
| Case fatality due to RSV hospitalization | +25% | 203,040 |
| −25% | 315,627 | |
| Case fatality due to RSV ED encounters | +25% | 247,102 |
| −25% | ||
| Case fatality due to RSV outpatient encounters | +25% | 247,102 |
| −25% | ||
| Healthy infant utility | +25% | 244,961 |
| −25% | 249,280 | |
| Disutility due to RSV hospitalization | +25% | 243,137 |
| −25% | 251,197 | |
| Disutility due to RSV-ED encounters | +25% | 246,550 |
| −25% | 247,655 | |
| Disutility due to RSV outpatient encounters | +25% | 246,550 |
| −25% | 247,655 | |
| Caregiver QALY loss due to RSV hospitalization | +25% | 245,401 |
| −25% | 248,826 | |
| Caregiver QALY loss due to RSV ED encounters | +25% | 246,505 |
| −25% | 247,701 | |
| Caregiver QALY loss due to RSV outpatient encounters | +25% | 246,505 |
| −25% | 247,701 |
| Incremental Outcomes * | Scenario 1: 3% Discount for Costs; 0% for Outcomes | Scenario 2: 7% Discount for Both Costs and Outcomes | Scenario 3: Societal Perspective | Scenario 4: Seasonal Vaccination Strategy | Scenario 5: 40% Vaccine Uptake | Scenario 6: 80% Vaccine Uptake | Scenario 7: Lower Case Fatality Rate | Scenario 8: Higher Case Fatality Rate |
|---|---|---|---|---|---|---|---|---|
| Total costs discounted (MXN M) | 889.97 | 921.19 | 803.88 | 287.40 | 603.89 | 1207.79 | 905.70 | 906.00 |
| QALYs (discounted) | 12,829 | 2837 | 3666 | 2724 | 2444 | 4888 | 2330 | 5085 |
| ICER (cost per QALY) | 69,375 | 324,705 | 219,287 | 105,529 | 247,102 | 247,102 | 388,725 | 178,192 |
| % of 1×GDPpc/QALY gained | 28.1 | 131.3 | 88.7 | 42.7 | 99.9 | 99.9 | 157.2 | 72.1 |
Disclaimer/Publisher’s Note: The statements, opinions and data contained in all publications are solely those of the individual author(s) and contributor(s) and not of MDPI and/or the editor(s). MDPI and/or the editor(s) disclaim responsibility for any injury to people or property resulting from any ideas, methods, instructions or products referred to in the content. |
© 2025 by the authors. Licensee MDPI, Basel, Switzerland. This article is an open access article distributed under the terms and conditions of the Creative Commons Attribution (CC BY) license (https://creativecommons.org/licenses/by/4.0/).
Share and Cite
Huerta, J.L.; Kendall, R.; Ivkovic, L.; Molina, C.; Law, A.W.; Mendes, D. Economic and Clinical Benefits of Bivalent Respiratory Syncytial Virus Prefusion F (RSVpreF) Maternal Vaccine for Prevention of RSV in Infants: A Cost-Effectiveness Analysis for Mexico. Vaccines 2025, 13, 77. https://doi.org/10.3390/vaccines13010077
Huerta JL, Kendall R, Ivkovic L, Molina C, Law AW, Mendes D. Economic and Clinical Benefits of Bivalent Respiratory Syncytial Virus Prefusion F (RSVpreF) Maternal Vaccine for Prevention of RSV in Infants: A Cost-Effectiveness Analysis for Mexico. Vaccines. 2025; 13(1):77. https://doi.org/10.3390/vaccines13010077
Chicago/Turabian StyleHuerta, José Luis, Robyn Kendall, Luka Ivkovic, Carlos Molina, Amy W. Law, and Diana Mendes. 2025. "Economic and Clinical Benefits of Bivalent Respiratory Syncytial Virus Prefusion F (RSVpreF) Maternal Vaccine for Prevention of RSV in Infants: A Cost-Effectiveness Analysis for Mexico" Vaccines 13, no. 1: 77. https://doi.org/10.3390/vaccines13010077
APA StyleHuerta, J. L., Kendall, R., Ivkovic, L., Molina, C., Law, A. W., & Mendes, D. (2025). Economic and Clinical Benefits of Bivalent Respiratory Syncytial Virus Prefusion F (RSVpreF) Maternal Vaccine for Prevention of RSV in Infants: A Cost-Effectiveness Analysis for Mexico. Vaccines, 13(1), 77. https://doi.org/10.3390/vaccines13010077

