Applying a Participatory Action Research Approach to Engage an Australian Culturally and Linguistically Diverse Community around Human Papillomavirus Vaccination: Lessons Learned
Abstract
1. Introduction
1.1. Participatory Research, Participatory Action Research and HPV Vaccination Interventions
Participatory Action Research
1.2. HPV Vaccination in Australia
1.3. Project Aim
2. The Academic and Community Health Service Partnership
2.1. Partnership Background
2.2. Partnership Motivations to Engage a CALD Community around HPV Vaccination
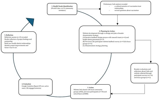
3. Methods and Results
3.1. Ethical Approval
3.2. Phase 1: Health Needs Identification—November 2019
3.2.1. Methods
3.2.2. Results
3.2.3. Participants’ Café Reflections
3.3. Phase 2: Planning for Action—December 2019–July 2021
3.3.1. Methods
3.3.2. Results
3.4. Phase 3: Action—December 2021–April 2022
3.4.1. Methods
3.4.2. Results
3.5. Phase 4: Evaluating Our Action—January to April 2022
3.5.1. Methods
3.5.2. Results
3.6. Phase 5: Project Reflection—November 2022
3.6.1. Methods
3.6.2. Results
4. Discussion
Limitations
5. Conclusions
Supplementary Materials
Author Contributions
Funding
Institutional Review Board Statement
Informed Consent Statement
Data Availability Statement
Acknowledgments
Conflicts of Interest
References
- Wong, J.; Lao, C.; Dino, G.; Donyaei, R.; Lui, R.; Huynh, J. Vaccine Hesitancy among Immigrants: A Narrative Review of Challenges, Opportunities, and Lessons Learned. Vaccines 2024, 12, 445. [Google Scholar] [CrossRef] [PubMed]
- Charania, N.A.; Gaze, N.; Kung, J.Y.; Brooks, S. Vaccine-preventable diseases and immunisation coverage among migrants and non-migrants worldwide: A scoping review of published literature, 2006 to 2016. Vaccine 2019, 37, 2661–2669. [Google Scholar] [CrossRef] [PubMed]
- Netfa, F.; Tashani, M.; Booy, R.; King, C.; Rashid, H.; Skinner, S.R. Knowledge, Attitudes and Perceptions of Immigrant Parents Towards Human Papillomavirus (HPV) Vaccination: A Systematic Review. Trop. Med. Infect. Dis. 2020, 5, 58. [Google Scholar] [CrossRef] [PubMed]
- Cyril, S.; Smith, B.J.; Possamai-Inesedy, A.; Renzaho, A.M. Exploring the role of community engagement in improving the health of disadvantaged populations: A systematic review. Glob. Health Action 2015, 8, 29842. [Google Scholar] [CrossRef]
- O’Mara-Eves, A.; Brunton, G.; McDaid, G.; Oliver, S.; Kavanagh, J.; Jamal, F.; Matosevic, T.; Harden, A.; Thomas, J. Community engagement to reduce inequalities in health: A systematic review, meta-analysis and economic analysis. Public Health Res. 2013. [Google Scholar] [CrossRef]
- Crocker-Buque, T.; Mindra, G.; Duncan, R.; Mounier-Jack, S. Immunization, urbanization and slums—A systematic review of factors and interventions. BMC Public Health 2017, 17, 556. [Google Scholar] [CrossRef] [PubMed]
- Rustage, K.; Crawshaw, A.; Majeed-Hajaj, S.; Deal, A.; Nellums, L.; Ciftci, Y.; Fuller, S.S.; Goldsmith, L.; Friedland, J.S.; Hargreaves, S. Participatory approaches in the development of health interventions for migrants: A systematic review. BMJ Open 2021, 11, e053678. [Google Scholar] [CrossRef]
- Prokopovich, K.; Bruanack-Mayer, A.; Phillipson, L. How community engaged practices are applied in interventions promoting human papillomavirus (HPV) vaccination for culturally and linguistically diverse (CALD) children and adolescents: A systematic review. Ethn. Health, 2024; submitted for review. [Google Scholar]
- Khalid, K.; Lee, K.Y.; Mukhtar, N.F.; Warijo, O. Recommended Interventions to Improve Human Papillomavirus Vaccination Uptake among Adolescents: A Review of Quality Improvement Methodologies. Vaccines 2023, 11, 1390. [Google Scholar] [CrossRef]
- Cargo, M.; Mercer, S.L. The Value and Challenges of Participatory Research: Strengthening Its Practice. Annu. Rev. Public Health 2008, 29, 325–350. [Google Scholar] [CrossRef]
- Fernandez, M.E.; Heredia, N.I.; McNeill, L.H.; Fernandez-Esquer, M.E.; Le, Y.-C.L.; McGauhey, K.G. Special Issues in Conducting Community-Based Participatory Research Studies with Ethnic and Racial Minorities. In Handbook of Community-Based Participatory Research; Coughlin, S.S., Smith, S.A., Fernandez, M.E., Eds.; Oxford University Press: Oxford, UK, 2017; pp. 81–114. [Google Scholar]
- Clark, T. Gaining and Maintaining Access: Exploring the Mechanisms that Support and Challenge the Relationship between Gatekeepers and Researchers. Qual. Soc. Work. 2011, 10, 485–502. [Google Scholar] [CrossRef]
- Ortiz, K.; Nash, J.; Shea, L.; Oetzel, J.; Garoutte, J.; Sanchez-Youngman, S.; Wallerstein, N. Partnerships, Processes, and Outcomes: A Health Equity–Focused Scoping Meta-Review of Community-Engaged Scholarship. Annu. Rev. Public Health 2020, 41, 177–199. [Google Scholar] [CrossRef]
- Akwataghibe, N.N.; Ogunsola, E.A.; Popoola, O.A.; Agbo, A.I.; Dieleman, M.A. Using participatory action research to improve immunization utilization in areas with pockets of unimmunized children in Nigeria. Health Res. Policy Syst. 2021, 19, 88. [Google Scholar] [CrossRef] [PubMed]
- Crowley, K.A.; Myers, R.; Riley, H.E.M.; Morse, S.S.; Brandt-Rauf, P.; Gershon, R.R.M. Using Participatory Action Research to Identify Strategies to Improve Pandemic Vaccination. Disaster Med. Public Health Prep. 2013, 7, 424–430. [Google Scholar] [CrossRef] [PubMed]
- Schloemer, T.; de Zeeuw, J.; van Enter, B.J.D. Working Out What Works: A Participatory Project with Turkish and Moroccan Communities in the Netherlands to Improve HPV Vaccine Uptake; Maastricht University: Maastricht, The Netherlands. Available online: https://river-eu.org/wp-content/uploads/2023/07/Schloemer.T_2023_Transferability_NL.pdf (accessed on 2 May 2024).
- Baum, F.E. Power and glory: Applying participatory action research in public health. Gac. Sanit. 2016, 30, 405–407. [Google Scholar] [CrossRef]
- Lawson, H.A. Introducing Participatory Action Research. In Introducing Participatory Action Research; Lawson, H.A., Caringi, J.C., Pyles, L., Jurkowski, J.M., Bozlak, C.T., Eds.; Oxford University Press Inc.: Oxford, UK, 2015; pp. 1–34. [Google Scholar]
- Schubotz, D. Participatory Action Research. In SAGE Research Methods Foundations; Atkinson, P., Delamont, S., Cernat, A., Sakshaug, J.W., Williams, R.A., Eds.; SAGE Publications Ltd.: London, UK, 2019. [Google Scholar] [CrossRef]
- Cornish, F.; Breton, N.; Moreno-Tabarez, U.; Delgado, J.; Rua, M.; de-Graft Aikins, A.; Hodgetts, D. Participatory action research. Nat. Rev. Methods Primers 2023, 3, 34. [Google Scholar] [CrossRef]
- Nehez, J. To be, or not to be, that is not the question: External researchers in emancipatory action research. Educ. Action Res. 2024, 32, 90–105. [Google Scholar] [CrossRef]
- Hall, M.T.; Simms, K.T.; Lew, J.-B.; Smith, M.A.; Brotherton, J.M.L.; Saville, M.; Frazer, I.H.; Canfell, K. The projected timeframe until cervical cancer elimination in Australia: A modelling study. Lancet Public Health 2019, 4, e19–e27. [Google Scholar] [CrossRef]
- Hull, B.; Hendry, A.; Dey, A.; Brotherton, J.; Macartney, K.; Beard, F. Annual Immunisaiton Coverage Report 2022; National Centre for Immunisaiton Research and Surveillance: Westmead, Australia, 2023. [Google Scholar]
- Fisher, H.; Audrey, S.; Mytton, J.A.; Hickman, M.; Trotter, C. Examining inequalities in the uptake of the school-based HPV vaccination programme in England: A retrospective cohort study. J. Public Health 2014, 36, 36–45. [Google Scholar] [CrossRef] [PubMed]
- Drolet, M.; Deeks, S.L.; Kliewer, E.; Musto, G.; Lambert, P.; Brisson, M. Can high overall human papillomavirus vaccination coverage hide sociodemographic inequalities? An ecological analysis in Canada. Vaccine 2016, 34, 1874–1880. [Google Scholar] [CrossRef]
- National Centre for Immunisation Research and Surveillance. Impact Evaluation of Australian National Human Papillomavirus Vaccination Program—Final Report; National Centre for Immunisation Research and Surveillance: Westmead, Australia, 2021. [Google Scholar]
- Australian Centre for the Prevention of Cervical Cancer (ACPCC). National Strategy for the Elimination of Cervical Cancer Australian Centre for the Prevention of Cervical Cancer. 2023. Available online: https://www.health.gov.au/sites/default/files/2023-11/national-strategy-for-the-elimination-of-cervical-cancer-in-australia.pdf (accessed on 2 May 2024).
- Cancer Institute NSW. Multicultural Demographics Data Explorer. Cancer Institute NSW. 2023. Available online: https://www.cancer.nsw.gov.au/getmedia/77f0e938-28c2-4ea6-a9e4-98a914b0c277/SCTASK2593010-Multicultural-comm-profile-report-LHD-FA.pdf (accessed on 2 May 2024).
- llawarra-Shoalhaven Local Health District. Multicultural Health—Overview. Available online: https://www.islhd.health.nsw.gov.au/services-clinics/multicultural-health (accessed on 15 October 2023).
- Phillipson, L.; Larsen-Truong, K.; Pitts, L.; Nonu, M. Knowledge of, Beliefs About, and Perceived Barriers to Organ and Tissue Donation in Serbian, Macedonian, and Greek Orthodox Communities in Australia. Prog. Transplant. 2015, 25, 91–99. [Google Scholar] [CrossRef]
- Phillipson, L.; Hall, J.; Pitts, L. The cancer good news project. In Proceedings of the International Social Marketing Conference 2014, Melbourne, Australia, 17–18 July 2014. [Google Scholar]
- Phillipson, L.; Pitts, L.; Hall, J.; Tubaro, T. Factors contributing to low readiness and capacity of culturally diverse participants to use the Australian national bowel screening kit. Public Health Res. Pract. 2019, 29, e28231810-1–e28231810-8. [Google Scholar] [CrossRef] [PubMed]
- Marshall, H.S.; Proeve, C.; Collins, J.; Tooher, R.; O’Keefe, M.; Burgess, T.; Skinner, S.R.; Watson, M.; Ashmeade, H.; Braunack-Mayer, A. Eliciting youth and adult recommendations through citizens’ juries to improve school based adolescent immunisation programs. Vaccine 2014, 32, 2434–2440. [Google Scholar] [CrossRef] [PubMed]
- Parrella, A.; Braunack-Mayer, A.; Collins, J.; Clarke, M.; Tooher, R.; Ratcliffe, J.; Marshall, H. Prioritizing government funding of adolescent vaccinations: Recommendations from young people on a citizens’ jury. Vaccine 2016, 34, 3592–3597. [Google Scholar] [CrossRef]
- Prokopovich, K.; Phillipson, L.; West, L.; Stanoevska, B.; Street, J.; Braunack-Mayer, A. Using World Cafés to engage an Australian culturally and linguistically diverse community around human papillomavirus vaccination. Health Expect. 2023, 26, 1039–1051. [Google Scholar] [CrossRef]
- Street, J.; Barrie, H.; Eliott, J.; Carolan, L.; McCorry, F.; Cebulla, A.; Phillipson, L.; Prokopovich, K.; Hanson-Easey, S.; Burgess, T.; et al. Older Adults’ Perspectives of Smart Technologies to Support Aging at Home: Insights from Five World Café Forums. Int. J. Environ. Res. Public Health 2022, 19, 7817. [Google Scholar] [CrossRef] [PubMed]
- Street, J.M.; Marshall, H.; Braunack-Mayer, A.J.; Rogers, W.A.; Ryan, P. Seeking Community Views on Allocation of Scarce Resources in a Pandemic in Australia: Two Methods, Two Answers. In Big Picture Bioethics: Developing Democratic Policy in Contested Domains; Dodds, S., Ankeny, R.A., Eds.; Springer International Publishing: Cham, Switzerland, 2016; pp. 245–261. [Google Scholar] [CrossRef]
- Staniszewska, S.; Brett, J.; Simera, I.; Seers, K.; Mockford, C.; Goodlad, S.; Altman, D.G.; Moher, D.; Barber, R.; Denegri, S.; et al. GRIPP2 reporting checklists: Tools to improve reporting of patient and public involvement in research. BMJ 2017, 358, j3453. [Google Scholar] [CrossRef]
- Brown, J.; Isaacs, D. The World Café: Shaping Our Futures through Conversations That Matter; Berrett-Koehler Publishers, Inc.: Oakland, CA, USA, 2005. [Google Scholar]
- MacFarlane, A.; Galvin, R.; O’Sullivan, M.; McInerney, C.; Meagher, E.; Burke, D.; LeMaster, J.W. Participatory methods for research prioritization in primary care: An analysis of the World Café approach in Ireland and the USA. Fam. Pract. 2017, 34, 278–284. [Google Scholar] [CrossRef]
- Elam, G.; Fenton, K.A. Researching Sensitive Issues and Ethnicity: Lessons from Sexual Health. Ethn. Health 2003, 8, 15–27. [Google Scholar] [CrossRef]
- Harrison, R.; Walton, M.; Chitkara, U.; Manias, E.; Chauhan, A.; Latanik, M.; Leone, D. Beyond translation: Engaging with culturally and linguistically diverse consumers. Health Expect. 2020, 23, 159–168. [Google Scholar] [CrossRef]
- Shanley, C.; Leone, D.; Santalucia, Y.; Adams, J.; Ferrerosa-Rojas, J.E.; Kourouche, F.; Gava, S.; Wu, Y. Qualitative Research on Dementia in Ethnically Diverse Communities: Fieldwork Challenges and Opportunities. Am. J. Alzheimer’s Dis. Other Dement.® 2013, 28, 278–283. [Google Scholar] [CrossRef]
- Alam, K.; Imran, S. The digital divide and social inclusion among refugee migrants: A case in regional Australia. Inf. Technol. People 2015, 28, 344–365. [Google Scholar] [CrossRef]
- Bazzano, A.N.; Martin, J.; Hicks, E.; Faughnan, M.; Murphy, L. Human-centred design in global health: A scoping review of applications and contexts. PLoS ONE 2017, 12, e0186744. [Google Scholar] [CrossRef]
- Sproutsocial. Social Media Marketing: What It Is and How to Build Your Strategy. Available online: https://sproutsocial.com/insights/social-media-marketing-strategy/#timely-presence (accessed on 23 September 2023).
- Prokopovich, K. (University of Wollongong, Wollongong, New South Wales, Australia); Immunisation Nurse (Illawarra-Shoalhaven Local Health District, Warrawong, New South Wales, Australia). Personal communication, 2021.
- Choi, J.; Tamí-Maury, I.; Cuccaro, P.; Kim, S.; Markham, C. Digital Health Interventions to Improve Adolescent HPV Vaccination: A Systematic Review. Vaccines 2023, 11, 249. [Google Scholar] [CrossRef]
- Lennon, T.; Gundacker, C.; Nugent, M.; Simpson, P.; Magallanes, N.K.; West, C.; Willis, E. Ancillary Benefit of Increased HPV Immunization Rates Following a CBPR Approach to Address Immunization Disparities in Younger Siblings. J. Community Health 2019, 44, 544–551. [Google Scholar] [CrossRef] [PubMed]
- Lee, H.; Kim, M.; Cooley, M.E.; Kiang, P.N.C.; Kim, D.; Tang, S.; Shi, L.; Thiem, L.; Kan, P.; Peou, S.; et al. Using narrative intervention for HPV vaccine behavior change among Khmer mothers and daughters: A pilot RCT to examine feasibility, acceptability, and preliminary effectiveness. Appl. Nurs. Res. 2018, 40, 51–60. [Google Scholar] [CrossRef]
- Lee, H.; Kim, M.; Allison, J.; Kiang, P. Development of a theory-guided storytelling narrative intervention to improve HPV vaccination behavior: Save our daughters from cervical cancer. Appl. Nurs. Res. 2017, 34, 57–61. [Google Scholar] [CrossRef] [PubMed]
- Hammanyero, K.I.; Bawa, S.; Braka, F.; Bassey, B.E.; Fatiregun, A.; Warigon, C.; Yehualashet, Y.G.; Tegene, S.G.; Banda, R.; Korir, C.; et al. Lessons learnt from implementing community engagement interventions in mobile hard-to-reach (HTR) projects in Nigeria, 2014–2015. BMC Public Health 2018, 18, 1306. [Google Scholar] [CrossRef] [PubMed]
- Payán, D.; Zawadzki, M.; Song, A. Advancing community-engaged research to promote health equity: Considerations to improve the field. Perspect. Public Health 2022, 142, 139–141. [Google Scholar] [CrossRef]
- McTaggart, R. Participatory Action Research: Issues in theory and practice. Educ. Action Res. 1994, 2, 313–333. [Google Scholar] [CrossRef]
- Ghahari, S.; Burnett, S.; Alexander, L. Development and pilot testing of a health education program to improve immigrants’ access to Canadian health services. BMC Health Serv. Res. 2020, 20, 321. [Google Scholar] [CrossRef]
- Harting, J.; Kruithof, K.; Ruijter, L.; Stronks, K. Participatory research in health promotion: A critical review and illustration of rationales. Health Promot. Int. 2022, 37, ii7–ii20. [Google Scholar] [CrossRef] [PubMed]
- Ho, Y.L.; Mahirah, D.; Ho, C.Z.; Thumboo, J. The role of the family in health promotion: A scoping review of models and mechanisms. Health Promot. Int. 2022, 37, daac119. [Google Scholar] [CrossRef] [PubMed]
- Smith, D.; Newton, P.; Berlin, J.; Barrett, S. A community approach to engaging Gypsy and Travellers’ in cancer services. Health Promot. Int. 2020, 35, 1094–1105. [Google Scholar] [CrossRef] [PubMed]
- Feldman, S.; Radermacher, H.; Browning, C.; Bird, S.; Thomas, S. Challenges of recruitment and retention of older people from culturally diverse communities in research. Ageing Soc. 2008, 28, 473–493. [Google Scholar] [CrossRef]
- UNICEF. The State of the World’s Children 2023: For Every Child, Vaccination; UNICEF Innocenti-Global Office of Research and Foresight: Florence, Italy, 2023. [Google Scholar]
- Campos, F.C.; Anderson, G.L. Paulo Frieire’s Influence on participatory action research. In The SAGE Handbook of Participatory Research and Inquiry; Burns, D., Ospina, S.M., Howard, J., Eds.; Sage Publications: London, UK, 2021. [Google Scholar]
- Zachariah, D.; Mouwad, D.; Muscat, D.M.; Ayre, J.; Nutbeam, D.; McCaffery, K.J. Addressing the Health Literacy Needs and Experiences of Culturally and Linguistically Diverse Populations in Australia during COVID-19: A Research Embedded Participatory Approach. J. Health Commun. 2022, 27, 439–449. [Google Scholar] [CrossRef] [PubMed]
- Beauchamp, A.; Buchbinder, R.; Dodson, S.; Batterham, R.W.; Elsworth, G.R.; McPhee, C.; Sparkes, L.; Hawkins, M.; Osborne, R.H. Distribution of health literacy strengths and weaknesses across socio-demographic groups: A cross-sectional survey using the Health Literacy Questionnaire (HLQ). BMC Public Health 2015, 15, 678. [Google Scholar] [CrossRef]
- Lirios, A.; Mullens, A.B.; Daken, K.; Moran, C.; Gu, Z.; Assefa, Y.; Dean, J.A. Sexual and reproductive health literacy of culturally and linguistically diverse young people in Australia: A systematic review. Cult. Health Sex. 2024, 26, 790–807. [Google Scholar] [CrossRef]
- Fernández-Gutiérrez, M.; Bas-Sarmiento, P.; Albar-Marín, M.J.; Paloma-Castro, O.; Romero-Sánchez, J.M. Health literacy interventions for immigrant populations: A systematic review. Int. Nurs. Rev. 2018, 65, 54–64. [Google Scholar] [CrossRef]
- Fry, D. Language and framing as determinants of the predominance of behavioural health promotion: An Australian view. Health Promot. Int. 2019, 35, 624–631. [Google Scholar] [CrossRef]
- Smith, L.; Bratini, L.; Chambers, D.-A.; Jensen, R.V.; Romero, L. Between idealism and reality: Meeting the challenges of participatory action research. Action Res. 2010, 8, 407–425. [Google Scholar] [CrossRef]
- Chhabra, R.; Chisolm, D.J.; Bayldon, B.; Quadri, M.; Sharif, I.; Velazquez, J.J.; Encalada, K.; Rivera, A.; Harris, M.; Levites-Agababa, E. and Yin, H.S. Evaluation of Pediatric Human Papillomavirus Vaccination Provider Counseling Written Materials: A Health Literacy Perspective. Acad. Pediatr. 2018, 18, S28–S36. [Google Scholar] [CrossRef] [PubMed]
- Midgley, G.; Cavana, R.Y.; Brocklesby, J.; Foote, J.L.; Wood, D.R.R.; Ahuriri-Driscoll, A. Towards a new framework for evaluating systemic problem structuring methods. Eur. J. Oper. Res. 2013, 229, 143–154. [Google Scholar] [CrossRef]
- Budig, K.; Diez, J.; Conde, P.; Sastre, M.; Hernan, M.; Franco, M. Photovoice and empowerment: Evaluating the transformative potential of a participatory action research project. BMC Public Health 2018, 18, 432. [Google Scholar] [CrossRef]
- Napoles-Springer, A.M.; Santoyo, J.; Houston, K.; Perez-Stable, E.J.; Stewart, A.L. Patients’ perceptions of cultural factors affecting the quality of their medical encounters. Health Expect. 2005, 8, 4–17. [Google Scholar] [CrossRef] [PubMed]
- Lee, Y.K.; Low, W.Y.; Ng, C.J. Exploring patient values in medical decision making: A qualitative study. PLoS ONE 2013, 8, e80051. [Google Scholar] [CrossRef]
- Kagawa-Singer, M.; Kassim-Lakha, S. A strategy to reduce cross-cultural miscommunication and increase the likelihood of improving health outcomes. Acad. Med. 2003, 78, 577–587. [Google Scholar] [CrossRef]



| Website Dissemination Material with Unique Website Links | Number of People/Groups Sent a Link (N = 40) | Direct Responses to Initial Email | Public Facing Posts Found | Direct User Traffic Acquisition to Website (N = 95) | Engaged Sessions (N = 106) | Average Engagement Time per Session (Average = 39 s) |
|---|---|---|---|---|---|---|
| Facebook posts (includes 1 Local Health District, 1 community group and any school posts) | 18 | 2 | 2 | 61 | 66 | 37 s |
| Hardcopy flyer QR code | 3000 flyers | 0 | NA | 13 | 15 | 48 s |
| Direct traffic (not referred by a tracked link) | NA | NA | NA | 8 | 15 | 19 s |
| Invitation to school vaccination program co-ordinators | 16 | 0 | NA | 4 | 4 | 9 s |
| Invitation to community groups | 5 | 1 | NA | 2 | 5 | 2 min 4 s |
| Twitter—Local Health District and schools | 17 | 1 | 2 | 1 | 2 | 13 s |
| Invitation to Café participants | 18 | 0 | 0 | 1 | 1 | NA |
| Other (Google search, direct link Facebook referrals) | NA | NA | NA | 3 | 3 | 2 s –1 min 4 s |
| Twitter—Previous Café participants | 18 | 0 | 0 | 1 | 1 | 15 s |
| Newsletters—School | 16 | 0 | NA | 1 | 1 | 0 s |
| Newsletters—Community groups | 5 | 0 | NA | 0 | 0 | NA |
| Google Analytics (Report for Period 27 January–3 April 2022 | Number of ‘Active Users’ 1 (Seconds or Views) (Total N = 95 Users) |
|---|---|
| Engaged * sessions | 106 |
| Engaged * sessions per user | 1.2 |
| Average engagement time per session | 37 s |
| Home/landing page | 89 (307 views) |
| HPV and Cancer page | 16 (22 views) |
| Thank-you page | 16 (21 views) |
| The HPV vaccine page | 15 (22 views) |
| About the project and partnership page | 14 (21 views) |
| Side effects and vaccine safety | 13 (18 views) |
Disclaimer/Publisher’s Note: The statements, opinions and data contained in all publications are solely those of the individual author(s) and contributor(s) and not of MDPI and/or the editor(s). MDPI and/or the editor(s) disclaim responsibility for any injury to people or property resulting from any ideas, methods, instructions or products referred to in the content. |
© 2024 by the authors. Licensee MDPI, Basel, Switzerland. This article is an open access article distributed under the terms and conditions of the Creative Commons Attribution (CC BY) license (https://creativecommons.org/licenses/by/4.0/).
Share and Cite
Prokopovich, K.; Braunack-Mayer, A.; Street, J.; Stanoevska, B.; Pitts, L.; Phillipson, L. Applying a Participatory Action Research Approach to Engage an Australian Culturally and Linguistically Diverse Community around Human Papillomavirus Vaccination: Lessons Learned. Vaccines 2024, 12, 978. https://doi.org/10.3390/vaccines12090978
Prokopovich K, Braunack-Mayer A, Street J, Stanoevska B, Pitts L, Phillipson L. Applying a Participatory Action Research Approach to Engage an Australian Culturally and Linguistically Diverse Community around Human Papillomavirus Vaccination: Lessons Learned. Vaccines. 2024; 12(9):978. https://doi.org/10.3390/vaccines12090978
Chicago/Turabian StyleProkopovich, Kathleen, Annette Braunack-Mayer, Jackie Street, Biljana Stanoevska, Leissa Pitts, and Lyn Phillipson. 2024. "Applying a Participatory Action Research Approach to Engage an Australian Culturally and Linguistically Diverse Community around Human Papillomavirus Vaccination: Lessons Learned" Vaccines 12, no. 9: 978. https://doi.org/10.3390/vaccines12090978
APA StyleProkopovich, K., Braunack-Mayer, A., Street, J., Stanoevska, B., Pitts, L., & Phillipson, L. (2024). Applying a Participatory Action Research Approach to Engage an Australian Culturally and Linguistically Diverse Community around Human Papillomavirus Vaccination: Lessons Learned. Vaccines, 12(9), 978. https://doi.org/10.3390/vaccines12090978

