The Milk of Cows Immunized with Trivalent Inactivated Vaccines Provides Broad-Spectrum Passive Protection against Hand, Foot, and Mouth Disease in Neonatal Mice
Abstract
1. Introduction
2. Materials and Methods
2.1. Viruses and Cell Lines
2.2. Animal Models
2.3. RT–PCR Assay for Viral RNA Analysis
2.4. Enzyme-Linked Immunosorbent Assay for Antibody Level Determination
2.5. Antivirus-Neutralizing Antibody Assay
2.6. Histopathological Assessment
2.7. Quantification and Statistical Analysis
3. Results
3.1. Induction of Broad-Spectrum Antibodies in Mice Immunized with Trivalent Inactivated Viruses
3.2. Maternal Antibodies Protected Neonatal Mice from Lethal Damage Caused by Various HFMD Viruses
3.3. Immunization of Cows with Trivalent Inactivated Viruses Produces Broad-Spectrum Neutralizing Antibodies
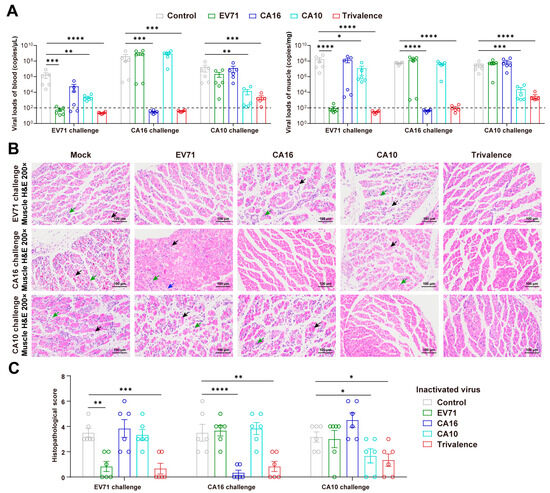
3.4. Immune Milk Provides Cross Protection against HFMD in Neonatal Mouse Models
4. Discussion
5. Conclusions
Supplementary Materials
Author Contributions
Funding
Institutional Review Board Statement
Informed Consent Statement
Data Availability Statement
Conflicts of Interest
References
- Fischer, T.K.; Nielsen, A.Y.; Sydenham, T.V.; Andersen, P.H.; Andersen, B.; Midgley, S.E. Emergence of enterovirus 71 C4a in Denmark, 2009 to 2013. Euro Surveill. Bull. Eur. Sur Les Mal. Transm. = Eur. Commun. Dis. Bull. 2014, 19, 20911. [Google Scholar] [CrossRef] [PubMed]
- Jones, E.; Pillay, T.D.; Liu, F.; Luo, L.; Bazo-Alvarez, J.C.; Yuan, C.; Zhao, S.; Chen, Q.; Li, Y.; Liao, Q.; et al. Outcomes following severe hand foot and mouth disease: A systematic review and meta-analysis. Eur. J. Paediatr. Neurol. EJPN Off. J. Eur. Paediatr. Neurol. Soc. 2018, 22, 763–773. [Google Scholar] [CrossRef]
- Ji, T.; Han, T.; Tan, X.; Zhu, S.; Yan, D.; Yang, Q.; Song, Y.; Cui, A.; Zhang, Y.; Mao, N.; et al. Surveillance, epidemiology, and pathogen spectrum of hand, foot, and mouth disease in mainland of China from 2008 to 2017. Biosaf. Health 2019, 1, 32–40. [Google Scholar] [CrossRef]
- Chang, L.Y.; Huang, L.M.; Gau, S.S.; Wu, Y.Y.; Hsia, S.H.; Fan, T.Y.; Lin, K.L.; Huang, Y.C.; Lu, C.Y.; Lin, T.Y. Neurodevelopment and cognition in children after enterovirus 71 infection. N. Engl. J. Med. 2007, 356, 1226–1234. [Google Scholar] [CrossRef]
- Xing, W.; Liao, Q.; Viboud, C.; Zhang, J.; Sun, J.; Wu, J.T.; Chang, Z.; Liu, F.; Fang, V.J.; Zheng, Y.; et al. Hand, foot, and mouth disease in China, 2008–2012: An epidemiological study. Lancet Infect. Dis. 2014, 14, 308–318. [Google Scholar] [CrossRef]
- Huang, M.C.; Wang, S.M.; Hsu, Y.W.; Lin, H.C.; Chi, C.Y.; Liu, C.C. Long-term cognitive and motor deficits after enterovirus 71 brainstem encephalitis in children. Pediatrics 2006, 118, e1785–e1788. [Google Scholar] [CrossRef]
- Duan, X.; Zhang, C.; Wang, X.; Ren, X.; Peng, H.; Tang, X.; Zhang, L.; Chen, Z.; Ye, Y.; Zheng, M.; et al. Molecular epidemiology and clinical features of hand, foot and mouth disease requiring hospitalization after the use of enterovirus A71 inactivated vaccine in chengdu, China, 2017–2022: A descriptive study. Emerg. Microbes Infect. 2022, 11, 2510–2519. [Google Scholar] [CrossRef] [PubMed]
- Rui, J.; Luo, K.; Chen, Q.; Zhang, D.; Zhao, Q.; Zhang, Y.; Zhai, X.; Zhao, Z.; Zhang, S.; Liao, Y.; et al. Early warning of hand, foot, and mouth disease transmission: A modeling study in mainland, China. PLoS Negl. Trop. Dis. 2021, 15, e0009233. [Google Scholar] [CrossRef] [PubMed]
- Zhang, Y.; Zhu, Z.; Yang, W.; Ren, J.; Tan, X.; Wang, Y.; Mao, N.; Xu, S.; Zhu, S.; Cui, A.; et al. An emerging recombinant human enterovirus 71 responsible for the 2008 outbreak of hand foot and mouth disease in Fuyang city of China. Virol. J. 2010, 7, 94. [Google Scholar] [CrossRef]
- Aswathyraj, S.; Arunkumar, G.; Alidjinou, E.K.; Hober, D. Hand, foot and mouth disease (HFMD): Emerging epidemiology and the need for a vaccine strategy. Med. Microbiol. Immunol. 2016, 205, 397–407. [Google Scholar] [CrossRef]
- Di Prinzio, A.; Bastard, D.P.; Torre, A.C.; Mazzuoccolo, L.D. Hand, foot, and mouth disease in adults caused by Coxsackievirus B1–B6. An. Bras. Dermatol. 2022, 97, 321–325. [Google Scholar] [CrossRef] [PubMed]
- Mao, Q.Y.; Wang, Y.; Bian, L.; Xu, M.; Liang, Z. EV71 vaccine, a new tool to control outbreaks of hand, foot and mouth disease (HFMD). Expert Rev. Vaccines 2016, 15, 599–606. [Google Scholar] [CrossRef] [PubMed]
- Zhu, F.; Xu, W.; Xia, J.; Liang, Z.; Liu, Y.; Zhang, X.; Tan, X.; Wang, L.; Mao, Q.; Wu, J.; et al. Efficacy, safety, and immunogenicity of an enterovirus 71 vaccine in China. N. Engl. J. Med. 2014, 370, 818–828. [Google Scholar] [CrossRef] [PubMed]
- Li, R.; Liu, L.; Mo, Z.; Wang, X.; Xia, J.; Liang, Z.; Zhang, Y.; Li, Y.; Mao, Q.; Wang, J.; et al. An inactivated enterovirus 71 vaccine in healthy children. N. Engl. J. Med. 2014, 370, 829–837. [Google Scholar] [CrossRef] [PubMed]
- Zhu, F.C.; Meng, F.Y.; Li, J.X.; Li, X.L.; Mao, Q.Y.; Tao, H.; Zhang, Y.T.; Yao, X.; Chu, K.; Chen, Q.H.; et al. Efficacy, safety, and immunology of an inactivated alum-adjuvant enterovirus 71 vaccine in children in China: A multicentre, randomised, double-blind, placebo-controlled, phase 3 trial. Lancet 2013, 381, 2024–2032. [Google Scholar] [CrossRef] [PubMed]
- Yang, L.; Liu, Y.; Li, S.; Zhao, H.; Lin, Q.; Yu, H.; Huang, X.; Zheng, Q.; Cheng, T.; Xia, N. A novel inactivated enterovirus 71 vaccine can elicit cross-protective immunity against coxsackievirus A16 in mice. Vaccine 2016, 34, 5938–5945. [Google Scholar] [CrossRef]
- Huang, J.; Liao, Q.; Ooi, M.H.; Cowling, B.J.; Chang, Z.; Wu, P.; Liu, F.; Li, Y.; Luo, L.; Yu, S.; et al. Epidemiology of Recurrent Hand, Foot and Mouth Disease, China, 2008–2015. Emerg. Infect. Dis. 2018, 24, 432–442. [Google Scholar] [CrossRef] [PubMed]
- Yang, T.; Li, H.; Yue, L.; Song, X.; Xie, T.; Ma, S.; Meng, H.; Zhang, Y.; He, X.; Long, R.; et al. A comparative study of multiple clinical enterovirus 71 isolates and evaluation of cross protection of inactivated vaccine strain FY-23 K-B in vitro. Virol. J. 2017, 14, 206. [Google Scholar] [CrossRef] [PubMed]
- Li, Y.; Zhou, Y.; Cheng, Y.; Wu, P.; Zhou, C.; Cui, P.; Song, C.; Liang, L.; Wang, F.; Qiu, Q.; et al. Effectiveness of EV-A71 vaccination in prevention of paediatric hand, foot, and mouth disease associated with EV-A71 virus infection requiring hospitalisation in Henan, China, 2017–2018: A test-negative case-control study. Lancet Child Adolesc. Health 2019, 3, 697–704. [Google Scholar] [CrossRef]
- Wang, J.; Jiang, L.; Zhang, C.; He, W.; Tan, Y.; Ning, C. The changes in the epidemiology of hand, foot, and mouth disease after the introduction of the EV-A71 vaccine. Vaccine 2021, 39, 3319–3323. [Google Scholar] [CrossRef]
- Head, J.R.; Collender, P.A.; Lewnard, J.A.; Skaff, N.K.; Li, L.; Cheng, Q.; Baker, J.M.; Li, C.; Chen, D.; Ohringer, A.; et al. Early Evidence of Inactivated Enterovirus 71 Vaccine Impact Against Hand, Foot, and Mouth Disease in a Major Center of Ongoing Transmission in China, 2011–2018: A Longitudinal Surveillance Study. Clin. Infect. Dis. Off. Publ. Infect. Dis. Soc. Am. 2020, 71, 3088–3095. [Google Scholar] [CrossRef] [PubMed]
- Chong, P.; Liu, C.C.; Chow, Y.H.; Chou, A.H.; Klein, M. Review of enterovirus 71 vaccines. Clin. Infect. Dis. Off. Publ. Infect. Dis. Soc. Am. 2015, 60, 797–803. [Google Scholar] [CrossRef] [PubMed]
- Du, Z.; Huang, Y.; Bloom, M.S.; Zhang, Z.; Yang, Z.; Lu, J.; Xu, J.; Hao, Y. Assessing the vaccine effectiveness for hand, foot, and mouth disease in Guangzhou, China: A time-series analysis. Hum. Vaccines Immunother. 2021, 17, 217–223. [Google Scholar] [CrossRef] [PubMed]
- Sugimoto, M.; Takeichi, T.; Muramatsu, H.; Kojima, D.; Osada, Y.; Kono, M.; Kojima, S.; Akiyama, M. Recurrent Cellulitis Caused by Helicobacter cinaedi in a Patient with X-linked Agammaglobulinaemia. Acta Derm.-Venereol. 2017, 97, 277–278. [Google Scholar] [CrossRef] [PubMed]
- Surendran, N.; Nicolosi, T.; Kaur, R.; Morris, M.; Pichichero, M. Prospective study of the innate cellular immune response in low vaccine responder children. Innate Immun. 2017, 23, 89–96. [Google Scholar] [CrossRef]
- Koch, R.M.; Kox, M.; de Jonge, M.I.; van der Hoeven, J.G.; Ferwerda, G.; Pickkers, P. Patterns in Bacterial- and Viral-Induced Immunosuppression and Secondary Infections in the ICU. Shock 2017, 47, 5–12. [Google Scholar] [CrossRef]
- Pichichero, M.E. Challenges in vaccination of neonates, infants and young children. Vaccine 2014, 32, 3886–3894. [Google Scholar] [CrossRef] [PubMed]
- Liu, Q.; Tong, X.; Huang, Z. Towards broadly protective polyvalent vaccines against hand, foot and mouth disease. Microbes Infect. 2015, 17, 155–162. [Google Scholar] [CrossRef]
- Klein, M.H. EV71 vaccines: A first step towards multivalent hand, foot and mouth disease vaccines. Expert Rev. Vaccines 2015, 14, 337–340. [Google Scholar] [CrossRef]
- Li, W.; Gao, H.H.; Zhang, Q.; Liu, Y.J.; Tao, R.; Cheng, Y.P.; Shu, Q.; Shang, S.Q. Large outbreak of herpangina in children caused by enterovirus in summer of 2015 in Hangzhou, China. Sci. Rep. 2016, 6, 35388. [Google Scholar] [CrossRef]
- Chen, M.; He, S.; Yan, Q.; Xu, X.; Wu, W.; Ge, S.; Zhang, S.; Chen, M.; Xia, N. Severe hand, foot and mouth disease associated with Coxsackievirus A10 infections in Xiamen, China in 2015. J. Clin. Virol. Off. Publ. Pan Am. Soc. Clin. Virol. 2017, 93, 20–24. [Google Scholar] [CrossRef] [PubMed]
- Yang, F.; Zhang, T.; Hu, Y.; Wang, X.; Du, J.; Li, Y.; Sun, S.; Sun, X.; Li, Z.; Jin, Q. Survey of enterovirus infections from hand, foot and mouth disease outbreak in China, 2009. Virol. J. 2011, 8, 508. [Google Scholar] [CrossRef] [PubMed]
- Esposito, S.; Principi, N. Hand, foot and mouth disease: Current knowledge on clinical manifestations, epidemiology, aetiology and prevention. Eur. J. Clin. Microbiol. Infect. Dis. Off. Publ. Eur. Soc. Clin. Microbiol. 2018, 37, 391–398. [Google Scholar] [CrossRef] [PubMed]
- Park, S.H.; Choi, S.S.; Oh, S.A.; Kim, C.K.; Cho, S.J.; Lee, J.H.; Ryu, S.H.; Pak, S.H.; Jung, S.K.; Lee, J.I.; et al. Detection and characterization of enterovirus associated with herpangina and hand, foot, and mouth disease in Seoul, Korea. Clin. Lab. 2011, 57, 959–967. [Google Scholar] [PubMed]
- Yang, B.; Liu, F.; Liao, Q.; Wu, P.; Chang, Z.; Huang, J.; Long, L.; Luo, L.; Li, Y.; Leung, G.M.; et al. Epidemiology of hand, foot and mouth disease in China, 2008 to 2015 prior to the introduction of EV-A71 vaccine. Euro Surveill. Bull. Eur. Sur Les Mal. Transm. = Eur. Commun. Dis. Bull. 2017, 22, 16-00824. [Google Scholar] [CrossRef] [PubMed]
- Yang, B.; Wu, P.; Wu, J.T.; Lau, E.H.; Leung, G.M.; Yu, H.; Cowling, B.J. Seroprevalence of Enterovirus 71 Antibody Among Children in China: A Systematic Review and Meta-analysis. Pediatr. Infect. Dis. J. 2015, 34, 1399–1406. [Google Scholar] [CrossRef] [PubMed]
- Luo, S.T.; Chiang, P.S.; Chao, A.S.; Liou, G.Y.; Lin, R.; Lin, T.Y.; Lee, M.S. Enterovirus 71 maternal antibodies in infants, Taiwan. Emerg. Infect. Dis. 2009, 15, 581–584. [Google Scholar] [CrossRef] [PubMed]
- Atyeo, C.; Alter, G. The multifaceted roles of breast milk antibodies. Cell 2021, 184, 1486–1499. [Google Scholar] [CrossRef] [PubMed]
- Zhang, Z.; Dong, Z.; Wang, Q.; Carr, M.J.; Li, J.; Liu, T.; Li, D.; Shi, W. Characterization of an inactivated whole-virus bivalent vaccine that induces balanced protective immunity against coxsackievirus A6 and A10 in mice. Vaccine 2018, 36, 7095–7104. [Google Scholar] [CrossRef]
- Caine, E.A.; Fuchs, J.; Das, S.C.; Partidos, C.D.; Osorio, J.E. Efficacy of a Trivalent Hand, Foot, and Mouth Disease Vaccine against Enterovirus 71 and Coxsackieviruses A16 and A6 in Mice. Viruses 2015, 7, 5919–5932. [Google Scholar] [CrossRef]
- Keck, Z.Y.; Enterlein, S.G.; Howell, K.A.; Vu, H.; Shulenin, S.; Warfield, K.L.; Froude, J.W.; Araghi, N.; Douglas, R.; Biggins, J.; et al. Macaque Monoclonal Antibodies Targeting Novel Conserved Epitopes within Filovirus Glycoprotein. J. Virol. 2016, 90, 279–291. [Google Scholar] [CrossRef]
- Hustinx, W.N.; Kraaijeveld, K.; Hoepelman, A.I.; Verhoef, J. Cross-protection by anti-core glycolipid antibodies: Evidence from animal experiments. J. Antimicrob. Chemother. 1997, 40, 475–483. [Google Scholar] [CrossRef]
- Jawhara, S. Can Drinking Microfiltered Raw Immune Milk From Cows Immunized Against SARS-CoV-2 Provide Short-Term Protection Against COVID-19? Front. Immunol. 2020, 11, 1888. [Google Scholar] [CrossRef] [PubMed]
- Garib, V.; Katsamaki, S.; Turdikulova, S.; Levitskaya, Y.; Zahidova, N.; Bus, G.; Karamova, K.; Rakhmedova, M.; Magbulova, N.; Bruhov, A.; et al. Milk of Cow and Goat, Immunized by Recombinant Protein Vaccine ZF-UZ-VAC2001(Zifivax), Contains Neutralizing Antibodies Against SARS-CoV-2 and Remains Active After Standard Milk Pasteurization. Front. Nutr. 2022, 9, 901871. [Google Scholar] [CrossRef] [PubMed]
- Auerswald, H.; Yann, S.; Dul, S.; In, S.; Dussart, P.; Martin, N.J.; Karlsson, E.A.; Garcia-Rivera, J.A. Assessment of inactivation procedures for SARS-CoV-2. J. Gen. Virol. 2021, 102, 001539. [Google Scholar] [CrossRef]
- Yang, E.; Cheng, C.; Zhang, Y.; Wang, J.; Che, Y.; Pu, J.; Dong, C.; Liu, L.; He, Z.; Lu, S.; et al. Comparative study of the immunogenicity in mice and monkeys of an inactivated CA16 vaccine made from a human diploid cell line. Hum. Vaccines Immunother. 2014, 10, 1266–1273. [Google Scholar] [CrossRef]
- GB 14925-2010; Laboratory Animal — Requirements of Environment and Housing Facilities. Standards Press of China: Beijing, China, 2011.
- Li, S.; Zhao, H.; Yang, L.; Hou, W.; Xu, L.; Wu, Y.; Wang, W.; Chen, C.; Wan, J.; Ye, X.; et al. A neonatal mouse model of coxsackievirus A10 infection for anti-viral evaluation. Antivir. Res. 2017, 144, 247–255. [Google Scholar] [CrossRef] [PubMed]
- Mao, Q.; Wang, Y.; Gao, R.; Shao, J.; Yao, X.; Lang, S.; Wang, C.; Mao, P.; Liang, Z.; Wang, J. A neonatal mouse model of coxsackievirus A16 for vaccine evaluation. J. Virol. 2012, 86, 11967–11976. [Google Scholar] [CrossRef]
- Liu, M.L.; Lee, Y.P.; Wang, Y.F.; Lei, H.Y.; Liu, C.C.; Wang, S.M.; Su, I.J.; Wang, J.R.; Yeh, T.M.; Chen, S.H.; et al. Type I interferons protect mice against enterovirus 71 infection. J. Gen. Virol. 2005, 86, 3263–3269. [Google Scholar] [CrossRef]
- Van, H.M.T.; Anh, N.T.; Hong, N.T.T.; Nhu, L.N.T.; Nguyet, L.A.; Thanh, T.T.; Ny, N.T.H.; Hang, V.T.T.; Khanh, T.H.; Viet, H.L.; et al. Enterovirus A71 Phenotypes Causing Hand, Foot and Mouth Disease, Vietnam. Emerg. Infect. Dis. 2019, 25, 788–791. [Google Scholar] [CrossRef]
- Guo, W.P.; Chen, G.Q.; Xie, G.C.; Du, L.Y.; Tang, Q. Mosaic genome of Human Coxsackievirus A4 associated with herpangina and HFMD in Yancheng, China, 2016 and 2018. Int. J. Infect. Dis. IJID Off. Publ. Int. Soc. Infect. Dis. 2020, 96, 538–540. [Google Scholar] [CrossRef] [PubMed]
- Osterback, R.; Vuorinen, T.; Linna, M.; Susi, P.; Hyypiä, T.; Waris, M. Coxsackievirus A6 and hand, foot, and mouth disease, Finland. Emerg. Infect. Dis. 2009, 15, 1485–1488. [Google Scholar] [CrossRef]
- Yang, Q.; Ding, J.; Cao, J.; Huang, Q.; Hong, C.; Yang, B. Epidemiological and etiological characteristics of hand, foot, and mouth disease in Wuhan, China from 2012 to 2013: Outbreaks of coxsackieviruses A10. J. Med. Virol. 2015, 87, 954–960. [Google Scholar] [CrossRef]
- Wu, Y.; Yeo, A.; Phoon, M.C.; Tan, E.L.; Poh, C.L.; Quak, S.H.; Chow, V.T. The largest outbreak of hand; foot and mouth disease in Singapore in 2008: The role of enterovirus 71 and coxsackievirus A strains. Int. J. Infect. Dis. IJID Off. Publ. Int. Soc. Infect. Dis. 2010, 14, e1076–e1081. [Google Scholar] [CrossRef]
- Ang, L.W.; Koh, B.K.; Chan, K.P.; Chua, L.T.; James, L.; Goh, K.T. Epidemiology and control of hand, foot and mouth disease in Singapore, 2001–2007. Ann. Acad. Med. Singap. 2009, 38, 106–112. [Google Scholar] [CrossRef]
- Puenpa, J.; Chieochansin, T.; Linsuwanon, P.; Korkong, S.; Thongkomplew, S.; Vichaiwattana, P.; Theamboonlers, A.; Poovorawan, Y. Hand, foot, and mouth disease caused by coxsackievirus A6, Thailand, 2012. Emerg. Infect. Dis. 2013, 19, 641–643. [Google Scholar] [CrossRef] [PubMed]
- Chou, A.H.; Liu, C.C.; Chang, J.Y.; Jiang, R.; Hsieh, Y.C.; Tsao, A.; Wu, C.L.; Huang, J.L.; Fung, C.P.; Hsieh, S.M.; et al. Formalin-inactivated EV71 vaccine candidate induced cross-neutralizing antibody against subgenotypes B1, B4, B5 and C4A in adult volunteers. PLoS ONE 2013, 8, e79783. [Google Scholar] [CrossRef] [PubMed]
- Liu, L.; Mo, Z.; Liang, Z.; Zhang, Y.; Li, R.; Ong, K.C.; Wong, K.T.; Yang, E.; Che, Y.; Wang, J.; et al. Immunity and clinical efficacy of an inactivated enterovirus 71 vaccine in healthy Chinese children: A report of further observations. BMC Med. 2015, 13, 226. [Google Scholar] [CrossRef] [PubMed]
- Mao, Q.; Cheng, T.; Zhu, F.; Li, J.; Wang, Y.; Li, Y.; Gao, F.; Yang, L.; Yao, X.; Shao, J.; et al. The cross-neutralizing activity of enterovirus 71 subgenotype c4 vaccines in healthy chinese infants and children. PLoS ONE 2013, 8, e79599. [Google Scholar] [CrossRef] [PubMed]
- Han, Y.; Chen, Z.; Zheng, K.; Li, X.; Kong, J.; Duan, X.; Xiao, X.; Guo, B.; Luan, R.; Long, L. Epidemiology of Hand, Foot, and Mouth Disease Before and After the Introduction of Enterovirus 71 Vaccines in Chengdu, China, 2009–2018. Pediatr. Infect. Dis. J. 2020, 39, 969–978. [Google Scholar] [CrossRef]
- Anh, N.T.; Nhu, L.N.T.; Van, H.M.T.; Hong, N.T.T.; Thanh, T.T.; Hang, V.T.T.; Ny, N.T.H.; Nguyet, L.A.; Phuong, T.T.L.; Nhan, L.N.T.; et al. Emerging Coxsackievirus A6 Causing Hand, Foot and Mouth Disease, Vietnam. Emerg. Infect. Dis. 2018, 24, 654–662. [Google Scholar] [CrossRef] [PubMed]
- Chen, L.; Yang, H.; Wang, C.; Yao, X.J.; Zhang, H.L.; Zhang, R.L.; He, Y.Q. Genomic characteristics of coxsackievirus A8 strains associated with hand, foot, and mouth disease and herpangina. Arch. Virol. 2016, 161, 213–217. [Google Scholar] [CrossRef] [PubMed]
- Mao, Q.; Wang, Y.; Yao, X.; Bian, L.; Wu, X.; Xu, M.; Liang, Z. Coxsackievirus A16: Epidemiology, diagnosis, and vaccine. Hum. Vaccines Immunother. 2014, 10, 360–367. [Google Scholar] [CrossRef] [PubMed]
- Li, J.X.; Song, Y.F.; Wang, L.; Zhang, X.F.; Hu, Y.S.; Hu, Y.M.; Xia, J.L.; Li, J.; Zhu, F.C. Two-year efficacy and immunogenicity of Sinovac Enterovirus 71 vaccine against hand, foot and mouth disease in children. Expert Rev. Vaccines 2016, 15, 129–137. [Google Scholar] [CrossRef] [PubMed]
- Yee, P.T.I.; Laa Poh, C. Impact of genetic changes, pathogenicity and antigenicity on Enterovirus- A71 vaccine development. Virology 2017, 506, 121–129. [Google Scholar] [CrossRef]
- Edwards, K.M. Maternal antibodies and infant immune responses to vaccines. Vaccine 2015, 33, 6469–6472. [Google Scholar] [CrossRef] [PubMed]
- Hanson, L.A. Session 1: Feeding and infant development breast-feeding and immune function. Proc. Nutr. Soc. 2007, 66, 384–396. [Google Scholar] [CrossRef]
- Sakalidis, V.S.; Perrella, S.L.; Prosser, S.A.; Geddes, D.T. Breastfeeding in a COVID-19 world. Curr. Opin. Clin. Nutr. Metab. Care 2022, 25, 188–194. [Google Scholar] [CrossRef] [PubMed]
- Wang, Z.; Zhou, C.; Gao, F.; Zhu, Q.; Jiang, Y.; Ma, X.; Hu, Y.; Shi, L.; Wang, X.; Zhang, C.; et al. Preclinical evaluation of recombinant HFMD vaccine based on enterovirus 71 (EV71) virus-like particles (VLP): Immunogenicity, efficacy and toxicology. Vaccine 2021, 39, 4296–4305. [Google Scholar] [CrossRef] [PubMed]
- Li, J.; Chang, J.; Liu, X.; Yang, J.; Guo, H.; Wei, W.; Zhang, W.; Yu, X.F. Protection from lethal challenge in a neonatal mouse model by circulating recombinant form coxsackievirus A16 vaccine candidates. J. Gen. Virol. 2014, 95, 1083–1093. [Google Scholar] [CrossRef]
- Yeh, M.T.; Smith, M.; Carlyle, S.; Konopka-Anstadt, J.L.; Burns, C.C.; Konz, J.; Andino, R.; Macadam, A. Genetic stabilization of attenuated oral vaccines against poliovirus types 1 and 3. Nature 2023, 619, 135–142. [Google Scholar] [CrossRef] [PubMed]
- de Silva, D.; Halken, S.; Singh, C.; Muraro, A.; Angier, E.; Arasi, S.; Arshad, H.; Beyer, K.; Boyle, R.; du Toit, G.; et al. Preventing food allergy in infancy and childhood: Systematic review of randomised controlled trials. Pediatr. Allergy Immunol. Off. Publ. Eur. Soc. Pediatr. Allergy Immunol. 2020, 31, 813–826. [Google Scholar] [CrossRef] [PubMed]
- Tedner, S.G.; Asarnoj, A.; Thulin, H.; Westman, M.; Konradsen, J.R.; Nilsson, C. Food allergy and hypersensitivity reactions in children and adults—A review. J. Intern. Med. 2022, 291, 283–302. [Google Scholar] [CrossRef] [PubMed]






Disclaimer/Publisher’s Note: The statements, opinions and data contained in all publications are solely those of the individual author(s) and contributor(s) and not of MDPI and/or the editor(s). MDPI and/or the editor(s) disclaim responsibility for any injury to people or property resulting from any ideas, methods, instructions or products referred to in the content. |
© 2024 by the authors. Licensee MDPI, Basel, Switzerland. This article is an open access article distributed under the terms and conditions of the Creative Commons Attribution (CC BY) license (https://creativecommons.org/licenses/by/4.0/).
Share and Cite
Wei, X.; Wu, J.; Peng, W.; Chen, X.; Zhang, L.; Rong, N.; Yang, H.; Zhang, G.; Zhang, G.; Zhao, B.; et al. The Milk of Cows Immunized with Trivalent Inactivated Vaccines Provides Broad-Spectrum Passive Protection against Hand, Foot, and Mouth Disease in Neonatal Mice. Vaccines 2024, 12, 570. https://doi.org/10.3390/vaccines12060570
Wei X, Wu J, Peng W, Chen X, Zhang L, Rong N, Yang H, Zhang G, Zhang G, Zhao B, et al. The Milk of Cows Immunized with Trivalent Inactivated Vaccines Provides Broad-Spectrum Passive Protection against Hand, Foot, and Mouth Disease in Neonatal Mice. Vaccines. 2024; 12(6):570. https://doi.org/10.3390/vaccines12060570
Chicago/Turabian StyleWei, Xiaohui, Jing Wu, Wanjun Peng, Xin Chen, Lihong Zhang, Na Rong, Hekai Yang, Gengxin Zhang, Gaoying Zhang, Binbin Zhao, and et al. 2024. "The Milk of Cows Immunized with Trivalent Inactivated Vaccines Provides Broad-Spectrum Passive Protection against Hand, Foot, and Mouth Disease in Neonatal Mice" Vaccines 12, no. 6: 570. https://doi.org/10.3390/vaccines12060570
APA StyleWei, X., Wu, J., Peng, W., Chen, X., Zhang, L., Rong, N., Yang, H., Zhang, G., Zhang, G., Zhao, B., & Liu, J. (2024). The Milk of Cows Immunized with Trivalent Inactivated Vaccines Provides Broad-Spectrum Passive Protection against Hand, Foot, and Mouth Disease in Neonatal Mice. Vaccines, 12(6), 570. https://doi.org/10.3390/vaccines12060570

