STAR LIGHT Study: XBB.1.5 COVID-19 mRNA Vaccines Boost Systemic but Not Mucosal Immunity Against the SARS-CoV-2 JN.1 Variant in Patients with Chronic Liver Disease
Abstract
1. Introduction
- (i)
- Systemic levels of variant-specific anti-receptor binding domain (RBD) IgG and serum-mediated inhibition of ACE2 binding by wild-type SARS-CoV-2 and the XBB.1.5, EG.5.1, BA.2.86, and JN.1 lineages before and after receiving an XBB.1.5 mRNA vaccine as a fourth vaccine dose;
- (ii)
- Mucosal levels of anti-RBD IgG and IgA before and after receiving an XBB.1.5 mRNA vaccine as a fourth vaccine dose.
2. Materials and Methods
2.1. Study Design, Participant Recruitment, and Study Procedures
2.2. Immunochemical Assays
2.3. Study Outcomes
- Saliva levels of anti-RBD IgA and IgG against wild-type SARS-CoV-2 and the XBB.1.5, EG.5.1, BA.2.86, and JN.1 variants before and two to four weeks after vaccination;
- Adverse events reported within seven days following vaccination.
2.4. Statistical Analysis
3. Results
3.1. Study Population and Adverse Events
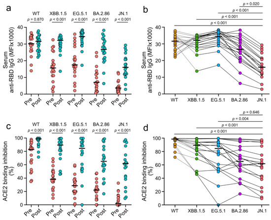
3.2. Serum Antibodies and Neutralizing Immunity Against Omicron Subvariants Are Induced by XBB.1.5 COVID-19 mRNA in Patients with Chronic Liver Disease
3.3. Omicron Subvariant Neutralization Following XBB.1.5 COVID-19 Vaccines Is Partially Lacking in Patients with Chronic Liver Disease and Correlates with anti-RBD IgG Levels
3.4. XBB.1.5 COVID-19 Vaccines Fail to Induce Mucosal IgA Responses in Patients with Chronic Liver Disease
3.5. XBB.1.5 COVID-19 Vaccines Induce Similar Immune Responses in Patients with Chronic Liver Disease and Healthy Controls
4. Discussion
5. Conclusions
Supplementary Materials
Author Contributions
Funding
Institutional Review Board Statement
Informed Consent Statement
Data Availability Statement
Conflicts of Interest
References
- Watson, O.J.; Barnsley, G.; Toor, J.; Hogan, A.B.; Winskill, P.; Ghani, A.C. Global impact of the first year of COVID-19 vaccination: A mathematical modelling study. Lancet Infect. Dis. 2022, 22, 1293–1302. [Google Scholar] [CrossRef]
- Meslé, M.M.I.; Brown, J.; Mook, P.; Katz, M.A.; Hagan, J.; Pastore, R.; Benka, B.; Redlberger-Fritz, M.; Bossuyt, N.; Stouten, V.; et al. Estimated number of lives directly saved by COVID-19 vaccination programmes in the WHO European region from December, 2020, to March, 2023: A retrospective surveillance study. Lancet Respir. Med. 2024, 12, 714–727. [Google Scholar] [CrossRef]
- Xie, Y.; Choi, T.; Al-Aly, Z. Postacute sequelae of SARS-CoV-2 infection in the pre-delta, delta, and omicron eras. N. Engl. J. Med. 2024, 391, 515–525. [Google Scholar] [CrossRef]
- Feikin, D.R.; Higdon, M.M.; Abu-Raddad, L.J.; Andrews, N.; Araos, R.; Goldberg, Y.; Groome, M.J.; Huppert, A.; O’Brien, K.L.; Smith, P.G.; et al. Duration of effectiveness of vaccines against SARS-CoV-2 infection and COVID-19 disease: Results of a systematic review and meta-regression. Lancet 2022, 399, 924–944. [Google Scholar] [CrossRef]
- Lau, J.J.; Cheng, S.M.S.; Leung, K.; Lee, C.K.; Hachim, A.; Tsang, L.C.H.; Yam, K.W.H.; Chaothai, S.; Kwan, K.K.H.; Chai, Z.Y.H.; et al. Real-world COVID-19 vaccine effectiveness against the omicron BA.2 variant in a SARS-CoV-2 infection-naive population. Nat. Med. 2023, 29, 348–357. [Google Scholar] [CrossRef]
- Amid a Summer Wave of COVID-19, a New WHO/Europe Study Confirms the Lifesaving Impact of Vaccines. Available online: https://www.who.int/europe/news/item/02-08-2024-amid-a-summer-wave-of-covid-19--a-new-who-europe-study-confirms-the-lifesaving-impact-of-vaccines (accessed on 28 August 2024).
- Bowe, B.; Xie, Y.; Al-Aly, Z. Acute and postacute sequelae associated with SARS-CoV-2 reinfection. Nat. Med. 2022, 28, 2398–2405. [Google Scholar] [CrossRef]
- Su, Y.; Yuan, D.; Chen, D.G.; Ng, R.H.; Wang, K.; Choi, J.; Li, S.; Hong, S.; Zhang, R.; Xie, J.; et al. Multiple early factors anticipate post-acute COVID-19 sequelae. Cell 2022, 185, 881–895.e20. [Google Scholar] [CrossRef]
- Evans, R.A.; Dube, S.; Lu, Y.; Yates, M.; Arnetorp, S.; Barnes, E.; Bell, S.; Carty, L.; Evans, K.; Graham, S.; et al. Impact of COVID-19 on immunocompromised populations during the omicron era: Insights from the observational population-based INFORM study. Lancet Reg. Health—Eur. 2023, 35, 100747. [Google Scholar] [CrossRef]
- Devarbhavi, H.; Asrani, S.K.; Arab, J.P.; Nartey, Y.A.; Pose, E.; Kamath, P.S. Global burden of liver disease: 2023 update. J. Hepatol. 2023, 79, 516–537. [Google Scholar] [CrossRef]
- Albillos, A.; Lario, M.; Álvarez-Mon, M. Cirrhosis-associated immune dysfunction: Distinctive features and clinical relevance. J. Hepatol. 2014, 61, 1385–1396. [Google Scholar] [CrossRef]
- Wang, Q.; Davis, P.B.; Xu, R. COVID-19 Risk, disparities and outcomes in patients with chronic liver disease in the United States. EClinicalMedicine 2021, 31, 100688. [Google Scholar] [CrossRef] [PubMed]
- Ioannou, G.N.; Liang, P.S.; Locke, E.; Green, P.; Berry, K.; O’Hare, A.M.; Shah, J.A.; Crothers, K.; Eastment, M.C.; Fan, V.S.; et al. Cirrhosis and severe acute respiratory syndrome coronavirus 2 infection in US veterans: Risk of infection, hospitalization, ventilation, and mortality. Hepatology 2021, 74, 322–335. [Google Scholar] [CrossRef]
- Efe, C.; Lammert, C.; Taşçılar, K.; Dhanasekaran, R.; Ebik, B.; Higuera-de La Tijera, F.; Calışkan, A.R.; Peralta, M.; Gerussi, A.; Massoumi, H.; et al. Effects of immunosuppressive drugs on COVID-19 severity in patients with autoimmune hepatitis. Liver Int. 2022, 42, 607–614. [Google Scholar] [CrossRef]
- Marjot, T.; Moon, A.M.; Cook, J.A.; Abd-Elsalam, S.; Aloman, C.; Armstrong, M.J.; Pose, E.; Brenner, E.J.; Cargill, T.; Catana, M.-A.; et al. Outcomes following SARS-CoV-2 infection in patients with chronic liver disease: An international registry study. J. Hepatol. 2021, 74, 567–577. [Google Scholar] [CrossRef]
- Kim, D.; Adeniji, N.; Latt, N.; Kumar, S.; Bloom, P.P.; Aby, E.S.; Perumalswami, P.; Roytman, M.; Li, M.; Vogel, A.S.; et al. Predictors of outcomes of COVID-19 in patients with chronic liver disease: US multi-center study. Clin. Gastroenterol. Hepatol. 2021, 19, 1469–1479.e19. [Google Scholar] [CrossRef]
- John, B.V.; Ferreira, R.D.; Doshi, A.; Kaplan, D.E.; Taddei, T.H.; Spector, S.A.; Paulus, E.; Deng, Y.; Bastaich, D.; Dahman, B. Third dose of COVID-19 mRNA vaccine appears to overcome vaccine hyporesponsiveness in patients with cirrhosis. J. Hepatol. 2022, 77, 1349–1358. [Google Scholar] [CrossRef]
- Simão, A.L.; Palma, C.S.; Izquierdo-Sanchez, L.; Putignano, A.; Carvalho-Gomes, A.; Posch, A.; Zanaga, P.; Girleanu, I.; Henrique, M.M.; Araújo, C.; et al. Cirrhosis is associated with lower serological responses to COVID-19 vaccines in patients with chronic liver disease. JHEP Rep. 2023, 5, 100697. [Google Scholar] [CrossRef]
- Ruether, D.F.; Schaub, G.M.; Duengelhoef, P.M.; Haag, F.; Brehm, T.T.; Fathi, A.; Wehmeyer, M.; Jahnke-Triankowski, J.; Mayer, L.; Hoffmann, A.; et al. SARS-CoV2-specific humoral and T-cell immune response after second vaccination in liver cirrhosis and transplant patients. Clin. Gastroenterol. Hepatol. 2022, 20, 162–172.e9. [Google Scholar] [CrossRef]
- Al-Dury, S.; Waern, J.; Waldenström, J.; Alavanja, M.; Saed, H.H.; Törnell, A.; Arabpour, M.; Wiktorin, H.G.; Einarsdottir, S.; Ringlander, J.; et al. Impaired SARS-CoV-2-specific T-cell reactivity in patients with cirrhosis following mRNA COVID-19 vaccination. JHEP Rep. 2022, 4, 100496. [Google Scholar] [CrossRef]
- Yang, S.; Yu, Y.; Xu, Y.; Jian, F.; Song, W.; Yisimayi, A.; Wang, P.; Wang, J.; Liu, J.; Yu, L.; et al. Fast evolution of SARS-CoV-2 BA.2.86 to JN.1 under heavy immune pressure. Lancet Infect. Dis. 2024, 24, e70–e72. [Google Scholar] [CrossRef]
- Kaku, Y.; Uriu, K.; Okumura, K.; Ito, J.; Sato, K. Virological characteristics of the SARS-CoV-2 KP.3.1.1 variant. Lancet Infect. Dis. 2024, 24, e609. [Google Scholar] [CrossRef] [PubMed]
- Woelfel, S.; Dütschler, J.; König, M.; Graf, N.; Oikonomou, V.; Krieger, C.; Truniger, S.; Franke, A.; Eckhold, A.; Forsch, K.; et al. Systemic and T cell-associated responses to SARS-CoV-2 immunisation in gut inflammation (STAR SIGN study): Effects of biologics on vaccination efficacy of the third dose of mRNA vaccines against SARS-CoV-2. Aliment. Pharmacol. Ther. 2023, 57, 103–116. [Google Scholar] [CrossRef]
- Woelfel, S.; Dütschler, J.; König, M.; Dulovic, A.; Graf, N.; Junker, D.; Oikonomou, V.; Krieger, C.; Truniger, S.; Franke, A.; et al. STAR SIGN study: Evaluation of COVID-19 vaccine efficacy against the SARS-CoV-2 variants BQ.1.1 and XBB.1.5 in patients with inflammatory bowel disease. Aliment. Pharmacol. Ther. 2023, 58, 678–691. [Google Scholar] [CrossRef]
- Becker, M.; Strengert, M.; Junker, D.; Kaiser, P.D.; Kerrinnes, T.; Traenkle, B.; Dinter, H.; Häring, J.; Ghozzi, S.; Zeck, A.; et al. Exploring beyond clinical routine SARS-CoV-2 serology using MultiCoV-Ab to evaluate endemic coronavirus cross-reactivity. Nat. Commun. 2021, 12, 1152. [Google Scholar] [CrossRef]
- Junker, D.; Dulovic, A.; Becker, M.; Wagner, T.R.; Kaiser, P.D.; Traenkle, B.; Kienzle, K.; Bunk, S.; Struemper, C.; Haeberle, H.; et al. COVID-19 patient serum less potently inhibits ACE2-RBD binding for various SARS-CoV-2 RBD mutants. Sci. Rep. 2022, 12, 7168. [Google Scholar] [CrossRef]
- Tan, C.W.; Chia, W.N.; Qin, X.; Liu, P.; Chen, M.I.-C.; Tiu, C.; Hu, Z.; Chen, V.C.-W.; Young, B.E.; Sia, W.R.; et al. A SARS-CoV-2 surrogate virus neutralization test based on antibody-mediated blockage of ACE2–spike protein–protein interaction. Nat. Biotechnol. 2020, 38, 1073–1078. [Google Scholar] [CrossRef]
- Marking, U.; Bladh, O.; Havervall, S.; Greilert-Norin, N.; Gordon, M.; Alm, J.J.; Blom, K.; Åberg, M.; Klingström, J.; Thålin, C. Mucosal IgA protects against BQ.1 and BQ.1.1 infection. Lancet Infect. Dis. 2023, 23, e272–e273. [Google Scholar] [CrossRef]
- Havervall, S.; Marking, U.; Svensson, J.; Greilert-Norin, N.; Bacchus, P.; Nilsson, P.; Hober, S.; Gordon, M.; Blom, K.; Klingström, J.; et al. Anti-spike mucosal IgA protection against SARS-CoV-2 omicron infection. N. Engl. J. Med. 2022, 387, 1333–1336. [Google Scholar] [CrossRef]
- Zuo, F.; Marcotte, H.; Hammarström, L.; Pan-Hammarström, Q. Mucosal IgA against SARS-CoV-2 omicron infection. N. Engl. J. Med. 2022, 387, e55. [Google Scholar] [PubMed]
- Woelfel, S.; Dütschler, J.; Junker, D.; König, M.; Leinenkugel, G.; Graf, N.; Krieger, C.; Truniger, S.; Franke, A.; Koller, S.; et al. Systemic and mucosal immunogenicity of monovalent XBB.1.5-adapted COVID-19 mRNA vaccines in patients with inflammatory bowel disease. Vaccines 2024, 12, 774. [Google Scholar] [CrossRef]
- Woelfel, S.; Dütschler, J.; Junker, D.; König, M.; Graf, N.; Krieger, C.; Truniger, S.; Oikonomou, V.; Leinenkugel, G.; Koller, S.; et al. XBB.1.5-adapted COVID-19 mRNA vaccines but not infections with previous omicron variants boost neutralization against the SARS-CoV-2 JN.1 variant in patients with inflammatory bowel disease. Aliment. Pharmacol. Ther. 2024. Online ahead of print. [Google Scholar] [CrossRef] [PubMed]
- Alexander, J.L.; Kennedy, N.A.; Ibraheim, H.; Anandabaskaran, S.; Saifuddin, A.; Castro Seoane, R.; Liu, Z.; Nice, R.; Bewshea, C.; D’Mello, A.; et al. COVID-19 vaccine-induced antibody responses in immunosuppressed patients with inflammatory bowel disease (VIP): A multicentre, prospective, case-control study. Lancet Gastroenterol. Hepatol. 2022, 7, 342–352. [Google Scholar] [CrossRef] [PubMed]
- Alexander, J.L.; Liu, Z.; Muñoz Sandoval, D.; Reynolds, C.; Ibraheim, H.; Anandabaskaran, S.; Saifuddin, A.; Castro Seoane, R.; Anand, N.; Nice, R.; et al. COVID-19 vaccine-induced antibody and T-cell responses in immunosuppressed patients with inflammatory bowel disease after the third vaccine dose (VIP): A multicentre, prospective, case-control study. Lancet Gastroenterol. Hepatol. 2022, 7, 1005–1015. [Google Scholar] [CrossRef]
- Kerr, S.; Bedston, S.; Cezard, G.; Sampri, A.; Murphy, S.; Bradley, D.T.; Morrison, K.; Akbari, A.; Whiteley, W.; Sullivan, C.; et al. Undervaccination and severe COVID-19 outcomes: Meta-analysis of national cohort studies in england, northern ireland, scotland, and wales. Lancet 2024, 403, 554–566. [Google Scholar] [CrossRef]
- Wang, Q.; Guo, Y.; Bowen, A.; Mellis, I.A.; Valdez, R.; Gherasim, C.; Gordon, A.; Liu, L.; Ho, D.D. XBB.1.5 Monovalent mRNA vaccine booster elicits robust neutralizing antibodies against XBB subvariants and JN.1. Cell Host Microbe 2024, 32, 315–321.e3. [Google Scholar] [CrossRef]
- Gilbert, P.B.; Montefiori, D.C.; McDermott, A.B.; Fong, Y.; Benkeser, D.; Deng, W.; Zhou, H.; Houchens, C.R.; Martins, K.; Jayashankar, L.; et al. Immune correlates analysis of the mRNA-1273 COVID-19 vaccine efficacy clinical trial. Science 2022, 375, 43–50. [Google Scholar] [CrossRef]
- Ip, S.; North, T.L.; Torabi, F.; Li, Y.; Abbasizanjana, H.; Akbari, A.; Horne, E.; Denholm, R.; Keene, S.; Denaxas, S.; et al. Cohort study of cardiovascular safety of different COVID-19 vaccination doses among 46 million adults in England. Nat. Commun. 2024, 15, 6085. [Google Scholar] [CrossRef]
- Vaccination prevents cognitive impairment after breakthrough infection with SARS-CoV-2. Nat. Immunol. 2024, 25, 1136–1137. [CrossRef]
- Moustsen-Helms, I.R.; Bager, P.; Larsen, T.G.; Møller, F.T.; Vestergaard, L.S.; Rasmussen, M.; Hansen, C.H.; Christiansen, L.E.; Gubbels, S.; Trebbien, R.; et al. Relative vaccine protection, disease severity, and symptoms associated with the SARS-CoV-2 omicron subvariant BA.2.86 and descendant JN.1 in Denmark: A nationwide observational study. Lancet Infect. Dis. 2024, 24, 964–973. [Google Scholar] [CrossRef]
- Inghammar, M.; Kahn, F. Immune evasiveness of SARS-CoV-2 variants and vaccine selection. Lancet Infect. Dis. 2024, 24, 937–938. [Google Scholar] [CrossRef]
- Nguyen, J.; Mitratza, M.; Volkman, H.; De Munter, L.; Tran, T.M.P.; Marques, C.; Mustapha, M.; Valluri, S.R.; Yang, J.; Antón, A.; et al. Effectiveness of the BNT162b2 XBB.1.5-adapted vaccine against COVID-19 Hospitalization Related to the JN.1 Variant in Europe: A Test-Negative Case-Control Study Using the Id.Drive Platform 2024. Available online: https://ssrn.com/abstract=4859538 (accessed on 30 September 2024).
- Sun, K.; Bhiman, J.N.; Tempia, S.; Kleynhans, J.; Madzorera, V.S.; Mkhize, Q.; Kaldine, H.; McMorrow, M.L.; Wolter, N.; Moyes, J.; et al. SARS-CoV-2 correlates of protection from infection against variants of concern. Nat. Med. 2024, 30, 2805–2812. [Google Scholar] [CrossRef] [PubMed]
- Branda, F.; Ciccozzi, M.; Scarpa, F. On the new SARS-CoV-2 variant KP.3.1.1: Focus on its genetic potential. Infect. Dis. 2024, 56, 903–906. [Google Scholar] [CrossRef] [PubMed]
- Tang, J.; Zeng, C.; Cox, T.M.; Li, C.; Son, Y.M.; Cheon, I.S.; Wu, Y.; Behl, S.; Taylor, J.J.; Chakaraborty, R.; et al. Respiratory mucosal immunity against SARS-CoV-2 after mRNA vaccination. Sci. Immunol. 2022, 7, eadd4853. [Google Scholar] [CrossRef] [PubMed]
- Wagstaffe, H.R.; Thwaites, R.S.; Reynaldi, A.; Sidhu, J.K.; McKendry, R.; Ascough, S.; Papargyris, L.; Collins, A.M.; Xu, J.; Lemm, N.-M.; et al. Mucosal and systemic immune correlates of viral control after SARS-CoV-2 infection challenge in seronegative adults. Sci. Immunol. 2024, 9, eadj9285. [Google Scholar] [CrossRef]
- Marking, U.; Bladh, O.; Havervall, S.; Svensson, J.; Greilert-Norin, N.; Aguilera, K.; Kihlgren, M.; Salomonsson, A.-C.; Månsson, M.; Gallini, R.; et al. 7-Month duration of SARS-CoV-2 mucosal immunoglobulin-A responses and protection. Lancet Infect. Dis. 2023, 23, 150–152. [Google Scholar] [CrossRef]
- Waltz, E. How nasal-spray vaccines could change the pandemic. Nature 2022, 609, 240–242. [Google Scholar] [CrossRef]
- McMahan, K.; Wegmann, F.; Aid, M.; Sciacca, M.; Liu, J.; Hachmann, N.P.; Miller, J.; Jacob-Dolan, C.; Powers, O.; Hope, D.; et al. Mucosal boosting enhances vaccine protection against SARS-CoV-2 in macaques. Nature 2024, 626, 385–391. [Google Scholar] [CrossRef]
- Mao, T.; Israelow, B.; Peña-Hernández, M.A.; Suberi, A.; Zhou, L.; Luyten, S.; Reschke, M.; Dong, H.; Homer, R.J.; Saltzman, W.M.; et al. Unadjuvanted intranasal spike vaccine elicits protective mucosal immunity against sarbecoviruses. Science 2022, 378, eabo2523. [Google Scholar] [CrossRef]



| Study Population (n = 20) | |
|---|---|
| Age, years (SD) | 62.1 (10.7) |
| Sex (%) Female Male Other | 7 (35.0) 13 (65.0) 0 (0.0) |
| BMI, kg/m2 (SD) | 26.2 (4.4) |
| Ethnicity (%) European Asian African Others | 20 (100.0) 0 (0.0) 0 (0.0) 0 (0.0) |
| Smoking status (%) Never Former Current | 7 (35.0) 7 (35.0) 6 (30.0) |
| Diagnosis (%) Liver transplantation Liver cirrhosis Non-cirrhotic chronic liver disease (hepatocellular carcinoma or autoimmune hepatitis) | 7 (35.0) 9 (45.0) 4 (20.0) |
| Duration of disease, days (SD) | 1825.2 (1539.9) |
| MELD score (SD); n = 8 | 12 (4) |
| Therapy within the last six months (%) Azathioprine 6-Mercaptopurine Tacrolimus Methotrexate Checkpoint and VEGF inhibitors | 1 (5.0) 1 (5.0) 7 (35.0) 0 (0.0) 3 (15.0) |
| Underlying disease (%) Cancer Heart disease Hypertension Pulmonary disease Kidney disease Diabetes mellitus Arthritis Intestinal disease Hyperlipidemia | 5 (25.0) 2 (10.0) 11 (55.0) 1 (5.0) 1 (5.0) 5 (25.0) 1 (5.0) 2 (10.0) 0 (0.0) |
| SARS-CoV-2 infection since third vaccination (%) | 4 (20.0) |
| Number of SARS-CoV-2 infections ever (%) 0 1 2 3 | 11 (55.0) 8 (55.0) 0 (0.0) 1 (5.0) |
| Type of fourth dose vaccine BNT162b2 XBB.1.5 mRNA-1273.815 | 18 (90.0) 2 (10.0) |
| Vaccination schedule doses 1–4 (%) Homologous Heterologous | 11 (55.0) 9 (45.0) |
Disclaimer/Publisher’s Note: The statements, opinions and data contained in all publications are solely those of the individual author(s) and contributor(s) and not of MDPI and/or the editor(s). MDPI and/or the editor(s) disclaim responsibility for any injury to people or property resulting from any ideas, methods, instructions or products referred to in the content. |
© 2024 by the authors. Licensee MDPI, Basel, Switzerland. This article is an open access article distributed under the terms and conditions of the Creative Commons Attribution (CC BY) license (https://creativecommons.org/licenses/by/4.0/).
Share and Cite
Woelfel, S.; Junker, D.; Bergamin, I.; Meyer-Herbon, P.; Stillhard, R.; Graf, N.; Leinenkugel, G.; Dütschler, J.; König, M.; Kammerlander, L.; et al. STAR LIGHT Study: XBB.1.5 COVID-19 mRNA Vaccines Boost Systemic but Not Mucosal Immunity Against the SARS-CoV-2 JN.1 Variant in Patients with Chronic Liver Disease. Vaccines 2024, 12, 1241. https://doi.org/10.3390/vaccines12111241
Woelfel S, Junker D, Bergamin I, Meyer-Herbon P, Stillhard R, Graf N, Leinenkugel G, Dütschler J, König M, Kammerlander L, et al. STAR LIGHT Study: XBB.1.5 COVID-19 mRNA Vaccines Boost Systemic but Not Mucosal Immunity Against the SARS-CoV-2 JN.1 Variant in Patients with Chronic Liver Disease. Vaccines. 2024; 12(11):1241. https://doi.org/10.3390/vaccines12111241
Chicago/Turabian StyleWoelfel, Simon, Daniel Junker, Irina Bergamin, Pamela Meyer-Herbon, Roman Stillhard, Nicole Graf, Georg Leinenkugel, Joel Dütschler, Marius König, Livia Kammerlander, and et al. 2024. "STAR LIGHT Study: XBB.1.5 COVID-19 mRNA Vaccines Boost Systemic but Not Mucosal Immunity Against the SARS-CoV-2 JN.1 Variant in Patients with Chronic Liver Disease" Vaccines 12, no. 11: 1241. https://doi.org/10.3390/vaccines12111241
APA StyleWoelfel, S., Junker, D., Bergamin, I., Meyer-Herbon, P., Stillhard, R., Graf, N., Leinenkugel, G., Dütschler, J., König, M., Kammerlander, L., Häuptle, R., Zwyssig, S., Krieger, C., Truniger, S., Koller, S., Metzger-Peter, K., Frei, N., STAR SIGN Study Investigators, Albrich, W. C., ... Brand, S. (2024). STAR LIGHT Study: XBB.1.5 COVID-19 mRNA Vaccines Boost Systemic but Not Mucosal Immunity Against the SARS-CoV-2 JN.1 Variant in Patients with Chronic Liver Disease. Vaccines, 12(11), 1241. https://doi.org/10.3390/vaccines12111241

