Re-Evaluation and Retrospective Comparison of Serum Neutralization Induced by Three Different Types of Inactivated SARS-CoV-2 Vaccines
Abstract
1. Introduction
2. Methods
2.1. Blood Sample Collection
2.2. Generation of Pseudotyped Viruses
2.3. Pseudovirus-Neutralization Assay
2.4. Statistical Analyses
3. Results and Discussion
3.1. Serum Neutralizing Activity Induced by Primary Inactivated Vaccination
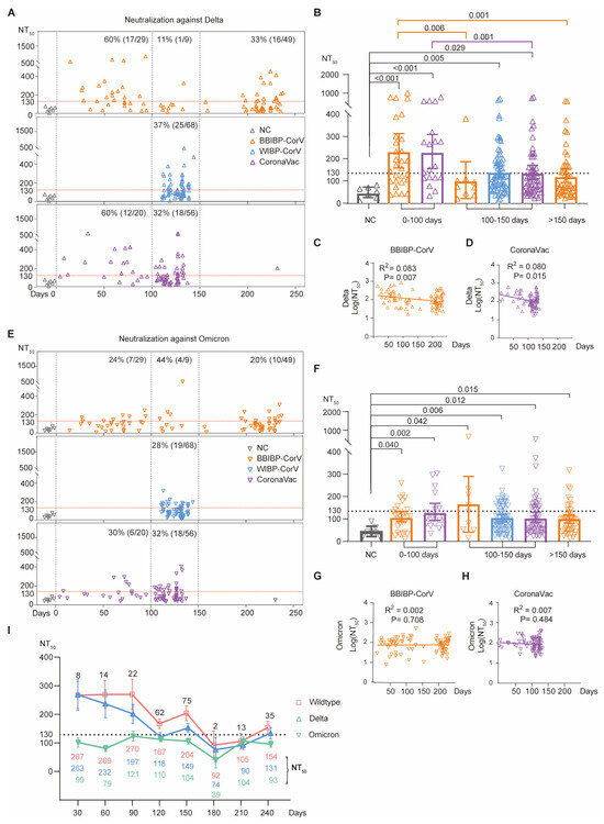
3.2. Serum Neutralizing Activity Against the Delta and Omicron (B.1.1.529) Variants
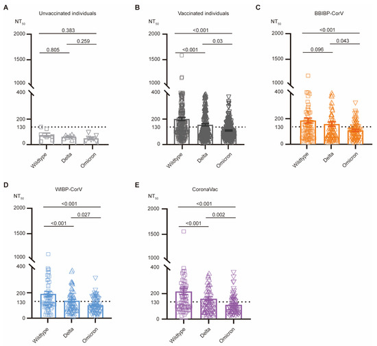
3.3. Immune Evasion by the Delta and Omicron (B.1.1.529) Variants for All Three Inactivated Vaccine Types
3.4. No Significant Effect of Age, BMI, and Gender on Inactivated Vaccine-Induced Serum Neutralization
3.5. Durability of Serum Neutralizing Activity After Inactivated Vaccination
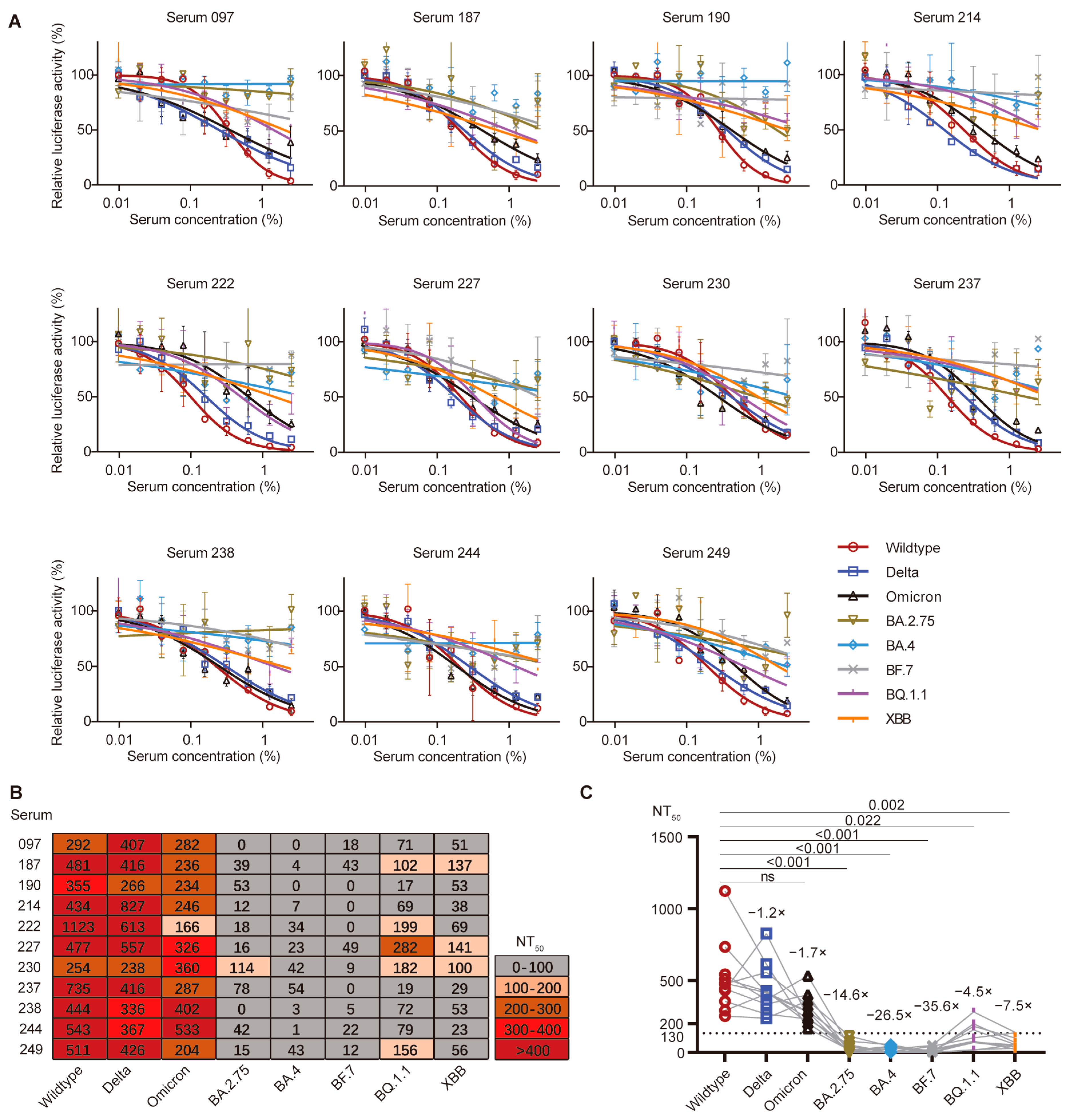
3.6. Newly Emerged Omicron Variants Fully Evaded the Serum Neutralization
3.7. Limitation of This Study
4. Conclusions
Supplementary Materials
Author Contributions
Funding
Institutional Review Board Statement
Informed Consent Statement
Data Availability Statement
Acknowledgments
Conflicts of Interest
References
- Polack, F.P.; Thomas, S.J.; Kitchin, N.; Absalon, J.; Gurtman, A.; Lockhart, S.; Perez, J.L.; Perez Marc, G.; Moreira, E.D.; Zerbini, C.; et al. Safety and Efficacy of the BNT162b2 mRNA COVID-19 Vaccine. N. Engl. J. Med. 2020, 383, 2603–2615. [Google Scholar] [PubMed]
- Baden, L.R.; El Sahly, H.M.; Essink, B.; Kotloff, K.; Frey, S.; Novak, R.; Diemert, D.; Spector, S.A.; Rouphael, N.; Creech, C.B.; et al. Efficacy and Safety of the mRNA-1273 SARS-CoV-2 Vaccine. N. Engl. J. Med. 2021, 384, 403–416. [Google Scholar] [PubMed]
- Xia, S.; Zhang, Y.; Wang, Y.; Wang, H.; Yang, Y.; Gao, G.F.; Tan, W.; Wu, G.; Xu, M.; Lou, Z.; et al. Safety and immunogenicity of an inactivated SARS-CoV-2 vaccine, BBIBP-CorV: A randomised, double-blind, placebo-controlled, phase 1/2 trial. Lancet Infect. Dis. 2021, 21, 39–51. [Google Scholar]
- Xia, S.; Duan, K.; Zhang, Y.; Zhao, D.; Zhang, H.; Xie, Z.; Li, X.; Peng, C.; Zhang, Y.; Zhang, W.; et al. Effect of an Inactivated Vaccine Against SARS-CoV-2 on Safety and Immunogenicity Outcomes: Interim Analysis of 2 Randomized Clinical Trials. JAMA 2020, 324, 951–960. [Google Scholar] [PubMed]
- Gao, Q.; Bao, L.; Mao, H.; Wang, L.; Xu, K.; Yang, M.; Li, Y.; Zhu, L.; Wang, N.; Lv, Z.; et al. Development of an inactivated vaccine candidate for SARS-CoV-2. Science 2020, 369, 77–81. [Google Scholar]
- FDA Takes Additional Action in Fight Against COVID-19 by Issuing Emergency Use Authorization for Second COVID-19 Vaccine. Available online: https://www.fda.gov/news-events/press-announcements/fda-takes-additional-action-fight-against-covid-19-issuing-emergency-use-authorization-second-covid (accessed on 16 September 2024).
- Action Follows Thorough Evaluation of Available Safety, Effectiveness, and Manufacturing Quality Information by FDA Career Scientists, Input from Independent Experts. Available online: https://www.fda.gov/news-events/press-announcements/fda-takes-key-action-fight-against-covid-19-issuing-emergency-use-authorization-first-covid-19 (accessed on 16 September 2024).
- China Grants Conditional Approval for First COVID Vaccine. Available online: https://english.nmpa.gov.cn/2020-12/31/c_579192.htm (accessed on 16 September 2024).
- NMPA Conditionally Approves COVID-19 Vaccine Developed by Sinopharm’s Wuhan Institute. Available online: https://english.nmpa.gov.cn/2021-02/27/c_597152.htm (accessed on 16 September 2024).
- Sinovac COVID-19 Vaccine Granted Conditional Market Approval in China. Available online: https://english.nmpa.gov.cn/2021-02/07/c_588422.htm (accessed on 16 September 2024).
- Wang, H.; Zhang, Y.; Huang, B.; Deng, W.; Quan, Y.; Wang, W.; Xu, W.; Zhao, Y.; Li, N.; Zhang, J.; et al. Development of an Inactivated Vaccine Candidate, BBIBP-CorV, with Potent Protection against SARS-CoV-2. Cell 2020, 182, 713–721.E9. [Google Scholar]
- Xia, S.; Duan, K.; Zhang, Y.; Zeng, X.; Zhao, D.; Zhang, H.; Xie, Z.; Li, X.; Peng, C.; Zhang, W.; et al. Safety and Immunogenicity of an Inactivated COVID-19 Vaccine, WIBP-CorV, in Healthy Children: Interim Analysis of a Randomized, Double-Blind, Controlled, Phase 1/2 Trial. Front. Immunol. 2022, 13, 898151. [Google Scholar]
- Tanriover, M.D.; Doganay, H.L.; Akova, M.; Guner, H.R.; Azap, A.; Akhan, S.; Kose, S.; Erdinc, F.S.; Akalin, E.H.; Tabak, O.F.; et al. Efficacy and safety of an inactivated whole-virion SARS-CoV-2 vaccine (CoronaVac): Interim results of a double-blind, randomised, placebo-controlled, phase 3 trial in Turkey. Lancet 2021, 398, 213–222. [Google Scholar]
- Wanlapakorn, N.; Suntronwong, N.; Phowatthanasathian, H.; Yorsaeng, R.; Vichaiwattana, P.; Thongmee, T.; Auphimai, C.; Srimuan, D.; Thatsanatorn, T.; Assawakosri, S.; et al. Safety and immunogenicity of heterologous and homologous inactivated and adenoviral-vectored COVID-19 vaccine regimens in healthy adults: A prospective cohort study. Hum. Vaccines Immunother. 2022, 18, 2029111. [Google Scholar]
- Salgado, B.B.; Barbosa, A.R.C.; Arcanjo, A.R.; de Castro, D.B.; Ramos, T.C.A.; Naveca, F.; Altmann, D.M.; Boyton, R.J.; Lalwani, J.D.B.; Lalwani, P. Hybrid Immunity Results in Enhanced and More Sustained Antibody Responses after the Second Sinovac-CoronaVac Dose in a Brazilian Cohort: DETECTCoV-19 Cohort. Viruses 2023, 15, 1987. [Google Scholar] [CrossRef]
- Kyriakidis, N.C.; Lopez-Cortes, A.; Gonzalez, E.V.; Grimaldos, A.B.; Prado, E.O. SARS-CoV-2 vaccines strategies: A comprehensive review of phase 3 candidates. NPJ Vaccines 2021, 6, 28. [Google Scholar] [CrossRef] [PubMed]
- Qi, Y.; Zheng, H.; Wang, J.; Chen, Y.; Guo, X.; Li, Z.; Zhang, W.; Zhou, J.; Wang, S.; Lin, B.; et al. Safety, Immunogenicity, and Effectiveness of Chinese-Made COVID-19 Vaccines in the Real World: An Interim Report of a Living Systematic Review. Vaccines 2024, 12, 781. [Google Scholar] [CrossRef] [PubMed]
- McMenamin, M.E.; Nealon, J.; Lin, Y.; Wong, J.Y.; Cheung, J.K.; Lau, E.H.Y.; Wu, P.; Leung, G.M.; Cowling, B.J. Vaccine effectiveness of one, two, and three doses of BNT162b2 and CoronaVac against COVID-19 in Hong Kong: A population-based observational study. Lancet Infect. Dis. 2022, 22, 1435–1443. [Google Scholar] [CrossRef]
- Petrovic, V.; Vukovic, V.; Patic, A.; Markovic, M.; Ristic, M. Immunogenicity of BNT162b2, BBIBP-CorV, Gam-COVID-Vac and ChAdOx1 nCoV-19 Vaccines Six Months after the Second Dose: A Longitudinal Prospective Study. Vaccines 2022, 11, 56. [Google Scholar] [CrossRef]
- Premikha, M.; Chiew, C.J.; Wei, W.E.; Leo, Y.S.; Ong, B.; Lye, D.C.; Lee, V.J.; Tan, K.B. Comparative Effectiveness of mRNA and Inactivated Whole-Virus Vaccines Against Coronavirus Disease 2019 Infection and Severe Disease in Singapore. Clin. Infect. Dis. 2022, 75, 1442–1445. [Google Scholar] [CrossRef]
- Lim, W.W.; Mak, L.; Leung, G.M.; Cowling, B.J.; Peiris, M. Comparative immunogenicity of mRNA and inactivated vaccines against COVID-19. Lancet Microbe 2021, 2, e423. [Google Scholar] [CrossRef]
- Cowling, B.J.; Wong, I.O.L.; Shiu, E.Y.C.; Lai, A.Y.T.; Cheng, S.M.S.; Chaothai, S.; Kwan, K.K.H.; Martin-Sanchez, M.; Poon, L.L.M.; Ip, D.K.M.; et al. Strength and durability of antibody responses to BNT162b2 and CoronaVac. Vaccine 2022, 40, 4312–4317. [Google Scholar] [CrossRef] [PubMed]
- Tavukcuoglu, E.; Yanik, H.; Parveen, M.; Uluturk, S.; Durusu-Tanriover, M.; Inkaya, A.C.; Akova, M.; Unal, S.; Esendagli, G. Human memory T cell dynamics after aluminum-adjuvanted inactivated whole-virion SARS-CoV-2 vaccination. Sci. Rep. 2023, 13, 4610. [Google Scholar]
- Mok, C.K.P.; Cohen, C.A.; Cheng, S.M.S.; Chen, C.; Kwok, K.O.; Yiu, K.; Chan, T.O.; Bull, M.; Ling, K.C.; Dai, Z.; et al. Comparison of the immunogenicity of BNT162b2 and CoronaVac COVID-19 vaccines in Hong Kong. Respirology 2022, 27, 301–310. [Google Scholar] [CrossRef] [PubMed]
- Rodda, L.B.; Netland, J.; Shehata, L.; Pruner, K.B.; Morawski, P.A.; Thouvenel, C.D.; Takehara, K.K.; Eggenberger, J.; Hemann, E.A.; Waterman, H.R.; et al. Functional SARS-CoV-2-Specific Immune Memory Persists after Mild COVID-19. Cell 2021, 184, 169–183.E17. [Google Scholar] [CrossRef]
- Liu, Z.; Xu, W.; Chen, Z.; Fu, W.; Zhan, W.; Gao, Y.; Zhou, J.; Zhou, Y.; Wu, J.; Wang, Q.; et al. An ultrapotent pan-beta-coronavirus lineage B (beta-CoV-B) neutralizing antibody locks the receptor-binding domain in closed conformation by targeting its conserved epitope. Protein Cell 2022, 13, 655–675. [Google Scholar] [PubMed]
- Xia, S.; Liu, M.; Wang, C.; Xu, W.; Lan, Q.; Feng, S.; Qi, F.; Bao, L.; Du, L.; Liu, S.; et al. Inhibition of SARS-CoV-2 (previously 2019-nCoV) infection by a highly potent pan-coronavirus fusion inhibitor targeting its spike protein that harbors a high capacity to mediate membrane fusion. Cell Res. 2020, 30, 343–355. [Google Scholar] [PubMed]
- Chen, Z.; Deng, X.; Fang, L.; Sun, K.; Wu, Y.; Che, T.; Zou, J.; Cai, J.; Liu, H.; Wang, Y.; et al. Epidemiological characteristics and transmission dynamics of the outbreak caused by the SARS-CoV-2 Omicron variant in Shanghai, China: A descriptive study. Lancet Reg. Health–West. Pac. 2022, 29, 100592. [Google Scholar] [PubMed]
- Xue, S.; Han, Y.; Wu, F.; Wang, Q. Mutations in the SARS-CoV-2 spike receptor binding domain and their delicate balance between ACE2 affinity and antibody evasion. Protein Cell 2024, 15, 403–418. [Google Scholar] [PubMed]





Disclaimer/Publisher’s Note: The statements, opinions and data contained in all publications are solely those of the individual author(s) and contributor(s) and not of MDPI and/or the editor(s). MDPI and/or the editor(s) disclaim responsibility for any injury to people or property resulting from any ideas, methods, instructions or products referred to in the content. |
© 2024 by the authors. Licensee MDPI, Basel, Switzerland. This article is an open access article distributed under the terms and conditions of the Creative Commons Attribution (CC BY) license (https://creativecommons.org/licenses/by/4.0/).
Share and Cite
Jiang, W.; Wu, J.; He, J.; Xia, A.; Wu, W.; Gao, Y.; Zhang, Q.; Peng, X.; Jiang, Q.; Xue, S.; et al. Re-Evaluation and Retrospective Comparison of Serum Neutralization Induced by Three Different Types of Inactivated SARS-CoV-2 Vaccines. Vaccines 2024, 12, 1204. https://doi.org/10.3390/vaccines12111204
Jiang W, Wu J, He J, Xia A, Wu W, Gao Y, Zhang Q, Peng X, Jiang Q, Xue S, et al. Re-Evaluation and Retrospective Comparison of Serum Neutralization Induced by Three Different Types of Inactivated SARS-CoV-2 Vaccines. Vaccines. 2024; 12(11):1204. https://doi.org/10.3390/vaccines12111204
Chicago/Turabian StyleJiang, Weiyu, Jianbo Wu, Jiaying He, Anqi Xia, Wei Wu, Yidan Gao, Qianqian Zhang, Xiaofang Peng, Qiaochu Jiang, Song Xue, and et al. 2024. "Re-Evaluation and Retrospective Comparison of Serum Neutralization Induced by Three Different Types of Inactivated SARS-CoV-2 Vaccines" Vaccines 12, no. 11: 1204. https://doi.org/10.3390/vaccines12111204
APA StyleJiang, W., Wu, J., He, J., Xia, A., Wu, W., Gao, Y., Zhang, Q., Peng, X., Jiang, Q., Xue, S., & Wang, Q. (2024). Re-Evaluation and Retrospective Comparison of Serum Neutralization Induced by Three Different Types of Inactivated SARS-CoV-2 Vaccines. Vaccines, 12(11), 1204. https://doi.org/10.3390/vaccines12111204

