Analysis of CVC1302-Mediated Enhancement of Monocyte Recruitment in Inducing Immune Responses
Abstract
1. Introduction
2. Materials and Methods
2.1. Mice
2.2. Antigen, Adjuvant, and Immunization
2.3. Preparation of Single-Cell Suspensions from Draining LNs
2.4. FLOW Cytometry
2.5. Confocal Microscopy
2.6. Statistical Analysis
3. Results
3.1. Recruitment of Ly6C+ Mo and Ly6C− Mo in the Draining Inguinal LNs
3.2. The Distribution of Ly6C+ Mo and Ly6C− Mo Induced by CVC1302
3.3. The Resource of Ly6C+ Mo and Ly6C− Mo Recruited by CVC1302
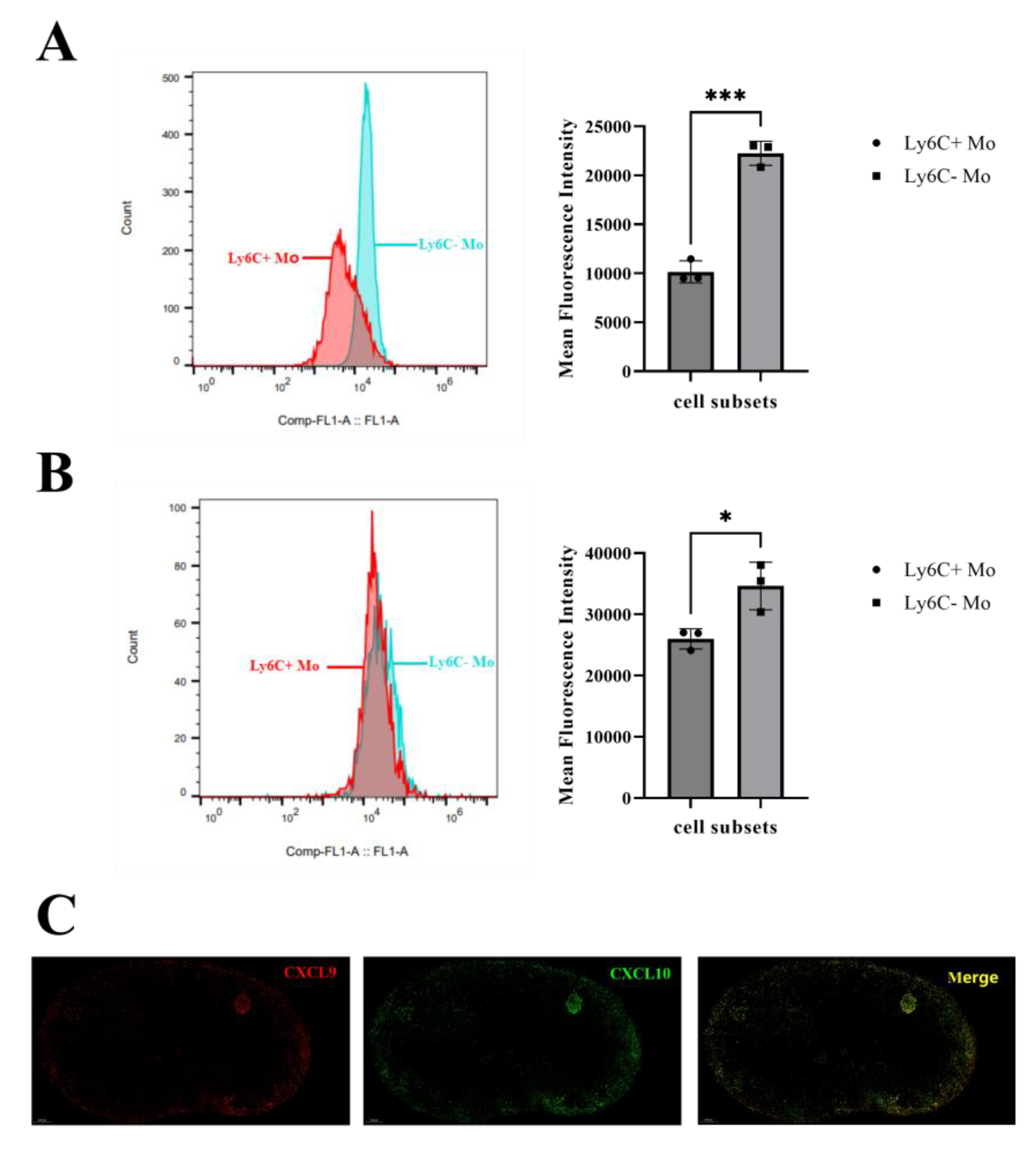
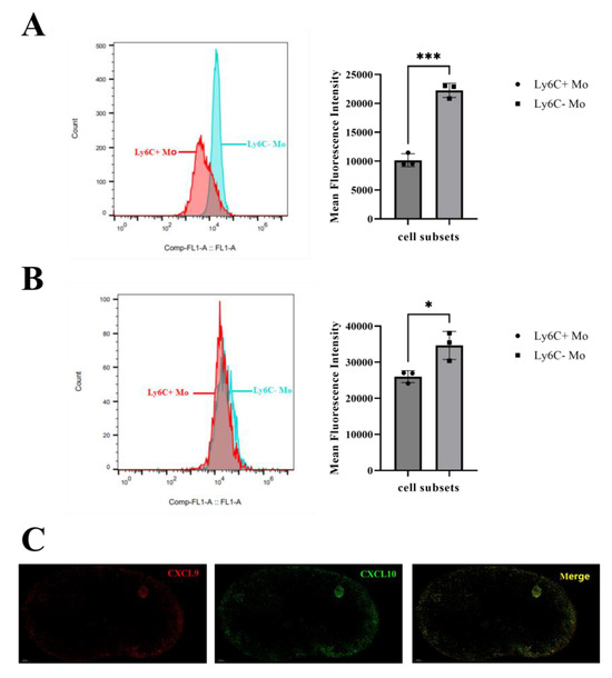
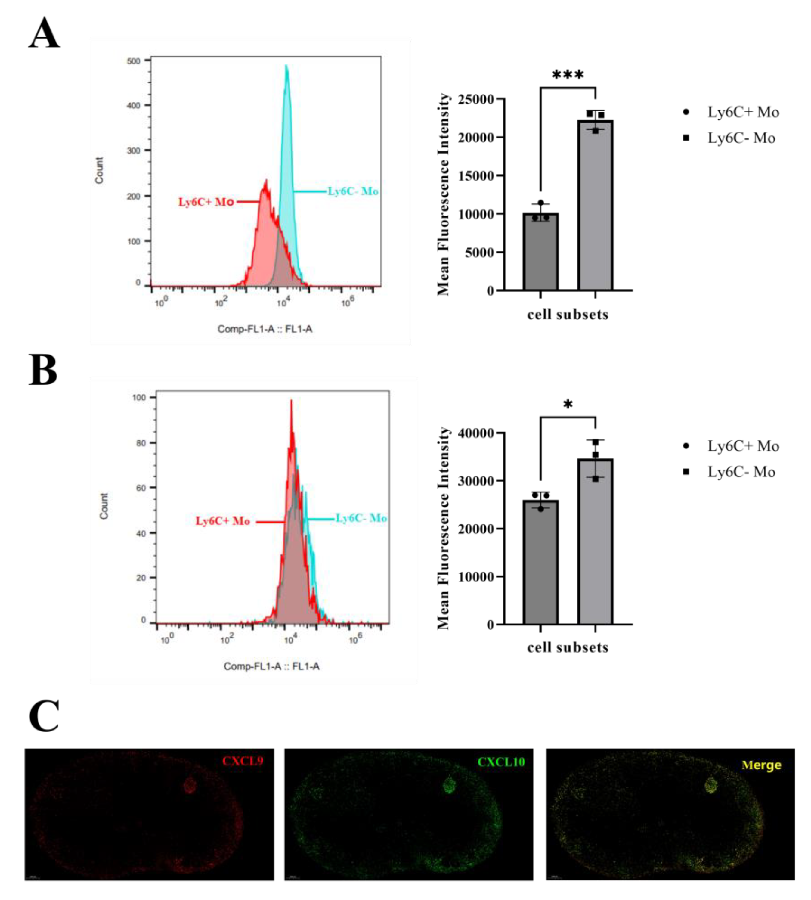
3.4. Ly6C− MO Are a Prominent Source of CXCL9 and CXCL10
3.5. The Distribution of Antigen-Specific CD4+ T Cells
4. Discussion
5. Conclusions
Author Contributions
Funding
Institutional Review Board Statement
Informed Consent Statement
Data Availability Statement
Conflicts of Interest
References
- Auffray, C.; Sieweke, M.H.; Geissmann, F. Blood Monocytes: Development, Heterogeneity, and Relationship with Dendritic Cells. Annu. Rev. Immunol. 2009, 27, 669–692. [Google Scholar] [CrossRef]
- Ingersoll, M.A.; Platt, A.M.; Potteaux, S.; Randolph, G.J. Monocyte trafficking in acute and chronic inflammation. Trends Immunol. 2011, 32, 470–477. [Google Scholar] [CrossRef]
- Patel, A.A.; Zhang, Y.; Fullerton, J.N.; Boelen, L.; Rongvaux, A.; Maini, A.A.; Bigley, V.; Flavell, R.A.; Gilroy, D.W.; Asquith, B.; et al. The fate and lifespan of human monocyte subsets in steady state and systemic inflammation. J. Exp. Med. 2017, 214, 1913–1923. [Google Scholar] [CrossRef]
- Ziegler-Heitbrock, L. Blood monocytes and their subsets: Established features and open questions. Front. Immunol. 2015, 6, 423. [Google Scholar] [CrossRef]
- Guilliams, M.; Mildner, A.; Yona, S. Developmental and Functional Heterogeneity of Monocytes. Immunity 2018, 49, 595–613. [Google Scholar] [CrossRef]
- Cros, J.; Cagnard, N.; Woollard, K.; Patey, N.; Zhang, S.-Y.; Senechal, B.; Puel, A.; Biswas, S.K.; Moshous, D.; Picard, C.; et al. Human CD14dim Monocytes Patrol and Sense Nucleic Acids and Viruses via TLR7 and TLR8 Receptors. Immunity 2010, 33, 375–386. [Google Scholar] [CrossRef]
- Tacke, F.; Alvarez, D.; Kaplan, T.J.; Jakubzick, C.; Spanbroek, R.; Llodra, J.; Garin, A.; Liu, J.; Mack, M.; Van Rooijen, N.; et al. Monocyte subsets differentially employ CCR2, CCR5, and CX3CR1 to accumulate within atherosclerotic plaques. J. Clin. Investig. 2007, 117, 185–194. [Google Scholar] [CrossRef] [PubMed]
- Boyette, L.B.; Macedo, C.; Hadi, K.; Elinoff, B.D.; Walters, J.T.; Ramaswamil, B.; Chalasani, G.; Taboas, J.M.; Lakkis, F.G.; Metes, D.M. Phenotype, function, and differentiation potential of human monocyte subsets. PLoS ONE 2017, 12, e0176460. [Google Scholar] [CrossRef] [PubMed]
- Audoy-Remus, J.; Richard, J.F.; Soulet, D.; Zhou, H.; Kubes, P.; Vallieres, L. Rod-Shaped Monocytes Patrol the Brain Vasculature and Give Rise to Perivascular Macrophages under the Influence of Proinflammatory Cytokines and Angiopoietin-2. J. Neurosci. 2008, 28, 10187–10199. [Google Scholar] [CrossRef]
- Jakubzick, C.V.; Randolph, G.J.; Henson, P.M. Monocyte differentiation and antigen-presenting functions. Nat. Rev. Immunol. 2017, 17, 349–362. [Google Scholar] [CrossRef] [PubMed]
- Ancuta, P.; Rao, R.; Moses, A.; Mehle, A.; Shaw, S.K.; Luscinskas, F.W.; Gabuzda, D. Fractalkine preferentially mediates arrest and migration of CD16+ monocytes. J. Exp. Med. 2003, 197, 1701–1707. [Google Scholar] [CrossRef]
- Geissmann, F.; Jung, S.; Littman, D.R. Blood monocytes consist of two principal subsets with distinct migratory properties. Immunity 2003, 19, 71–82. [Google Scholar] [CrossRef] [PubMed]
- Serbina, N.V.; Jia, T.; Hohl, T.M.; Pamer, E.G. Monocyte-Mediated Defense Against Microbial Pathogens. Annu. Rev. Immunol. 2008, 26, 421–452. [Google Scholar] [CrossRef]
- Auffray, C.; Fogg, D.; Garfa, M.; Elain, G.; Join-Lambert, O.; Kayal, S.; Sarnacki, S.; Cumano, A.; Lauvau, G.; Geissmann, F. Monitoring of blood vessels and tissues by a population of monocytes with patrolling behavior. Science 2007, 317, 666–670. [Google Scholar] [CrossRef] [PubMed]
- Rahman, K.; Vengrenyuk, Y.; Ramsey, S.A.; Vila, N.R.; Girgis, N.M.; Liu, J.; Gusarova, V.; Gromada, J.; Weinstock, A.; Moore, K.J.; et al. Inflammatory Ly6Chi monocytes and their conversion to M2 macrophages drive atherosclerosis regression. J. Clin. Investig. 2017, 127, 2904–2915. [Google Scholar] [CrossRef]
- Du, L.; Yu, X.; Hou, L.; Zhang, D.; Zhang, Y.; Qiao, X.; Hou, J.; Chen, J.; Zheng, Q. Identification of mechanisms conferring an enhanced immune response in mice induced by CVC1302-adjuvanted killed serotype O foot-and-mouth virus vaccine. Vaccine 2019, 37, 6362–6370. [Google Scholar] [CrossRef]
- Du, L.; Hou, L.; Yu, X.; Cheng, H.; Chen, J.; Zheng, Q.; Hou, J. Pattern-Recognition Receptor Agonist-Containing Immunopotentiator CVC1302 Boosts High-Affinity Long-Lasting Humoral Immunity. Front. Immunol. 2021, 12, 697292. [Google Scholar] [CrossRef] [PubMed]
- Braumuller, H.; Wieder, T.; Brenner, E.; Assmann, S.; Hahn, M.; Alkhaled, M.; Schilbach, K.; Essmann, F.; Kneilling, M.; Griessinger, C.; et al. T-helper-1-cell cytokines drive cancer into senescence. Nature 2013, 494, 361–365. [Google Scholar] [CrossRef]
- Lian, J.; Ozga, A.J.; Sokol, C.L.; Luster, A.D. Targeting Lymph Node Niches Enhances Type 1 Immune Responses to Immunization. Cell Rep. 2020, 31, 107679. [Google Scholar] [CrossRef]
- Luckheeram, R.V.; Zhou, R.; Verma, A.D.; Xia, B. CD4(+)T Cells: Differentiation and Functions. Clin. Dev. Immunol. 2012, 2012, 925135. [Google Scholar] [CrossRef]
- Guichard, V.; Bonilla, N.; Durand, A.; Audemard-Verger, A.; Guilbert, T.; Martin, B.; Lucas, B.; Auffray, C. Calcium-mediated shaping of naive CD4 T-cell phenotype and function. Elife 2017, 6, e27215. [Google Scholar] [CrossRef]
- Yang, L.T.; Chen, W.; Li, L.; Xiao, Y.Y.; Fan, S.L.; Zhang, Q.; Xia, T.; Li, M.; Hong, Y.; Zhao, T.; et al. Ddb1 Is Essential for the Expansion of CD4(+) Helper T Cells by Regulating Cell Cycle Progression and Cell Death. Front. Immunol. 2021, 12, 722273. [Google Scholar] [CrossRef]
- Boieri, M.; Malishkevich, A.; Guennoun, R.; Marchese, E.; Kroon, S.; Trerice, K.E.; Awad, M.; Park, J.H.; Iyer, S.; Kreuzer, J.; et al. CD4+ T helper 2 cells suppress breast cancer by inducing terminal differentiation. J. Exp. Med. 2022, 219, e20201963. [Google Scholar] [CrossRef]
- Chakarov, S.; Fazilleau, N. Monocye-derived dendritic cells promote T follicular helper cell differentiation. EMBO Mol. Med. 2014, 6, 590–603. [Google Scholar] [CrossRef]
- Du, L.; Chen, J.; Hou, L.; Yu, X.; Zheng, Q.; Hou, J. Long-term humoral immunity induced by CVC1302-adjuvanted serotype O foot-and-mouth disease inactivated vaccine correlates with promoted T follicular helper cells and thus germinal center responses in mice. Vaccine 2017, 35, 7088–7094. [Google Scholar] [CrossRef]





Disclaimer/Publisher’s Note: The statements, opinions and data contained in all publications are solely those of the individual author(s) and contributor(s) and not of MDPI and/or the editor(s). MDPI and/or the editor(s) disclaim responsibility for any injury to people or property resulting from any ideas, methods, instructions or products referred to in the content. |
© 2024 by the authors. Licensee MDPI, Basel, Switzerland. This article is an open access article distributed under the terms and conditions of the Creative Commons Attribution (CC BY) license (https://creativecommons.org/licenses/by/4.0/).
Share and Cite
Lu, H.; Yu, X.; Hou, L.; Zhang, Y.; Li, L.; Qiao, X.; Cheng, H.; Du, L.; Chen, J.; Zheng, Q.; et al. Analysis of CVC1302-Mediated Enhancement of Monocyte Recruitment in Inducing Immune Responses. Vaccines 2024, 12, 86. https://doi.org/10.3390/vaccines12010086
Lu H, Yu X, Hou L, Zhang Y, Li L, Qiao X, Cheng H, Du L, Chen J, Zheng Q, et al. Analysis of CVC1302-Mediated Enhancement of Monocyte Recruitment in Inducing Immune Responses. Vaccines. 2024; 12(1):86. https://doi.org/10.3390/vaccines12010086
Chicago/Turabian StyleLu, Haiyan, Xiaoming Yu, Liting Hou, Yuanpeng Zhang, Lan Li, Xuwen Qiao, Haiwei Cheng, Luping Du, Jin Chen, Qisheng Zheng, and et al. 2024. "Analysis of CVC1302-Mediated Enhancement of Monocyte Recruitment in Inducing Immune Responses" Vaccines 12, no. 1: 86. https://doi.org/10.3390/vaccines12010086
APA StyleLu, H., Yu, X., Hou, L., Zhang, Y., Li, L., Qiao, X., Cheng, H., Du, L., Chen, J., Zheng, Q., & Hou, J. (2024). Analysis of CVC1302-Mediated Enhancement of Monocyte Recruitment in Inducing Immune Responses. Vaccines, 12(1), 86. https://doi.org/10.3390/vaccines12010086

