Enhancing Anti-SARS-CoV-2 Neutralizing Immunity by Genetic Delivery of Enveloped Virus-like Particles Displaying SARS-CoV-2 Spikes
Abstract
:1. Introduction
2. Materials and Methods
2.1. Animal
2.2. Cell Line
2.3. Preparation of DNA Constructs
2.4. Cell Culture Microplate-Formatted Expression
2.5. Expression and Purification of eVLP
2.6. Negative Staining Electron Microscopy
2.7. Preparation of Prefusion-Stabilized SARS-CoV-2 Spike-Soluble Trimeric Glycoprotein (S-2P or S-2Pᵦ)
2.8. Preparation of SARS-CoV-2 Neutralizing Antibodies
2.9. eVLP ELISA Assessment
2.10. eVLP Antigenic Analysis
2.11. Mouse Immunization
2.12. SARS-CoV-2 Spike-Specific Serum IgG Assay
2.13. Pseudovirus Neutralization Titer Assay
2.14. Intracellular Cytokine Staining and Flow Cytometry Assay
2.15. Statistical Analysis
3. Results
3.1. Design and Characterization of Genetic DNA Constructs Encoding eVLPs Displaying SARS-CoV-2 Spikes
3.2. Genetic Delivery of S-2P-NDVLP-1T or S-2Pᵦ-NDVLP-1T Elicited Strong Anti-SARS-CoV-2 Neutralization Responses in Mice, While S-2Pᵦ-NDVLP-3T Elicited More Powerful Neutralizating Responses
3.3. Genetic Delivery of S-2P-NDVLP-1T Achieved the Highest Peak Neutralizing Titer, Whereas S-2Pᵦ-NDVLP-3T Produced a More Durable Neutralizing Response
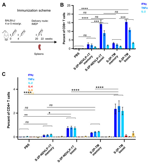
3.4. Genetic Delivery of S-2P-NDVLP-1T or S-2P-TM Induced Strong SARS-CoV-2 Spike-Specific T-Cell Responses
4. Discussion
5. Conclusions
6. Patents
Supplementary Materials
Author Contributions
Funding
Institutional Review Board Statement
Informed Consent Statement
Data Availability Statement
Acknowledgments
Conflicts of Interest
References
- Ye, Z.W.; Fan, Y.L.; Tang, K.M.; Ong, C.P.; Luo, C.T.; Chung, H.L.; Leong, T.L.; Liang, R.H.; Lui, W.Y.; Zhou, R.H.; et al. Cross-variant protection against SARS-CoV-2 infection in hamsters immunized with monovalent and bivalent inactivated vaccines. Int. J. Biol. Sci. 2022, 18, 4781–4791. [Google Scholar] [CrossRef] [PubMed]
- Joyce, M.G.; Chen, W.H.; Sankhala, R.S.; Hajduczki, A.; Thomas, P.V.; Choe, M.; Martinez, E.J.; Chang, W.C.; Peterson, C.E.; Morrison, E.B.; et al. SARS-CoV-2 ferritin nanoparticle vaccines elicit broad SARS coronavirus immunogenicity. Cell Rep. 2021, 37, 110143. [Google Scholar] [CrossRef]
- Roldao, A.; Mellado, M.C.M.; Castilho, L.R.; Carrondo, M.J.T.; Alves, P.M. Virus-like particles in vaccine development. Expert. Rev. Vaccines 2010, 9, 1149–1176. [Google Scholar] [CrossRef]
- Tariq, H.; Batool, S.; Asif, S.; Ali, M.; Abbasi, B.H. Virus-Like Particles: Revolutionary Platforms for Developing Vaccines Against Emerging Infectious Diseases. Front. Microbiol. 2021, 12, 790121. [Google Scholar] [CrossRef] [PubMed]
- Morrison, T.G. Newcastle disease virus-like particles as a platform for the development of vaccines for human and agricultural pathogens. Future Virol. 2010, 5, 545–554. [Google Scholar] [CrossRef] [PubMed]
- Yang, Y.; Shi, W.; Abiona, O.M.; Nazzari, A.; Olia, A.S.; Ou, L.; Phung, E.; Stephens, T.; Tsybovsky, Y.; Verardi, R.; et al. Newcastle Disease Virus-Like Particles Displaying Prefusion-Stabilized SARS-CoV-2 Spikes Elicit Potent Neutralizing Responses. Vaccines 2021, 9, 73. [Google Scholar] [CrossRef] [PubMed]
- Noad, R.; Roy, P. Virus-like particles as immunogens. Trends Microbiol. 2003, 11, 438–444. [Google Scholar] [CrossRef]
- Wang, D.; Yuan, Y.; Liu, B.; Epstein, N.D.; Yang, Y. Protein-based nano-vaccines against SARS-CoV-2: Current design strategies and advances of candidate vaccines. Int. J. Biol. Macromol. 2023, 236, 123979. [Google Scholar] [CrossRef]
- Burrell, C.J.; Howard, C.R.; Murphy, F.A. Chapter 11—Vaccines and Vaccination. In Fenner and White’s Medical Virology, 5th ed.; Burrell, C.J., Howard, C.R., Murphy, F.A., Eds.; Academic Press: London, UK, 2017; pp. 155–167. [Google Scholar]
- Nooraei, S.; Bahrulolum, H.; Hoseini, Z.S.; Katalani, C.; Hajizade, A.; Easton, A.J.; Ahmadian, G. Virus-like particles: Preparation, immunogenicity and their roles as nanovaccines and drug nanocarriers. J. Nanobiotechnol. 2021, 19, 59. [Google Scholar] [CrossRef]
- Chen, C.W.; Saubi, N.; Joseph-Munne, J. Design Concepts of Virus-Like Particle-Based HIV-1 Vaccines. Front. Immunol. 2020, 11, 573157. [Google Scholar] [CrossRef]
- Chattopadhyay, S.; Chen, J.Y.; Chen, H.W.; Hu, C.J. Nanoparticle Vaccines Adopting Virus-like Features for Enhanced Immune Potentiation. Nanotheranostics 2017, 1, 244–260. [Google Scholar] [CrossRef]
- Vicente, T.; Roldao, A.; Peixoto, C.; Carrondo, M.J.T.; Alves, P.M. Large-scale production and purification of VLP-based vaccines. J. Invertebr. Pathol. 2011, 107, S42–S48. [Google Scholar] [CrossRef] [PubMed]
- Gupta, R.; Arora, K.; Roy, S.S.; Joseph, A.; Rastogi, R.; Arora, N.M.; Kundu, P.K. Platforms, advances, and technical challenges in virus-like particles-based vaccines. Front. Immunol. 2023, 14, 1123805. [Google Scholar] [CrossRef] [PubMed]
- Dai, S.; Wang, H.; Deng, F. Advances and challenges in enveloped virus-like particle (VLP)-based vaccines. J. Immunol. Sci. 2018, 2, 1118. [Google Scholar] [CrossRef]
- Andersen, T.K.; Bodin, J.; Oftung, F.; Bogen, B.; Mjaaland, S.; Grodeland, G. Pandemic Preparedness Against Influenza: DNA Vaccine for Rapid Relief. Front. Immunol. 2021, 12, 747032. [Google Scholar] [CrossRef] [PubMed]
- Corbett, K.S.; Edwards, D.K.; Leist, S.R.; Abiona, O.M.; Boyoglu-Barnum, S.; Gillespie, R.A.; Himansu, S.; Schafer, A.; Ziwawo, C.T.; DiPiazza, A.T.; et al. SARS-CoV-2 mRNA vaccine design enabled by prototype pathogen preparedness. Nature 2020, 586, 567–571. [Google Scholar] [CrossRef] [PubMed]
- Gary, E.N.; Weiner, D.B. DNA vaccines: Prime time is now. Curr. Opin. Immunol. 2020, 65, 21–27. [Google Scholar] [CrossRef] [PubMed]
- Yu, J.; Tostanoski, L.H.; Peter, L.; Mercado, N.B.; McMahan, K.; Mahrokhian, S.H.; Nkolola, J.P.; Liu, J.; Li, Z.; Chandrashekar, A.; et al. DNA vaccine protection against SARS-CoV-2 in rhesus macaques. Science 2020, 369, 806–811. [Google Scholar] [CrossRef]
- Teng, I.T.; Nazzari, A.F.; Choe, M.; Liu, T.; Oliveira de Souza, M.; Petrova, Y.; Tsybovsky, Y.; Wang, S.; Zhang, B.; Artamonov, M.; et al. Molecular probes of spike ectodomain and its subdomains for SARS-CoV-2 variants, Alpha through Omicron. PLoS ONE 2022, 17, e0268767. [Google Scholar] [CrossRef]
- McGinnes, L.W.; Morrison, T.G. Newcastle disease virus-like particles: Preparation, purification, quantification, and incorporation of foreign glycoproteins. Curr. Protoc. Microbiol. 2013, 30, 18.2.1–18.2.21. [Google Scholar] [CrossRef]
- Chi, X.Y.; Yan, R.H.; Zhang, J.; Zhang, G.Y.; Zhang, Y.Y.; Hao, M.; Zhang, Z.; Fan, P.F.; Dong, Y.Z.; Yang, Y.L.; et al. A neutralizing human antibody binds to the N-terminal domain of the Spike protein of SARS-CoV-2. Science 2020, 369, 650–655. [Google Scholar] [CrossRef] [PubMed]
- Wang, L.; Zhou, T.; Zhang, Y.; Yang, E.S.; Schramm, C.A.; Shi, W.; Pegu, A.; Oloniniyi, O.K.; Henry, A.R.; Darko, S.; et al. Ultrapotent antibodies against diverse and highly transmissible SARS-CoV-2 variants. Science 2021, 373, eabh1766. [Google Scholar] [CrossRef] [PubMed]
- Boson, B.; Legros, V.; Zhou, B.J.; Siret, E.; Mathieu, C.; Cosset, F.L.; Lavillette, D.; Denolly, S. The SARS-CoV-2 envelope and membrane proteins modulate maturation and retention of the spike protein, allowing assembly of virus-like particles. J. Biol. Chem. 2021, 296, 100111. [Google Scholar] [CrossRef]
- Dowd, K.A.; Ko, S.Y.; Morabito, K.M.; Yang, E.S.; Pelc, R.S.; DeMaso, C.R.; Castilho, L.R.; Abbink, P.; Boyd, M.; Nityanandam, R.; et al. Rapid development of a DNA vaccine for Zika virus. Science 2016, 354, 237–240. [Google Scholar] [CrossRef] [PubMed]
- Fang, J.M.; Qian, J.J.; Yi, S.L.; Harding, T.C.; Tu, G.H.; VanRoey, M.; Jooss, K. Stable antibody expression at therapeutic levels using the 2A peptide. Nat. Biotechnol. 2005, 23, 584–590. [Google Scholar] [CrossRef] [PubMed]
- Szymczak, A.L.; Workman, C.J.; Wang, Y.; Vignali, K.M.; Dilioglou, S.; Vanin, E.F.; Vignali, D.A. Correction of multi-gene deficiency in vivo using a single ‘self-cleaving’ 2A peptide-based retroviral vector. Nat. Biotechnol. 2004, 22, 589–594. [Google Scholar] [CrossRef] [PubMed]
- Sharma, S.K.; de Val, N.; Bale, S.; Guenaga, J.; Tran, K.; Feng, Y.; Dubrovskaya, V.; Ward, A.B.; Wyatt, R.T. Cleavage-Independent HIV-1 Env Trimers Engineered as Soluble Native Spike Mimetics for Vaccine Design. Cell Rep. 2015, 11, 539–550. [Google Scholar] [CrossRef]
- Lostale-Seijo, I.; Montenegro, J. Synthetic materials at the forefront of gene delivery. Nat. Rev. Chem. 2018, 2, 258–277. [Google Scholar] [CrossRef]
- Pulendran, B.; Davis, M.M. The science and medicine of human immunology. Science 2020, 369, eaay4014. [Google Scholar] [CrossRef]
- Moss, P. The T cell immune response against SARS-CoV-2. Nat. Immunol. 2022, 23, 186–193. [Google Scholar] [CrossRef]
- Corbett, K.S.; Gagne, M.; Wagner, D.A.; O’ Connell, S.; Narpala, S.R.; Flebbe, D.R.; Andrew, S.F.; Davis, R.L.; Flynn, B.; Johnston, T.S.; et al. Protection against SARS-CoV-2 Beta variant in mRNA-1273 vaccine-boosted nonhuman primates. Science 2021, 374, 1343–1353. [Google Scholar] [CrossRef] [PubMed]
- Sahin, U.; Muik, A.; Vogler, I.; Derhovanessian, E.; Kranz, L.M.; Vormehr, M.; Quandt, J.; Bidmon, N.; Ulges, A.; Baum, A.; et al. BNT162b2 vaccine induces neutralizing antibodies and poly-specific T cells in humans. Nature 2021, 595, 572–577. [Google Scholar] [CrossRef] [PubMed]
- Skelly, D.T.; Harding, A.C.; Gilbert-Jaramillo, J.; Knight, M.L.; Longet, S.; Brown, A.; Adele, S.; Adland, E.; Brown, H.; Medawar Laboratory, T.; et al. Two doses of SARS-CoV-2 vaccination induce robust immune responses to emerging SARS-CoV-2 variants of concern. Nat. Commun. 2021, 12, 5061. [Google Scholar] [CrossRef] [PubMed]
- Lee, H.K.; Zamora, M.; Linehan, M.M.; Iijima, N.; Gonzalez, D.; Haberman, A.; Iwasaki, A. Differential roles of migratory and resident DCs in T cell priming after mucosal or skin HSV-1 infection. J. Exp. Med. 2009, 206, 359–370. [Google Scholar] [CrossRef] [PubMed]
- Banchereau, J.; Steinman, R.M. Dendritic cells and the control of immunity. Nature 1998, 392, 245–252. [Google Scholar] [CrossRef] [PubMed]
- Swain, S.L.; McKinstry, K.K.; Strutt, T.M. Expanding roles for CD4+ T cells in immunity to viruses. Nat. Rev. Immunol. 2012, 12, 136–148. [Google Scholar] [CrossRef] [PubMed]
- Qi, H.; Egen, J.G.; Huang, A.Y.C.; Germain, R.N. Extrafollicular activation of lymph node B cells by antigen-bearing dendritic cells. Science 2006, 312, 1672–1676. [Google Scholar] [CrossRef]
- Reddy, S.T.; van der Vlies, A.J.; Simeoni, E.; Angeli, V.; Randolph, G.J.; O’Neill, C.P.; Lee, L.K.; Swartz, M.A.; Hubbell, J.A. Exploiting lymphatic transport and complement activation in nanoparticle vaccines. Nat. Biotechnol. 2007, 25, 1159–1164. [Google Scholar] [CrossRef]
- Heath, W.R.; Kato, Y.; Steiner, T.M.; Caminschi, I. Antigen presentation by dendritic cells for B cell activation. Curr. Opin. Immunol. 2019, 58, 44–52. [Google Scholar] [CrossRef]
- Kaku, C.I.; Champney, E.R.; Normark, J.; Garcia, M.; Johnson, C.E.; Ahlm, C.; Christ, W.; Sakharkar, M.; Ackerman, M.E.; Klingstrom, J.; et al. Broad anti-SARS-CoV-2 antibody immunity induced by heterologous ChAdOx1/mRNA-1273 vaccination. Science 2022, 375, 1041–1047. [Google Scholar] [CrossRef]





| DNA Immunogen | Description |
|---|---|
| S-2Pᵦ-TM | Protein subunit vaccine, producing cell membrane-anchored prefusion-stabilized SARS-CoV-2 spike (Beta variant) |
| S-2Pᵦ-NDVLP-1T | Single-gene-transcript vaccine, producing unique S-2Pᵦ-NDVLP (Beta variant) |
| S-2Pᵦ-NDVLP-3T (S-2Pᵦ-NDV-Ftm, NDV-M, and NDV-NP) | Multiple-gene-transcript vaccine, with cogenetic delivery of NDV-M, NDV-NP, and S-2Pᵦ-NDV-Ftm (Beta variant), producing both cell-membrane-anchored S-2Pᵦ and S-2Pᵦ-NDVLP; used in comparison with S-2Pᵦ-NDVLP-1T |
| S-2P-TM | Protein subunit vaccine, producing cell-membrane-anchored prefusion-stabilized SARS-CoV-2 spike (WA-1 variant), with an amino acid sequence identical to that of the Moderna or Pfizer mRNA vaccine; used as a control for S-2Pᵦ-TM |
| S-2P-NDVLP-1T | Single-gene-transcript vaccine, producing unique S-2P-NDVLP (WA-1 variant); used as a control for S-2Pᵦ-NDVLP-1T |
| Delivery Platform | In Vitro Purified Immunogen (a) | Genetic Delivery of DNA Construct | ||||
|---|---|---|---|---|---|---|
| Immunogen platform | Protein subunit | eVLP | Protein subunit | eVLP | Protein subunit | eVLP |
| Immunogen | S-2P | S-2P-NDVLP | S-2P-TM | S-2P-NDVLP-1T | S-2Pᵦ-TM | S-2Pᵦ-NDVLP-1T |
| Dosage | 2 µg (b) | 50 µg (b) | 50 µg | 50 µg | 50 µg | 50 µg |
| Single dose. S-2P-specific IgG titer (log10) | 4.0987 (week 2) | 4.1853 (week 2) | 3.1117 (week 2) | 3.1517 (week 2) | 4.0820 (week 2) | 3.8374 (week 2) |
| Two doses. S-2P-specific IgG titer (log10) | 5.8343 (week 5) | 4.9193 (week 5) | 5.0316 (week 6) | 4.7230 (week 6) | 4.5993 (week 6) | 4.6303 (week 6) |
| Single dose. Pseudovirus neutralizing titer (ID50, GMT) | No titer (threshold) (week 2) | 172 (week 2) | No titer (threshold) (week 2) | 196 (week 2) | No titer (threshold) (week 2) | 215 (week 2) |
| Two doses. Pseudovirus neutralizing titer (ID50, GMT) | 1178 (week 5) | 4552 (week 5) | 476 (week 8) | 2949 (week 8) | 170 (week 6) | 547 (week 6) |
Disclaimer/Publisher’s Note: The statements, opinions and data contained in all publications are solely those of the individual author(s) and contributor(s) and not of MDPI and/or the editor(s). MDPI and/or the editor(s) disclaim responsibility for any injury to people or property resulting from any ideas, methods, instructions or products referred to in the content. |
© 2023 by the authors. Licensee MDPI, Basel, Switzerland. This article is an open access article distributed under the terms and conditions of the Creative Commons Attribution (CC BY) license (https://creativecommons.org/licenses/by/4.0/).
Share and Cite
Yang, Y.; Kong, W.-P.; Liu, C.; Ruckwardt, T.J.; Tsybovsky, Y.; Wang, L.; Wang, S.; Biner, D.W.; Chen, M.; Liu, T.; et al. Enhancing Anti-SARS-CoV-2 Neutralizing Immunity by Genetic Delivery of Enveloped Virus-like Particles Displaying SARS-CoV-2 Spikes. Vaccines 2023, 11, 1438. https://doi.org/10.3390/vaccines11091438
Yang Y, Kong W-P, Liu C, Ruckwardt TJ, Tsybovsky Y, Wang L, Wang S, Biner DW, Chen M, Liu T, et al. Enhancing Anti-SARS-CoV-2 Neutralizing Immunity by Genetic Delivery of Enveloped Virus-like Particles Displaying SARS-CoV-2 Spikes. Vaccines. 2023; 11(9):1438. https://doi.org/10.3390/vaccines11091438
Chicago/Turabian StyleYang, Yongping, Wing-Pui Kong, Cuiping Liu, Tracy J. Ruckwardt, Yaroslav Tsybovsky, Lingshu Wang, Shuishu Wang, Daniel W. Biner, Man Chen, Tracy Liu, and et al. 2023. "Enhancing Anti-SARS-CoV-2 Neutralizing Immunity by Genetic Delivery of Enveloped Virus-like Particles Displaying SARS-CoV-2 Spikes" Vaccines 11, no. 9: 1438. https://doi.org/10.3390/vaccines11091438
APA StyleYang, Y., Kong, W.-P., Liu, C., Ruckwardt, T. J., Tsybovsky, Y., Wang, L., Wang, S., Biner, D. W., Chen, M., Liu, T., Merriam, J., Olia, A. S., Ou, L., Qiu, Q., Shi, W., Stephens, T., Yang, E. S., Zhang, B., Zhang, Y., ... Kwong, P. D. (2023). Enhancing Anti-SARS-CoV-2 Neutralizing Immunity by Genetic Delivery of Enveloped Virus-like Particles Displaying SARS-CoV-2 Spikes. Vaccines, 11(9), 1438. https://doi.org/10.3390/vaccines11091438

