Immune Response after SARS-CoV-2 Infection with Residual Post-COVID Symptoms
Abstract
:1. Introduction
2. Materials and Methods
2.1. Study Population
2.2. Booster Doses and Immunogenicity
2.3. Omicron BA.5/BA.4 Immunogenicity
2.4. Outcome Measures
2.5. SARS-CoV-2 Real-Time Quantitative Reverse Transcription Polymerase Chain Reaction
2.6. Serological Assays
2.7. Peripheral Blood Mononuclear Cells Isolation and Collection
2.8. T Cell Immunophenotyping Analysis
2.9. Statistical Analysis
3. Results
3.1. Demographic Characteristics and Clinical Manifestations
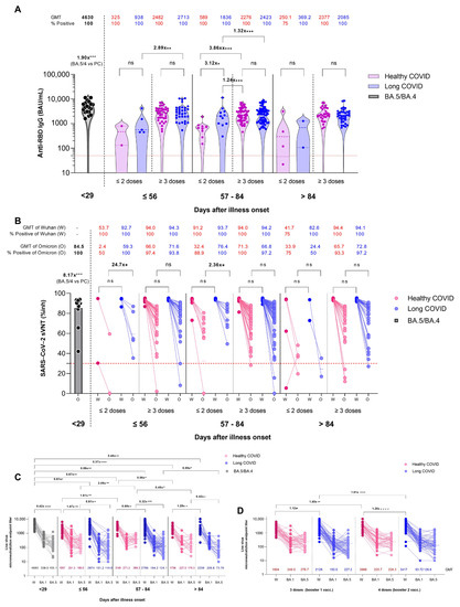
3.2. Immune Responses against SARS-CoV-2 Variants
3.3. Neutralizing Antibody Responses
3.4. Immune Response after a Booster Vaccine
3.5. Characterization and Distribution of Memory T Cell Subsets
4. Discussion
5. Conclusions
Author Contributions
Funding
Institutional Review Board Statement
Informed Consent Statement
Data Availability Statement
Acknowledgments
Conflicts of Interest
References
- Tuekprakhon, A.; Nutalai, R.; Dijokaite-Guraliuc, A.; Zhou, D.; Ginn, H.M.; Selvaraj, M.; Liu, C.; Mentzer, A.J.; Supasa, P.; Duyvesteyn, H.M.E.; et al. Antibody escape of SARS-CoV-2 Omicron BA.4 and BA.5 from vaccine and BA.1 serum. Cell 2022, 185, 2422–2433.e13. [Google Scholar] [CrossRef] [PubMed]
- Chemaitelly, H.; Tang, P.; Coyle, P.; Yassine, H.M.; Al-Khatib, H.A.; Smatti, M.K.; Hasan, M.R.; Ayoub, H.H.; Altarawneh, H.N.; Al-Kanaani, Z.; et al. Protection against Reinfection with the Omicron BA.2.75 Subvariant. N. Engl. J. Med. 2023, 388, 665–667. [Google Scholar] [CrossRef]
- Scarpa, F.; Sanna, D.; Benvenuto, D.; Borsetti, A.; Azzena, I.; Casu, M.; Fiori, P.L.; Giovanetti, M.; Maruotti, A.; Ceccarelli, G.; et al. Genetic and structural data on the SARS-CoV-2 omicron BQ.1 variant reveal its low potential for epidemiological expansion. Int. J. Mol. Sci. 2022, 23, 15264. [Google Scholar] [CrossRef] [PubMed]
- World Health Organization Thailand. COVID-19—WHO Thailand Situation Reports. Available online: https://www.who.int/thailand/emergencies/novel-coronavirus-2019/situation-reports (accessed on 30 April 2023).
- UK Health Security Agency. SARS-CoV-2 Variants of Concern and Variants under Investigation in England: Technical Briefing 49; UK Health Security Agency: London, UK, 2023.
- Centers for Disease Control and Prevention. Monitoring Variant Proportions; U.S. Department of Health & Human Services—CDC: Atlanta, GA, USA, 2023.
- Mongkolsucharitkul, P.; Surawit, A.; Pumeiam, S.; Sookrung, N.; Tungtrongchitr, A.; Phisalprapa, P.; Sayabovorn, N.; Srivanichakorn, W.; Washirasaksiri, C.; Auesomwang, C.; et al. SARS-CoV-2 antibody response against mild-to-moderate breakthrough COVID-19 in home isolation setting in Thailand. Vaccines 2022, 10, 1131. [Google Scholar] [CrossRef] [PubMed]
- Cervia, C.; Zurbuchen, Y.; Taeschler, P.; Ballouz, T.; Menges, D.; Hasler, S.; Adamo, S.; Raeber, M.E.; Bächli, E.; Rudiger, A.; et al. Immunoglobulin signature predicts risk of post-acute COVID-19 syndrome. Nat. Commun. 2022, 13, 446. [Google Scholar] [CrossRef] [PubMed]
- Carvalho, T.; Krammer, F.; Iwasaki, A. The first 12 months of COVID-19: A timeline of immunological insights. Nat. Rev. Immunol. 2021, 21, 245–256. [Google Scholar] [CrossRef]
- Sudre, C.H.; Murray, B.; Varsavsky, T.; Graham, M.S.; Penfold, R.S.; Bowyer, R.C.; Pujol, J.C.; Klaser, K.; Antonelli, M.; Canas, L.S.; et al. Attributes and predictors of long COVID. Nat. Med. 2021, 27, 626–631. [Google Scholar] [CrossRef]
- Ortona, E.; Malorni, W. Long COVID: To investigate immunological mechanisms and sex/gender related aspects as fundamental steps for tailored therapy. Eur. Respir. J. 2022, 59, 2102245. [Google Scholar] [CrossRef]
- Su, Y.; Yuan, D.; Chen, D.G.; Ng, R.H.; Wang, K.; Choi, J.; Li, S.; Hong, S.; Zhang, R.; Xie, J.; et al. Multiple early factors anticipate post-acute COVID-19 sequelae. Cell 2022, 185, 881–895.e20. [Google Scholar] [CrossRef]
- Halpin, S.J.; McIvor, C.; Whyatt, G.; Adams, A.; Harvey, O.; McLean, L.; Walshaw, C.; Kemp, S.; Corrado, J.; Singh, R.; et al. Postdischarge symptoms and rehabilitation needs in survivors of COVID-19 infection: A cross-sectional evaluation. J. Med. Virol. 2021, 93, 1013–1022. [Google Scholar] [CrossRef]
- Yaksi, N.; Teker, A.G.; Imre, A. Long COVID in hospitalized COVID-19 patients: A retrospective cohort study. Iran. J. Public Health 2022, 51, 88–95. [Google Scholar] [CrossRef] [PubMed]
- Yan, Z.; Yang, M.; Lai, C.L. Long COVID-19 syndrome: A comprehensive review of its effect on various organ systems and recommendation on rehabilitation plans. Biomedicines 2021, 9, 966. [Google Scholar] [CrossRef] [PubMed]
- World Health Organization. A Clinical Case Definition of Post COVID-19 Condition by a Delphi Consensus. Available online: https://apps.who.int/iris/bitstream/handle/10665/345824/WHO-2019-nCoV-Post-COVID-19-condition-Clinical-case-definition-2021.1-eng.pdf (accessed on 5 November 2021).
- Sugiyama, A.; Miwata, K.; Kitahara, Y.; Okimoto, M.; Abe, K.; Bunthen, E.; Ouoba, S.; Akita, T.; Tanimine, N.; Ohdan, H.; et al. Long COVID occurrence in COVID-19 survivors. Sci. Rep. 2022, 12, 6039. [Google Scholar] [CrossRef] [PubMed]
- Hanson, B.A.; Visvabharathy, L.; Ali, S.T.; Kang, A.K.; Patel, T.R.; Clark, J.R.; Lim, P.H.; Orban, Z.S.; Hwang, S.S.; Mattoon, D.; et al. Plasma biomarkers of neuropathogenesis in hospitalized patients with COVID-19 and those with postacute sequelae of SARS-CoV-2 infection. Neurol. Neuroimmunol. Neuroinflamm. 2022, 9, e1151. [Google Scholar] [CrossRef] [PubMed]
- Phetsouphanh, C.; Darley, D.R.; Wilson, D.B.; Howe, A.; Munier, C.M.L.; Patel, S.K.; Juno, J.A.; Burrell, L.M.; Kent, S.J.; Dore, G.J.; et al. Immunological dysfunction persists for 8 months following initial mild-to-moderate SARS-CoV-2 infection. Nat. Immunol. 2022, 23, 210–216. [Google Scholar] [CrossRef] [PubMed]
- Visvabharathy, L.; Hanson, B.; Orban, Z.; Lim, P.H.; Palacio, N.M.; Jain, R.; Clark, J.R.; Graham, E.L.; Liotta, E.M.; Penaloza-MacMaster, P.; et al. Neuro-PASC is characterized by enhanced CD4+ and diminished CD8+ T cell responses to SARS-CoV-2 Nucleocapsid protein. Front. Immunol. 2023, 14, 1155770. [Google Scholar] [CrossRef]
- Mascellino, M.T.; Di Timoteo, F.; De Angelis, M.; Oliva, A. Overview of the main anti-SARS-CoV-2 vaccines: Mechanism of action, efficacy and safety. Infect. Drug Resist. 2021, 14, 3459–3476. [Google Scholar] [CrossRef]
- Sirijatuphat, R.; Suputtamongkol, Y.; Angkasekwinai, N.; Horthongkham, N.; Chayakulkeeree, M.; Rattanaumpawan, P.; Koomanachai, P.; Assanasen, S.; Rongrungruang, Y.; Chierakul, N.; et al. Epidemiology, clinical characteristics, and treatment outcomes of patients with COVID-19 at Thailand’s university-based referral hospital. BMC Infect. Dis. 2021, 21, 382. [Google Scholar] [CrossRef]
- Aranha, C.; Patel, V.; Bhor, V.; Gogoi, D. Cycle threshold values in RT-PCR to determine dynamics of SARS-CoV-2 viral load: An approach to reduce the isolation period for COVID-19 patients. J. Med. Virol. 2021, 93, 6794–6797. [Google Scholar] [CrossRef]
- Ryan, F.J.; Hope, C.M.; Masavuli, M.G.; Lynn, M.A.; Mekonnen, Z.A.; Yeow, A.E.L.; Garcia-Valtanen, P.; Al-Delfi, Z.; Gummow, J.; Ferguson, C.; et al. Long-term perturbation of the peripheral immune system months after SARS-CoV-2 infection. BMC Med. 2022, 20, 26. [Google Scholar] [CrossRef]
- Khoury, D.S.; Cromer, D.; Reynaldi, A.; Schlub, T.E.; Wheatley, A.K.; Juno, J.A.; Subbarao, K.; Kent, S.J.; Triccas, J.A.; Davenport, M.P. Neutralizing antibody levels are highly predictive of immune protection from symptomatic SARS-CoV-2 infection. Nat. Med. 2021, 27, 1205–1211. [Google Scholar] [CrossRef] [PubMed]
- Subbarao, K.; McAuliffe, J.; Vogel, L.; Fahle, G.; Fischer, S.; Tatti, K.; Packard, M.; Shieh, W.J.; Zaki, S.; Murphy, B. Prior infection and passive transfer of neutralizing antibody prevent replication of severe acute respiratory syndrome coronavirus in the respiratory tract of mice. J. Virol. 2004, 78, 3572–3577. [Google Scholar] [CrossRef]
- Houser, K.V.; Gretebeck, L.; Ying, T.; Wang, Y.; Vogel, L.; Lamirande, E.W.; Bock, K.W.; Moore, I.N.; Dimitrov, D.S.; Subbarao, K. Prophylaxis with a middle east respiratory syndrome coronavirus (MERS-CoV)-specific human monoclonal antibody protects rabbits from MERS-CoV infection. J. Infect. Dis. 2016, 213, 1557–1561. [Google Scholar] [CrossRef] [PubMed]
- Riedhammer, C.; Halbritter, D.; Weissert, R. Peripheral blood mononuclear cells: Isolation, freezing, thawing, and culture. In Multiple Sclerosis: Methods and Protocols; Weissert, R., Ed.; Springer: New York, NY, USA, 2016; pp. 53–61. [Google Scholar]
- Zhang, Y.; Li, R.; Li, Y.; Yang, H.; Zhou, L.; Yuan, J.; Pan, T.; Liu, B.; Zhang, H.; He, Y. Antibody response and cross-neutralization after Omicron BA.2 infection. Signal Transduct. Target. Ther. 2023, 8, 25. [Google Scholar] [CrossRef] [PubMed]
- Rao, S.; Benzouak, T.; Gunpat, S.; Burns, R.J.; Tahir, T.A.; Jolles, S.; Kisely, S. Fatigue symptoms associated with COVID-19 in convalescent or recovered COVID-19 patients; a systematic review and meta-analysis. Ann. Behav. Med. 2022, 56, 219–234. [Google Scholar] [CrossRef] [PubMed]
- de Erausquin, G.A.; Snyder, H.; Carrillo, M.; Hosseini, A.A.; Brugha, T.S.; Seshadri, S. The chronic neuropsychiatric sequelae of COVID-19: The need for a prospective study of viral impact on brain functioning. Alzheimer’s Dement. 2021, 17, 1056–1065. [Google Scholar] [CrossRef]
- Sumi, T.; Harada, K. Immune response to SARS-CoV-2 in severe disease and long COVID-19. iScience 2022, 25, 104723. [Google Scholar] [CrossRef]
- Vibholm, L.K.; Nielsen, S.S.F.; Pahus, M.H.; Frattari, G.S.; Olesen, R.; Andersen, R.; Monrad, I.; Andersen, A.H.F.; Thomsen, M.M.; Konrad, C.V.; et al. SARS-CoV-2 persistence is associated with antigen-specific CD8 T-cell responses. eBioMedicine 2021, 64, 103230. [Google Scholar] [CrossRef]
- Asadi-Pooya, A.A.; Akbari, A.; Emami, A.; Lotfi, M.; Rostamihosseinkhani, M.; Nemati, H.; Barzegar, Z.; Kabiri, M.; Zeraatpisheh, Z.; Farjoud-Kouhanjani, M.; et al. Long COVID syndrome-associated brain fog. J. Med. Virol. 2022, 94, 979–984. [Google Scholar] [CrossRef]
- Townsend, L.; Dyer, A.H.; Jones, K.; Dunne, J.; Mooney, A.; Gaffney, F.; O’Connor, L.; Leavy, D.; O’Brien, K.; Dowds, J.; et al. Persistent fatigue following SARS-CoV-2 infection is common and independent of severity of initial infection. PLoS ONE 2020, 15, e0240784. [Google Scholar] [CrossRef]
- Files, J.K.; Sarkar, S.; Fram, T.R.; Boppana, S.; Sterrett, S.; Qin, K.; Bansal, A.; Long, D.M.; Sabbaj, S.; Kobie, J.J.; et al. Duration of post-COVID-19 symptoms is associated with sustained SARS-CoV-2-specific immune responses. JCI Insight 2021, 6, e151544. [Google Scholar] [CrossRef] [PubMed]
- Klein, J.; Wood, J.; Jaycox, J.; Lu, P.; Dhodapkar, R.M.; Gehlhausen, J.R.; Tabachnikova, A.; Tabacof, L.; Malik, A.A.; Kamath, K.; et al. Distinguishing features of Long COVID identified through immune profiling. medRxiv 2022. [Google Scholar] [CrossRef]
- Deng, Z.; Zhang, M.; Zhu, T.; Zhili, N.; Liu, Z.; Xiang, R.; Zhang, W.; Xu, Y. Dynamic changes in peripheral blood lymphocyte subsets in adult patients with COVID-19. Int. J. Infect. Dis. 2020, 98, 353–358. [Google Scholar] [CrossRef] [PubMed]
- Jiang, M.; Guo, Y.; Luo, Q.; Huang, Z.; Zhao, R.; Liu, S.; Le, A.; Li, J.; Wan, L. T-cell subset counts in peripheral blood can be used as discriminatory biomarkers for diagnosis and severity prediction of coronavirus disease 2019. J. Infect. Dis. 2020, 222, 198–202. [Google Scholar] [CrossRef] [PubMed]
- Liu, J.; Li, S.; Liu, J.; Liang, B.; Wang, X.; Wang, H.; Li, W.; Tong, Q.; Yi, J.; Zhao, L.; et al. Longitudinal characteristics of lymphocyte responses and cytokine profiles in the peripheral blood of SARS-CoV-2 infected patients. eBioMedicine 2020, 55, 102763. [Google Scholar] [CrossRef]
- Rajamanickam, A.; Pavan Kumar, N.; Pandiaraj, A.N.; Selvaraj, N.; Munisankar, S.; Renji, R.M.; Venkataramani, V.; Murhekar, M.; Thangaraj, J.W.V.; Muthusamy, S.K.; et al. Characterization of memory T cell subsets and common γ-chain cytokines in convalescent COVID-19 individuals. J. Leukoc. Biol. 2022, 112, 201–212. [Google Scholar] [CrossRef]
- Wiech, M.; Chroscicki, P.; Swatler, J.; Stepnik, D.; De Biasi, S.; Hampel, M.; Brewinska-Olchowik, M.; Maliszewska, A.; Sklinda, K.; Durlik, M.; et al. Remodeling of T cell dynamics during long COVID is dependent on severity of SARS-CoV-2 infection. Front. Immunol. 2022, 13, 886431. [Google Scholar] [CrossRef]
- Graham, N.; Eisenhauer, P.; Diehl, S.A.; Pierce, K.K.; Whitehead, S.S.; Durbin, A.P.; Kirkpatrick, B.D.; Sette, A.; Weiskopf, D.; Boyson, J.E.; et al. Rapid induction and maintenance of virus-specific CD8(+) T(EMRA) and CD4(+) T(EM) cells following protective vaccination against dengue virus challenge in humans. Front. Immunol. 2020, 11, 479. [Google Scholar] [CrossRef]
- Diao, B.; Wang, C.; Tan, Y.; Chen, X.; Liu, Y.; Ning, L.; Chen, L.; Li, M.; Liu, Y.; Wang, G.; et al. Reduction and functional exhaustion of T cells in patients with coronavirus disease 2019 (COVID-19). Front. Immunol. 2020, 11, 827. [Google Scholar] [CrossRef]
- Larbi, A.; Fulop, T. From "truly naïve" to "exhausted senescent" T cells: When markers predict functionality. Cytom. A 2014, 85, 25–35. [Google Scholar] [CrossRef]
- Salumets, A.; Tserel, L.; Rumm, A.P.; Türk, L.; Kingo, K.; Saks, K.; Oras, A.; Uibo, R.; Tamm, R.; Peterson, H.; et al. Epigenetic quantification of immunosenescent CD8(+) TEMRA cells in human blood. Aging Cell 2022, 21, e13607. [Google Scholar] [CrossRef] [PubMed]
- Loretelli, C.; Abdelsalam, A.; D’Addio, F.; Ben Nasr, M.; Assi, E.; Usuelli, V.; Maestroni, A.; Seelam, A.J.; Ippolito, E.; Di Maggio, S.; et al. PD-1 blockade counteracts post-COVID-19 immune abnormalities and stimulates the anti-SARS-CoV-2 immune response. JCI Insight 2021, 6, e146701. [Google Scholar] [CrossRef] [PubMed]
- Rha, M.S.; Jeong, H.W.; Ko, J.H.; Choi, S.J.; Seo, I.H.; Lee, J.S.; Sa, M.; Kim, A.R.; Joo, E.J.; Ahn, J.Y.; et al. PD-1-expressing SARS-CoV-2-specific CD8(+) T cells are not exhausted, but functional in patients with COVID-19. Immunity 2021, 54, 44–52.e3. [Google Scholar] [CrossRef] [PubMed]
- Zheng, M.; Gao, Y.; Wang, G.; Song, G.; Liu, S.; Sun, D.; Xu, Y.; Tian, Z. Functional exhaustion of antiviral lymphocytes in COVID-19 patients. Cell. Mol. Immunol. 2020, 17, 533–535. [Google Scholar] [CrossRef]
- Blot, M.; Bour, J.B.; Quenot, J.P.; Bourredjem, A.; Nguyen, M.; Guy, J.; Monier, S.; Georges, M.; Large, A.; Dargent, A.; et al. The dysregulated innate immune response in severe COVID-19 pneumonia that could drive poorer outcome. J. Transl. Med. 2020, 18, 457. [Google Scholar] [CrossRef]
- Vasilevskaya, A.; Mushtaque, A.; Tsang, M.Y.; Alwazan, B.; Herridge, M.; Cheung, A.M.; Tartaglia, M.C. Sex and age affect acute and persisting COVID-19 illness. Sci. Rep. 2023, 13, 6029. [Google Scholar] [CrossRef]
- Pelà, G.; Goldoni, M.; Solinas, E.; Cavalli, C.; Tagliaferri, S.; Ranzieri, S.; Frizzelli, A.; Marchi, L.; Mori, P.A.; Majori, M.; et al. Sex-related differences in long-COVID-19 syndrome. J. Women’s Health 2022, 31, 620–630. [Google Scholar] [CrossRef]






| Characteristics | Healthy COVID-19 Convalescents (HC) Group (n = 134) | Long COVID (LC) Group (n = 158) | p-Value ‡ | |||||||||
|---|---|---|---|---|---|---|---|---|---|---|---|---|
| n | (%) | n | (%) | Long COVID Symptoms | p-Value † | |||||||
| 3 Major Symptoms (n = 132) | 1–2 Major Symptoms (n = 26) | |||||||||||
| n | (%) | n | (%) | |||||||||
| Male/Female | 45/89 | 33.6/66.4 | 22/136 | 13.9/86.1 | 18/114 | 13.6/86.4 | 4/22 | 15.4/84.6 | 0.814 | <0.001 | ||
| Age (yr.), mean (SD) | 36.3 | (9.6) | 38.4 | (8.4) | 38.7 | (8.5) | 37.0 | (7.5) | 0.338 | 0.078 | ||
| 18–30 | 42 | 31.3 | 24 | 15.2 | 19 | 14.4 | 5 | 19.2 | 0.344 | 0.362 | ||
| 31–45 | 72 | 53.7 | 99 | 62.7 | 81 | 61.4 | 18 | 69.2 | ||||
| >45 | 20 | 14.9 | 35 | 22.2 | 32 | 24.2 | 3 | 11.5 | ||||
| Time from symptom onset to COVID detection, months | 0.353 | |||||||||||
| 1–2 | 40 | 29.9 | 37 | 23.4 | 34 | 25.8 | 3 | 11.5 | 0.147 | |||
| 3 | 60 | 44.8 | 83 | 52.5 | 65 | 49.2 | 18 | 69.2 | ||||
| >3 | 34 | 25.4 | 38 | 24.1 | 33 | 25.0 | 5 | 19.2 | ||||
| Types of hospital admission | 0.024 | 0.123 | ||||||||||
| Home isolation | 130 | 97.0 | 157 | 99.4 | 132 | 100.0 | 25 | 96.2 | ||||
| Hospitel | 4 | 3.0 | 1 | 0.6 | 0 | 0.00 | 1 | 3.8 | ||||
| COVID-19 detection | 0.379 | 0.362 | ||||||||||
| RT-PCR § | 129 | 96.3 | 146 | 92.4 | 122 | 92.4 | 24 | 92.3 | ||||
| ATK ¶ | 5 | 3.7 | 12 | 7.6 | 10 | 7.6 | 2 | 7.7 | ||||
| Cycle threshold **, median (IQR) | 20.7 | (18.2–25.1) | 19.7 | (18.0–21.9) | 19.7 | (17.7–22.1) | 19.5 | (18.5–21.0) | 0.921 | 0.039 | ||
| <20 | 52 | 43.7 | 80 | 55.9 | 64 | 54.2 | 16 | 64.0 | 0.466 | 0.037 | ||
| 20–30 | 51 | 42.9 | 55 | 38.5 | 48 | 40.7 | 7 | 28.0 | ||||
| >30 | 16 | 13.4 | 8 | 5.6 | 6 | 5.1 | 2 | 8.0 | ||||
| Envelope, median (IQR) | 18.4 | (16.3–23.3) | 17.8 | (16.5–19.9) | 17.7 | (16.3–19.7) | 18.1 | (17.0–19.9) | 0.588 | 0.017 | ||
| RNA-dependent RNA polymerase (RdRp), median (IQR) | 19.9 | (18.0–24.8) | 19.2 | (17.9–22.5) | 19.4 | (17.8–21.4) | 18.9 | (18.1–21.5) | 0.670 | 0.807 | ||
| Presence of comorbidities | ||||||||||||
| None | 121 | 90.3 | 125 | 79.1 | 104 | 78.8 | 21 | 80.8 | 0.820 | 0.009 | ||
| Hypertension | 5 | 3.7 | 15 | 9.5 | 10 | 7.6 | 5 | 19.2 | 0.064 | 0.052 | ||
| Obesity | 3 | 2.2 | 13 | 8.2 | 12 | 9.1 | 1 | 3.8 | 0.374 | 0.025 | ||
| Diabetes mellitus | 5 | 3.7 | 6 | 3.8 | 5 | 3.8 | 1 | 3.8 | 0.989 | 0.976 | ||
| Cancer | 0 | 0.0 | 3 | 1.9 | 3 | 2.3 | 0 | 0.0 | 0.349 | 0.109 | ||
| Chronic respiratory disease | 2 | 1.5 | 3 | 1.9 | 3 | 2.3 | 0 | 0.0 | 0.438 | 0.791 | ||
| Kidney disease | 0 | 0.0 | 1 | 0.6 | 1 | 0.8 | 0 | 0.0 | 0.656 | 0.356 | ||
| Lifestyle | ||||||||||||
| Smoking | 0.027 | 0.016 | ||||||||||
| Never | 114 | 85.1 | 144 | 91.1 | 122 | 92.4 | 22 | 84.6 | ||||
| Stop smoking | 12 | 9.0 | 5 | 3.2 | 2 | 1.5 | 3 | 11.5 | ||||
| Smoking | 8 | 6.0 | 9 | 5.7 | 8 | 6.1 | 1 | 3.9 | ||||
| Vaccination | 0.485 | 0.306 | ||||||||||
| 0–2 doses | 13 | 9.7 | 11 | 7.0 | 9 | 6.8 | 2 | 7.7 | ||||
| 1 booster dose | 66 | 49.3 | 64 | 40.5 | 52 | 39.4 | 12 | 46.2 | ||||
| 2 booster doses | 55 | 41.0 | 83 | 52.5 | 71 | 53.8 | 12 | 46.2 | ||||
| Medication | 0.922 | 0.048 | ||||||||||
| No treatment | 9 | 6.7 | 3 | 1.9 | 3 | 2.3 | 0 | 0.0 | ||||
| Symptomatic treatment | 53 | 39.6 | 51 | 32.5 | 42 | 32.1 | 9 | 34.6 | ||||
| Symptomatic + Favipiravir treatment | 69 | 51.5 | 94 | 59.8 | 79 | 60.3 | 15 | 57.7 | ||||
| Symptomatic + Favipiravir treatment + Dexamethasone | 3 | 2.2 | 9 | 5.7 | 7 | 5.3 | 2 | 7.7 | ||||
| Long COVID symptoms | ||||||||||||
| Fatigue/myalgia | 0 | 0.0 | 145 | 91.8 | 126 | 95.5 | 19 | 73.1 | <0.001 | <0.001 | ||
| Breathlessness | 0 | 0.0 | 118 | 74.7 | 116 | 87.9 | 2 | 7.7 | <0.001 | <0.001 | ||
| Anorexia | 0 | 0.0 | 87 | 55.1 | 85 | 64.4 | 2 | 7.7 | <0.001 | <0.001 | ||
| Problem with concentration | 0 | 0.0 | 123 | 77.8 | 116 | 87.9 | 7 | 26.9 | <0.001 | <0.001 | ||
| Problem with memory | 0 | 0.0 | 101 | 63.9 | 99 | 75.0 | 2 | 7.7 | <0.001 | <0.001 | ||
| Headache | 40 | 29.8 | 88 | 55.7 | 75 | 56.8 | 13 | 50.0 | 0.522 | <0.001 | ||
| Cough/chest pain/chest discomfort | 52 | 38.8 | 111 | 70.3 | 92 | 69.7 | 19 | 73.1 | 0.730 | <0.001 | ||
| Loss of smell/taste | 23 | 17.2 | 52 | 32.9 | 43 | 32.6 | 9 | 34.6 | 0.840 | 0.001 | ||
| Muscle pain/joint pain | 37 | 27.6 | 91 | 57.6 | 78 | 59.1 | 13 | 50.0 | 0.391 | <0.001 | ||
| Diarrhea | 20 | 14.9 | 46 | 29.1 | 39 | 29.5 | 7 | 26.9 | 0.788 | 0.004 | ||
Disclaimer/Publisher’s Note: The statements, opinions and data contained in all publications are solely those of the individual author(s) and contributor(s) and not of MDPI and/or the editor(s). MDPI and/or the editor(s) disclaim responsibility for any injury to people or property resulting from any ideas, methods, instructions or products referred to in the content. |
© 2023 by the authors. Licensee MDPI, Basel, Switzerland. This article is an open access article distributed under the terms and conditions of the Creative Commons Attribution (CC BY) license (https://creativecommons.org/licenses/by/4.0/).
Share and Cite
Pongkunakorn, T.; Manosan, T.; Surawit, A.; Ophakas, S.; Mongkolsucharitkul, P.; Pumeiam, S.; Suta, S.; Pinsawas, B.; Sookrung, N.; Saelim, N.; et al. Immune Response after SARS-CoV-2 Infection with Residual Post-COVID Symptoms. Vaccines 2023, 11, 1413. https://doi.org/10.3390/vaccines11091413
Pongkunakorn T, Manosan T, Surawit A, Ophakas S, Mongkolsucharitkul P, Pumeiam S, Suta S, Pinsawas B, Sookrung N, Saelim N, et al. Immune Response after SARS-CoV-2 Infection with Residual Post-COVID Symptoms. Vaccines. 2023; 11(9):1413. https://doi.org/10.3390/vaccines11091413
Chicago/Turabian StylePongkunakorn, Tanyaporn, Thamonwan Manosan, Apinya Surawit, Suphawan Ophakas, Pichanun Mongkolsucharitkul, Sureeporn Pumeiam, Sophida Suta, Bonggochpass Pinsawas, Nitat Sookrung, Nawannaporn Saelim, and et al. 2023. "Immune Response after SARS-CoV-2 Infection with Residual Post-COVID Symptoms" Vaccines 11, no. 9: 1413. https://doi.org/10.3390/vaccines11091413
APA StylePongkunakorn, T., Manosan, T., Surawit, A., Ophakas, S., Mongkolsucharitkul, P., Pumeiam, S., Suta, S., Pinsawas, B., Sookrung, N., Saelim, N., Mahasongkram, K., Prangtaworn, P., Tungtrongchitr, A., Tangjittipokin, W., Mangmee, S., Boonnak, K., Narkdontri, T., Teerawattanapong, N., Wanitphadeedecha, R., & Mayurasakorn, K. (2023). Immune Response after SARS-CoV-2 Infection with Residual Post-COVID Symptoms. Vaccines, 11(9), 1413. https://doi.org/10.3390/vaccines11091413

