Lactobacillus rhamnosus GG Modulates Mitochondrial Function and Antioxidant Responses in an Ethanol-Exposed In Vivo Model: Evidence of HIGD2A-Dependent OXPHOS Remodeling in the Liver
Abstract
1. Introduction
2. Materials and Methods
2.1. Study Design and Animals
2.2. Tissue Selection and Collection
2.3. Bacterial Strains and Culture Conditions
2.4. Quantification of L. rhamnosus GG by Quantitative Polymerase Chain Reaction (qPCR)
2.5. Reverse Transcriptase and Quantitative Real-Time PCR (qRT-PCR)
2.6. Mitochondrial Isolation
2.7. Western Blotting (WB)
2.8. Total Antioxidant Capacity
2.9. ADP/ATP Ratio Assay
2.10. NADH Levels Were Quantified by Autofluorescence Analysis
2.11. Statistical Analysis
3. Results
3.1. Lactobacillus rhamnosus GG Modulates Mitochondrial Gene Expression and Antioxidant Defense in Response to Binge-like Ethanol Exposure
3.2. Lactobacillus rhamnosus GG Modulates Mitochondrial Physiology in Rats Exposed to Binge-like Ethanol During Adolescence
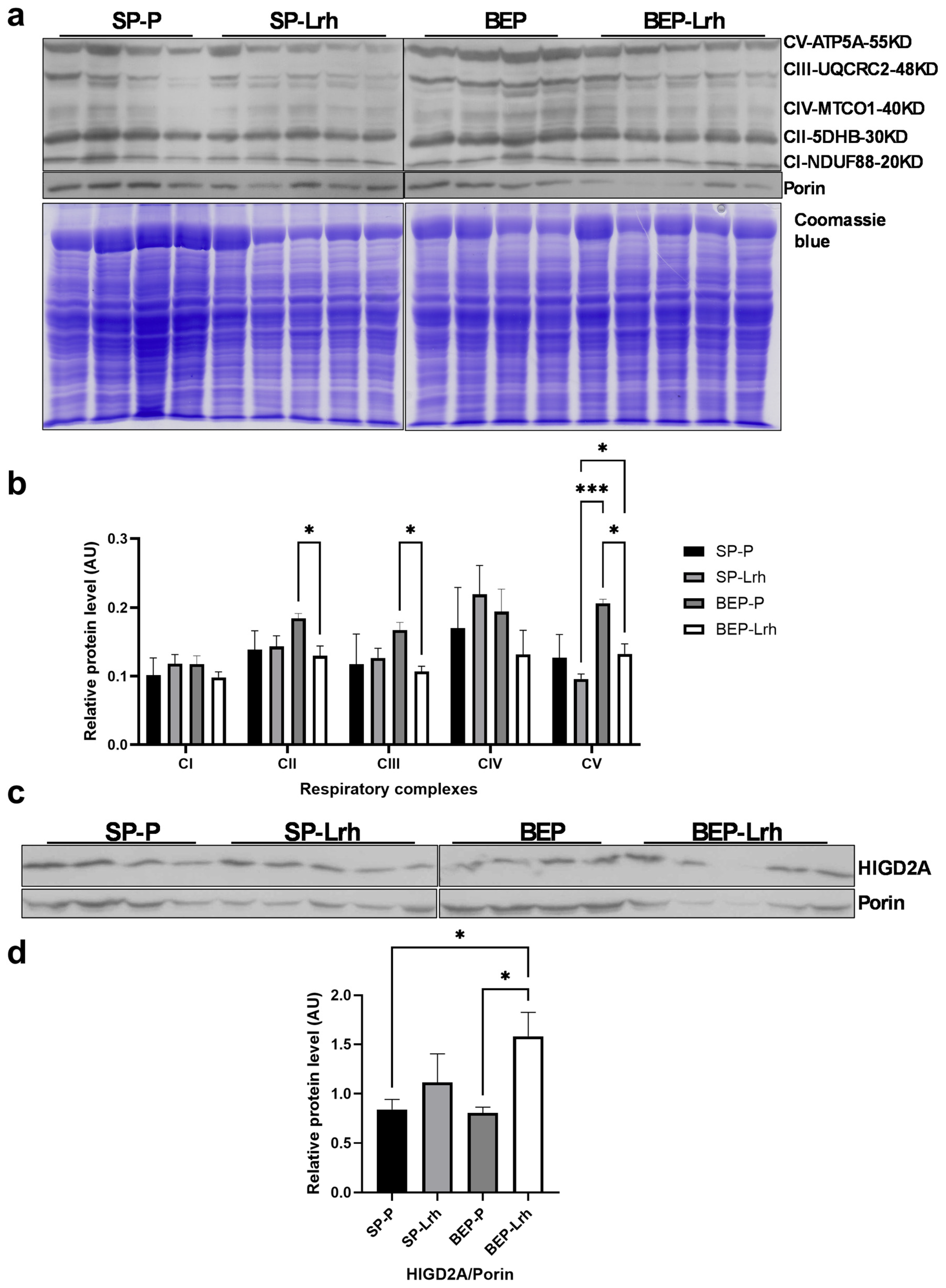
3.3. HIGD2A Expression Correlates with OXPHOS Complex Remodeling in Ethanol-Exposed Rats
4. Discussion
5. Conclusions
Supplementary Materials
Author Contributions
Funding
Institutional Review Board Statement
Informed Consent Statement
Data Availability Statement
Acknowledgments
Conflicts of Interest
Abbreviations
| ATP | Adenosine triphosphate |
| ADP | Adenosine diphosphate |
| NADH | Nicotinamide adenine dinucleotide reduced |
| Lrh | Lactobacillus rhamnosus GG |
| ROS | Reactive oxygen species |
| BEP | binge-like ethanol exposure |
| SP | saline-exposed |
| OXPHOS | oxidative phosphorylation |
| Higd2a | HIG1 Hypoxia Inducible Domain Family Member 2A |
| AMPKα1 | AMP-Activated Protein Kinase, Catalytic, Alpha-1 |
| MnSOD1 | Manganese Superoxide Dismutase |
References
- Carvajal, F.; Lerma-Cabrera, J.M. Alcohol Consumption Among Adolescents—Implications for Public Health. In Topics in Public Health; Claborn, D.M., Ed.; IntechOpen: Rijeka, Croatia, 2015. [Google Scholar]
- Olesen, M.A.; Quintanilla, R.A. Chapter 20—Alcohol consumption induces oxidative damage, neuronal injury, and synaptic impairment: Consequences for the brain health. In Diet and Nutrition in Neurological Disorders; Martin, C.R., Patel, V.B., Preedy, V.R., Eds.; Academic Press: Cambridge, MA, USA, 2023; pp. 365–385. [Google Scholar]
- Pérez, M.J.; Loyola, R.; Canelo, F.; Aranguiz, A.; Tapia-Monsalves, C.; Osorio-Fuentealba, C.; Quintanilla, R.A. NADPH oxidase contributes to oxidative damage and mitochondrial impairment induced by acute ethanol treatment in rat hippocampal neurons. Neuropharmacology 2020, 171, 108100. [Google Scholar] [CrossRef]
- Quintanilla, R.A.; Pérez, M.J.; Aranguiz, A.; Tapia-Monsalves, C.; Mendez, G. Activation of the Melanocortin-4 Receptor Prevents Oxidative Damage and Mitochondrial Dysfunction in Cultured Hippocampal Neurons Exposed to Ethanol. Neurotox. Res. 2020, 38, 421–433. [Google Scholar] [CrossRef]
- Tapia-Rojas, C.; Torres, A.K.; Quintanilla, R.A. Adolescence binge alcohol consumption induces hippocampal mitochondrial impairment that persists during the adulthood. Neuroscience 2019, 406, 356–368. [Google Scholar] [CrossRef]
- Tapia-Rojas, C.; Carvajal, F.J.; Mira, R.G.; Arce, C.; Lerma-Cabrera, J.M.; Orellana, J.A.; Cerpa, W.; Quintanilla, R.A. Adolescent Binge Alcohol Exposure Affects the Brain Function Through Mitochondrial Impairment. Mol. Neurobiol. 2018, 55, 4473–4491. [Google Scholar] [CrossRef]
- Gérard, P. Gut microbiota and obesity. Cell. Mol. Life Sci. 2016, 73, 147–162. [Google Scholar] [CrossRef]
- Blazewicz, S.J.; Barnard, R.L.; Daly, R.A.; Firestone, M.K. Evaluating rRNA as an indicator of microbial activity in environmental communities: Limitations and uses. ISME J. 2013, 7, 2061–2068. [Google Scholar] [CrossRef]
- Gheorghe, C.E.; Cryan, J.F.; Clarke, G. Debugging the gut-brain axis in depression. Cell Host Microbe 2022, 30, 281–283. [Google Scholar] [CrossRef]
- Leigh, S.J.; Clarke, G.; Cryan, J.F. Rewiring bugs: Diet, the gut microbiome, and nerve regeneration. Dev. Cell 2022, 57, 1917–1919. [Google Scholar] [CrossRef]
- Jia, W.; Li, H.; Zhao, L.; Nicholson, J.K. Gut microbiota: A potential new territory for drug targeting. Nat. Rev. Drug Discov. 2008, 7, 123–129. [Google Scholar] [CrossRef]
- Hur, K.Y.; Lee, M.-S. Gut Microbiota and Metabolic Disorders. Diabetes Metab. J. 2015, 39, 198–203. [Google Scholar] [CrossRef]
- Ji, Y.; Park, S.; Park, H.; Hwang, E.; Shin, H.; Pot, B.; Holzapfel, W.H. Modulation of Active Gut Microbiota by Lactobacillus rhamnosus GG in a Diet Induced Obesity Murine Model. Front. Microbiol. 2018, 9, 710. [Google Scholar] [CrossRef]
- Huang, E.; Kim, S.; Park, H.; Park, S.; Ji, Y.; Todorov, S.D.; Lim, S.-D.; Holzapfel, W.H. Modulation of the Gut Microbiome and Obesity Biomarkers by Lactobacillus Plantarum KC28 in a Diet-Induced Obesity Murine Model. Probiotics Antimicrob. Proteins 2021, 13, 677–697. [Google Scholar] [CrossRef]
- Sun, X.; Shukla, M.; Wang, W.; Li, S. Unlocking gut-liver-brain axis communication metabolites: Energy metabolism, immunity and barriers. NPJ Biofilms Microbiomes 2024, 10, 136. [Google Scholar] [CrossRef]
- Treven, P.; Mrak, V.; Bogovič Matijašić, B.; Horvat, S.; Rogelj, I. Administration of probiotics Lactobacillus rhamnosus GG and Lactobacillus gasseri K7 during pregnancy and lactation changes mouse mesenteric lymph nodes and mammary gland microbiota. J. Dairy. Sci. 2015, 98, 2114–2128. [Google Scholar] [CrossRef]
- Catozzi, C.; Cuscó, A.; Lecchi, C.; De Carlo, E.; Vecchio, D.; Martucciello, A.; D’Angelo, L.; Francino, O.; Sanchez Bonastre, A.; Ceciliani, F. Impact of intramammary inoculation of inactivated Lactobacillus rhamnosus and antibiotics on the milk microbiota of water buffalo with subclinical mastitis. PLoS ONE 2019, 14, e0210204. [Google Scholar] [CrossRef] [PubMed]
- Markowiak-Kopeć, P.; Śliżewska, K. The Effect of Probiotics on the Production of Short-Chain Fatty Acids by Human Intestinal Microbiome. Nutrients 2020, 12, 1107. [Google Scholar] [CrossRef] [PubMed]
- Degli Esposti, M.; Chouaia, B.; Comandatore, F.; Crotti, E.; Sassera, D.; Lievens, P.M.-J.; Daffonchio, D.; Bandi, C. Evolution of mitochondria reconstructed from the energy metabolism of living bacteria. PLoS ONE 2014, 9, e96566. [Google Scholar] [CrossRef] [PubMed]
- Saint-Georges-Chaumet, Y.; Edeas, M. Microbiota–mitochondria inter-talk: Consequence for microbiota–host interaction. Pathog. Dis. 2015, 74, ftv096. [Google Scholar] [CrossRef]
- Yardeni, T.; Tanes, C.E.; Bittinger, K.; Mattei, L.M.; Schaefer, P.M.; Singh, L.N.; Wu, G.D.; Murdock, D.G.; Wallace, D.C. Host mitochondria influence gut microbiome diversity: A role for ROS. Sci. Signal. 2019, 12, eaaw3159. [Google Scholar] [CrossRef]
- Dalile, B.; Van Oudenhove, L.; Vervliet, B.; Verbeke, K. The role of short-chain fatty acids in microbiota-gut-brain communication. Nat. Rev. Gastroenterol. Hepatol. 2019, 16, 461–478. [Google Scholar] [CrossRef]
- Macfabe, D.F. Short-chain fatty acid fermentation products of the gut microbiome: Implications in autism spectrum disorders. Microb. Ecol. Health Dis. 2012, 23, 19260. [Google Scholar] [CrossRef] [PubMed]
- McCann, M.R.; George De la Rosa, M.V.; Rosania, G.R.; Stringer, K.A. L-Carnitine and Acylcarnitines: Mitochondrial Biomarkers for Precision Medicine. Metabolites 2021, 11, 51. [Google Scholar] [CrossRef] [PubMed]
- Lagod, P.P.; Naser, S.A. The Role of Short-Chain Fatty Acids and Altered Microbiota Composition in Autism Spectrum Disorder: A Comprehensive Literature Review. Int. J. Mol. Sci. 2023, 24, 17432. [Google Scholar] [CrossRef] [PubMed]
- Silva, Y.P.; Bernardi, A.; Frozza, R.L. The Role of Short-Chain Fatty Acids From Gut Microbiota in Gut-Brain Communication. Front. Endocrinol. 2020, 11, 508738. [Google Scholar] [CrossRef] [PubMed]
- Moos, W.H.; Faller, D.V.; Harpp, D.N.; Kanara, I.; Pernokas, J.; Powers, W.R.; Steliou, K. Microbiota and Neurological Disorders: A Gut Feeling. Biores. Open Access 2016, 5, 137–145. [Google Scholar] [CrossRef]
- Obrenovich, M.; Jaworski, H.; Tadimalla, T.; Mistry, A.; Sykes, L.; Perry, G.; Bonomo, R.A. The Role of the Microbiota-Gut-Brain Axis and Antibiotics in ALS and Neurodegenerative Diseases. Microorganisms 2020, 8, 784. [Google Scholar] [CrossRef]
- Zhang, Y.; Zhou, L.; Xia, J.; Dong, C.; Luo, X. Human Microbiome and Its Medical Applications. Front. Mol. Biosci. 2022, 8, 703585. [Google Scholar] [CrossRef]
- Frye, R.E.; Melnyk, S.; Macfabe, D.F. Unique acyl-carnitine profiles are potential biomarkers for acquired mitochondrial disease in autism spectrum disorder. Transl. Psychiatry 2013, 3, e220. [Google Scholar] [CrossRef]
- Khatri, G.S.; Kurian, C.J.; Anand, A.; Ka, P. Gut Homeostasis; Microbial Cross Talks in Health and Disease Management. Curr. Res. Nutr. Food Sci. J. 2021, 9, 1017–1045. [Google Scholar] [CrossRef]
- Li, K.; Ly, K.; Mehta, S.; Braithwaite, A. Importance of crosstalk between the microbiota and the neuroimmune system for tissue homeostasis. Clin. Transl. Immunol. 2022, 11, e1394. [Google Scholar] [CrossRef]
- Comisión Nacional de Investigación Científica y Tecnológica. Aspectos Bioéticos de la Experimentación Animal. In 4to Taller de Bioética organizado por Comité Asesor de Bioética, FONDECYT-CONICYT; Andros Impresores: Santiago, Chile, 2009; 140p. [Google Scholar]
- Lerma-Cabrera, J.M.; Arévalo-Romero, C.A.; Cortés-Toledo, G.A.; Adriasola-Carrasco, A.A.; Carvajal, F. Emotional Reactivity to Incentive Downshift in Adult Rats Exposed to Binge-Like Ethanol Exposure During Adolescence. Front. Psychol. 2019, 10, 315. [Google Scholar] [CrossRef] [PubMed]
- Carvajal, F.; Lerma-Cabrera, J.M.; Alcaraz-Iborra, M.; Navarro, M.; Thiele, T.E.; Cubero, I. Nucleus Accumbens MC4-R Stimulation Reduces Food and Ethanol Intake in Adult Rats Regardless of Binge-Like Ethanol Exposure during Adolescence. Front. Behav. Neurosci. 2017, 11, 167. [Google Scholar] [CrossRef]
- Ahlroos, T.; Tynkkynen, S. Quantitative strain-specific detection of Lactobacillus rhamnosus GG in human faecal samples by real-time PCR. J. Appl. Microbiol. 2009, 106, 506–514. [Google Scholar] [CrossRef]
- Doron, S.; Hibberd, P.L.; Goldin, B.; Thorpe, C.; McDermott, L.; Snydman, D.R. Effect of Lactobacillus rhamnosus GG Administration on Vancomycin-Resistant Enterococcus Colonization in Adults with Comorbidities. Antimicrob. Agents Chemother. 2015, 59, 4593–4599. [Google Scholar] [CrossRef]
- Ahmed, H.M.; Shehata, H.H.; El-Saeed, G.S.M.; Gabal, H.H.A.; El-Daly, S.M. Ameliorative effect of Lactobacillus rhamnosus GG on acetaminophen-induced hepatotoxicity via PKC/Nrf2/PGC-1α pathway. J. Genet. Eng. Biotechnol. 2022, 20, 142. [Google Scholar] [CrossRef]
- Shi, J.; Zhao, G.; Huang, X.; Li, X.; Ma, Y.; Yang, K. Effects of Lactobacillus rhamnosus Supplementation on Growth Performance, Immune Function, and Antioxidant Capacity of Newborn Foals. J. Equine Vet. Sci. 2023, 129, 104501. [Google Scholar] [CrossRef] [PubMed]
- Vaishnavi, V.V.K.; Banik, U.; Sabesan, G.S.; Adhikary, A.K.; Parasuraman, S. Evaluation of Acute and Sub-Chronic Toxicity of Lactobacillus rhamnosus GG in Sprague-Dawley Rats. Adv. Biomed. Res. 2024, 13, 126. [Google Scholar] [CrossRef]
- Zakhari, S. Alcohol metabolism and epigenetics changes. Alcohol. Res. Curr. Rev. 2013, 35, 6–16. [Google Scholar]
- Steiner, J.L.; Lang, C.H. Etiology of alcoholic cardiomyopathy: Mitochondria, oxidative stress and apoptosis. Int. J. Biochem. Cell Biol. 2017, 89, 125–135. [Google Scholar] [CrossRef]
- Indrio, F.; Salatto, A. Gut Microbiota-Bone Axis. Ann. Nutr. Metab. 2025, 57, 1664–1672. [Google Scholar] [CrossRef]
- Ludin, A.; Gur-Cohen, S.; Golan, K.; Kaufmann, K.B.; Itkin, T.; Medaglia, C.; Lu, X.-J.; Ledergor, G.; Kollet, O.; Lapidot, T. Reactive oxygen species regulate hematopoietic stem cell self-renewal, migration and development, as well as their bone marrow microenvironment. Antioxid. Redox Signal. 2014, 21, 1605–1619. [Google Scholar] [CrossRef] [PubMed]
- Schnaitman, C.; Greenawalt, J.W. Enzymatic properties of the inner and outer membranes of rat liver mitochondria. J. Cell Biol. 1968, 38, 158–175. [Google Scholar] [CrossRef] [PubMed]
- Trachootham, D.; Lu, W.; Ogasawara, M.A.; Nilsa, R.D.; Huang, P. Redox regulation of cell survival. Antioxid. Redox Signal 2008, 10, 1343–1374. [Google Scholar] [CrossRef]
- Chance, B. Spectrophotometry of intracellular respiratory pigments. Science 1954, 120, 767–775. [Google Scholar] [CrossRef] [PubMed]
- Adriasola-Carrasco, A.A.; Cortés-Toledo, G.; Arévalo-Romero, C.; Flores-Bastias, O.; Barreto, M.N.; Cañadas, F.; Cardona, D.; Carvajal, F.; Lerma-Cabrera, J.M. Efecto de Lactobacillus rhamnosus (gg) Sobre Conductas de Ansiedad en Ratas Pre-Expuestas a Alcohol Durante la Adolescencia. In Proceedings of the XXXVIII Congreso Anual de la Sociedad de Farmacologia de Chile, Hotel Enjoy de la Isla, Castro, Chile, 26–29 November 2016; pp. 91–92. [Google Scholar]
- Hock, D.H.; Reljic, B.; Ang, C.S.; Muellner-Wong, L.; Mountford, H.S.; Compton, A.G.; Ryan, M.T.; Thorburn, D.R.; Stroud, D.A. HIGD2A is Required for Assembly of the COX3 Module of Human Mitochondrial Complex IV. Mol. Cell. Proteom. MCP 2020, 19, 1145–1160. [Google Scholar] [CrossRef]
- Timón-Gómez, A.; Garlich, J.; Stuart, R.A.; Ugalde, C.; Barrientos, A. Distinct Roles of Mitochondrial HIGD1A and HIGD2A in Respiratory Complex and Supercomplex Biogenesis. Cell Rep. 2020, 31, 107607. [Google Scholar] [CrossRef]
- Nurrahma, B.A.; Tsao, S.P.; Wu, C.H.; Yeh, T.H.; Hsieh, P.S.; Panunggal, B.; Huang, H.Y. Probiotic Supplementation Facilitates Recovery of 6-OHDA-Induced Motor Deficit via Improving Mitochondrial Function and Energy Metabolism. Front. Aging Neurosci. 2021, 13, 668775. [Google Scholar] [CrossRef]
- Ahadi, N.; Mahmoodzadeh Hosseini, H.; Halabian, R.; Fahimi, H. Evaluation of Lactobacillus rhamnosus Antioxidant Effects on Survival of Human Mesenchymal Stem Cells. J. Appl. Biotechnol. Rep. 2020, 7, 104–110. [Google Scholar] [CrossRef]
- Chi, M.; Jiang, T.; He, X.; Peng, H.; Li, Y.; Zhang, J.; Wang, L.; Nian, Q.; Ma, K.; Liu, C. Role of Gut Microbiota and Oxidative Stress in the Progression of Transplant-Related Complications following Hematopoietic Stem Cell Transplantation. Oxidative Med. Cell. Longev. 2023, 2023, 3532756. [Google Scholar] [CrossRef]
- Hawrysh, P.J.; Gao, J.; Tan, S.; Oh, A.; Nodwell, J.; Tompkins, T.A.; McQuibban, G.A. PRKN/parkin-mediated mitophagy is induced by the probiotics Saccharomyces boulardii and Lactococcus lactis. Autophagy 2023, 19, 2094–2110. [Google Scholar] [CrossRef]
- Teng, Y.; Wang, Y.; Tian, Y.; Chen, Y.-y.; Guan, W.-y.; Piao, C.-h.; Wang, Y.-h. Lactobacillus plantarum LP104 ameliorates hyperlipidemia induced by AMPK pathways in C57BL/6N mice fed high-fat diet. J. Funct. Foods 2020, 64, 103665. [Google Scholar] [CrossRef]
- Kumar, H.; Dhalaria, R.; Guleria, S.; Cimler, R.; Sharma, R.; Siddiqui, S.A.; Valko, M.; Nepovimova, E.; Dhanjal, D.S.; Singh, R.; et al. Anti-oxidant potential of plants and probiotic spp. in alleviating oxidative stress induced by H2O2. Biomed. Pharmacother. 2023, 165, 115022. [Google Scholar] [CrossRef] [PubMed]
- Guo, R.; Scott, G.I.; Ren, J. Involvement of AMPK in Alcohol Dehydrogenase Accentuated Myocardial Dysfunction Following Acute Ethanol Challenge in Mice. PLoS ONE 2010, 5, e11268. [Google Scholar] [CrossRef] [PubMed]
- Letts, J.A.; Sazanov, L.A. Clarifying the supercomplex: The higher-order organization of the mitochondrial electron transport chain. Nat. Struct. Mol. Biol. 2017, 24, 800–808. [Google Scholar] [CrossRef]
- Salazar, C.; Barros, M.; Elorza, A.A.; Ruiz, L.M. Dynamic Distribution of HIG2A between the Mitochondria and the Nucleus in Response to Hypoxia and Oxidative Stress. Int. J. Mol. Sci. 2022, 23, 389. [Google Scholar] [CrossRef]







| Ethanol Exposure During Adolescence | Probiotics | Abbreviation Treatment in Graphics | Number of Animals |
|---|---|---|---|
| BEP | L. rhamnosus GG | BEP-Lrh | 10 |
| BEP | Control | BEP-P | 10 |
| SP | L. rhamnosus GG | SP-Lrh | 10 |
| SP | Control | SP-P | 10 |
Disclaimer/Publisher’s Note: The statements, opinions and data contained in all publications are solely those of the individual author(s) and contributor(s) and not of MDPI and/or the editor(s). MDPI and/or the editor(s) disclaim responsibility for any injury to people or property resulting from any ideas, methods, instructions or products referred to in the content. |
© 2025 by the authors. Licensee MDPI, Basel, Switzerland. This article is an open access article distributed under the terms and conditions of the Creative Commons Attribution (CC BY) license (https://creativecommons.org/licenses/by/4.0/).
Share and Cite
Salazar, C.; Barreto, M.; Adriasola-Carrasco, A.A.; Carvajal, F.; Lerma-Cabrera, J.M.; Ruiz, L.M. Lactobacillus rhamnosus GG Modulates Mitochondrial Function and Antioxidant Responses in an Ethanol-Exposed In Vivo Model: Evidence of HIGD2A-Dependent OXPHOS Remodeling in the Liver. Antioxidants 2025, 14, 627. https://doi.org/10.3390/antiox14060627
Salazar C, Barreto M, Adriasola-Carrasco AA, Carvajal F, Lerma-Cabrera JM, Ruiz LM. Lactobacillus rhamnosus GG Modulates Mitochondrial Function and Antioxidant Responses in an Ethanol-Exposed In Vivo Model: Evidence of HIGD2A-Dependent OXPHOS Remodeling in the Liver. Antioxidants. 2025; 14(6):627. https://doi.org/10.3390/antiox14060627
Chicago/Turabian StyleSalazar, Celia, Marlen Barreto, Alfredo Alfonso Adriasola-Carrasco, Francisca Carvajal, José Manuel Lerma-Cabrera, and Lina María Ruiz. 2025. "Lactobacillus rhamnosus GG Modulates Mitochondrial Function and Antioxidant Responses in an Ethanol-Exposed In Vivo Model: Evidence of HIGD2A-Dependent OXPHOS Remodeling in the Liver" Antioxidants 14, no. 6: 627. https://doi.org/10.3390/antiox14060627
APA StyleSalazar, C., Barreto, M., Adriasola-Carrasco, A. A., Carvajal, F., Lerma-Cabrera, J. M., & Ruiz, L. M. (2025). Lactobacillus rhamnosus GG Modulates Mitochondrial Function and Antioxidant Responses in an Ethanol-Exposed In Vivo Model: Evidence of HIGD2A-Dependent OXPHOS Remodeling in the Liver. Antioxidants, 14(6), 627. https://doi.org/10.3390/antiox14060627

