Activation of Nuclear Factor Erythroid 2-Related Factor 2 Transcriptionally Upregulates Ectonucleotide Pyrophosphatase/Phosphodiesterase 1 Expression and Inhibits Ectopic Calcification in Mice
Abstract
1. Introduction
2. Materials and Methods
2.1. Reagents
2.2. Cells
2.3. Expression Plasmid
2.4. Cell Culture
2.5. Calcification-Induction Assay
2.6. Gene Transfection
2.7. Real-Time RT-PCR
2.8. Immunofluorescence Analysis of ENPP1
2.9. Measurement of PPi Concentration in Culture Supernatant
2.10. Osteoblastic Differentiation Assay
2.11. In Silico Analysis of Promoter-Binding Regions
2.12. Chromatin Immunoprecipitation (ChIP)
2.13. ALP and Alizarin Red Staining
2.14. Animal Experiment
2.15. microCT Analysis of Animal Samples
2.16. Statistical Analysis
3. Results
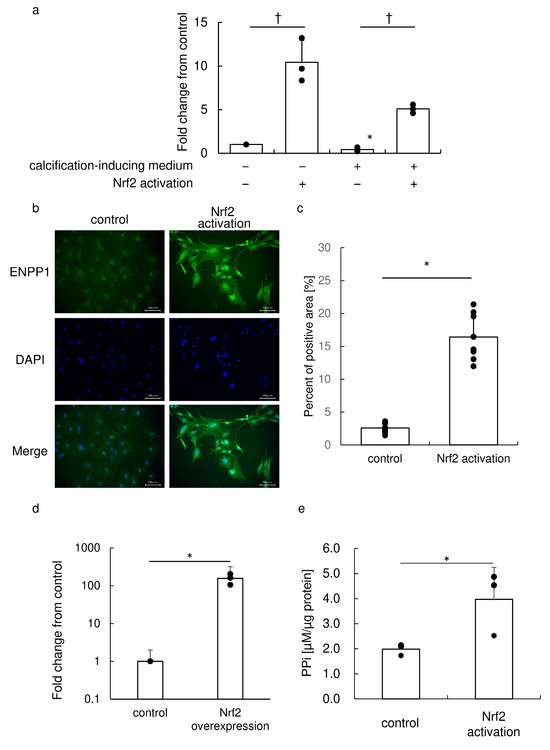
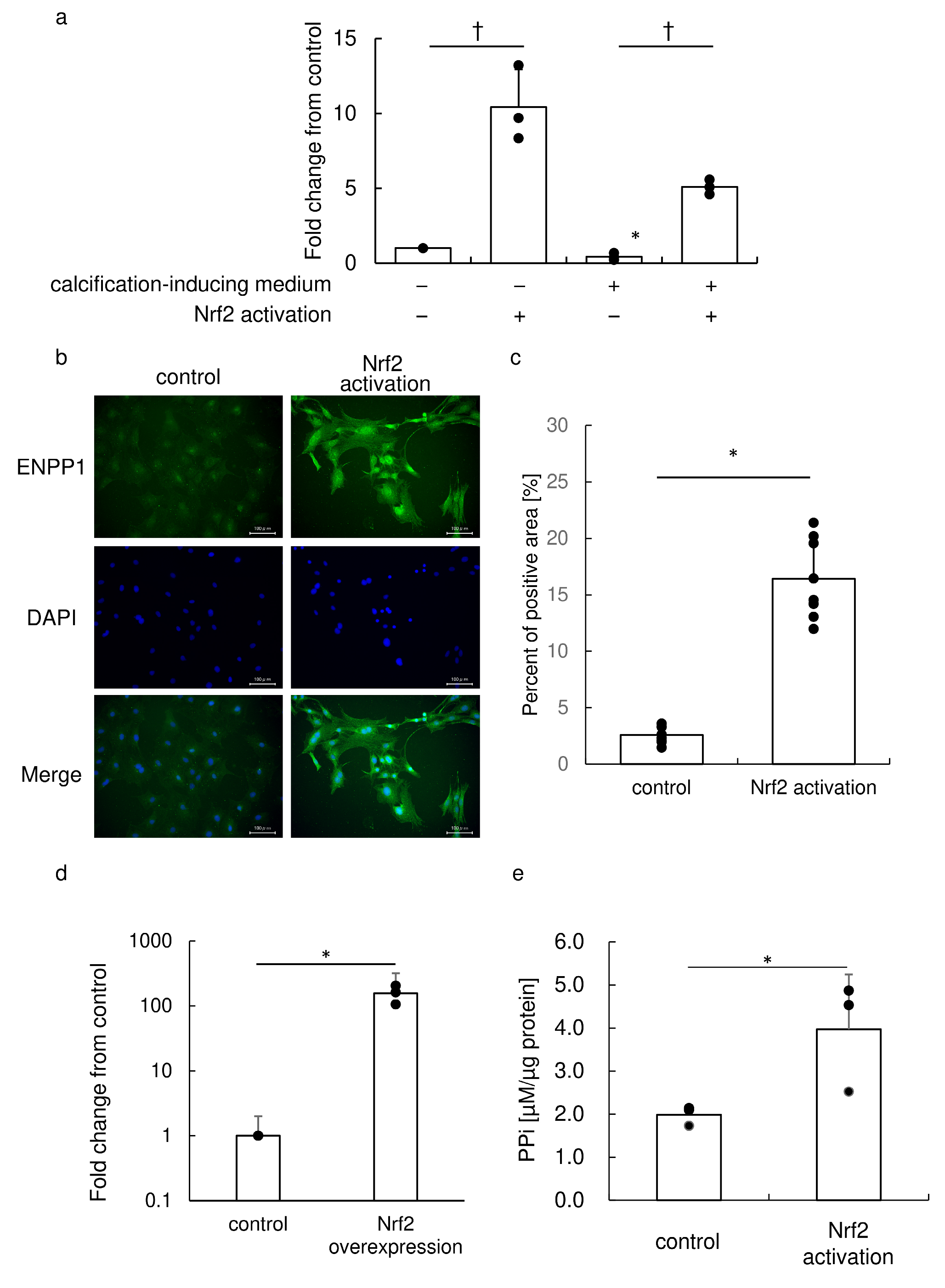
3.1. Nrf2 Activation by Small Molecules Augmented ENPP1 Expression
3.2. Exogenous Nrf2 Overexpression Augmented ENPP1 Expression
3.3. Nrf2 Activation Increased the Extracellular PPi Concentration
3.4. Transcriptional Regulation of ENPP1 Expression by Nrf2
3.5. Nrf2 Activation Inhibited Osteoblastic Differentiation and Calcification
3.6. Nrf2 Activation Blocked Ectopic Calcification in a Mouse Model of Ossification of the Posterior Longitudinal Ligament of the Spine (OPLL)
4. Discussion
5. Conclusions
Author Contributions
Funding
Institutional Review Board Statement
Informed Consent Statement
Data Availability Statement
Acknowledgments
Conflicts of Interest
References
- Becker, G.L. Calcification mechanisms: Roles for cells and mineral. J. Oral. Pathol. 1977, 6, 307–315. [Google Scholar] [CrossRef] [PubMed]
- Suzuki, S.; Haruyama, N.; Nishimura, F.; Kulkarni, A.B. Dentin sialophosphoprotein and dentin matrix protein-1: Two highly phosphorylated proteins in mineralized tissues. Arch. Oral Biol. 2012, 57, 1165–1175. [Google Scholar] [CrossRef] [PubMed]
- Giachelli, C.M. Inducers and inhibitors of biomineralization: Lessons from pathological calcification. Orthod. Craniofacial Res. 2005, 8, 229–231. [Google Scholar] [CrossRef] [PubMed]
- Ono, K.; Yonenobu, K.; Miyamoto, S.; Okada, K. Pathology of ossification of the posterior longitudinal ligament and ligamentum flavum. Clin. Orthop. Relat. Res. 1999, 359, 18–26. [Google Scholar] [CrossRef] [PubMed]
- Ishikawa, M.; Kanzaki, H.; Kodera, R.; Sekimizu, T.; Wada, S.; Tohyama, S.; Kuroda, N. Early diagnosis of aortic calcification through dental X-ray examination for dental pulp stones. Sci. Rep. 2023, 13, 18576. [Google Scholar] [CrossRef] [PubMed]
- Quaglino, D.; Boraldi, F.; Lofaro, F.D. The biology of vascular calcification. Int. Rev. Cell Mol. Biol. 2020, 354, 261–353. [Google Scholar] [PubMed]
- Murshed, M.; McKee, M.D. Molecular determinants of extracellular matrix mineralization in bone and blood vessels. Curr. Opin. Nephrol. Hypertens. 2010, 19, 359–365. [Google Scholar] [CrossRef] [PubMed]
- Kubota, T.; Ozono, K. Regulation of bone mineralization by enzymes. Clin. Calcium. 2004, 14, 23–27. [Google Scholar] [PubMed]
- Russell, R.G.; Fleisch, H. Inorganic pyrophosphate and pyrophosphatases in calcification and calcium homeostasis. Clin. Orthop. Relat. Res. 1970, 69, 101–117. [Google Scholar] [CrossRef]
- Angelova, P.R.; Baev, A.Y.; Berezhnov, A.V.; Abramov, A.Y. Role of inorganic polyphosphate in mammalian cells: From signal transduction and mitochondrial metabolism to cell death. Biochem. Soc. Trans. 2016, 44, 40–45. [Google Scholar] [CrossRef] [PubMed]
- Simkiss, K. Phosphates as crystal poisons of calcification. Biol. Rev. Camb. Philos. Soc. 1964, 39, 487–505. [Google Scholar] [CrossRef] [PubMed]
- Nitschke, Y.; Rutsch, F. Genetics in arterial calcification: Lessons learned from rare diseases. Trends. Cardiovasc. Med. 2012, 22, 145–149. [Google Scholar] [CrossRef]
- Mitton-Fitzgerald, E.; Gohr, C.M.; Bettendorf, B.; Rosenthal, A.K. The Role of ANK in Calcium Pyrophosphate Deposition Disease. Curr. Rheumatol. Rep. 2016, 18, 25. [Google Scholar] [CrossRef] [PubMed]
- Anderson, H.C.; Stechschulte, D.J., Jr.; Hsu, H.H.; Morris, D.C. Comparison of normal and rachitic rat matrix vesicles. Bone Min. 1992, 17, 119–122. [Google Scholar] [CrossRef] [PubMed]
- Zaka, R.; Williams, C.J. Role of the progressive ankylosis gene in cartilage mineralization. Curr. Opin. Rheumatol. 2006, 18, 181–186. [Google Scholar] [CrossRef] [PubMed]
- Whyte, M.P. Hypophosphatasia: An overview for 2017. Bone 2017, 102, 15–25. [Google Scholar] [CrossRef] [PubMed]
- van Gils, M.; Nollet, L.; Verly, E.; Deianova, N.; Vanakker, O.M. Cellular signaling in pseudoxanthoma elasticum: An update. Cell Signal 2019, 55, 119–129. [Google Scholar] [CrossRef] [PubMed]
- Höppner, J.; Kornak, U.; Sinningen, K.; Rutsch, F.; Oheim, R.; Grasemann, C. Autosomal recessive hypophosphatemic rickets type 2 (ARHR2) due to ENPP1-deficiency. Bone 2021, 153, 116111. [Google Scholar] [CrossRef] [PubMed]
- Kozák, E.; Fülöp, K.; Tőkési, N.; Rao, N.; Li, Q.; Terry, S.F.; Kuroda, N. Oral supplementation of inorganic pyrophosphate in pseudoxanthoma elasticum. Exp. Dermatol. 2022, 31, 548–555. [Google Scholar] [CrossRef]
- Koshizuka, Y.; Ikegawa, S.; Sano, M.; Nakamura, K.; Nakamura, Y. Isolation of novel mouse genes associated with ectopic ossification by differential display method using ttw, a mouse model for ectopic ossification. Cytogenet. Cell Genet. 2001, 94, 163–168. [Google Scholar] [CrossRef]
- Khan, T.; Sinkevicius, K.W.; Vong, S.; Avakian, A.; Leavitt, M.C.; Malanson, H.; Askew, K.L. ENPP1 enzyme replacement therapy improves blood pressure and cardiovascular function in a mouse model of generalized arterial calcification of infancy. Dis. Model Mech. 2018, 11, dmm035691. [Google Scholar] [CrossRef] [PubMed]
- Isaac, J.; Erthal, J.; Gordon, J.; Duverger, O.; Sun, H.W.; Lichtler, A.C.; Morasso, M.I. DLX3 regulates bone mass by targeting genes supporting osteoblast differentiation and mineral homeostasis in vivo. Cell Death Differ. 2014, 21, 1365–1376. [Google Scholar] [CrossRef] [PubMed]
- James, M.J.; Järvinen, E.; Wang, X.P.; Thesleff, I. Different roles of Runx2 during early neural crest-derived bone and tooth development. J. Bone Miner. Res. Off. J. Am. Soc. Bone Miner. Res. 2006, 21, 1034–1044. [Google Scholar] [CrossRef] [PubMed]
- Marucci, A.; Miscio, G.; Padovano, L.; Boonyasrisawat, W.; Florez, J.C.; Doria, A.; Di Paola, R. The role of HSP70 on ENPP1 expression and insulin-receptor activation. J. Mol. Med. Feb 2009, 87, 139–144. [Google Scholar] [CrossRef] [PubMed]
- Xu, H.G.; Li, Z.R.; Wang, H.; Liu, P.; Xiang, S.N.; Wang, C.D.; Zhang, X.L. Expression of ectonucleotide pyrophosphatase-1 in end-plate chondrocytes with transforming growth factor beta 1 siRNA interference by cyclic mechanical tension. Chin. Med. J. 2013, 126, 3886–3890. [Google Scholar] [CrossRef] [PubMed]
- Mackenzie, N.C.; Staines, K.A.; Zhu, D.; Genever, P.; Macrae, V.E. miRNA-221 and miRNA-222 synergistically function to promote vascular calcification. Cell Biochem. Funct. 2014, 32, 209–216. [Google Scholar] [CrossRef] [PubMed]
- Loro, E.; Ramaswamy, G.; Chandra, A.; Tseng, W.J.; Mishra, M.K.; Shore, E.M.; Khurana, T.S. IL15RA is required for osteoblast function and bone mineralization. Bone 2017, 103, 20–30. [Google Scholar] [CrossRef]
- Gao, M.M.; Su, Q.N.; Liang, T.Z.; Ma, J.X.; Liang, T.Z.; Stoddart, M.J.; Richards, R.G.; Zou, X.N. Transcriptional activation of ENPP1 by osterix in osteoblasts and osteocytes. Eur. Cell Mater. 2018, 36, 1–14. [Google Scholar] [CrossRef]
- Maulding, N.D.; Kavanagh, D.; Zimmerman, K.; Coppola, G.; Carpenter, T.O.; Jue, N.K.; Braddock, D.T. Genetic pathways disrupted by ENPP1 deficiency provide insight into mechanisms of osteoporosis, osteomalacia, and paradoxical mineralization. Bone 2021, 142, 115656. [Google Scholar] [CrossRef]
- Liu, J.; Zhao, J.; Li, Z.; Wang, H.; Wang, B.; Liu, W.; Zhou, L. Dentin Matrix Protein 1 Regulates Mineralization of MC3T3-E1 Cells via the TNAP-ANK-ENPP1 Axis. J. Nippon. Med. Sch. 2023, 90, 262–271. [Google Scholar] [CrossRef]
- Yuan, F.L.; Xu, R.S.; Ye, J.X.; Zhao, M.D.; Ren, L.J.; Li, X. Apoptotic bodies from endplate chondrocytes enhance the oxidative stress-induced mineralization by regulating PPi metabolism. J. Cell Mol. Med. 2019, 23, 3665–3675. [Google Scholar] [CrossRef]
- Kanzaki, H.; Shinohara, F.; Kajiya, M.; Kodama, T. The Keap1/Nrf2 Protein Axis Plays a Role in Osteoclast Differentiation by Regulating Intracellular Reactive Oxygen Species Signaling. J. Biol. Chem. 2013, 288, 23009–23020. [Google Scholar] [CrossRef] [PubMed]
- Narimiya, T.; Kanzaki, H.; Yamaguchi, Y.; Wada, S.; Katsumata, Y.; Tanaka, K.; Tomonari, H. Nrf2 activation in osteoblasts suppresses osteoclastogenesis via inhibiting IL-6 expression. Bone Rep. 2019, 11, 100228. [Google Scholar] [CrossRef] [PubMed]
- Wada, S.; Kanzaki, H.; Katsumata, Y.; Yamaguchi, Y.; Narimiya, T.; Attucks, O.C.; Tomonari, H. Bach1 Inhibition Suppresses Osteoclastogenesis via Reduction of the Signaling via Reactive Oxygen Species by Reinforced Antioxidation. Front. Cell Dev. Biol. Orig. Res. 2020, 8, 740. [Google Scholar] [CrossRef]
- Furukawa, M.; Xiong, Y. BTB protein Keap1 targets antioxidant transcription factor Nrf2 for ubiquitination by the Cullin 3-Roc1 ligase. Mol. Cell. Biol. 2005, 25, 162–171. [Google Scholar] [CrossRef] [PubMed]
- Farré, D.; Roset, R.; Huerta, M.; Adsuara, J.E.; Roselló, L.; Albà, M.M.; Messeguer, X. Identification of patterns in biological sequences at the ALGGEN server: PROMO and MALGEN. Nucleic Acids Res. 2003, 31, 3651–3653. [Google Scholar] [CrossRef]
- Tsunoda, T.; Takagi, T. Estimating transcription factor bindability on DNA. Bioinformatics 1999, 15, 622–630. [Google Scholar] [CrossRef] [PubMed]
- Rushmore, T.H.; Morton, M.R.; Pickett, C.B. The antioxidant responsive element. Activation by oxidative stress and identification of the DNA consensus sequence required for functional activity. J. Biol. Chem. 1991, 266, 11632–11639. [Google Scholar] [CrossRef]
- Terkeltaub, R.; Rosenbach, M.; Fong, F.; Goding, J. Causal link between nucleotide pyrophosphohydrolase overactivity and increased intracellular inorganic pyrophosphate generation demonstrated by transfection of cultured fibroblasts and osteoblasts with plasma cell membrane glycoprotein–1. Arthritis Rheum. 1994, 37, 934–941. [Google Scholar] [CrossRef]
- Fleisch, H.; Straumann, F.; Schenk, R.; Bisaz, S.; Allgower, M. Effect of condensed phosphates on calcification of chick embryo femurs in tissue culture. Am. J. Physiol. Leg. Content 1966, 211, 821–825. [Google Scholar] [CrossRef]
- Bellows, C.G.; Heersche, J.N.; Aubin, J.E. Inorganic phosphate added exogenously or released from beta-glycerophosphate initiates mineralization of osteoid nodules in vitro. Bone Min. 1992, 17, 15–29. [Google Scholar] [CrossRef] [PubMed]
- Davuluri, S.; Lood, C.; Chung, L. Calcinosis in systemic sclerosis. Curr. Opin. Rheumatol. 2022, 34, 319–327. [Google Scholar] [CrossRef] [PubMed]
- Addison, W.N.; Azari, F.; Sørensen, E.S.; Kaartinen, M.T.; McKee, M.D. Pyrophosphate inhibits mineralization of osteoblast cultures by binding to mineral, up-regulating osteopontin, and inhibiting alkaline phosphatase activity. J. Biol. Chem. 2007, 282, 15872–15883. [Google Scholar] [CrossRef] [PubMed]
- Albright, R.A.; Stabach, P.; Cao, W.; Kavanagh, D.; Mullen, I.; Braddock, A.A.; Braddock, D.T. ENPP1-Fc prevents mortality and vascular calcifications in rodent model of generalized arterial calcification of infancy. Nat. Commun. 2015, 6, 10006. [Google Scholar] [CrossRef] [PubMed]
- Nitschke, Y.; Yan, Y.; Buers, I.; Kintziger, K.; Askew, K.; Rutsch, F. ENPP1-Fc prevents neointima formation in generalized arterial calcification of infancy through the generation of AMP. Exp. Mol. Med. 2018, 50, 1–12. [Google Scholar] [CrossRef] [PubMed]
- Ferreira, C.R.; Kavanagh, D.; Oheim, R.; Zimmerman, K.; Stürznickel, J.; Li, X.; Braddock, D.T. Response of the ENPP1-Deficient Skeletal Phenotype to Oral Phosphate Supplementation and/or Enzyme Replacement Therapy: Comparative Studies in Humans and Mice. J. Bone Miner. Res. Off. J. Am. Soc. Bone Miner. Res. 2021, 36, 942–955. [Google Scholar] [CrossRef] [PubMed]
- Ferreira, C.R.; Ansh, A.J.; Nester, C.; O’Brien, C.; Stabach, P.R.; Murtada, S.I.; Braddock, D.T. Musculoskeletal Comorbidities and Quality of Life in ENPP1-Deficient Adults and the Response of Enthesopathy to Enzyme Replacement Therapy in Murine Models. J. Bone Miner. Res. Off. J. Am. Soc. Bone Miner. Res. 2022, 37, 494–504. [Google Scholar] [CrossRef]
- Jacobs, I.J.; Cheng, Z.; Ralph, D.; O’Brien, K.; Flaman, L.; Howe, J.; Sabbagh, Y. INZ-701, a recombinant ENPP1 enzyme, prevents ectopic calcification in an Abcc6(-/-) mouse model of pseudoxanthoma elasticum. Exp. Dermatol. 2022, 31, 1095–1101. [Google Scholar] [CrossRef] [PubMed]
- Assefa, F.; Kim, J.A.; Lim, J.; Nam, S.H.; Shin, H.I.; Park, E.K. The Neuropeptide Spexin Promotes the Osteoblast Differentiation of MC3T3-E1 Cells via the MEK/ERK Pathway and Bone Regeneration in a Mouse Calvarial Defect Model. Tissue Eng. Regen. Med. 2022, 19, 189–202. [Google Scholar] [CrossRef]
- Suzuki, T.; Hidaka, T.; Kumagai, Y.; Yamamoto, M. Environmental pollutants and the immune response. Nat. Immunol. 2020, 21, 1486–1495. [Google Scholar] [CrossRef]
- Correa, F.; Ljunggren, E.; Mallard, C.; Nilsson, M.; Weber, S.G.; Sandberg, M. The nrf2-inducible antioxidant defense in astrocytes can be both up- and down-regulated by activated microglia: Involvement of p38 mapk. Glia 2011, 59, 785–799. [Google Scholar] [CrossRef] [PubMed]
- Dimozi, A.; Mavrogonatou, E.; Sklirou, A.; Kletsas, D. Oxidative stress inhibits the proliferation, induces premature senescence and promotes a catabolic phenotype in human nucleus pulposus intervertebral disc cells. Eur. Cell Mater. 2015, 30, 89–102, discussion 103. [Google Scholar] [CrossRef] [PubMed]
- Ma, Y.F.; Wu, Z.H.; Gao, M.; Loor, J.J. Nuclear factor erythroid 2-related factor 2 antioxidant response element pathways protect bovine mammary epithelial cells against h(2)o(2)-induced oxidative damage in vitro. J. Dairy Sci. 2018, 101, 5329–5344. [Google Scholar] [CrossRef] [PubMed]
- Suzuki, T.; Yamamoto, M. Molecular basis of the Keap1-Nrf2 system. Free Radic. Biol. Med. 2015, 88, 93–100. [Google Scholar] [CrossRef] [PubMed]
- Tonelli, C.; Chio, I.I.C.; Tuveson, D.A. Transcriptional Regulation by Nrf2. Antioxid. Redox Signal. 2018, 29, 1727–1745. [Google Scholar] [CrossRef] [PubMed]
- Dhakshinamoorthy, S.; Jain, A.K.; Bloom, D.A.; Jaiswal, A.K. Bach1 competes with Nrf2 leading to negative regulation of the antioxidant response element (ARE)-mediated NAD(P)H:quinone oxidoreductase 1 gene expression and induction in response to antioxidants. J. Biol. Chem. 2005, 280, 16891–16900. [Google Scholar] [CrossRef] [PubMed]
- Slominski, A.T.; Kim, T.-K.; Janjetovic, Z.; Slominski, R.M.; Li, W.; Jetten, A.M.; Indra, A.K.; Mason, R.S.; Tuckey, R.C. Biological effects of cyp11a1-derived vitamin d and lumisterol metabolites in the skin. J. Investig. Dermatol. 2024, in press. [Google Scholar] [CrossRef]
- Cusano, N.E.; Rubin, M.R.; Irani, D.; Sliney, J., Jr.; Bilezikian, J.P. Use of parathyroid hormone in hypoparathyroidism. J. Endocrinol. Investig. 2013, 36, 1121–1127. [Google Scholar] [CrossRef]






Disclaimer/Publisher’s Note: The statements, opinions and data contained in all publications are solely those of the individual author(s) and contributor(s) and not of MDPI and/or the editor(s). MDPI and/or the editor(s) disclaim responsibility for any injury to people or property resulting from any ideas, methods, instructions or products referred to in the content. |
© 2024 by the authors. Licensee MDPI, Basel, Switzerland. This article is an open access article distributed under the terms and conditions of the Creative Commons Attribution (CC BY) license (https://creativecommons.org/licenses/by/4.0/).
Share and Cite
Tomomi, I.; Kanzaki, H.; Shimoyama, M.; Tohyama, S.; Ishikawa, M.; Katsumata, Y.; Arai, C.; Wada, S.; Manase, S.; Tomonari, H. Activation of Nuclear Factor Erythroid 2-Related Factor 2 Transcriptionally Upregulates Ectonucleotide Pyrophosphatase/Phosphodiesterase 1 Expression and Inhibits Ectopic Calcification in Mice. Antioxidants 2024, 13, 896. https://doi.org/10.3390/antiox13080896
Tomomi I, Kanzaki H, Shimoyama M, Tohyama S, Ishikawa M, Katsumata Y, Arai C, Wada S, Manase S, Tomonari H. Activation of Nuclear Factor Erythroid 2-Related Factor 2 Transcriptionally Upregulates Ectonucleotide Pyrophosphatase/Phosphodiesterase 1 Expression and Inhibits Ectopic Calcification in Mice. Antioxidants. 2024; 13(8):896. https://doi.org/10.3390/antiox13080896
Chicago/Turabian StyleTomomi, Ida, Hiroyuki Kanzaki, Miho Shimoyama, Syunnosuke Tohyama, Misao Ishikawa, Yuta Katsumata, Chihiro Arai, Satoshi Wada, Shugo Manase, and Hiroshi Tomonari. 2024. "Activation of Nuclear Factor Erythroid 2-Related Factor 2 Transcriptionally Upregulates Ectonucleotide Pyrophosphatase/Phosphodiesterase 1 Expression and Inhibits Ectopic Calcification in Mice" Antioxidants 13, no. 8: 896. https://doi.org/10.3390/antiox13080896
APA StyleTomomi, I., Kanzaki, H., Shimoyama, M., Tohyama, S., Ishikawa, M., Katsumata, Y., Arai, C., Wada, S., Manase, S., & Tomonari, H. (2024). Activation of Nuclear Factor Erythroid 2-Related Factor 2 Transcriptionally Upregulates Ectonucleotide Pyrophosphatase/Phosphodiesterase 1 Expression and Inhibits Ectopic Calcification in Mice. Antioxidants, 13(8), 896. https://doi.org/10.3390/antiox13080896

