Rosmarinic Acid Attenuates Salmonella enteritidis-Induced Inflammation via Regulating TLR9/NF-κB Signaling Pathway and Intestinal Microbiota
Abstract
1. Introduction
2. Materials and Methods
2.1. Reagents
2.2. Animal
2.3. Bacteria and Cell Culture
2.4. Minimum Inhibitory Concentration (MIC)
2.5. CCK-8 Assay
2.6. CFU Detection
2.7. Phagocytosis Test
2.8. Inflammatory Factor Detection
2.9. Molecular Docking
2.10. RA Pretreatment and SE Challenge in Mice
2.11. Measurement of Biochemical Indicators
2.12. Measurement of Cytokine Levels
2.13. Histological Evaluation
2.14. RT-qPCR
2.15. Western Blot
2.16. Analysis of 16S rDNA Sequencing
2.17. Data Analysis
3. Results
3.1. RA Alleviated Salmonella Enteritidis (SE) -Induced Inflammatory Responses In Vitro
3.2. RA Regulated TLR9/NF-κB Signaling Pathway

3.3. RA Inhibited NF-κB Signaling Pathway by Upregulating TLR9
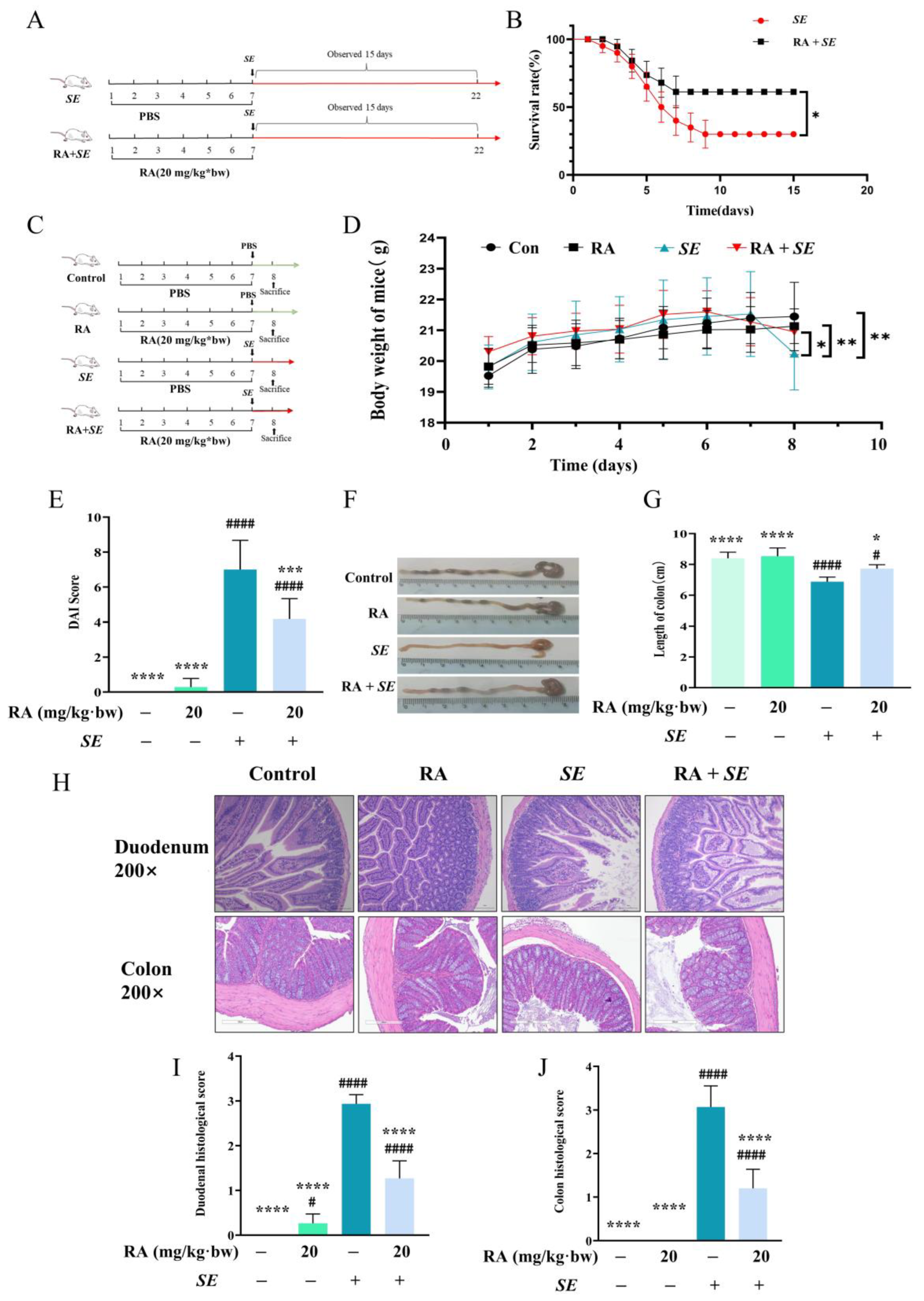
3.4. RA Provided Protection against SE in Mice
3.5. RA Alleviated SE-Induced Intestinal Inflammation and Oxidative Damage
3.6. RA Improved SE-Caused Intestinal Microbiota Disorder
3.7. RA Failed to Provide Protection in Pseudo Germ-Free Mice
3.8. The Regulation of TLR9/NF-κB Signaling Pathway by RA Was Dependent on Gut Microbiota
4. Discussion
5. Conclusions
Author Contributions
Funding
Institutional Review Board Statement
Informed Consent Statement
Data Availability Statement
Conflicts of Interest
Abbreviations
Appendix A
Appendix A.1
| Target Gene | Forward (5′–3′) | Reverse (5′–3′) | Genbank Number |
|---|---|---|---|
| TNF-α | CGCTGAGGTCAATCTGC | GGCTGGGTAGAGAATGGA | XM_042684006.1 |
| IL-6 | ACAGAAGGAGTGGCTAAGGA | AGGCATAACGCACTAGGTTT | XM_032905335.1 |
| TLR9 | CAGGAGCGGTGAAGGTG | GAAGGGAGGTCAGATTGGC | NM_031178.2 |
| β-actin | CCTCACTGTCCACCTTCC | GGGTGTAAAACGCAGCTC | XM_058569360.1 |
Appendix A.2
| Drug Concentration (mg/mL) | 4.00 | 2.00 | 1.00 | 0.500 | 0.250 | 0.125 | 0.0625 | 0.0313 | 0.0157 | 0.00785 | Positive Control | Negative Control |
|---|---|---|---|---|---|---|---|---|---|---|---|---|
| 1 | − | − | − | + | + | + | + | + | + | + | + | − |
| 2 | − | − | − | + | + | + | + | + | + | + | + | − |
| 3 | − | − | − | + | + | + | + | + | + | + | + | − |
Appendix A.3
| Run | Bind. Energy [kcal/mol] | Dissoc. Constant [pM] | Contacting Receptor Residues |
|---|---|---|---|
| 001 | 000008.6100 | 00000000488412.0000 | HIS A 394 THR A 395 ARG A 418 PHE A 419 PHE A 467 ASP A 469 ARG A 470 CYS A 471 LYS A 472 ASN A 473 LYS A 475 THR A 477 ASP A 479 SER A 481 ARG A 482 SER A 503 SER A 505 HIS A 506 ASP A 528 |
| 002 | 000008.6100 | 00000000488412.0000 | HIS A 394 THR A 395 ARG A 418 PHE A 419 PHE A 467 ASP A 469 ARG A 470 CYS A 471 LYS A 472 ASN A 473 LYS A 475 THR A 477 ASP A 479 SER A 481 ARG A 482 SER A 503 SER A 505 HIS A 506 ASP A 528 |
| 003 | 000008.4100 | 00000000684523.3125 | ARG A 418 PHE A 419 PHE A 467 ASP A 469 CYS A 471 LYS A 472 ASN A 473 LYS A 475 THR A 477 ASP A 479 SER A 481 SER A 503 SER A 505 ASP A 528 SER A 530 |
| 004 | 000008.4100 | 00000000684523.3125 | ARG A 418 PHE A 419 PHE A 467 ASP A 469 CYS A 471 LYS A 472 ASN A 473 LYS A 475 THR A 477 ASP A 479 SER A 481 SER A 503 SER A 505 ASP A 528 SER A 530 |
| 005 | 000008.3810 | 00000000718862.0000 | HIS A 394 THR A 395 HIS A 397 ARG A 418 PHE A 419 PHE A 467 ASP A 469 ARG A 470 CYS A 471 LYS A 472 ASN A 473 LYS A 475 THR A 477 ASP A 479 SER A 503 |
| 006 | 000008.3810 | 00000000718862.0000 | HIS A 394 THR A 395 HIS A 397 ARG A 418 PHE A 419 PHE A 467 ASP A 469 ARG A 470 CYS A 471 LYS A 472 ASN A 473 LYS A 475 THR A 477 ASP A 479 SER A 503 |
| 007 | 000008.3720 | 00000000729865.1875 | PRO A 30 ALA A 31 PHE A 32 LEU A 33 CYS A 35 GLU A 36 LEU A 37 LYS A 38 PRO A 39 GLN A 779 THR A 780 VAL A 782 PRO A 783 GLY A 784 LEU A 785 ALA A 786 |
| 008 | 000008.3720 | 00000000729865.1875 | PRO A 30 ALA A 31 PHE A 32 LEU A 33 CYS A 35 GLU A 36 LEU A 37 LYS A 38 PRO A 39 GLN A 779 THR A 780 VAL A 782 PRO A 783 GLY A 784 LEU A 785 ALA A 786 |
Appendix B
Appendix B.1

Appendix B.2

Appendix B.3

References
- LaRock, D.L.; Chaudhary, A.; Miller, S.I. Salmonellae interactions with host processes. Nat. Rev. Microbiol. 2015, 13, 191–205. [Google Scholar] [CrossRef] [PubMed]
- Karp, B.E.; Leeper, M.M.; Chen, J.C.; Tagg, K.A.; Francois Watkins, L.K.; Friedman, C.R. Multidrug-Resistant Salmonella Serotype Anatum in Travelers and Seafood from Asia, United States. Emerg. Infect. Dis. 2020, 26, 1030–1033. [Google Scholar] [CrossRef] [PubMed]
- Oueslati, W.; Rjeibi, M.R.; Mhadhbi, M.; Jbeli, M.; Zrelli, S.; Ettriqui, A. Prevalence, virulence and antibiotic susceptibility of Salmonella spp. strains, isolated from beef in Greater Tunis (Tunisia). Meat Sci. 2016, 119, 154–159. [Google Scholar] [CrossRef] [PubMed]
- Lin, D.; Yan, M.; Lin, S.; Chen, S. Increasing prevalence of hydrogen sulfide negative Salmonella in retail meats. Food Microbiol. 2014, 43, 1–4. [Google Scholar] [CrossRef] [PubMed]
- Elbediwi, M.; Pan, H.; Biswas, S.; Li, Y.; Yue, M. Emerging colistin resistance in Salmonella enterica serovar Newport isolates from human infections. Emerg. Microbes Infect. 2020, 9, 535–538. [Google Scholar] [CrossRef]
- Shi, S.; Wu, S.; Shen, Y.; Zhang, S.; Xiao, Y.; He, X.; Gong, J.; Farnell, Y.; Tang, Y.; Huang, Y.; et al. Iron oxide nanozyme suppresses intracellular Salmonella Enteritidis growth and alleviates infection in vivo. Theranostics 2018, 8, 6149–6162. [Google Scholar] [CrossRef]
- Zhang, K.; Griffiths, G.; Repnik, U.; Hornef, M. Seeing is understanding: Salmonella’s way to penetrate the intestinal epithelium. Int. J. Med. Microbiol. 2018, 308, 97–106. [Google Scholar] [CrossRef]
- Jacobson, A.; Lam, L.; Rajendram, M.; Tamburini, F.; Honeycutt, J.; Pham, T.; Van Treuren, W.; Pruss, K.; Stabler, S.R.; Lugo, K.; et al. A Gut Commensal-Produced Metabolite Mediates Colonization Resistance to Salmonella Infection. Cell Host Microbe 2018, 24, 296–307.e297. [Google Scholar] [CrossRef]
- Guo, F.; Liu, H.; Li, X.; Hu, Z.; Huang, J.; Bi, R.; Abbas, W.; Guo, Y.; Wang, Z. Sophy β-Glucan from the Black Yeast Aureobasidium pullulans Attenuates Salmonella-Induced Intestinal Epithelial Barrier Injury in Caco-2 Cell Monolayers via Exerting Anti-Oxidant and Anti-Inflammatory Properties. Antioxidants 2023, 13, 48. [Google Scholar] [CrossRef]
- Masud, S.; Prajsnar, T.K.; Torraca, V.; Lamers, G.E.M.; Benning, M.; Van Der Vaart, M.; Meijer, A.H. Macrophages target Salmonella by Lc3-associated phagocytosis in a systemic infection model. Autophagy 2019, 15, 796–812. [Google Scholar] [CrossRef]
- Kawai, T.; Akira, S. Toll-like receptors and their crosstalk with other innate receptors in infection and immunity. Immunity 2011, 34, 637–650. [Google Scholar] [CrossRef] [PubMed]
- Khanmohammadi, S.; Rezaei, N. Role of Toll-like receptors in the pathogenesis of COVID-19. J. Med. Virol. 2021, 93, 2735–2739. [Google Scholar] [CrossRef] [PubMed]
- Vaknin, I.; Blinder, L.; Wang, L.; Gazit, R.; Shapira, E.; Genina, O.; Pines, M.; Pikarsky, E.; Baniyash, M. A common pathway mediated through Toll-like receptors leads to T- and natural killer-cell immunosuppression. Blood 2008, 111, 1437–1447. [Google Scholar] [CrossRef] [PubMed]
- Zhan, R.; Han, Q.; Zhang, C.; Tian, Z.; Zhang, J. Toll-Like receptor 2 (TLR2) and TLR9 play opposing roles in host innate immunity against Salmonella enterica serovar Typhimurium infection. Infect. Immun. 2015, 83, 1641–1649. [Google Scholar] [CrossRef] [PubMed]
- Li, Y.; Liu, M.; Zuo, Z.; Liu, J.; Yu, X.; Guan, Y.; Zhan, R.; Han, Q.; Zhang, J.; Zhou, R.; et al. TLR9 Regulates the NF-κB-NLRP3-IL-1β Pathway Negatively in Salmonella-Induced NKG2D-Mediated Intestinal Inflammation. J. Immunol. 2017, 199, 761–773. [Google Scholar] [CrossRef] [PubMed]
- Zhang, Y.; Chen, R.; Zhang, D.; Qi, S.; Liu, Y. Metabolite interactions between host and microbiota during health and disease: Which feeds the other? Biomed. Pharmacother. 2023, 160, 114295. [Google Scholar] [CrossRef]
- Brown, E.M.; Clardy, J.; Xavier, R.J. Gut microbiome lipid metabolism and its impact on host physiology. Cell Host Microbe 2023, 31, 173–186. [Google Scholar] [CrossRef]
- Malesza, I.J.; Malesza, M.; Walkowiak, J.; Mussin, N.; Walkowiak, D.; Aringazina, R.; Bartkowiak-Wieczorek, J.; Mądry, E. High-Fat, Western-Style Diet, Systemic Inflammation, and Gut Microbiota: A Narrative Review. Cells 2021, 10, 3164. [Google Scholar] [CrossRef]
- Chen, C.; Liao, J.; Xia, Y.; Liu, X.; Jones, R.; Haran, J.; McCormick, B.; Sampson, T.R.; Alam, A.; Ye, K. Gut microbiota regulate Alzheimer’s disease pathologies and cognitive disorders via PUFA-associated neuroinflammation. Gut 2022, 71, 2233–2252. [Google Scholar] [CrossRef]
- Yang, G.; Wei, J.; Liu, P.; Zhang, Q.; Tian, Y.; Hou, G.; Meng, L.; Xin, Y.; Jiang, X. Role of the gut microbiota in type 2 diabetes and related diseases. Metab. Clin. Exp. 2021, 117, 154712. [Google Scholar] [CrossRef]
- Ducarmon, Q.R.; Zwittink, R.D.; Hornung, B.V.H.; van Schaik, W.; Young, V.B.; Kuijper, E.J. Gut Microbiota and Colonization Resistance against Bacterial Enteric Infection. Microbiol. Mol. Biol. Rev. 2019, 83, e00007-19. [Google Scholar] [CrossRef] [PubMed]
- Lubin, J.B.; Green, J.; Maddux, S.; Denu, L.; Duranova, T.; Lanza, M.; Wynosky-Dolfi, M.; Flores, J.N.; Grimes, L.P.; Brodsky, I.E.; et al. Arresting microbiome development limits immune system maturation and resistance to infection in mice. Cell Host Microbe 2023, 31, 554–570.e557. [Google Scholar] [CrossRef] [PubMed]
- Liu, J.; Liu, H.; Liu, H.; Teng, Y.; Qin, N.; Ren, X.; Xia, X. Live and pasteurized Akkermansia muciniphila decrease susceptibility to Salmonella Typhimurium infection in mice. J. Adv. Res. 2023, 52, 89–102. [Google Scholar] [CrossRef] [PubMed]
- Tsou, L.K.; Lara-Tejero, M.; RoseFigura, J.; Zhang, Z.J.; Wang, Y.C.; Yount, J.S.; Lefebre, M.; Dossa, P.D.; Kato, J.; Guan, F.; et al. Antibacterial Flavonoids from Medicinal Plants Covalently Inactivate Type III Protein Secretion Substrates. J. Am. Chem. Soc. 2016, 138, 2209–2218. [Google Scholar] [CrossRef] [PubMed]
- Jin, B.R.; Chung, K.S.; Hwang, S.; Hwang, S.N.; Rhee, K.J.; Lee, M.; An, H.J. Rosmarinic acid represses colitis-associated colon cancer: A pivotal involvement of the TLR4-mediated NF-κB-STAT3 axis. Neoplasia 2021, 23, 561–573. [Google Scholar] [CrossRef]
- Chung, C.H.; Jung, W.; Keum, H.; Kim, T.W.; Jon, S. Nanoparticles Derived from the Natural Antioxidant Rosmarinic Acid Ameliorate Acute Inflammatory Bowel Disease. ACS Nano 2020, 14, 6887–6896. [Google Scholar] [CrossRef]
- Elian, C.; Andaloussi, S.A.; Moilleron, R.; Decousser, J.W.; Boyer, C.; Versace, D.L. Biobased polymer resources and essential oils: A green combination for antibacterial applications. J. Mater. Chem. B 2022, 10, 9081–9124. [Google Scholar] [CrossRef]
- Righi, N.; Boumerfeg, S.; Fernandes, P.A.R.; Deghima, A.; Baali, F.; Coelho, E.; Cardoso, S.M.; Coimbra, M.A.; Baghiani, A. Thymus algeriensis Bioss & Reut: Relationship of phenolic compounds composition with in vitro/in vivo antioxidant and antibacterial activity. Food Res. Int. 2020, 136, 109500. [Google Scholar] [CrossRef]
- Huerta-Madroñal, M.; Caro-León, J.; Espinosa-Cano, E.; Aguilar, M.R.; Vázquez-Lasa, B. Chitosan–Rosmarinic acid conjugates with antioxidant, anti-inflammatory and photoprotective properties. Carbohydr. Polym. 2021, 273, 118619. [Google Scholar] [CrossRef]
- Dahchour, A. Anxiolytic and antidepressive potentials of rosmarinic acid: A review with a focus on antioxidant and anti-inflammatory effects. Pharmacol. Res. 2022, 184, 106421. [Google Scholar] [CrossRef]
- Noor, S.; Mohammad, T.; Rub, M.A.; Raza, A.; Azum, N.; Yadav, D.K.; Hassan, M.I.; Asiri, A.M. Biomedical features and therapeutic potential of rosmarinic acid. Arch. Pharmacal Res. 2022, 45, 205–228. [Google Scholar] [CrossRef] [PubMed]
- Zhang, J.; Cui, X.; Zhang, M.; Bai, B.; Yang, Y.; Fan, S. The antibacterial mechanism of perilla rosmarinic acid. Biotechnol. Appl. Biochem. 2022, 69, 1757–1764. [Google Scholar] [CrossRef] [PubMed]
- Singla, B.; Holmdahl, R.; Csanyi, G. Editorial: Oxidants and Redox Signaling in Inflammation. Front. Immunol. 2019, 10, 545. [Google Scholar] [CrossRef] [PubMed]
- Schnupf, P.; Gaboriau-Routhiau, V.; Cerf-Bensussan, N. Modulation of the gut microbiota to improve innate resistance. Curr. Opin. Immunol. 2018, 54, 137–144. [Google Scholar] [CrossRef] [PubMed]
- Desai, M.S.; Seekatz, A.M.; Koropatkin, N.M.; Kamada, N.; Hickey, C.A.; Wolter, M.; Pudlo, N.A.; Kitamoto, S.; Terrapon, N.; Muller, A.; et al. A Dietary Fiber-Deprived Gut Microbiota Degrades the Colonic Mucus Barrier and Enhances Pathogen Susceptibility. Cell 2016, 167, 1339–1353.e1321. [Google Scholar] [CrossRef]
- Li, J.; Cha, R.; Zhao, X.; Guo, H.; Luo, H.; Wang, M.; Zhou, F.; Jiang, X. Gold Nanoparticles Cure Bacterial Infection with Benefit to Intestinal Microflora. ACS Nano 2019, 13, 5002–5014. [Google Scholar] [CrossRef]
- Wotzka, S.Y.; Nguyen, B.D.; Hardt, W.D. Salmonella Typhimurium Diarrhea Reveals Basic Principles of Enteropathogen Infection and Disease-Promoted DNA Exchange. Cell Host Microbe 2017, 21, 443–454. [Google Scholar] [CrossRef]
- Li, M.; Yu, L.; Zhai, Q.; Chu, C.; Wang, S.; Zhao, J.; Zhang, H.; Tian, F.; Chen, W. Combined Ganoderma lucidum polysaccharide and ciprofloxacin therapy alleviates Salmonella enterica infection, protects the intestinal barrier, and regulates gut microbiota. Food Funct. 2023, 14, 6896–6913. [Google Scholar] [CrossRef]
- Dong, N.; Li, X.; Xue, C.; Wang, C.; Xu, X.; Bi, C.; Shan, A.; Li, D. Astragalus polysaccharides attenuated inflammation and balanced the gut microflora in mice challenged with Salmonella typhimurium. Int. Immunopharmacol. 2019, 74, 105681. [Google Scholar] [CrossRef]
- Yuan, H.; Zhou, L.; Chen, Y.; You, J.; Hu, H.; Li, Y.; Huang, R.; Wu, S. Salmonella effector SopF regulates PANoptosis of intestinal epithelial cells to aggravate systemic infection. Gut Microbes 2023, 15, 2180315. [Google Scholar] [CrossRef]
- Shi, Z.; Nan, Y.; Zhou, X.; Zhang, W.; Zhang, Z.; Zhang, C.; Duan, H.; Ge, J.; Zhao, L. Molecular Mechanisms of Intestinal Protection by Levilactobacillus brevis 23017 against Salmonella typhimurium C7731-Induced Damage: Role of Nrf2. Microorganisms 2024, 12, 1135. [Google Scholar] [CrossRef] [PubMed]
- Ookawara, T.; Imazeki, N.; Matsubara, O.; Kizaki, T.; Oh-Ishi, S.; Nakao, C.; Sato, Y.; Ohno, H. Tissue distribution of immunoreactive mouse extracellular superoxide dismutase. Am. J. Physiol. 1998, 275, C840–C847. [Google Scholar] [CrossRef] [PubMed]
- Sottero, B.; Rossin, D.; Poli, G.; Biasi, F. Lipid Oxidation Products in the Pathogenesis of Inflammation-related Gut Diseases. Curr. Med. Chem. 2018, 25, 1311–1326. [Google Scholar] [CrossRef] [PubMed]
- Wesch, D.; Peters, C.; Oberg, H.H.; Pietschmann, K.; Kabelitz, D. Modulation of γδ T cell responses by TLR ligands. Cell. Mol. Life Sci. 2011, 68, 2357–2370. [Google Scholar] [CrossRef] [PubMed]
- Arpaia, N.; Godec, J.; Lau, L.; Sivick, K.E.; McLaughlin, L.M.; Jones, M.B.; Dracheva, T.; Peterson, S.N.; Monack, D.M.; Barton, G.M. TLR signaling is required for Salmonella typhimurium virulence. Cell 2011, 144, 675–688. [Google Scholar] [CrossRef]
- Celhar, T.; Yasuga, H.; Lee, H.Y.; Zharkova, O.; Tripathi, S.; Thornhill, S.I.; Lu, H.K.; Au, B.; Lim, L.H.K.; Thamboo, T.P.; et al. Toll-Like Receptor 9 Deficiency Breaks Tolerance to RNA-Associated Antigens and Up-Regulates Toll-Like Receptor 7 Protein in Sle1 Mice. Arthritis Rheumatol. 2018, 70, 1597–1609. [Google Scholar] [CrossRef]
- Yu, H.; Lin, L.; Zhang, Z.; Zhang, H.; Hu, H. Targeting NF-κB pathway for the therapy of diseases: Mechanism and clinical study. Signal Transduct. Target. Ther. 2020, 5, 209. [Google Scholar] [CrossRef]
- Feng, Z.; Li, X.; Lin, J.; Zheng, W.; Hu, Z.; Xuan, J.; Ni, W.; Pan, X. Oleuropein inhibits the IL-1β-induced expression of inflammatory mediators by suppressing the activation of NF-κB and MAPKs in human osteoarthritis chondrocytes. Food Funct. 2017, 8, 3737–3744. [Google Scholar] [CrossRef]
- Fung, T.C.; Olson, C.A.; Hsiao, E.Y. Interactions between the microbiota, immune and nervous systems in health and disease. Nat. Neurosci. 2017, 20, 145–155. [Google Scholar] [CrossRef]
- Perler, B.K.; Friedman, E.S.; Wu, G.D. The Role of the Gut Microbiota in the Relationship Between Diet and Human Health. Annu. Rev. Physiol. 2023, 85, 449–468. [Google Scholar] [CrossRef]
- Oliveira-Alves, S.C.; Vendramini-Costa, D.B.; Betim Cazarin, C.B.; Maróstica Júnior, M.R.; Borges Ferreira, J.P.; Silva, A.B.; Prado, M.A.; Bronze, M.R. Characterization of phenolic compounds in chia (Salvia hispanica L.) seeds, fiber flour and oil. Food Chem. 2017, 232, 295–305. [Google Scholar] [CrossRef] [PubMed]
- Zhou, Z.; He, W.; Tian, H.; Zhan, P.; Liu, J. Thyme (Thymus vulgaris L.) polyphenols ameliorate DSS-induced ulcerative colitis of mice by mitigating intestinal barrier damage, regulating gut microbiota, and suppressing TLR4/NF-κB-NLRP3 inflammasome pathways. Food Funct. 2023, 14, 1113–1132. [Google Scholar] [CrossRef] [PubMed]
- Ma, L.; Ni, Y.; Wang, Z.; Tu, W.; Ni, L.; Zhuge, F.; Zheng, A.; Hu, L.; Zhao, Y.; Zheng, L.; et al. Spermidine improves gut barrier integrity and gut microbiota function in diet-induced obese mice. Gut Microbes 2020, 12, 1832857. [Google Scholar] [CrossRef] [PubMed]
- Li, D.T.; Feng, Y.; Tian, M.L.; Ji, J.F.; Hu, X.S.; Chen, F. Gut microbiota-derived inosine from dietary barley leaf supplementation attenuates colitis through PPARγ Signaling activation. Microbiome 2021, 9, 83. [Google Scholar] [CrossRef]
- Fang, D.; Xu, T.Q.; Sun, J.Y.; Shi, J.R.; Li, F.L.; Yin, Y.Q.; Wang, Z.Q.; Liu, Y. Nicotinamide Mononucleotide Ameliorates Sleep Deprivation-Induced Gut Microbiota Dysbiosis and Restores Colonization Resistance against Intestinal Infections. Adv. Sci. 2023, 10, e2207170. [Google Scholar] [CrossRef]







Disclaimer/Publisher’s Note: The statements, opinions and data contained in all publications are solely those of the individual author(s) and contributor(s) and not of MDPI and/or the editor(s). MDPI and/or the editor(s) disclaim responsibility for any injury to people or property resulting from any ideas, methods, instructions or products referred to in the content. |
© 2024 by the authors. Licensee MDPI, Basel, Switzerland. This article is an open access article distributed under the terms and conditions of the Creative Commons Attribution (CC BY) license (https://creativecommons.org/licenses/by/4.0/).
Share and Cite
Yi, D.; Wang, M.; Liu, X.; Qin, L.; Liu, Y.; Zhao, L.; Peng, Y.; Liang, Z.; He, J. Rosmarinic Acid Attenuates Salmonella enteritidis-Induced Inflammation via Regulating TLR9/NF-κB Signaling Pathway and Intestinal Microbiota. Antioxidants 2024, 13, 1265. https://doi.org/10.3390/antiox13101265
Yi D, Wang M, Liu X, Qin L, Liu Y, Zhao L, Peng Y, Liang Z, He J. Rosmarinic Acid Attenuates Salmonella enteritidis-Induced Inflammation via Regulating TLR9/NF-κB Signaling Pathway and Intestinal Microbiota. Antioxidants. 2024; 13(10):1265. https://doi.org/10.3390/antiox13101265
Chicago/Turabian StyleYi, Dandan, Menghui Wang, Xia Liu, Lanqian Qin, Yu Liu, Linyi Zhao, Ying Peng, Zhengmin Liang, and Jiakang He. 2024. "Rosmarinic Acid Attenuates Salmonella enteritidis-Induced Inflammation via Regulating TLR9/NF-κB Signaling Pathway and Intestinal Microbiota" Antioxidants 13, no. 10: 1265. https://doi.org/10.3390/antiox13101265
APA StyleYi, D., Wang, M., Liu, X., Qin, L., Liu, Y., Zhao, L., Peng, Y., Liang, Z., & He, J. (2024). Rosmarinic Acid Attenuates Salmonella enteritidis-Induced Inflammation via Regulating TLR9/NF-κB Signaling Pathway and Intestinal Microbiota. Antioxidants, 13(10), 1265. https://doi.org/10.3390/antiox13101265

