Intrarenal Arterial Transplantation of Dexmedetomidine Preconditioning Adipose Stem-Cell-Derived Microvesicles Confers Further Therapeutic Potential to Attenuate Renal Ischemia/Reperfusion Injury through miR-122-5p/Erythropoietin/Apoptosis Axis
Abstract
:1. Introduction
2. Methods and Materials
2.1. Animals and ADSC Preparation
2.2. Identification of ADSCs by Surface Marker
2.3. Purification of MVs
2.4. Cell Culture
2.5. Cell Viability by MTT Assay
2.6. Wound Healing Assay
2.7. Extraction of RNA for miRNA Assay
2.8. Grouping and Renal IR Induction
2.9. Tracking of Intrarenal Arterial Administered MV and DEX MV in Rat Kidneys
2.10. In Vivo and In Vitro Chemiluminescence (CL) Recording for Measurement of Reactive Oxygen Species (ROS) Activity
2.11. Renal Microcirculation Determination
2.12. Renal Arterial Blood Flow Determination
2.13. Western Blot
2.14. Histologic Studies
2.15. Immunohistochemistry
2.16. Immunofluorescence Stain
2.17. Luciferase Reporter Assay
2.18. Statistical Analysis
3. Results
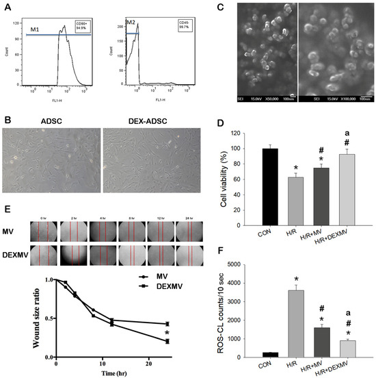
3.1. Characteristics and Effect of MV and DEXMV on Cell Viability, Wound Healing Rate, and Antioxidant Activity
3.2. DEXMVs Were More Efficient Than MVs in Increasing CD44 Expression in Rat Kidneys
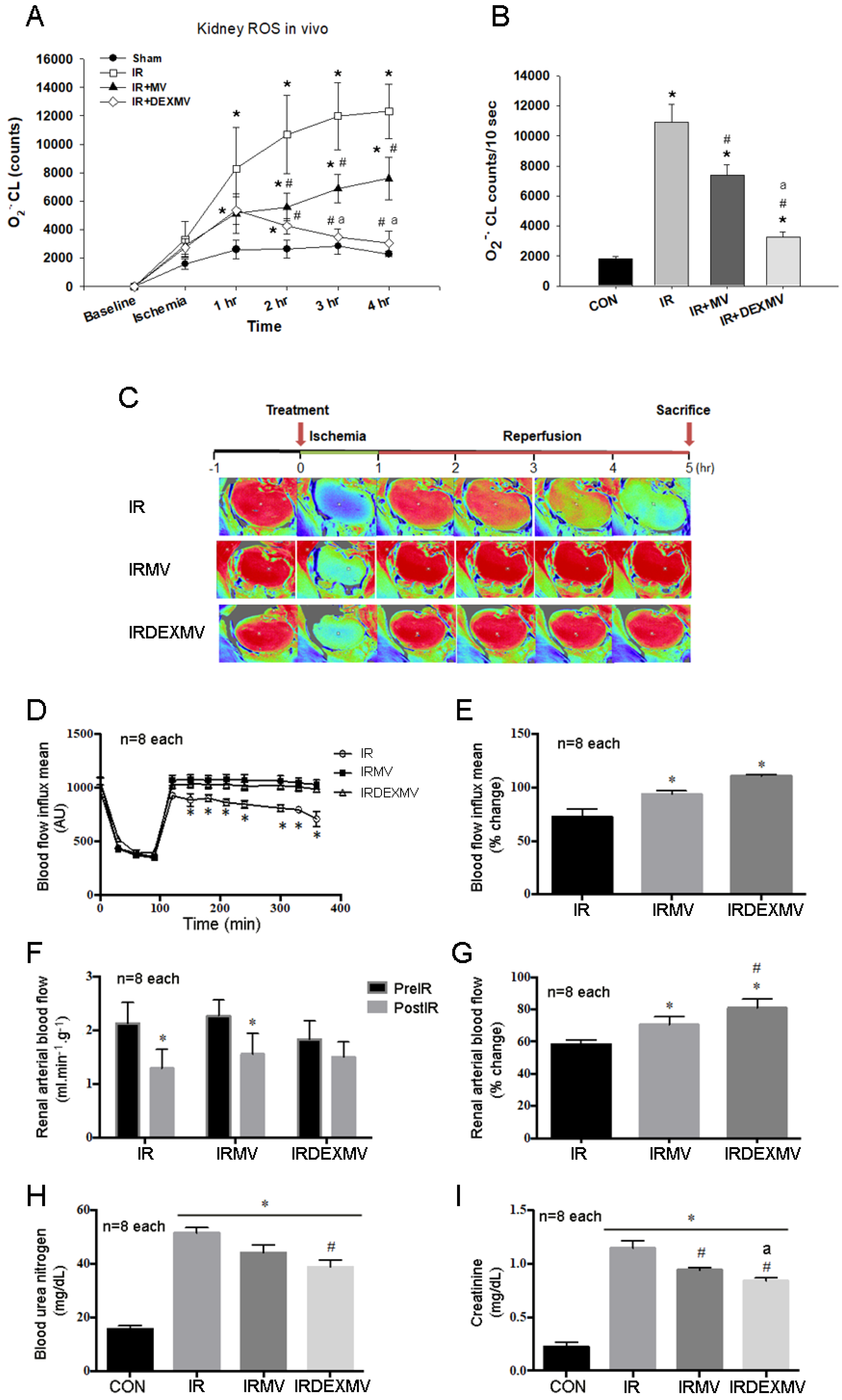
3.3. MVs and DEXMVs Preserved Renal Microcirculation, Hemodynamics, and Function
3.4. MVs and DEX-MVs Reduced IR-Induced Inflammation and Apoptosis
3.5. MiR-122-5p Was the Highest-Expression miRNA in IR Kidneys
3.6. MVs and DEX-MVs Decreased IR-Induced Apoptosis by Western Blot
3.7. MiR-122-5p Inhibitor or EPO Attenuated H/R Induced Annexin V-Apoptosis through Upregulation of Bcl-2 and Downregulation of Bax in NRK-52E Cells by Immunofluorescence
3.8. MiR-122-5p Inhibitor or EPO Ameliorated H/R-Induced Apoptosis through the Upregulation of Bcl-2 and Downregulation of Bax in NRK-52E Cells by Western Blot
4. Discussion
5. Conclusions
Author Contributions
Funding
Institutional Review Board Statement
Informed Consent Statement
Data Availability Statement
Conflicts of Interest
Abbreviation
| ADSC | adipose-derived stem cells; | 
| BSA | bovine serum albumin; | 
| DEXMV | dexmedetomidine preconditioning adipose-derived stem cell microvesicles; | 
| DMEM | Dulbecco’s modified Eagle’s medium; | 
| EPO | erythropoietin; | 
| FBS | fetal bovine serum; | 
| H/R | hypoxia/reoxygenation; | 
| IRDEXMV | ischemia/reperfusion and dexmedetomidine preconditioning adipose-derived stem cell microvesicles; | 
| IRMV | ischemia/reperfusion and adipose-derived stem cell microvesicles; | 
| IR | ischemia/reperfusion; | 
| miRNA | microRNA; | 
| MTT | 3-(4,5-Dimethylthiazol-2-yl)-2,5-diphenyltetrazolium bromide; | 
| MV | microvesicles; | 
| ROS | reactive oxygen species; | 
| SVF | stromal vascular fraction; | 
| NF-κB | nuclear factor-kappa B; | 
| PARP | poly(ADP-ribose) polymerase | 
References
- Chien, C.-T.; Chang, T.-C.; Tsai, C.-Y.; Shyue, S.-K.; Lai, M.-K. Adenovirus-Mediated bcl-2 Gene Transfer Inhibits Renal Ischemia/Reperfusion Induced Tubular Oxidative Stress and Apoptosis. Am. J. Transplant. 2005, 5, 1194–1203. [Google Scholar] [CrossRef] [PubMed]
- Yang, C.-C.; Yao, C.-A.; Yang, J.-C.; Chien, C.-T. Sialic Acid Rescues Repurified Lipopolysaccharide-Induced Acute Renal Failure via Inhibiting TLR4/PKC/gp91-Mediated Endoplasmic Reticulum Stress, Apoptosis, Autophagy, and Pyroptosis Signaling. Toxicol. Sci. 2014, 141, 155–165. [Google Scholar] [CrossRef] [PubMed]
- Kim, D.-W.; Staples, M.; Shinozuka, K.; Pantcheva, P.; Kang, S.-D.; Borlongan, C.V. Wharton’s Jelly-Derived Mesenchymal Stem Cells: Phenotypic Characterization and Optimizing Their Therapeutic Potential for Clinical Applications. Int. J. Mol. Sci. 2013, 14, 11692–11712. [Google Scholar] [CrossRef] [PubMed]
- Deng, Z.-B.; Poliakov, A.; Hardy, R.W.; Clements, R.; Liu, C.; Liu, Y.; Wang, J.; Xiang, X.; Zhang, S.; Zhuang, X.; et al. Adipose Tissue Exosome-Like Vesicles Mediate Activation of Macrophage-Induced Insulin Resistance. Diabetes 2009, 58, 2498–2505. [Google Scholar] [CrossRef] [PubMed]
- Altadill, T.; Campoy, I.; Lanau, L.; Gill, K.; Rigau, M.; Gil-Moreno, A.; Reventos, J.; Byers, S.; Colas, E.; Cheema, A.K. Enabling Metabolomics Based Biomarker Discovery Studies Using Molecular Phenotyping of Exosome-Like Vesicles. PLoS ONE 2016, 11, e0151339. [Google Scholar] [CrossRef] [PubMed]
- Braicu, C.; Tomuleasa, C.; Monroig, P.D.C.; Cucuianu, A.; Berindanneagoe, I.A.; Calin, G. Exosomes as divine messengers: Are they the Hermes of modern molecular oncology? Cell Death Differ. 2014, 22, 34–45. [Google Scholar] [CrossRef] [PubMed]
- Lee, C.G.; Kim, J.G.; Kim, H.J.; Kwon, H.-K.; Cho, I.J.; Choi, D.W.; Lee, W.H.; Kim, W.D.; Hwang, S.J.; Choi, S.; et al. Discovery of an integrative network of microRNAs and transcriptomics changes for acute kidney injury. Kidney Int. 2014, 86, 943–953. [Google Scholar] [CrossRef]
- Li, X.-Z.; Lv, C.-L.; Shi, J.-G.; Zhang, C.-X. MiR-543-3p promotes locomotor function recovery after spinal cord injury by inhibiting the expression of tumor necrosis factor superfamily member 15 in rats. Eur. Rev. Med. Pharmacol. Sci. 2019, 23, 2701–2709. [Google Scholar]
- Xue, X.; Wang, H.; Su, J. Inhibition of MiR-122 Decreases Cerebral Ischemia-reperfusion Injury by Upregulating DJ-1-Phosphatase and Tensin Homologue Deleted on Chromosome 10 (PTEN)/Phosphonosinol-3 Kinase (PI3K)/AKT. Med. Sci. Monit. 2020, 26, e915825. [Google Scholar] [CrossRef]
- Sung, P.-H.; Chiang, H.-J.; Wallace, C.G.; Yang, C.-C.; Chen, Y.-T.; Chen, K.-H.; Chen, C.-H.; Shao, P.-L.; Chen, Y.-L.; Chua, S.; et al. Exendin-4-assisted adipose derived mesenchymal stem cell therapy protects renal function against co-existing acute kidney ischemia-reperfusion injury and severe sepsis syndrome in rat. Am. J. Transl. Res. 2017, 9, 3167–3183. [Google Scholar]
- Bao, N.; Tang, B.; Wang, J. Dexmedetomidine Preconditioning Protects Rats from Renal Ischemia–Reperfusion Injury Accompanied with Biphasic Changes of Nuclear Factor-Kappa B Signaling. J. Immunol. Res. 2020, 2020, 3230490. [Google Scholar] [CrossRef]
- Feng, J.; Yao, W.; Zhang, Y.; Xiang, A.P.; Yuan, D.; Hei, Z. Intravenous Anesthetics Enhance the Ability of Human Bone Marrow-Derived Mesenchymal Stem Cells to Alleviate Hepatic Ischemia-Reperfusion Injury in a Receptor-Dependent Manner. Cell. Physiol. Biochem. 2018, 47, 556–566. [Google Scholar] [CrossRef]
- Francis, M.P.; Sachs, P.C.; Elmore, L.W.; Holt, S.E. Isolating adipose-derived mesenchymal stem cells from lipoaspirate blood and saline fraction. Organogenesis 2010, 6, 11–14. [Google Scholar] [CrossRef]
- Niyaz, M.; Gurpinar, Ö.A.; Gunaydin, S.; Onur, M.A. Isolation, culturing and characterization of rat adipose tissue-derived mesenchymal stem cells: A simple technique. Turk. J. Biol. 2012, 36, 658–664. [Google Scholar] [CrossRef]
- Wang, L.; Zhao, Y.; Pan, X.; Zhang, Y.; Lin, L.; Wu, Y.; Huang, Y.; He, H. Adipose-derived stem cell transplantation improves learning and memory via releasing neurotrophins in rat model of temporal lobe epilepsy. Brain Res. 2020, 1750, 147121. [Google Scholar] [CrossRef]
- Whittington, R.A.; Virág, L.; Gratuze, M.; Petry, F.R.; Noël, A.; Poitras, I.; Truchetti, G.; Marcouiller, F.; Papon, M.-A.; El Khoury, N.; et al. Dexmedetomidine increases tau phosphorylation under normothermic conditions in vivo and in vitro. Neurobiol. Aging 2015, 36, 2414–2428. [Google Scholar] [CrossRef]
- Feng, X.; Guan, W.; Zhao, Y.; Wang, C.; Song, M.; Yao, Y.; Yang, T.; Fan, H. Dexmedetomidine ameliorates lipopolysaccharide-induced acute kidney injury in rats by inhibiting inflammation and oxidative stress via the GSK-3β/Nrf2 signaling pathway. J. Cell. Physiol. 2019, 234, 18994–19009. [Google Scholar] [CrossRef]
- Ju, G.-Q.; Cheng, J.; Zhong, L.; Wu, S.; Zou, X.-Y.; Zhang, G.-Y.; Gu, D.; Miao, S.; Zhu, Y.-J.; Sun, J.; et al. Microvesicles Derived from Human Umbilical Cord Mesenchymal Stem Cells Facilitate Tubular Epithelial Cell Dedifferentiation and Growth via Hepatocyte Growth Factor Induction. PLoS ONE 2015, 10, e0121534. [Google Scholar] [CrossRef]
- Théry, C.; Amigorena, S.; Raposo, G.; Clayton, A. Isolation and characterization of exosomes from cell culture supernatants and biological fluids. Curr. Protoc. Cell Biol. 2006, 2226, 3–22. [Google Scholar] [CrossRef]
- Li, X.; Liao, J.; Su, X.; Li, W.; Bi, Z.; Wang, J.; Su, Q.; Huang, H.; Wei, Y.; Gao, Y.; et al. Human urine-derived stem cells protect against renal ischemia/reperfusion injury in a rat model via exosomal miR-146a-5p which targets IRAK1. Theranostics 2020, 10, 9561–9578. [Google Scholar] [CrossRef]
- Yang, C.-C.; Chen, K.-H.; Hsu, S.-P.; Chien, C.-T. Augmented Renal Prostacyclin by Intrarenal Bicistronic Cyclo-oxygenase-1/Prostacyclin Synthase Gene Transfer Attenuates Renal Ischemia-Reperfusion Injury. Transplantation 2013, 96, 1043–1051. [Google Scholar] [CrossRef] [PubMed]
- Sharples, E.J.; Patel, N.; Brown, P.; Stewart, K.; Mota-Philipe, H.; Sheaff, M.; Kieswich, J.; Allen, D.; Harwood, S.; Raftery, M.; et al. Erythropoietin Protects the Kidney against the Injury and Dysfunction Caused by Ischemia-Reperfusion. J. Am. Soc. Nephrol. 2004, 15, 2115–2124. [Google Scholar] [CrossRef] [PubMed]
- Chang, H.-H.; Hsu, S.-P.; Chien, C.-T. Intrarenal Transplantation of Hypoxic Preconditioned Mesenchymal Stem Cells Improves Glomerulonephritis through Anti-Oxidation, Anti-ER Stress, Anti-Inflammation, Anti-Apoptosis, and Anti-Autophagy. Antioxidants 2019, 9, 2. [Google Scholar] [CrossRef] [PubMed]
- Park, H.-J.; Kong, M.J.; Jang, H.-J.; Cho, J.-I.; Park, E.-J.; Lee, I.-K.; Frøkiær, J.; Norregaard, R.; Park, K.M.; Kwon, T.-H. A nonbiodegradable scaffold-free cell sheet of genome-engineered mesenchymal stem cells inhibits development of acute kidney injury. Kidney Int. 2020, 99, 117–133. [Google Scholar] [CrossRef]
- Sivanathan, K.N.; Coates, P.T. Improving human kidney function in renovascular disease with mesenchymal stem cell therapy. Kidney Int. 2020, 97, 655–656. [Google Scholar] [CrossRef]
- Chien, C.-T.; Lee, P.-H.; Chen, C.-F.; Ma, M.-C.; Lai, M.-K.; Hsu, S.-M. De Novo Demonstration and Co-localization of Free-Radical Production and Apoptosis Formation in Rat Kidney Subjected to Ischemia/Reperfusion. J. Am. Soc. Nephrol. 2001, 12, 973–982. [Google Scholar] [CrossRef]
- Martinez, M.C.; Andriantsitohaina, R. Microparticles in Angiogenesis: Therapeutic potential. Circ. Res. 2011, 109, 110–119. [Google Scholar] [CrossRef]
- Baglio, S.R.; Rooijers, K.; Koppers-Lalic, D.; Verweij, F.J.; Lanzón, M.P.; Zini, N.; Naaijkens, B.; Perut, F.; Niessen, H.W.M.; Baldini, N.; et al. Human bone marrow- and adipose-mesenchymal stem cells secrete exosomes enriched in distinctive miRNA and tRNA species. Stem Cell Res. Ther. 2015, 6, 127. [Google Scholar] [CrossRef]
- Cantaluppi, V.; Gatti, S.; Medica, D.; Figliolini, F.; Bruno, S.; Deregibus, M.C.; Sordi, A.; Biancone, L.; Tetta, C.; Camussi, G. Microvesicles derived from endothelial progenitor cells protect the kidney from ischemia–reperfusion injury by microRNA-dependent reprogramming of resident renal cells. Kidney Int. 2012, 82, 412–427. [Google Scholar] [CrossRef]
- Yuan, W.; Liang, L.; Huang, K.; Deng, Y.; Dong, M.; Wang, G.; Zou, F. MiR-122-5p and miR-326-3p promote cadmium-induced NRK-52E cell apoptosis by downregulating PLD1. Environ. Toxicol. 2020, 35, 1334–1342. [Google Scholar] [CrossRef]
- Neamah, W.H.; Singh, N.P.; Alghetaa, H.; Abdulla, O.; Chatterjee, S.; Busbee, P.B.; Nagarkatti, M.; Nagarkatti, P. AhR Activation Leads to Massive Mobilization of Myeloid-Derived Suppressor Cells with Immunosuppressive Activity through Regulation of CXCR2 and MicroRNA miR-150-5p and miR-543-3p That Target Anti-Inflammatory Genes. J. Immunol. 2019, 203, 1830–1844. [Google Scholar] [CrossRef]
- Wang, J.; Chen, S.; Ma, X.; Cheng, C.; Xiao, X.; Chen, J.; Liu, S.; Zhao, B.; Chen, Y. Effects of Endothelial Progenitor Cell-Derived Microvesicles on Hypoxia/Reoxygenation-Induced Endothelial Dysfunction and Apoptosis. Oxid. Med. Cell. Longev. 2013, 2013, 572729. [Google Scholar] [CrossRef]
- Golmohammadi, M.G.; Banaei, S.; Nejati, K.; Chinifroush-Asl, M.M. Vitamin D3 and erythropoietin protect against renal ischemia-reperfusion injury via heat shock protein 70 and microRNA-21 expression. Sci. Rep. 2020, 10, 20906. [Google Scholar] [CrossRef]
- Wang, Y.; Lu, X.; He, J.; Zhao, W. Influence of erythropoietin on microvesicles derived from mesenchymal stem cells protecting renal function of chronic kidney disease. Stem Cell Res. Ther. 2015, 6, 100. [Google Scholar] [CrossRef] [PubMed]
- Liu, N.; Tian, J.; Wang, W.; Han, G.; Cheng, J.; Huang, J.; Zhang, J. Effect of erythropoietin on mesenchymal stem cell differentiation and secretion in vitro in an acute kidney injury microenvironment. Genet. Mol. Res. 2013, 12, 6477–6487. [Google Scholar] [CrossRef]
- Lempiäinen, J.; Finckenberg, P.; Mervaala, E.E.; Storvik, M.; Kaivola, J.; Lindstedt, K.; Levijoki, J.; Mervaala, E.M. Dexmedetomidine preconditioning ameliorates kidney ischemia-reperfusion injury. Pharmacol. Res. Perspect. 2014, 2, e00045. [Google Scholar] [CrossRef]
- Lou, G.; Chen, Z.; Zheng, M.; Liu, Y. Mesenchymal stem cell-derived exosomes as a new therapeutic strategy for liver diseases. Exp. Mol. Med. 2017, 49, e346. [Google Scholar] [CrossRef]









| Publisher’s Note: MDPI stays neutral with regard to jurisdictional claims in published maps and institutional affiliations. | 
© 2022 by the authors. Licensee MDPI, Basel, Switzerland. This article is an open access article distributed under the terms and conditions of the Creative Commons Attribution (CC BY) license (https://creativecommons.org/licenses/by/4.0/).
Share and Cite
Cheng, Y.-H.; Chen, K.-H.; Sung, Y.-T.; Yang, C.-C.; Chien, C.-T. Intrarenal Arterial Transplantation of Dexmedetomidine Preconditioning Adipose Stem-Cell-Derived Microvesicles Confers Further Therapeutic Potential to Attenuate Renal Ischemia/Reperfusion Injury through miR-122-5p/Erythropoietin/Apoptosis Axis. Antioxidants 2022, 11, 1702. https://doi.org/10.3390/antiox11091702
Cheng Y-H, Chen K-H, Sung Y-T, Yang C-C, Chien C-T. Intrarenal Arterial Transplantation of Dexmedetomidine Preconditioning Adipose Stem-Cell-Derived Microvesicles Confers Further Therapeutic Potential to Attenuate Renal Ischemia/Reperfusion Injury through miR-122-5p/Erythropoietin/Apoptosis Axis. Antioxidants. 2022; 11(9):1702. https://doi.org/10.3390/antiox11091702
Chicago/Turabian StyleCheng, Yu-Hsuan, Kuo-Hsin Chen, Yi-Ting Sung, Chih-Ching Yang, and Chiang-Ting Chien. 2022. "Intrarenal Arterial Transplantation of Dexmedetomidine Preconditioning Adipose Stem-Cell-Derived Microvesicles Confers Further Therapeutic Potential to Attenuate Renal Ischemia/Reperfusion Injury through miR-122-5p/Erythropoietin/Apoptosis Axis" Antioxidants 11, no. 9: 1702. https://doi.org/10.3390/antiox11091702
APA StyleCheng, Y.-H., Chen, K.-H., Sung, Y.-T., Yang, C.-C., & Chien, C.-T. (2022). Intrarenal Arterial Transplantation of Dexmedetomidine Preconditioning Adipose Stem-Cell-Derived Microvesicles Confers Further Therapeutic Potential to Attenuate Renal Ischemia/Reperfusion Injury through miR-122-5p/Erythropoietin/Apoptosis Axis. Antioxidants, 11(9), 1702. https://doi.org/10.3390/antiox11091702
 
        




