Mitigating Effects of Liriope platyphylla on Nicotine-Induced Behavioral Sensitization and Quality Control of Compounds
Abstract
1. Introduction
2. Materials and Methods
2.1. Preparation of L. platyphylla Extract
2.2. Preparation of Sample and Standard Solutions
2.3. Analysis of L. platypylla Extract Using UPLC-QTOF/MS
2.4. Quantitative Analyses of Standard Compounds Using UPLC-MS/MS
2.5. Cell Culture
2.6. Cell Viability Test
2.7. Western Immunoblotting
2.8. Animals
2.9. Administration of Nicotine and L. platyphylla Solution
2.10. Locomotor Activity
2.11. Brain Tissue Collection
2.12. Statistics
3. Results
3.1. Analyses of Standard Compounds in L. platyphylla Extract by a UPLC-MS System
3.2. Effects of L. platyphylla Extract and Nicotine on PC12 Cell Viability
3.3. Co-Treatment of L. platyphylla Extract with Nicotine Significantly Mitigated Nicotine-Induced Alterations in TH and DAT Protein Expression in PC12 Cells
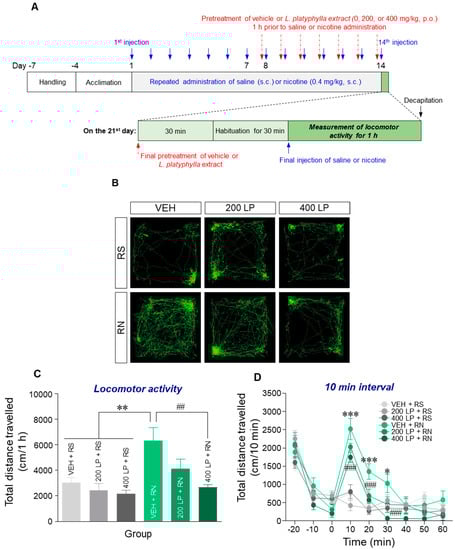
3.4. Pretreatment with L. platyphylla Extract Significantly Atteunuated Repeated Nicotine-Induced Increase in Locomotor Activity in Rats
3.5. Pretreatment with L. platyphylla Extract Significantly Rescued Repeated Nicotine-Induced Decrease in the Level of DAT Protein Expression in the NAc of Rats
4. Discussion
5. Conclusions
Author Contributions
Funding
Conflicts of Interest
References
- Benowitz, N.L. Clinical pharmacology of nicotine: Implications for understanding, preventing, and treating tobacco addiction. Clin. Pharmacol. Ther. 2008, 83, 531–541. [Google Scholar] [CrossRef]
- Lee, B.; Yang, C.H.; Hahm, D.H.; Lee, H.J.; Choe, E.S.; Pyun, K.H.; Shim, I. Coptidis Rhizoma attenuates repeated nicotine-induced behavioural sensitization in the rat. J. Pharm. Pharmacol. 2007, 59, 1663–1669. [Google Scholar] [CrossRef]
- Yager, L.M.; Garcia, A.F.; Wunsch, A.M.; Ferguson, S.M. The ins and outs of the striatum: Role in drug addiction. Neuroscience 2015, 301, 529–541. [Google Scholar] [CrossRef]
- Kim, S.E.; Shim, I.; Chung, J.K.; Lee, M.C. Effect of ginseng saponins on enhanced dopaminergic transmission and locomotor hyperactivity induced by nicotine. Neuropsychopharmacology 2006, 31, 1714–1721. [Google Scholar] [CrossRef]
- Ryu, I.S.; Kim, J.; Seo, S.Y.; Yang, J.H.; Oh, J.H.; Lee, D.K.; Cho, H.-W.; Yoon, S.S.; Seo, J.-W.; Chang, S.; et al. Behavioral changes after nicotine challenge are associated with α7 nicotinic acetylcholine receptor-stimulated glutamate release in the rat dorsal striatum. Sci. Rep. 2017, 7, 1–14. [Google Scholar] [CrossRef]
- Vaughan, R.A.; Foster, J.D. Mechanisms of dopamine transporter regulation in normal and disease states. Trends Pharmacol. Sci. 2013, 34, 489–496. [Google Scholar] [CrossRef]
- White, R.B.; Thomas, M.G. Moving beyond tyrosine hydroxylase to define dopaminergic neurons for use in cell replacement therapies for Parkinson’s disease. CNS Neurol Disord Drug Targets 2012, 11, 340–349. [Google Scholar] [CrossRef]
- Kim, H.S.; Kim, K.S.; Oh, K.W. Ginseng total saponin inhibits nicotine-induced hyperactivity and conditioned place preference in mice. J. Ethnopharmacol. 1999, 66, 83–90. [Google Scholar] [CrossRef]
- Robinson, T.E.; Berridge, K.C. Review. The incentive sensitization theory of addiction: Some current issues. Philos. Trans. R. Soc. Lond. B Biol. Sci. 2008, 363, 3137–3146. [Google Scholar] [CrossRef]
- Fitzgerald, L.W.; Nestler, E.J. Cocaine regulation of signal transduction pathways. In Neurobiology of Cocaine; CRC Press: Boca Raton, FL, USA, 1995; pp. 225–246. [Google Scholar]
- Huang, S.; Wei, L.; Wang, H. Dyeing and antibacterial properties of Liriope platyphylla fruit extracts on silk fabrics. Fiber Polym. 2017, 18, 758–766. [Google Scholar] [CrossRef]
- Park, H.R.; Lee, H.; Park, H.; Jeon, J.W.; Cho, W.-K.; Ma, J.Y. Neuroprotective effects of Liriope platyphylla extract against hydrogen peroxide-induced cytotoxicity in human neuroblastoma SH-SY5Y cells. BMC Complement. Altern. Med. 2015, 15, 171. [Google Scholar] [CrossRef] [PubMed]
- Kwak, M.H.; Kim, J.E.; Hwang, I.S.; Lee, Y.J.; An, B.S.; Hong, J.T.; Lee, S.H.; Hwang, D.Y. Quantitative evaluation of therapeutic effect of Liriope platyphylla on phthalic anhydride-induced atopic dermatitis in IL-4/Luc/CNS-1 Tg mice. J. Ethnopharmacol. 2013, 148, 880–889. [Google Scholar] [CrossRef] [PubMed]
- Wang, H.-C.; Wu, C.-C.; Cheng, T.-S.; Kuo, C.-Y.; Tsai, Y.-C.; Chiang, S.-Y.; Wong, T.-S.; Wu, Y.-C.; Chang, F.-R. Active constituents from Liriope platyphylla root against cancer growth in vitro. Evid. Based Complement. Altern. 2013. [Google Scholar] [CrossRef]
- Choi, S.B.; Wha, J.D.; Park, S. The insulin sensitizing effect of homoisoflavone-enriched fraction in Liriope platyphylla Wang et Tang via PI3-kinase pathway. Life Sci. 2004, 75, 2653–2664. [Google Scholar] [CrossRef] [PubMed]
- Jeong, S.; Chae, K.; Jung, Y.S.; Rho, Y.H.; Lee, J.; Ha, J.; Yoon, K.H.; Kim, G.C.; Oh, K.S.; Shin, S.S.; et al. The Korean traditional medicine Gyeongshingangjeehwan inhibits obesity through the regulation of leptin and PPARα action in OLETF rats. J. Ethnopharmacol. 2008, 119, 245–251. [Google Scholar] [CrossRef]
- Wu, F.; Cao, J.; Jiang, J.; Yu, B.; Xu, Q. Ruscogenin glycoside (Lm-3) isolated from Liriope muscari improves liver injury by dysfunctioning liver-infiltrating lymphocytes. J. Pharm. Pharmacol. 2001, 53, 681–688. [Google Scholar] [CrossRef]
- Ramalingam, M.; Kim, S.-J. Pharmacological activities and applications of Spicatoside A. Biomol. Ther. 2016, 24, 469. [Google Scholar] [CrossRef] [PubMed]
- Shin, J.S. Saponin Composition of Liriope platyphylla and Ophiopogon japonicus. Korean J. Crop Sci. 2002, 47, 236–239. [Google Scholar]
- Park, C.H.; Morgan, A.M.A.; Park, B.B.; Lee, S.Y.; Lee, S.; Kim, J.K.; Park, S.U. Metabolic analysis of four cultivars of Liriope platyphylla. Metabolites 2019, 9, 59. [Google Scholar] [CrossRef]
- Lee, J.J.; Kim, Y.M.; Yin, S.Y.; Park, H.D.; Kang, M.H.; Hong, J.T.; Lee, M.K. Aggravation of L-DOPA-induced neurotoxicity by tetrahydropapaveroline in PC12 cells. Biochem. Pharmacol. 2003, 66, 1787–1795. [Google Scholar] [CrossRef]
- Kim, Y.; Choi, E.H.; Doo, M.; Kim, J.Y.; Kim, C.J.; Kim, C.T.; Kim, I.H. Anti-stress effects of ginseng via down-regulation of tyrosine hydroxylase (TH) and dopamine β-hydroxylase (DBH) gene expression in immobilization-stressed rats and PC12 cells. Nutr. Res. Pract. 2010, 4, 270–275. [Google Scholar] [CrossRef] [PubMed]
- Ryu, I.S.; Choe, E.S. Cocaine challenge increases the expression of immunoglobulin heavy chain binding protein in the rat nucleus accumbens. Neurosci. Lett. 2014, 577, 117–122. [Google Scholar] [CrossRef] [PubMed]
- Naha, N.; Lee, H.Y.; Hwang, J.S.; Bahk, J.Y.; Park, M.S.; Lee, S.Y.; Kim, S.H.; Kim, M.O. Nicotine tolerance to PC12 cell line: Acute and chronic exposures modulate dopamine D2 receptor and tyrosine hydroxylase expression. Neurol. Res. 2009, 31, 289–299. [Google Scholar] [CrossRef] [PubMed]
- Lai, Y.T.; Tsai, Y.P.N.; Cherng, C.G.; Ke, J.J.; Ho, M.C.; Tsai, C.W.; Yu, L. Lipopolysaccharide mitagates methamphetamine-induced striatal dopamine depletion via modulating local TNF-alpha and dopamine transporter expression. J. Neural. Transm. 2009, 116, 405–415. [Google Scholar] [CrossRef] [PubMed]
- Hur, J.; Lee, P.; Moon, E.; Kang, I.; Kim, S.H.; Oh, M.S.; Kim, S.Y. Neurite outgrowth induced by spicatoside A, a steroidal saponin, via the tyrosine kinase A receptor pathway. Eur. J. Pharmacol. 2009, 620, 9–15. [Google Scholar] [CrossRef]
- Park, I.W.; Lee, Y.Y.; Lee, K.S.; Seo, K.L.; Chan, M.K. The reciprocal effects of several ginsenosides on the adenylate cyclase and guanylate cyclase. In Proceedings of the 4th International Ginseng Symposium, Seoul, Korea, 17–21 September 1984; Korea Ginseng, Tobacco Research Institute: Daejeon, Korea, 1984; pp. 107–111. [Google Scholar]
- Kim, H.S.; Hwang, S.L.; Nah, S.Y.; Oh, S. Changes of [3H] MK-801, [3H] muscimol and [3H] flunitrazepam binding in rat brain by the prolonged ventricular infusion of ginsenoside Rc and Rg1. Pharmacol. Res. 2001, 43, 473–479. [Google Scholar] [CrossRef]
- Tachikawa, E.; Kudo, K.; Harada, K.; Kashimoto, T.; Miyate, Y.; Kakizaki, A.; Takahashi, E. Effects of ginseng saponins on responses induced by various receptor stimuli. Eur. J. Pharmacol. 1999, 369, 23–32. [Google Scholar] [CrossRef]
- Chen, Y.H.; Lin, B.J.; Hsieh, T.H.; Kuo, T.T.; Miller, J.; Chou, Y.C.; Huang, E.Y.K.; Hoffer, B.J. Differences in Nicotine Encoding Dopamine Release between the Striatum and Shell Portion of the Nucleus Accumbens. Cell Transplant. 2019, 28, 248–261. [Google Scholar] [CrossRef]
- Licheri, V.; Eckernäs, D.; Bergquist, F.; Ericson, M.; Adermark, L. Nicotine-induced neuroplasticity in striatum is subregion-specific and reversed by motor training on the rotarod. Addict. Biol. 2020, 25, e12757. [Google Scholar] [CrossRef]
- Threlfell, S.; Cragg, S.J. Dopamine signaling in dorsal versus ventral striatum: The dynamic role of cholinergic interneurons. Front. Syst. Neurosci. 2011, 5, 11. [Google Scholar] [CrossRef]
- Nisell, M.; Marcus, M.; Nomikos, G.G.; Svensson, T.H. Differential effects of acute and chronic nicotine on dopamine output in the core and shell of the rat nucleus accumbens. J. Neural. Transm. 1997, 104, 1–10. [Google Scholar] [CrossRef] [PubMed]
- Gillette, J.R. Problems in Correlating InVitro and InVivo Studies of Drug Metabolism. In Pharmacokinetics; Springer: Boston, MA, USA, 1984; pp. 235–252. [Google Scholar]
- Matta, S.G.; Balfour, D.J.; Benowitz, N.L.; Boyd, R.T.; Buccafusco, J.J.; Caggiula, A.R.; Craig, C.R.; Collins, A.C.; Damaj, M.I.; Donny, E.C.; et al. Guidelines on nicotine dose selection for in vivo research. Psychopharmacology 2007, 190, 269–319. [Google Scholar] [CrossRef] [PubMed]
- Liu, Y.; Beyer, A.; Aebersold, R. On the Dependency of Cellular Protein Levels on mRNA Abundance. Cell 2016, 165, 535–550. [Google Scholar] [CrossRef] [PubMed]





| Ion Source | ESI Negative Mode |
|---|---|
| Source Temp. and Dissolving Temp. | 120/350 °C |
| Cone Gas and Dissolving Gas Flow | 30/500 L/h |
| Capillary and Cone Volt | 2.2 kV/30 V |
| Mass Range (m/z) | 100 to 2000 |
| Collision Energy Range | 20 to 45 eV |
| Compounds | MRM a | Time b | DP c | EP d | CEP e | CE f | CXP g |
|---|---|---|---|---|---|---|---|
| Spicatoside A | 869.385/737.4 | 150 | –85 | –11 | –38 | –40 | –10 |
| Spicatoside D | 1049.423/917.2 | 150 | –110 | –8.5 | –32 | –54 | –10 |
| Compounds | Molecular Formula | MW | Measured Value a [M–H] | MS/MS Fragmentation a |
|---|---|---|---|---|
| Spicatoside A | C44H70O17 | 871.01 | 869.4506 | 737.4 [M–H–Glc]–; 707.2 [M–H–Glc]–; 575.3 [M–H–Glc–Glc]–; 145.1 [M–H–Glc–Glc–aglycone]– |
| Spicatoside D | C50H82O23 | 1051.2 | 1049.5100 | 917.2 [M–H–Glc]–; 887.2 [M–H–Glc]–; 755.3 [M–H–Glc–Glc]–; 609.3 [M–H–Glc–Glc]–; 447.0 [M–H–Glc–Glc–Glc–Glc]–; 403.2 [M–H–Glc–Glc–Glc–Glc–C2H5O–]– |
| Compounds | Rt b (min) | Calibration Curve c | R2 d | Line Arrangement (ug/mL) | LOD e (ppm) | LOQ f (ppm) | Amount (mg/g) |
|---|---|---|---|---|---|---|---|
| Spicatoside A | 9.53 | y = 14.4x + 9670 | 0.9948 | 0.625–5.000 | 1.382 | 4.188 | 0.148 |
| Spicatoside D | 3.97 | y = 5.08x + 0.00266 | 0.9957 | 0.625–5.000 | 1.248 | 3.783 | 0.272 |
| Groups | Locomotor Activity (cm) | ||
|---|---|---|---|
| Vehicle + Repeated saline | 3042.94 | ± | 389.34 |
| 200 mg/kg L. platyphylla extract + Repeated saline | 2432.47 | ± | 535.15 |
| 400 mg/kg L. platyphylla extract + Repeated saline | 2153.31 | ± | 293.55 |
| Vehicle + Repeated nicotine | 6313.58 | ± | 1037.62 ** |
| 200 mg/kg L. platyphylla extract + Repeated nicotine | 4112.00 | ± | 767.80 |
| 400 mg/kg L. platyphylla extract + Repeated nicotine | 2670.44 | ± | 215.12 ## |
© 2020 by the authors. Licensee MDPI, Basel, Switzerland. This article is an open access article distributed under the terms and conditions of the Creative Commons Attribution (CC BY) license (http://creativecommons.org/licenses/by/4.0/).
Share and Cite
Yoon, D.; Ryu, I.S.; Shin, W.C.; Ka, M.; Kim, H.-G.; Jang, E.Y.; Kim, O.-H.; Lee, Y.-S.; Seo, J.-W.; Lee, D.Y. Mitigating Effects of Liriope platyphylla on Nicotine-Induced Behavioral Sensitization and Quality Control of Compounds. Brain Sci. 2020, 10, 654. https://doi.org/10.3390/brainsci10090654
Yoon D, Ryu IS, Shin WC, Ka M, Kim H-G, Jang EY, Kim O-H, Lee Y-S, Seo J-W, Lee DY. Mitigating Effects of Liriope platyphylla on Nicotine-Induced Behavioral Sensitization and Quality Control of Compounds. Brain Sciences. 2020; 10(9):654. https://doi.org/10.3390/brainsci10090654
Chicago/Turabian StyleYoon, Dahye, In Soo Ryu, Woo Cheol Shin, Minhan Ka, Hyoung-Geun Kim, Eun Young Jang, Oc-Hee Kim, Young-Seob Lee, Joung-Wook Seo, and Dae Young Lee. 2020. "Mitigating Effects of Liriope platyphylla on Nicotine-Induced Behavioral Sensitization and Quality Control of Compounds" Brain Sciences 10, no. 9: 654. https://doi.org/10.3390/brainsci10090654
APA StyleYoon, D., Ryu, I. S., Shin, W. C., Ka, M., Kim, H.-G., Jang, E. Y., Kim, O.-H., Lee, Y.-S., Seo, J.-W., & Lee, D. Y. (2020). Mitigating Effects of Liriope platyphylla on Nicotine-Induced Behavioral Sensitization and Quality Control of Compounds. Brain Sciences, 10(9), 654. https://doi.org/10.3390/brainsci10090654

