Intelligent Glioma Grading Based on Deep Transfer Learning of MRI Radiomic Features
Abstract
Featured Application
Abstract
1. Introduction
2. Materials and Methods
2.1. MRI Database
2.2. Image Analysis
2.3. Transfer Learning
2.4. Data Augmentation
2.5. Ten-Fold Cross-Validation
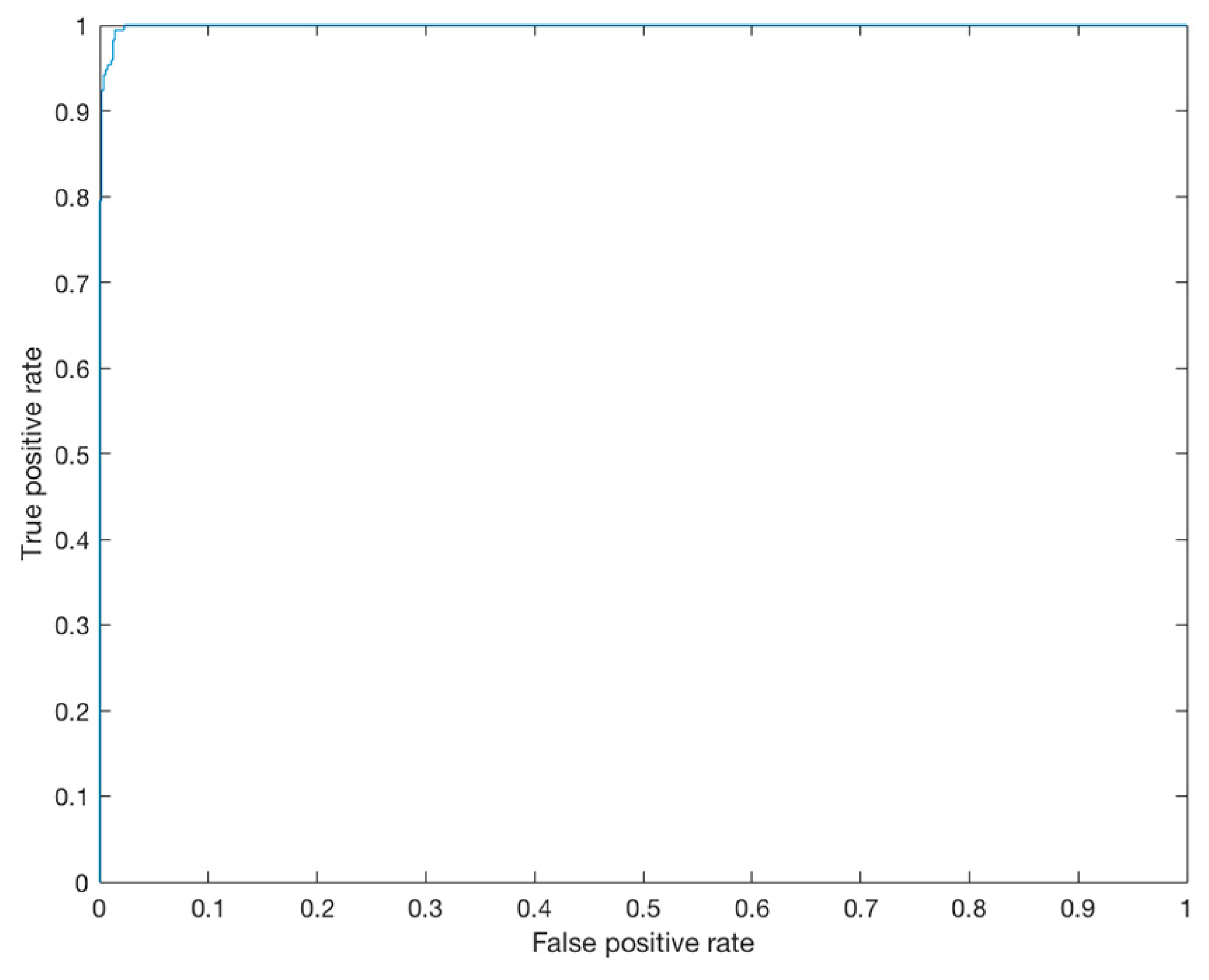
3. Results
4. Discussion
5. Conclusions
Author Contributions
Funding
Acknowledgments
Conflicts of Interest
References
- Louis, D.N.; Ohgaki, H.; Wiestler, O.D.; Cavenee, W.K.; Burger, P.C.; Jouvet, A.; Scheithauer, B.W.; Kleihues, P. The 2007 WHO classification of tumours of the central nervous system. Acta Neuropathol. 2007, 114, 97–109. [Google Scholar] [CrossRef]
- Louis, D.N.; Perry, A.; Reifenberger, G.; von Deimling, A.; Figarella-Branger, D.; Cavenee, W.K.; Ohgaki, H.; Wiestler, O.D.; Kleihues, P.; Ellison, D.W. The 2016 World Health Organization Classification of Tumors of the Central Nervous System: A summary. Acta Neuropathol. 2016, 131, 803–820. [Google Scholar] [CrossRef]
- Brat, D.J.; Verhaak, R.; Aldape, K.D.; Yung, W.; Salama, S.R.; Cooper, L.; Rheinbay, E.; Miller, C.R.; Vitucci, M.; Morozova, O. Comprehensive, integrative genomic analysis of diffuse lower-grade gliomas. N. Engl. J. Med. 2015, 372, 2481–2498. [Google Scholar]
- Desjardins, A.; Gromeier, M.; Herndon, J.E., 2nd; Beaubier, N.; Bolognesi, D.P.; Friedman, A.H.; Friedman, H.S.; McSherry, F.; Muscat, A.M.; Nair, S.; et al. Recurrent Glioblastoma Treated with Recombinant Poliovirus. N. Engl. J. Med. 2018, 379, 150–161. [Google Scholar] [CrossRef]
- Gallego Perez-Larraya, J.; Delattre, J.Y. Management of elderly patients with gliomas. Oncologist 2014, 19, 1258–1267. [Google Scholar] [CrossRef] [PubMed]
- Burger, P.C.; Vogel, F.S.; Green, S.B.; Strike, T.A. Glioblastoma multiforme and anaplastic astrocytoma pathologic criteria and prognostic implications. Cancer 1985, 56, 1106–1111. [Google Scholar] [CrossRef]
- Coons, S.W.; Johnson, P.C.; Scheithauer, B.W.; Yates, A.J.; Pearl, D.K. Improving diagnostic accuracy and interobserver concordance in the classification and grading of primary gliomas. Cancer 1997, 79, 1381–1393. [Google Scholar] [CrossRef]
- Kleihues, P.; Soylemezoglu, F.; Schäuble, B.; Scheithauer, B.W.; Burger, P.C. Histopathology, classification, and grading of gliomas. Glia 1995, 15, 211–221. [Google Scholar] [CrossRef] [PubMed]
- Gilles, F.H.; Brown, W.D.; Leviton, A.; Tavaré, C.J.; Adelman, L.; Rorke, L.B.; Davis, R.L.; Hedley-Whyte, T.E. Limitations of the World Health Organization classification of childhood supratentorial astrocytic tumors. Cancer 2000, 88, 1477–1483. [Google Scholar] [CrossRef]
- Prayson, R.A.; Agamanolis, D.P.; Cohen, M.L.; Estes, M.L.; Kleinschmidt-DeMasters, B.; Abdul-Karim, F.; McClure, S.P.; Sebek, B.A.; Vinay, R. Interobserver reproducibility among neuropathologists and surgical pathologists in fibrillary astrocytoma grading. J. Neurol. Sci. 2000, 175, 33–39. [Google Scholar] [CrossRef]
- Kim, S.H.; Chang, W.; Kim, J.P.; Minn, Y.; Choi, J.; Chang, J.; Kim, T.; Park, Y.; Chang, J. Peripheral compressing artifacts in brain tissue from stereotactic biopsy with sidecutting biopsy needle: A pitfall for adequate glioma grading. Clin. Neuropathol. 2010, 30, 328–332. [Google Scholar] [CrossRef] [PubMed][Green Version]
- Mahaley, M.S., Jr.; Mettlin, C.; Natarajan, N.; Laws, E.R., Jr.; Peace, B.B. National survey of patterns of care for brain-tumor patients. J. Neurosurg. 1989, 71, 826–836. [Google Scholar] [CrossRef] [PubMed]
- Guzman-De-Villoria, J.A.; Mateos-Perez, J.M.; Fernandez-Garcia, P.; Castro, E.; Desco, M. Added value of advanced over conventional magnetic resonance imaging in grading gliomas and other primary brain tumors. Cancer Imaging 2014, 14, 35. [Google Scholar] [CrossRef] [PubMed]
- Li-Chun Hsieh, K.; Chen, C.Y.; Lo, C.M. Quantitative glioma grading using transformed gray-scale invariant textures of MRI. Comput. Biol. Med. 2017, 83, 102–108. [Google Scholar] [CrossRef]
- Leach, M.O.; Brindle, K.; Evelhoch, J.; Griffiths, J.R.; Horsman, M.R.; Jackson, A.; Jayson, G.C.; Judson, I.R.; Knopp, M.; Maxwell, R.J. The assessment of antiangiogenic and antivascular therapies in early-stage clinical trials using magnetic resonance imaging: Issues and recommendations. Br. J. Cancer 2005, 92, 1599–1610. [Google Scholar] [CrossRef]
- Bai, X.; Zhang, Y.; Liu, Y.; Han, T.; Liu, L. Grading of supratentorial astrocytic tumors by using the difference of ADC value. Neuroradiology 2011, 53, 533–539. [Google Scholar] [CrossRef]
- Jackson, A.; O’Connor, J.P.; Parker, G.J.; Jayson, G.C. Imaging tumor vascular heterogeneity and angiogenesis using dynamic contrast-enhanced magnetic resonance imaging. Clin. Cancer Res. 2007, 13, 3449–3459. [Google Scholar] [CrossRef]
- Blasberg, R.G. Imaging update: New windows, new views. Clin. Cancer Res. 2007, 13, 3444–3448. [Google Scholar] [CrossRef]
- Arvinda, H.; Kesavadas, C.; Sarma, P.; Thomas, B.; Radhakrishnan, V.; Gupta, A.; Kapilamoorthy, T.; Nair, S. RETRACTED ARTICLE: Glioma grading: Sensitivity, specificity, positive and negative predictive values of diffusion and perfusion imaging. J. Neuro-Oncol. 2009, 94, 87–96. [Google Scholar] [CrossRef]
- Albright, A.L.; Packer, R.J.; Zimmerman, R.; Rorke, L.B.; Boyett, J.; Hammond, G.D. Magnetic resonance scans should replace biopsies for the diagnosis of diffuse brain stem gliomas: A report from the Children’s Cancer Group. Neurosurgery 1993, 33, 1026–1030. [Google Scholar] [CrossRef]
- Lo, C.-M.; Lai, Y.-C.; Chou, Y.-H.; Chang, R.-F. Quantitative breast lesion classification based on multichannel distributions in shear-wave imaging. Comput. Methods Programs Biomed. 2015, 122, 354–361. [Google Scholar] [CrossRef] [PubMed]
- Lo, C.-M.; Moon, W.K.; Huang, C.-S.; Chen, J.-H.; Yang, M.-C.; Chang, R.-F. Intensity-invariant texture analysis for classification of bi-rads category 3 breast masses. Ultrasound Med. Biol. 2015, 41, 2039–2048. [Google Scholar] [CrossRef] [PubMed]
- Moon, W.K.; Lo, C.-M.; Cho, N.; Chang, J.M.; Huang, C.-S.; Chen, J.-H.; Chang, R.-F. Computer-aided diagnosis of breast masses using quantified BI-RADS findings. Comput. Methods Programs Biomed. 2013, 111, 84–92. [Google Scholar] [CrossRef] [PubMed]
- Zacharaki, E.I.; Wang, S.; Chawla, S.; Soo Yoo, D.; Wolf, R.; Melhem, E.R.; Davatzikos, C. Classification of brain tumor type and grade using MRI texture and shape in a machine learning scheme. Magn. Reson. Med. 2009, 62, 1609–1618. [Google Scholar] [CrossRef]
- Ravi, K.S.; Heang-Ping, C.; Lubomir, M.H.; Mark, A.H.; Kenny, H.C.; Caleb, D.R. Multi-task transfer learning deep convolutional neural network: Application to computer-aided diagnosis of breast cancer on mammograms. Phys. Med. Biol. 2017, 62, 8894. [Google Scholar]
- Antropova, N.; Huynh, B.Q.; Giger, M.L. A deep feature fusion methodology for breast cancer diagnosis demonstrated on three imaging modality datasets. Med Phys. 2017, 44, 5162–5171. [Google Scholar] [CrossRef]
- Banerjee, I.; Crawley, A.; Bhethanabotla, M.; Daldrup-Link, H.E.; Rubin, D.L. Transfer learning on fused multiparametric MR images for classifying histopathological subtypes of rhabdomyosarcoma. Comput. Med. Imaging Graph. 2018, 65, 167–175. [Google Scholar] [CrossRef]
- Krizhevsky, A.; Sutskever, I.; Hinton, G.E. ImageNet classification with deep convolutional neural networks. In Proceedings of the 25th International Conference on Neural Information Processing Systems—Volume 1, Lake Tahoe, NV, USA, 3–6 December 2012; pp. 1097–1105. [Google Scholar]
- Yang, Y.; Yan, L.-F.; Zhang, X.; Han, Y.; Nan, H.-Y.; Hu, Y.-C.; Hu, B.; Yan, S.-L.; Zhang, J.; Cheng, D.-L. Glioma grading on conventional mr images: A deep learning study with transfer learning. Front. Neurosci. 2018, 12, 804. [Google Scholar] [CrossRef]
- Lotan, E.; Jain, R.; Razavian, N.; Fatterpekar, G.M.; Lui, Y.W. State of the art: Machine learning applications in glioma imaging. Am. J. Roentgenol. 2019, 212, 26–37. [Google Scholar] [CrossRef]
- Kermany, D.S.; Goldbaum, M.; Cai, W.; Valentim, C.C.S.; Liang, H.; Baxter, S.L.; McKeown, A.; Yang, G.; Wu, X.; Yan, F.; et al. Identifying Medical Diagnoses and Treatable Diseases by Image-Based Deep Learning. Cell 2018, 172, 1122–1131. [Google Scholar] [CrossRef]
- Cubuk, E.D.; Zoph, B.; Mane, D.; Vasudevan, V.; Le, Q.V. AutoAugment: Learning Augmentation Policies from Data. arXiv 2018, arXiv:1805.09501. [Google Scholar]
- McLendon, R.; Friedman, A.; Bigner, D.; Van Meir, E.G.; Brat, D.J.; Mastrogianakis, G.M.; Olson, J.J.; Mikkelsen, T.; Lehman, N.; Aldape, K. Comprehensive genomic characterization defines human glioblastoma genes and core pathways. Nature 2008, 455, 1061–1068. [Google Scholar]
- Girshick, R.; Donahue, J.; Darrell, T.; Malik, J. Rich feature hierarchies for accurate object detection and semantic segmentation. In Proceedings of the IEEE Conference on Computer Vision and Pattern Recognition, Columbus, OH, USA, 23–28 June 2014; pp. 580–587. [Google Scholar]
- Simonyan, K.; Zisserman, A. Very deep convolutional networks for large-scale image recognition. arXiv 2014, arXiv:1409.1556. [Google Scholar]
- Oquab, M.; Bottou, L.; Laptev, I.; Sivic, J. Learning and Transferring Mid-level Image Representations Using Convolutional Neural Networks. In Proceedings of the 2014 IEEE Conference on Computer Vision and Pattern Recognition, Columbus, OH, USA, 23–28 June 2014; pp. 1717–1724. [Google Scholar]
- Kohavi, R. A study of cross-validation and bootstrap for accuracy estimation and model selection. In Proceedings of the 14th International Joint Conference on Artificial Intelligence—Volume 2, Montreal, QC, Canada, 20–25 August 1995; pp. 1137–1143. [Google Scholar]
- Hsieh, K.L.-C.; Lo, C.-M.; Hsiao, C.-J. Computer-aided grading of gliomas based on local and global MRI features. Comput. Methods Programs Biomed. 2017, 139, 31–38. [Google Scholar] [CrossRef] [PubMed]
- Ye, F.; Pu, J.; Wang, J.; Li, Y.; Zha, H. Glioma grading based on 3D multimodal convolutional neural network and privileged learning. In Proceedings of the 2017 IEEE International Conference on Bioinformatics and Biomedicine (BIBM), Kansas City, MO, USA, 13–16 November 2017; pp. 759–763. [Google Scholar]






© 2019 by the authors. Licensee MDPI, Basel, Switzerland. This article is an open access article distributed under the terms and conditions of the Creative Commons Attribution (CC BY) license (http://creativecommons.org/licenses/by/4.0/).
Share and Cite
Lo, C.-M.; Chen, Y.-C.; Weng, R.-C.; Hsieh, K.L.-C. Intelligent Glioma Grading Based on Deep Transfer Learning of MRI Radiomic Features. Appl. Sci. 2019, 9, 4926. https://doi.org/10.3390/app9224926
Lo C-M, Chen Y-C, Weng R-C, Hsieh KL-C. Intelligent Glioma Grading Based on Deep Transfer Learning of MRI Radiomic Features. Applied Sciences. 2019; 9(22):4926. https://doi.org/10.3390/app9224926
Chicago/Turabian StyleLo, Chung-Ming, Yu-Chih Chen, Rui-Cian Weng, and Kevin Li-Chun Hsieh. 2019. "Intelligent Glioma Grading Based on Deep Transfer Learning of MRI Radiomic Features" Applied Sciences 9, no. 22: 4926. https://doi.org/10.3390/app9224926
APA StyleLo, C.-M., Chen, Y.-C., Weng, R.-C., & Hsieh, K. L.-C. (2019). Intelligent Glioma Grading Based on Deep Transfer Learning of MRI Radiomic Features. Applied Sciences, 9(22), 4926. https://doi.org/10.3390/app9224926

