Development of a Smart Cyber-Physical Manufacturing System in the Industry 4.0 Context
Abstract
Featured Application
Abstract
1. Introduction
- Each element in the Smart-CPMS is an autonomous entity equipped with the cognitive capabilities such as perception, reasoning for making a decision, communication, and cooperation. Each CPS has the ability to make a decision autonomously;
- Improving the component and system level in intelligence and autonomy of the current FMS;
- The Smart-CPMS has the ability to adapt to the manufacturing changes in short and immediate times.
2. Related Works
3. Proposed Model of Smart Manufacturing
4. Implementation of Smart Cyber-Physical System
4.1. Communication Protocol
- Communication protocol between a RFID tag attached on the work-piece and the RFID reader was UHF: ISO18000-6C (Gen2) following the standard for RFID ThingmagicTM devices;
- Communication protocol between the RFID reader and PLC was wire with one side connecting with the RFID reader via USB, another side connecting with PLC S7-300 via RS 232;
- The “disturbance input” device connected with PLC via the digital input (DI) module of PLC;
- The alarm lights connected with PLCs by wire via CP 341-RS232C of PLCs;
- The PLC connected to PC via wire Ethernet;
- Communication among PCs, and PC with MES was via wireless Ethernet using BuffaloTM Ethernet converter devices.
4.2. Automation Level of the Testbed in the Case of Normal Status
| Algorithm 1 Generating PLC program in case of normal status of the system |
| 1: Turning process for work-piece #1; |
| Setup time to start: t0; |
| If ts[1]=t0 then |
| ● Starting the turning process for work-piece #1 at PLC #1: turn on (green light); |
| if tf[1]=t0+4 then |
| ● Finishing the turning process for work-piece #1 at PLC #1: turn off (green light); |
| end if; |
| 2: Turning process for work-piece [i]; |
| For W[i] (i=2 to n) |
| if ts[i]=tf[i − 1]+1 then |
| ● Starting the turning process for work-piece[i] at PLC #1: turn on (green light); |
| if tf[i]=ts[i]+4 then |
| ● Finishing the turning process for work-piece[i] at PLC #1: turn off (green light); |
| end if; |
| end if; |
| 3: Drilling process; |
| For j=1 to n |
| if ts[j]=tf[i]+1then |
| ● Starting the drilling process for work-piece[i] at PLC #2: turn on (green light); |
| if tf[j]=ts[j]+2 then |
| ● Finishing the drilling process for work-piece[i] at PLC #2: turn off (green light); |
| end if; |
| end if; |
| 4: Milling process; |
| For k=1 to n |
| if ts[k]=tf[j]+1 then |
| ● Starting the milling process for work-piece[i] at PLC #3: turn on (green light); |
| if tf[k]=ts[k]+5 then |
| ● Finishing the milling process for work-piece[i] at PLC #3: turn off (green light); |
| end if; |
| end if; |
| Else |
| ● The alarm is turned on: turn on (red light); |
| End If. |
4.3. Automation Level of the Testbed in the Case of Disturbance Status
| Algorithm 2 Programming PLC in case inputting disturbances |
| 1: Inputting disturbance on PLC; |
| For i=1 to 5 |
| ● n[i]: number of inputted disturbances at PLC#1; |
| If exist (i) and n[i]=1 then turn on (red light); |
| ● In KepserverOPC the value disturbance item equals 1: send (signal); |
| Else |
| 2: Normal status of the PLC #1; |
| turn on (green light); |
| ● Getting the value of item from KepserverOPC; |
| if the machine agent requires to turn on the green light then get (value); |
| turn on (green light); |
| end if; |
| End If. |
4.4. Cyber Level of a Cognitive Agent Based CPS
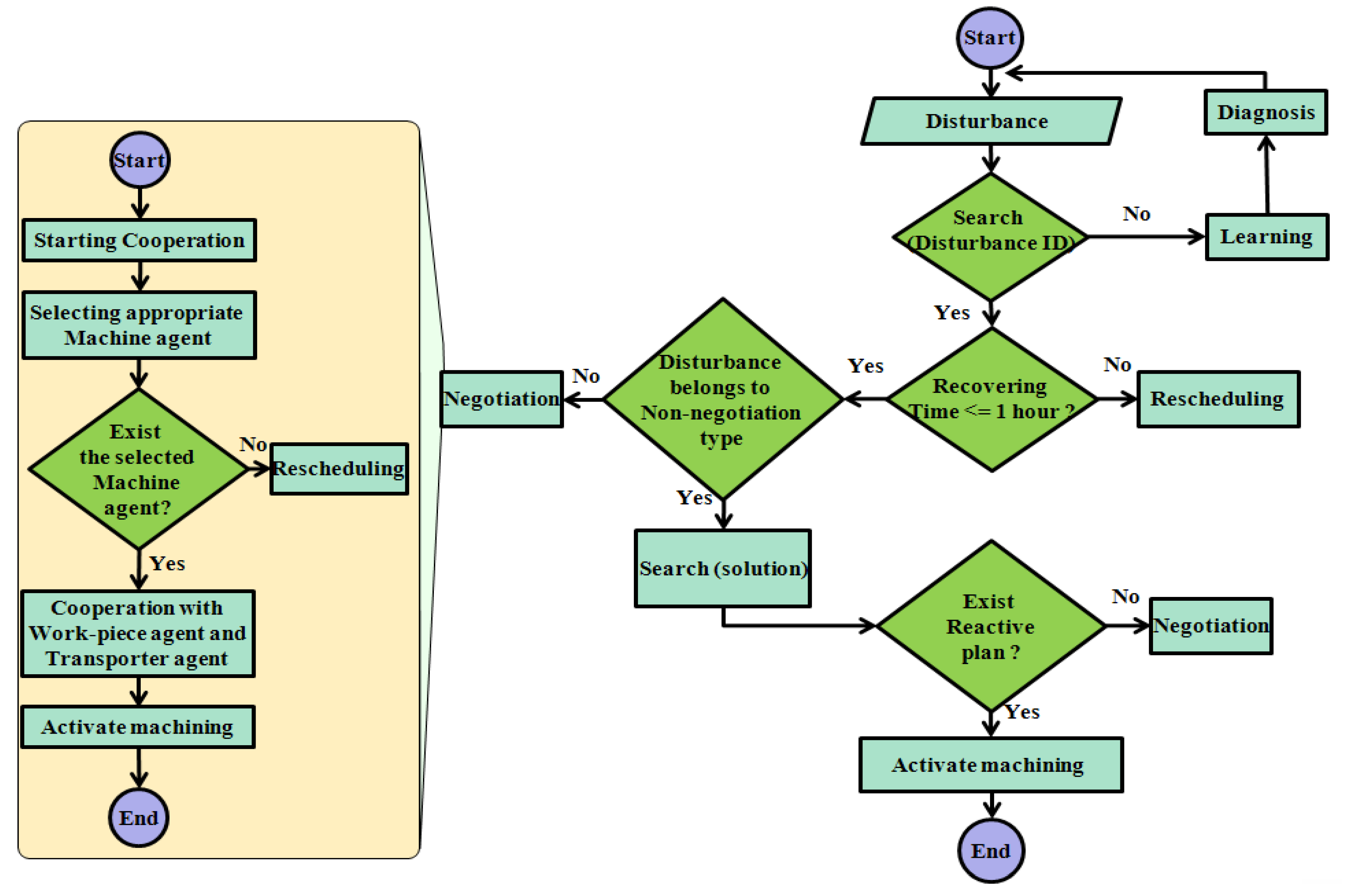
| Algorithm 3 Making a decision of the machine agent |
| 1: Machine agent predicts the disturbance; |
| Loop |
| ● Machine agent gets the disturbance information: disturbance (input); |
| ● Machine agent searches the disturbance type in database: search (disturbance ID); |
| If disturbance (type) then |
| 2: Rescheduling |
| Case 1: If type A: disturbance having the recovering time more than one hour then |
| ● Machine agent requires MES for rescheduling: send (message); |
| End If; |
| 3: Non-negotiation |
| Case 2: If type B: disturbance belongs to the non-negotiation group then |
| ● Machine agent finds the solution to overcome the disturbance: search (solution); |
| if existing the solution then |
| ● Machine agent overcomes the disturbance by itself: activate (task); |
| else |
| ● Machine agent cooperates with other machine agents to overcome the disturbance: send (message); |
| end if; |
| End If; |
| 4: Negotiation |
| Case 3: If type C: disturbance belongs to the negotiation group then |
| ● Machine agent cooperates with other machine agents to overcome the disturbance: send (message); |
| if existing the appropriate machine agent for carrying out the task then |
| ● The selected machine agent cooperates with the work-piece agent and the transporter agent for carrying out the task: activate (task); |
| else |
| ● Machine agent requires MES for rescheduling: send (message); |
| end if; |
| End If; |
| Else |
| ● Machine agent learns and diagnoses the new disturbance: learn and diagnose (disturbance); |
| ● Machine agent updates the new disturbance to the database: update (disturbance); |
| End If; |
| End Loop. |
4.5. Database Design
4.6. Implementing Functions of CPS
4.6.1. Perception
4.6.2. Self-Adjustment
4.6.3. Negotiation
- Name of operation: <TaskName>Turning</TaskName>;
- Name of material: <Material>Steel</Matrial>;
- Name of product: <Product>Clutch Housing</Product>;
- Machining parameters: <SpindleSpeed>500</SpindleSpeed>; <FeedRate>50</FeedRate>; <DeptOfCut>1.5</DeptOfCut>.
4.7. The Developed Agent System
4.8. Response Time of the System in the Case of Disturbance
5. Practical Application to the Real Machine
- Cutting speed on the high-speed milling machine v (m/min);
- Radial cutting depth ar (mm);
- Axial cutting depth (ap): 10 mm;
- Feed rate f (mm/min).
6. Results and Discussion
7. Conclusions
7.1. Research Contribution
7.2. Limitations and Suggestions for Future Research
Author Contributions
Funding
Conflicts of Interest
References
- Zah, M.F.; Beetz, M.; Shea, K.; Reinhart, G.; Bender, K.; Lau, C.; Ostgathe, M.; Vogl, W.; Wiesbeck, M.; Engelhard, M.; et al. The cognitive factory. In Changeable and Reconfigurable Manufacturing Systems; EIMaraghy, H.A., Ed.; Springer: London, UK, 2009; pp. 355–371. [Google Scholar]
- Lu, Y.; Morris, K.C.; Frechette, S. Current Standards Landscape for Smart Manufacturing Systems; National Institute of Standards and Technology: Gaithersburg, MD, USA, 2016. [Google Scholar]
- Iarovyi, S.; Lastra, J.L.M.; Haber, R.; del Raúl, T. From artificial cognitive systems and open architectures to cognitive manufacturing systems. In Proceedings of the IEEE 13th International Conference on Industrial Informatics (INDIN), Cambridge, UK, 22–24 July 2015; pp. 1225–1232. [Google Scholar]
- Stock, T.; Seliger, G. Opportunities of sustainable manufacturing in industry 4.0. Proced. CIRP 2016, 40, 536–541. [Google Scholar] [CrossRef]
- Bi, Z.; Liu, Y.; Krider, J.; Buckland, J.; Whiteman, A.; Beachy, D.; Smith, J. Real-time force monitoring of smart grippers for internet of things (IoT) applications. J. Ind. Inform. Integr. 2018, 11, 19–28. [Google Scholar] [CrossRef]
- Reischauer, G. Industry 4.0 as policy-driven discourse to institutionalize innovation systems in manufacturing. Technol. Forecast. Soc. Change 2018, 132, 26–33. [Google Scholar] [CrossRef]
- Stock, T.; Obenaus, M.; Kunz, S.; Kohl, H. Industry 4.0 as enabler for a sustainable development: A qualitative assessment of its ecological and social potential. Process Safety Environ. Prot. 2018, 118, 254–267. [Google Scholar] [CrossRef]
- Esmaeilian, B.; Behdad, S.; Wang, B. The evolution and future of manufacturing: A review. J. Manuf. Syst. 2016, 39, 79–100. [Google Scholar] [CrossRef]
- Zheng, P.; Wang, H.; Sang, Z.; Zhong, R.Y.; Liu, Y.; Liu, C.; Mubarok, K.; Yu, S.; Xu, X. Smart manufacturing systems for Industry 4.0: Conceptual framework, scenarios, and future perspectives. Front. Mech. Eng. 2018, 13, 137–150. [Google Scholar] [CrossRef]
- Strozzi, F.; Colicchia, C.; Creazza, A.; Noè, C. Literature review on the ‘Smart Factory’ concept using bibliometric tools. Int. J. Prod. Res. 2017, 55, 6572–6591. [Google Scholar] [CrossRef]
- Carvalho, N.; Chaim, O.; Cazarini, E.; Gerolamo, M. Manufacturing in the fourth industrial revolution: A positive prospect in sustainable manufacturing. Proced. Manuf. 2018, 21, 671–678. [Google Scholar] [CrossRef]
- Weihrauch, D.; Schindler, P.A.; Sihn, W. A conceptual model for developing a smart process control system. Proced. CIRP 2018, 67, 386–391. [Google Scholar] [CrossRef]
- Mittal, S.; Khan, M.A.; Romero, D.; Wuest, T. Smart manufacturing: Characteristics, technologies and enabling factors. Proc. Inst. Mech. Eng. Part B J. Eng. Manuf. 2017, 233, 342–1361. [Google Scholar] [CrossRef]
- Jung, K.; Morris, K.C.; Lyons, K.W.; Leong, S.; Cho, H. Using formal methods to scope performance challenges for smart manufacturing systems: Focus on agility. Concurr. Eng. Res. Appl. 2015, 23, 343–354. [Google Scholar] [CrossRef] [PubMed]
- Zhong, R.Y.; Xu, X.; Klotz, E.; Stephen, T.N. Intelligent manufacturing in the context of Industry 4.0: A review. Engineering 2017, 3, 616–630. [Google Scholar] [CrossRef]
- Leitao, P. A bio-inspired solution for manufacturing control systems. In International Conference on Information Technology for Balanced Automation Systems; Azevedo, A., Ed.; Springer: Boston, MA, USA, 2008; pp. 303–314. [Google Scholar]
- Ueda, K.; Hatono, I.; Fujii, N.; Vaario, J. Reinforcement learning approaches to biological manufacturing systems. Ann. CIRP 2000, 49, 343–346. [Google Scholar] [CrossRef]
- Leitao, P.; Barbosa, J.; Trentesaux, D. Bio-inspired multi-agent systems for reconfigurable manufacturing systems. Eng. Appl. Artif. Intell. 2012, 25, 934–944. [Google Scholar] [CrossRef]
- Fisher, O.; Watson, N.; Porcu, L.; Bacon, D.; Rigley, M.; Gomes, R.L. Cloud manufacturing as a sustainable process manufacturing. J. Manuf. Syst. 2018, 47, 53–68. [Google Scholar] [CrossRef]
- Niemueller, T.; Zwilling, F.; Lakemeyer, G.; Löbach, M.; Reuter, S.; Jeschke, S.; Ferrein, A. Cyber-physical system intelligence, Knowledge based mobile robot. In Industrial Internet of Things; Jeschke, S., Brecher, C., Song, H., Rawat, D.B., Eds.; Springer International Publishing: Cham, Switzerland, 2017; pp. 447–472. [Google Scholar]
- Wahlster, W. Industrie4.0: Cyber-physical production systems for mass customization. German Czech Workshop Ind. 2016, 4, 55. [Google Scholar]
- Kao, H.A.; Jin, W.; Siegel, D.; Lee, J. A cyber physical interface for automation systems-methodology and examples. Machines 2015, 3, 93–106. [Google Scholar] [CrossRef]
- Ahuett, G.H.; Kurfess, T. A brief discussion on the trends of habilitating technologies for Industry 4.0 and smart manufacturing. Manuf. Lett. 2018, 15, 60–63. [Google Scholar] [CrossRef]
- Coronado, P.D.U.; Lynn, R.; Louhichi, W.; Parto, M. Part data integration in the shop floor digital twin: Mobile and cloud technologies to enable a manufacturing execution system. J. Manuf. Syst. 2018, 48, 25–33. [Google Scholar] [CrossRef]
- Vermesan, O.; Friess, P. Internet of Things: Converging Technologies for Smart Environments and Integrated Ecosystems; River Publishers: Delft, The Netherlands, 2013. [Google Scholar]
- Gilchrist, A. Industry 4.0-Industrial Internet of Things; Apress: New York, NY, USA, 2016. [Google Scholar]
- Zhong, R.Y.; Wang, L.; Xu, X. An IoT-enabled real-time machine status monitoring approach for cloud manufacturing. Proced. CIRP 2017, 63, 709–714. [Google Scholar] [CrossRef]
- Tan, Y.S.; Yen, T.N.; Low, J.S.V. Internet-of-things enabled real-time monitoring of energy efficiency on manufacturing shop floors. Proced. CIRP 2017, 61, 376–381. [Google Scholar] [CrossRef]
- Jeong, S.; Na, W.; Kim, J.; Cho, S. Internet of things for smart manufacturing system: Trust issues in resource allocation. IEEE Internet Things J. 2018, 5, 4418–4427. [Google Scholar] [CrossRef]
- Marik, V.; Vrba, P.; Leitao, P. Holonic and Multi-Agent Systems for Manufacturing; Springer-Verlag: Berlin/Heidelberg, Germany, 2017. [Google Scholar]
- Ciortea, E.M.; Tulbure, A.; Huțanu, C. Multi-agent for manufacturing systems optimization. IOP Conf. Series Mater. Sci. Eng. 2016, 145, 022007. [Google Scholar] [CrossRef]
- Durica, L.; Micieta, B.; Bubenik, P.; Binasova, V. Manufacturing multi-agent system with bio-inspired techniques: Codesa-prime. Sci. J. 2015, 829–837. [Google Scholar] [CrossRef]
- Khalid, A.N. A Framework to Generate Smart Manufacturing System Configurations Using Agents and Optimization. Ph.D. Thesis, University of Central Florida, Orlando, FL, USA, November 2016. [Google Scholar]
- Andreadis, G.; Klazoglou, P.; Niotaki, K.; Bouzakis, K.D. Classification and review of multi-agents systems in the manufacturing section. Proced. Eng. 2014, 69, 282–290. [Google Scholar] [CrossRef]
- Sepehri, M. Agent Base Approach for Intelligent Distribution Control Systems; Saint-Petersburg State Polytechnic University: Sankt-Peterburg, Russia, 2008. [Google Scholar]
- Tang, D.; Zheng, K.; Zhang, H.; Sang, Z.; Zhang, Z.; Xu, C.; Oviedo, J.A.E.; Vargas, S.G.; Martini, J.L.Z. Using autonomous intelligence to build a smart shop floor. Proced. CIRP 2016, 56, 354–359. [Google Scholar] [CrossRef][Green Version]
- Shea, K.; Ertelt, C.; Gmeiner, T.; Ameri, F. Design-to-fabrication automation for the cognitive machine shop. Adv. Eng. Inform. 2010, 24, 251–268. [Google Scholar] [CrossRef]
- Li, D.; Tang, H.; Wang, S.; Liu, C. A big data enabled load-balancing control for smart manufacturing of Industry 4.0. Clust. Comput. 2017, 20, 855–1864. [Google Scholar] [CrossRef]
- Lee, J.; Ardakani, H.D.; Yang, S.; Bagheri, B. Industrial big data analytics and cyber-physical systems for future maintenance & service innovation. Proced. CIRP 2015, 38, 3–7. [Google Scholar]
- Tao, F.; Qi, Q.; Liu, A.; Kusiak, A. Data-driven smart manufacturing. J. Manuf. Syst. 2018, 48, 157–169. [Google Scholar] [CrossRef]
- Wang, J.; Ma, Y.; Zhang, L.; Gao, R.X.; Dazhong, W. Deep learning for smart manufacturing: Methods and applications. J. Manuf. Syst. 2018, 48, 144–156. [Google Scholar] [CrossRef]
- Azizi, A. Introducing a novel hybrid artificial intelligence algorithm to optimize network of industrial applications in modern manufacturing. Complexity 2017, 2017, 8728209. [Google Scholar] [CrossRef]
- Mizutani, H.; Ueno, M.; Arakawa, N.; Yamakawa, H. Whole brain connectomic architecture to develop general artificial intelligence. Proced. Comput. Sci. 2018, 123, 308–313. [Google Scholar] [CrossRef]
- Peeters, P.; Brussel, H.V.; Valckenaers, P.; Wyns, J.; Bongaerts, L.; Kollingbaum, M.; Heikkila, T. Pheromone based emergent shop floor control system for flexible flow shops. Artif. Intell. Eng. 2001, 15, 343–352. [Google Scholar] [CrossRef]
- Sharp, M.; Ronay, A.; Thomas, H.J. A survey of the advancing use and development of machine learningin smart manufacturing. J. Manuf. Syst. 2018, 48, 170–179. [Google Scholar] [CrossRef]
- Tan, Y.; Takagi, H.; Shi, Y.; Niu, B. Advances in Swarm Intelligence–Part I; Springer: Berlin, Germany, 2017. [Google Scholar]
- Tan, Y.; Takagi, H.; Shi, Y.; Niu, B. Advances in Swarm Intelligence-Part II; Springer: Berlin, Germany, 2017. [Google Scholar]
- Klöber, K.J.; Pielmeier, J.; Grimm, S.; Miličić, B.M.; Schneider, M.; Reinhart, G. Knowledge based decision making in a cyber-physical production scenario. Proced. Manuf. 2017, 9, 167–174. [Google Scholar] [CrossRef]
- Müller, J.M.; Däschle, S. Business model innovation of Industry 4.0 solution providers towards customer process innovation. Processes 2018, 6, 260. [Google Scholar] [CrossRef]
- Van Brussel, H. “Navigation” issues in intelligent autonomous systems. In Proceedings of the 4th International Conference on Intelligent Autonomous Systems, Karlsruhe, Germany, 27–30 March 1995; pp. 42–52. [Google Scholar]
- Frei, R.; Barata, J.; Onori, M. Evolvable production systems context and implications. In Proceedings of the IEEE International Symposium on Industrial Electronics, Vigo, Spain, 4–7 June 2007; pp. 3233–3238. [Google Scholar]
- Frei, R.; Barata, J.; Di, M.S.G. A complexity theory approach to evolvable production systems. In Proceedings of the 3rd International Workshop on Multi-Agent Robotic Systems, Angers, France, 10 May 2007; pp. 44–53. [Google Scholar]
- Tran, N.H.; Park, H.S. An autonomous manufacturing system for adapting to disturbances. Int. J. Adv. Manuf. Technol. 2011, 56, 1159–1165. [Google Scholar]
- Park, H.S. From automation to autonomy: A new trend for smart manufacturing. In DAAAM International Scientific Book; Katalinic, B., Tekic, Z., Eds.; DAAAM International: Wolkersdorf, Austria, 2013; pp. 75–110. [Google Scholar]
- João, D. Bio-Inspired Self-Organising Architecture for Cyber-Physical Manufacturing Systems. Ph.D. Thesis, School of Industrial Engineering and Management (ITM), Stockholm, Swedish, November 2016. [Google Scholar]
- Bannat, A.; Bautze, T.; Beetz, M.; Blume, J.; Diepold, K.; Ertelt, C.; Geiger, F.; Gmeiner, T.; Gyger, T.; Knoll, A.; et al. Artificial cognition in production systems. IEEE Trans. Autom. Sci. Eng. 2011, 8, 148–174. [Google Scholar] [CrossRef]
- Palicot, J.; Moy, C.; Résimont, B.; Bonnefoi, R. Application of hierarchical and distributed cognitive architecture management for the smart grid. Ad Hoc Netw. 2016, 41, 86–98. [Google Scholar] [CrossRef]
- Choi, D.; Langley, P. The Icarus cognitive architecture. Cognit. Syst. Res. 2017, 48, 25–38. [Google Scholar] [CrossRef]
- Lane, T.; Dirk, S. Cyber Security for Industry 4.0: Analysis for Design and Manufacturing; Springer: New York, NY, USA, 2017. [Google Scholar]
- Birkel, H.S.; Veile, J.W.; Müller, J.M.; Hartmann, E.; Voigt, K.I. Development of a risk framework for Industry 4.0 in the context of sustainability for established manufacturers. Sustainability 2019, 11, 384. [Google Scholar] [CrossRef]
- Qin, J.; Liu, Y.; Grosvenor, R. A categorical framework of manufacturing for industry 4.0 and beyond. Proced. CIRP 2016, 52, 173–178. [Google Scholar] [CrossRef]
- Ayatollahi, I.; Brier, J.; Mörzinger, B.; Heger, M.; Bleicher, F. SOA on smart manufacturing utilities for identification, data access and control. Proced. CIRP 2018, 67, 162–166. [Google Scholar] [CrossRef]
- Jędrzejewski, J. Machine tool development from high level of holistic improvement to intelligence. J. Achiev. Mater. Manuf. Eng. 2015, 73, 55–64. [Google Scholar]
- Jedrzejewski, J.; Kwasny, W. Discussion of machine tool intelligence, based on selected concepts and research. J. Mach. Eng. 2015, 15, 5–26. [Google Scholar]
- Kim, D.H.; Song, J.Y.; Lee, J.H.; Cha, S.K. Development and evaluation of intelligent machine tools based on knowledge evolution in M2M environment. J. Mech. Sci. Technol. 2009, 23, 2807–2813. [Google Scholar] [CrossRef]
- Lee, G.Y.; Kim, M.; Quan, Y.J.; Kim, M.S.; Kim, T.J.Y.; Yoon, H.S.; Min, S.; Kim, D.H.; Mun, J.W.; Oh, J.W.; et al. Machine health management in smart factory: A review. J. Mech. Sci. Technol. 2018, 32, 987–1009. [Google Scholar] [CrossRef]
- Wang, L.; Gao, R.X. Condition Monitoring and Control for Intelligent Manufacturing; Springer Science & Business Media: Berlin, Germany, 2006. [Google Scholar]
- Matsubara, A.; Ibaraki, S. Monitoring and control of cutting forces in machining processes: A review. Int. J. Autom. Technol. 2009, 3, 445–456. [Google Scholar] [CrossRef]
- Steven, Y.L.; Rogelio, L.H.; Robert, G.L. Machining process monitoring and control: The state-of-the-art. J. Manuf. Sci. Eng. 2004, 126, 297–310. [Google Scholar]
- Li, S.; Liu, F.; Yin, K. Real-time acquisition of machining task progress based on the power feature of workpiece machining. Proc. Inst. Mech. Eng. Part B J. Eng. Manuf. 2015, 231, 257–267. [Google Scholar] [CrossRef]
- Maher, I.; Eltaib, M.E.H.; Sarhan, A.A.D.; El, Z.R.M. Cutting force-based adaptive neuro-fuzzy approach for accurate surface roughness prediction in end milling operation for intelligent machining. Int. J. Adv. Manuf. Technol. 2015, 76, 1459–1467. [Google Scholar] [CrossRef]
- Kraynev, D.V.; Bondarev, A.A.; Yu, L.T. On-line monitoring and parameter control of a surface microprofile. Proced. Eng. 2017, 206, 1285–1291. [Google Scholar] [CrossRef]
- Wan, J.; Chen, M.; Xia, F.; Li, D.; Zhou, K. From machine-to-machine communications towards cyber-physical systems. ComSIS 2013, 10, 1105–1127. [Google Scholar] [CrossRef]
- Faucher, C.; Jain, L.C. Innovations in Intelligent Machines-4; Springer International Publishing: Cham, Switzerland, 2014. [Google Scholar]
- Liu, C.; Xu, X. Cyber-physical machine tool—The era of machine tool 4.0. Proced. CIRP 2017, 63, 70–75. [Google Scholar] [CrossRef]
- Zheng, M.; Ming, X. Construction of cyber-physical system–integrated smart manufacturing workshops: A case study in automobile industry. Adv. Mech. Eng. 2017, 9. [Google Scholar] [CrossRef]
- Alaya, N.; Dafflon, B.; Moalla, N.; Ouzrout, Y. A CPS-agent self-adaptive quality control platform for Industry 4.0. In Proceedings of the 7th International Conference on Information Society and Technology, Kopaonik, Serbia, 12–15 March 2017; pp. 114–119. [Google Scholar]
- Zhang, Y.; Qian, C.; Jingxiang, L.; Liu, Y. Agent and cyber-physical system based self-organizing and self-adaptive intelligent shopfloor. IEEE Trans. Ind. Inform. 2017, 13, 737–747. [Google Scholar] [CrossRef]
- Leitao, P.; Karnouskos; Ribeiro, L.; Lee, J.; Strasser, T.; Colombo, A.W. Smart agents in industrial cyber-physical systems. Proc. IEEE 2016, 104, 1086–1101. [Google Scholar] [CrossRef]
- Noor, A.K. Potential of cognitive computing and cognitive systems. Open Eng. 2015, 5, 75–88. [Google Scholar] [CrossRef]
- Shimoda, T. A Theory Belief Model for Cognitive Agents; Colorado State University: Fort Collins, CO, USA, 2000. [Google Scholar]
- Akram, W.; Niazi, M.A.; Iantovics, L.B. Towards agent-based model specification in smart grid: A cognitive agent-based computing approach. Multiagent Syst. 2017, arXiv:1710.03189. [Google Scholar]
- Mekid, S.; Pruschek, P.; Hernandez, J. Beyond intelligent manufacturing: A new generation of flexible intelligent NC machines. Mech. Mach. Theory. 2009, 44, 466–476. [Google Scholar] [CrossRef]
- Wang, W.; Zhu, X.; Wang, L.; Qiu, Q.; Cao, Q. Ubiquitous robotic technology for smart manufacturing system. Comput. Intell. Neurosci. 2016, 2016, 6018686. [Google Scholar] [CrossRef] [PubMed]
- Choi, B.K.; Kim, B.H. MES (manufacturing execution system) architecture for FMS compatible to ERP (enterprise planning system). Int. J. Comput. Integr. Manuf. 2002, 15, 274–284. [Google Scholar] [CrossRef]
- Günther, O.P.; Kletti, W.; Kubach, U. RFID in Manufacturing; Springer Science & Business Media: Berlin, Germany, 2008. [Google Scholar]
- Kim, D.H.; Song, J.Y.; Lee, S.H.; Cha, S.K. Development and evaluation of Zigbee node module for USN. Int. J. Precis. Eng. Manuf. 2009, 10, 53–57. [Google Scholar] [CrossRef]
- Park, H.S.; Tran, N.H. A cognitive agent based manufacturing system for adapting to disturbances. Int. J. Control Autom. Syst. 2012, 10, 806–816. [Google Scholar] [CrossRef]
- Chen, Z. Research of distribution route optimization based on adaptive ant colony algorithm cloud logistics. In Proceedings of the International Industrial Informatics and Computer Engineering Conference, Shaanxi, China, 10–11 January 2015; pp. 423–426. [Google Scholar]





















| Experiment No. | 1 | 2 | 3 | 4 | 5 | 6 | 7 | 8 | 9 | 10 | 11 |
|---|---|---|---|---|---|---|---|---|---|---|---|
| Cutting Speed v (m/min) | 370 | 95 | 370 | 95 | 370 | 595 | 370 | 595 | 495 | 495 | 495 |
| Feed Rate f (mm/min) | 2357 | 357 | 3790 | 3790 | 2357 | 2357 | 3790 | 3790 | 3153 | 3153 | 3153 |
| Cutting Depth ar (mm) | 0.1 | 0.1 | 0.1 | 0.1 | 0.95 | 0.95 | 0.95 | 0.95 | 0.6 | 0.6 | 0.6 |
| Test | Cutting Force (N) | Feed Rate (mm/min) | Depth of Cut (mm) | Processing Time (min) | Cutting Speed (m/min) | Initial Tool Wear (mm) | Actual Tool Wear (mm) | Predicted Tool Wear (mm) | Error (%) |
|---|---|---|---|---|---|---|---|---|---|
| 1 | 214.90 | 2357 | 0.1 | 3.5 | 370 | 0 | 0.017 | 0.06 | 5.88 |
| 2 | 172.26 | 2357 | 0.1 | 3.5 | 595 | 0 | 0.039 | 0.037 | 5.12 |
| 3 | 272.68 | 3790 | 0.1 | 5.4 | 370 | 0 | 0.051 | 0.049 | 3.92 |
| 4 | 618.07 | 2357 | 0.95 | 8.7 | 595 | 0 | 0.102 | 0.099 | 2.94 |
| 5 | 831.50 | 3790 | 0.95 | 13 | 370 | 0 | 0.161 | 0.155 | 3.72 |
| 6 | 653.19 | 3790 | 0.95 | 13 | 595 | 0 | 0.267 | 0.260 | 2.62 |
| Test | Cutting Speed (m/min) | Amount of Tool Wear (mm) | Depth of Cut (mm) | Initial Feed Rate (mm/min) | Generated Feed Rate (mm/min) | Error (%) |
|---|---|---|---|---|---|---|
| 1 | 595 | 0.057 | 0.10 | 2357 | 2345 | 0.51 |
| 2 | 595 | 0.058 | 0.30 | 2500 | 2485 | 0.60 |
| 3 | 595 | 0.065 | 0.60 | 3250 | 3242 | 0.25 |
| 4 | 595 | 0.075 | 0.95 | 3790 | 3757 | 0.87 |
| 5 | 595 | 0.064 | 0.70 | 3400 | 3344 | 1.64 |
| 6 | 595 | 0.067 | 0.80 | 3600 | 3546 | 1.50 |
© 2019 by the authors. Licensee MDPI, Basel, Switzerland. This article is an open access article distributed under the terms and conditions of the Creative Commons Attribution (CC BY) license (http://creativecommons.org/licenses/by/4.0/).
Share and Cite
Tran, N.-H.; Park, H.-S.; Nguyen, Q.-V.; Hoang, T.-D. Development of a Smart Cyber-Physical Manufacturing System in the Industry 4.0 Context. Appl. Sci. 2019, 9, 3325. https://doi.org/10.3390/app9163325
Tran N-H, Park H-S, Nguyen Q-V, Hoang T-D. Development of a Smart Cyber-Physical Manufacturing System in the Industry 4.0 Context. Applied Sciences. 2019; 9(16):3325. https://doi.org/10.3390/app9163325
Chicago/Turabian StyleTran, Ngoc-Hien, Hong-Seok Park, Quang-Vinh Nguyen, and Tien-Dung Hoang. 2019. "Development of a Smart Cyber-Physical Manufacturing System in the Industry 4.0 Context" Applied Sciences 9, no. 16: 3325. https://doi.org/10.3390/app9163325
APA StyleTran, N.-H., Park, H.-S., Nguyen, Q.-V., & Hoang, T.-D. (2019). Development of a Smart Cyber-Physical Manufacturing System in the Industry 4.0 Context. Applied Sciences, 9(16), 3325. https://doi.org/10.3390/app9163325

