Next Article in Journal
A Low Overhead Mapping Scheme for Exploration and Representation in the Unknown Area
Previous Article in Journal
Green Energy and Applications
 
 
Font Type:
Arial Georgia Verdana
Font Size:
Aa Aa Aa
Line Spacing:
Column Width:
Background:
Article

Contrast Enhancement for Topographic Imaging in Confocal Laser Scanning Microscopy

Photonics and Terahertz Technology, Ruhr University Bochum, 44780 Bochum, Germany
*
Author to whom correspondence should be addressed.
These authors contributed equally to this work.
Appl. Sci. 2019, 9(15), 3086; https://doi.org/10.3390/app9153086
Submission received: 26 June 2019 / Revised: 25 July 2019 / Accepted: 29 July 2019 / Published: 31 July 2019
(This article belongs to the Section Optics and Lasers)

Featured Application

The method for contrast enhancement presented in this work, can be used to increase the image contrast of topographic structures. It might be an essential tool for non-destructive testing in the quality management of microcontroller production, in the processing of semiconductors or in the developement and characterization of MEMs. Even structures with low height variance can be observed.

Abstract

The influence of the axial pinhole position in a confocal microscope in terms of the contrast of the image is analyzed. The pinhole displacement method is introduced which allows to increase the contrast for topographic imaging. To demonstrate this approach, the simulated data of a confocal setup as well as experimental data is shown. The simulated data is verified experimentally by a custom stage scanning reflective microscopy setup using a semiconductor test target with low contrast structures of sizes between 200 nm and 500 nm. With the introduced technique, we are able to achieve a contrast enhancement of up to 80% without loosing diffraction limited resolution. We do not add additional components to the setup, thus our concept is applicable for all types of confocal microscopes. Furthermore, we show the application of the contrast enhancement in imaging integrated circuits.

1. Introduction

The patent by Minsky in 1961 was the first step in the development of confocal laser scanning microscopy (CLSM) [1]. It was further investigated by Sheppard et al. giving one of the first theoretical descriptions for example, also by White et al. who showed one of the first tissue and cell investigations with CLSM and compared them to conventional systems [2,3]. Its optical sectioning capability enables a true axial resolution and increases contrast and resolving power, giving the CLSM an advantage over wide-field microscopy [4,5]. Due to this, CLSM has gained a reputation for medical and biological applications, as well as for material science [6,7,8]. Multiple approaches were discovered to improve CLSM, for example with the use of synthetic holography, two-photon absorption or laser induced fluorescence effects [9,10,11].
One crucial part of the confocal microscope is the pinhole. It enables optical sectioning, enhances the contrast and thus improves the lateral resolution [4,12] . Thus the pinhole was analyzed in various publications dealing with the shape [13], size [14,15] and misalignment in lateral [16,17] and axial direction [18]. The attributes of the pinhole’s behavior, its influence on the point spread function as well as the optical transfer function of the CLSM are well-known and described in detail [15,18,19].
Effects of laterally displacing the pinhole were investigated in References [16,17,20,21] describing an increase in Rayleigh resolution, edge effects and dark field microscopy effects for certain displacements and systems. The lateral light intensity distribution in the pinhole plane is commercially used in airy scanning [22] or computationally enhanced and exploited in pixel reassignment [23]. Axial displacement of the pinhole was analyzed by Kimura et al. [18], showing the change of the axial intensity distribution and describing the point spread function mathematically but not the effect on images acquired by the CLSM. Other publications [20,21] showed edge effects with defocus of the sample and due to their finite tube systems a defocus of the light at the pinhole plane, respectively. In References [20,21] the axial misalignment for extended focus imaging and autofocus imaging was tested. The results show an overshoot of intensity at the edges giving suggestions for using this as a localization method. In Reference [7] a piezo moves the objective lens for ensuring that the target is in the focal plane while the resulting defocus in the pinhole plane is not addressed. For improving the optical sectioning, techniques such as two-pinhole confocal fluorescence and differential confocal microscopy (DCM) are used [24,25]. In the first technique, two different pinhole types are implemented, one conventional and a specifically designed pupil filter. The combination results in a synthetic image with increased sectioning capability. In DCM the sample is defocused in such a way that its axial plane corresponds to a position on the linear slope of the axial intensity distribution. This results in a high sensitivity to height changes and, after a calibration, an increase in measurement accuracy for these [25,26]. Nevertheless, all those methods need additional components, post processing or more acquisition time. Others defocus the sample and thus decrease the resolution or do not address the influence of pinhole displacement on the images.
In this paper, we show an easy to integrate method of contrast enhancement in reflection CLSM for topographic structures with low height differences and thus low contrast. For this purpose, we apply an axial shift of the pinhole or the associated lens. In contrast to other techniques, the resulting images do not suffer from decreased resolution by sample defocus, the resolution of the system is still diffraction limited. There is no need to add additional scanning procedures or post processing as in the previously mentioned approaches. We present simulated data and experimental results and demonstrate how to configure a CLSM system in a way to achieve higher contrast for topographic investigations. Furthermore, we show the functionality of contrast enhancement for the application of imaging integrated circuits. The presented approach can be an essential tool for quality management of microcontroller production or in the processing of semiconductors. Due to the contrast enhancement, even structures with low height variance can be observed and the flatness of a layer can be verified.

2. Technique

We call the investigated technique Pinhole Displacement Method (PDM). The procedure is illustrated in Figure 1.
For this method, the distance along the optical axis between the lens focusing light through the pinhole and the pinhole is changed. This results in an axial shift of the focal spot related to the pinhole plane and a detection of a decreased intensity signal at the detector. Due to practical reasons the lens and not the pinhole itself is shifted which is also easier to implement in most CLSM systems. In an infinity corrected CLSM system a shift of the pinhole in the range of a few micrometers is equivalent to a shift of the lens.

3. Setup

The setup used for the experiment is based on an in-house built stage-scanning confocal microscope in reflective geometry, which is shown in Figure 2. The laser source is a cost-effective laser diode with a wavelength of λ = 405 nm, which is typically implemented in blu-ray players. It is coupled into a single-mode fiber and thus enables a point-source beam profile. The light is collimated by a large beam reflective collimator (LBC) and reflected by a beam splitter (BS). To focus and collect the light from the sample, an aspheric lens (L1) with added correction glass and a numerical aperture (NA) of 0.6 was chosen. A computer controlled movable xyz-stage is used to transport the sample. The back reflected light transmits through the beam splitter and is focused through a pinhole onto a silicon photodiode (PD). A transimpedance amplifier (FEMTO) is used to amplify the signal from the PD. The entire setup is controlled using an XPS motion controller (Newport) and a PC. Point-by-point-scanning enables an intensity recording for single points of the sample.
According to the Sparrow criterion, the system provides a resolution of 317 nm [27]. By modifying the Sparrow criterion with the improvement factor of 2 used for confocal microscopes, the diffraction limited resolution is 224 nm [28]. Thus, according to theory, the resolution limit of our system should be in the range of 224–317 nm.
During the experiment and for the simulation, different pinhole sizes are used. The equivalent pinhole size in Airy units (AU) can be calculated via:
D = 1.22 λ N A
using an N A L 2 = 0.1 and resulting in D = 4.94 μm which corresponds to 1 AU [29]. We used different pinholes, mainly with diameters of 50 μm, 25 μm and, for comparative measurements, 10 μm and 5 μm. Corresponding AU sizes are about 10 AU, 5 AU, 2 AU and 1 AU.

4. Simulation

To demonstrate the principle of contrast enhancement and investigate the influence of aberrations, simulations based on modeling electromagnetic field propagation have been performed. For that purpose, the simulation software VirtualLab (Version 6.2.1.15) from LightTrans is used. A Gaussian wave with a monochromatic wavelength of 405 nm is sent into a confocal system with two lenses (L1, f1 = 2.78 mm and L2, f2 = 18.5 mm), an aperture and a power detector. We compare the detected intensity of the top of the target structure with the reflection from the bottom, while moving the aperture in axial direction. For this purpose, purely the height difference of the structures is considered. The height of the structures is 40 nm. The contrast from both intensity recordings can be calculated according to
C = Δ I I ¯
with Δ I range of signal and I ¯ average signal [6]. We show the effects of the contrast enhancement for two cases, a confocal system with ideal lenses and with a real lens . For showing the fundamental principle of contrast enhancement, ideal thin lenses without aberrations are simulated in the confocal system. To analyze how aberrations could influence the experimental data, we replace the ideal lens L1 in the simulations with a real lens as it is also used in the experiment. The real lens is simulated according to the characteristics given by the manufacturer to investigate the influence of aberrations. In Figure 3 both intensity distribution and contrast calculation are shown for ideal lenses and the real lens .
In order to run the simulations for ideal lenses and a real lens under comparable conditions, the minimal spot size is measured in the pinhole plane for each case. The minimal spot size in focus is 1.6 μm for the ideal lenses and 5 μm for the real lens which are thus equivalent to 1 AU. The simulations are done with a 10 AU pinhole which corresponds to a size of about 16 μm in the ideal and 50 μm in the real case. The contrast originates from intensity differences from top to bottom of the structures which can be seen in Figure 3. The intensity distribution for the ideal lenses is symmetric for both directions of displacement. Aberrations are probably causing the asymmetry in the intensity graph of the real lens. Nevertheless, the contrast enhancement for the real lens is higher than for the ideal lenses. Especially at the slopes of the intensity curve the contrast shows its maximum. Due to the asymmetric intensity distribution in the real case, the contrast shows a similar behavior.
A simulation of depth scans at the focus, PDM far and PDM close positions in z-direction can be seen in Figure 4.
The in-focus depth scan intensity distribution is acquired at the perfect in-focus pinhole position, while the pinhole in the other two curves is shifted closer or further away from the upper lens. Therefore, the focal point of the upper lens is not at the maximum of both PDM depth scans but at the slope, in the picture at z = 0 AU.

5. Test Chart and Application

In the experiment low contrast structures which are slightly above the diffraction limit of our confocal setup are investigated. As a test target to analyze the resolution and basic characteristics of the optical system, a custom-built silica test structure is chosen. Different patterns in the range from 200 nm to 500 nm were etched in silica substrate by electron beam lithography, the depth of the composition is about 40 nm. The size of the structure is written in nanometer near the pattern, as shown in Figure 5.
The size was verified using a scanning electron microscope. For instance the actual size of the 250 nm bars was typically measured to be 252 nm.
The second sample used for the experiment is an Application Specific Integrated Circuit (ASIC) specifically developed for security evaluation of various cryptographic implementations. Further information about the application of the ASIC is given by Moos et al. [30]. It is manufactured using a 90 nm CMOS Low Power MS RF process and consists of nine metal layers. As a proof of principle for the contrast enhancement method, the final back end of line layer which is one of the last processing steps of the ASIC is examined. The layout of the back end of line layer is shown in Figure 6, the used material is copper.
For our sample, the surface was intentionally damaged to simulate potential faults in manufacturing.

6. Experiment

For a systematic investigation of the PDM the setup is aligned properly using the 50 μm (10 AU) pinhole and an image of the test target is recorded in focus. A depth scan of the target along the optical axis proves the focal plane to be in the maximum of the axial intensity distribution. In the next step, the upper lens (L2) is moved further away from the pinhole which results in a change of the focal spot in relation to the pinhole and thus a decrease of the recorded intensity. By reviewing the axial intensity distribution, it is evident that the focal plane shifted to the left slope of the depth scan, this shift of the lens is called PDM far. For all pinhole displacements, the lens is moved until the intensity drops to 76% of the in-focus intensity at this point. The process and the resulting depth scans (along the optical axis) are shown in Figure 7. Accordingly, a shift of the lens closer to the pinhole results in a change of the focal plane to the right slope of the depth scan and is designated PDM close.
This sequence of acquiring an in-focus, PDM far and PDM close image is repeated for all pinhole sizes. During the experiments it was evident that the images for the displaced pinhole show a higher contrast than the in-focus images. In Figure 8 an image improved with the PDM far is shown along with the corresponding in-focus image for the 10 AU pinhole.
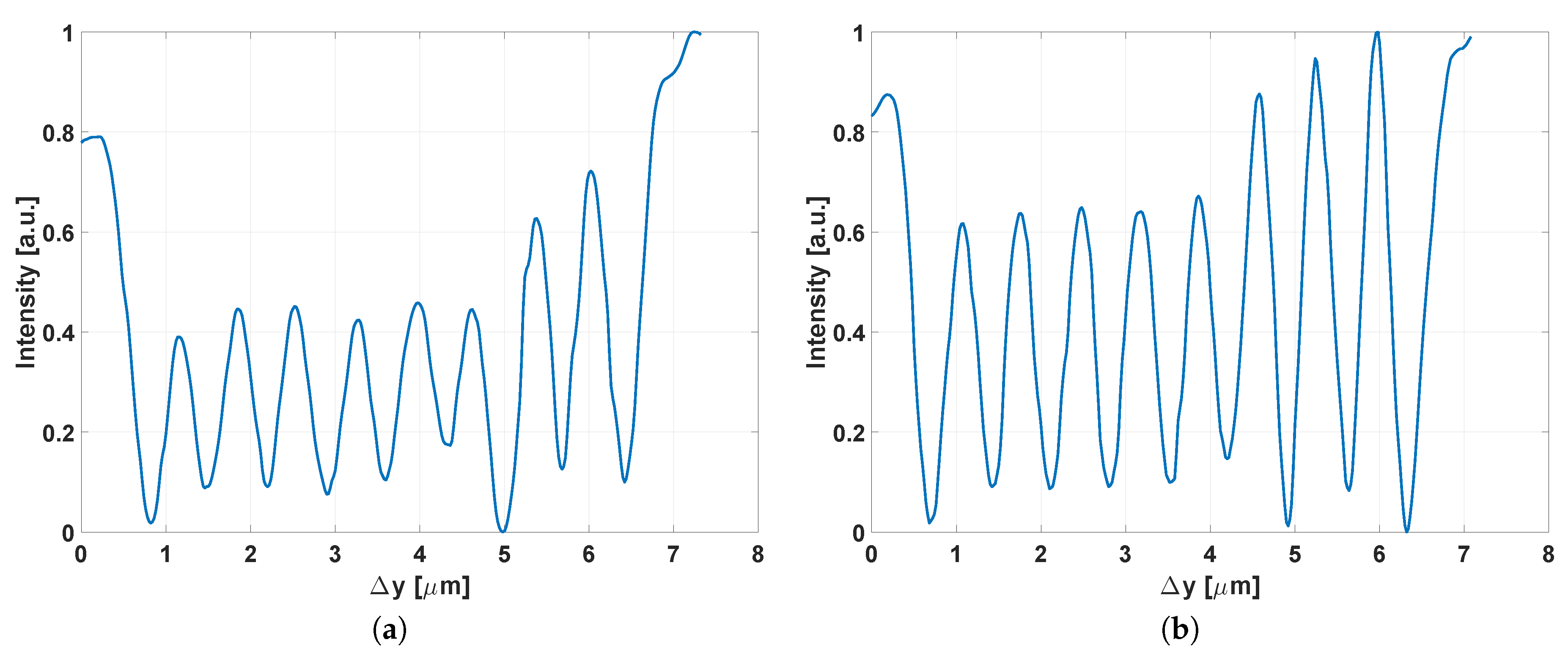
Both images are captured in the focus plane, thus the sample’s z-position is always the same. In both images the structures of 300 nm size can be distinguished from each other. However, the enhanced contrast, achieved by the PDM, simplifies the recognition of single structures.
For further analysis we also perform a line scan with a fixed x-position on the images. The line scans are shown in Figure 9.
To investigate the diffraction limited performance of the system, we analyzed the 250 nm structures as shown in Figure 10.
We achieved the best performance with the 1 AU pinhole and the PDM, the clear separation of the structure demonstrates a diffraction limited imaging system.
In the next step, a processed ASIC is placed under the confocal system. The images were taken with a configuration of 10 AU pinhole in-focus and PDM far. They are shown in Figure 11.
For emphasizing the characteristics of the PDM a line scan of the ASIC is shown for the in-focus and the PDM far case in Figure 12.
Especially single characteristics or irregularities in the features of the line have a much higher contrast.

7. Discussion

The principle of contrast enhancement is visible both in the simulation and the experiments. It is evident, that in the focus at the maximum intensity, the contrast is nearly zero for height differences below about 80 nm, while moving out of focus the contrast increases, which is clearly recognizable in Figure 3 and also in the experiment. While the simulation of ideal lenses shows a symmetric intensity and contrast enhancement distribution around focus, the curves for the real lens are asymmetric. Also the depth scans measured in the experiment and shown in Figure 7 are slightly asymmetric, in contrast to the simulated depth scans of the ideal lenses in Figure 4. According to Wilson et al. [15] the asymmetry of the depth scans is caused by aberrations. Additionally, Chen et al. [31] show the asymmetry of depth scans depending on the combination and severity of the aberrations. The increase of contrast is much higher in the simulation of the real lens than for ideal lenses, especially on the left side, due to the spherical aberrations which influence the simulation of the real lens. We assume, that the effect of aberrations is probably even higher in our experiments than in the simulation. In contrast to the simulation, other aberration types, such as astigmatism and coma, may also be present. Though, in the experiment, further effects occur such as diffraction from the steps, which are not covered in the simple simulation and probably even increase the contrast of the test target images. In summary, we simulated ideal lenses, to show the basic principle of contrast enhancement. In the next step, we replaced the lower lens L1 by a real lens in the simulation and got a higher increase of contrast, probably due to the spherical aberrations of the real lens. Then finally, we performed the experiment and achieved an even higher contrast improvement that we attribute to a certain extent to further aberrations in the experiment that are not covered in the simulations. However, the principal effect of contrast enhancement can already be seen in the simulations.
For an evaluation of the PDM, we compare three characteristics: contrast, slope and intensity. For the intensity value, we take the maximum intensity of the acquired image. For calculating the slope, we take a line of the test target structures in vertical y-direction which is marked in Figure 8. The line scan in x-direction from the normalized image is displayed in Figure 9. For reproducibility, we calculate the maximum slope at every peak along the whole line and take the mean value. Along with the increase of contrast for the PDM, images feature a decrease of intensity of about 24%. In comparison, the contrast increase of the PDM far to the in-focus case is higher than the one of a smaller pinhole. For emphasizing this, Figure 13a shows the comparison of the characteristics of the 10 AU pinhole in focus, with PDM far and the 5 AU pinhole.
In Figure 13b the characteristics of the 2 AU and 1 AU pinholes are shown. The relative increase of contrast and slope is for bigger pinholes higher than for smaller pinholes. Thus the PDM is probably more efficient for bigger pinholes. Nevertheless, the absolute contrast and slope is the highest for the PDM far of the 1 AU pinhole. Indeed, the image with the 5 AU pinhole in-focus has a higher intensity than the 10 AU pinhole PDM far but still it demonstrates a higher contrast. The increase of contrast and slope can also be seen in the line scans in Figure 9. In case of non-destructive testing of materials the reduction of intensity can easily be compensated with an increase in laser power. However, the laser power cannot be increased arbitrarily high, because semiconductor samples can suffer from a high carrier creation by the laser spot, resulting in local hot spots distorting the image quality. Thus, the use of low intensities is desired.
For a smaller pinhole, resolution and contrast increase, along with a decrease of intensity. Also the contrast of PDM images is always higher than for their correspondent in-focus images. The contrast increase of the PDM far is 37% compared to the in-focus case for the 10 AU pinhole. At the same time the resolution measured by the slope is increasing with smaller pinhole and PDM far. Along with the enhancement of the contrast, we see a higher slope for the PDM far than in the in-focus case. The best outcome is given for 1 AU PDM far with a still diffraction limited resolution, the corresponding image can be seen in Figure 10.
Also the images of the ASIC show an increase in contrast for the PDM far in Figure 14 of 24% and in the slope for 13%.
In this case, the slope is the maximum slope at a line scan crossing one of the squares, taken from the normalized image.
As mentioned in the introduction, there are other papers reporting the increase of contrast by dealigning the setup but by defocusing the sample [18,20,25,32]. However, in contrast to these techniques, in our PDM there is no decrease in resolution as was reported in Reference [18]. In Figure 10 our system shows still a diffraction limited performance. Furthermore, the increase in contrast with the PDM is much higher than in other reports. In the best cases, a slope increase of above 100% PDM far is measured while Reference [32] shows a slope improvement of 60% but with additional defocus of the sample. As can be seen in Figure 13, the increase in contrast of the PDM far for the 10 AU pinhole is about 37% compared to the in-focus case. The highest contrast increase of 80% is measured for the 1 AU PDM far compared to the in-focus case. The PDM achieves an even higher contrast than a smaller pinhole in focus and also about the same resolution. Thus, the PDM substantially reduces the effort of exchanging the pinhole to achieve a higher contrast and is in this regard to some extent superior to smaller pinholes. For the final image acquisition, the optimal position for contrast enhancement needs to be identified at the slope of the in-focus depth scan. Then the PDM is performed, the lens (L2) is shifted to the according position and the target is scanned in the focus plane.

8. Conclusions

In this paper, we presented a contrast enhancement method to improve the visualization of topographic structures in a confocal laser scanning microscope. The axial pinhole position was changed with respect to the focal point. With this dealignment of the system, we were able to achieve contrast enhancements up to 80% in the PDM far for the 1 AU pinhole compared to the in-focus case, for a 10 AU pinhole the improvement is 37%. These results were verified with a simulation of the system and shown in experiments on a test chart and in the application of imaging semiconductor structures. Though the PDM is in principle a dealignment, we were able to increase the contrast of the images and maintain a diffraction limited resolution of 250 nm.
The method can be easily implemented in confocal laser scanning microscopes, it only requires a simple mechanical component to move the upper lens of the microscope. With this method a higher contrast can be achieved without changing to a smaller pinhole. Furthermore, it can be a valuable tool for the imaging of semiconductor structures.

Author Contributions

Conceptualization, M.F.; Data curation, L.S. and M.F.; Formal analysis, L.S. and M.F.; Funding acquisition, M.R.H. and N.C.G.; Investigation, L.S.; Methodology, L.S. and M.F.; Project administration, N.C.G.; Resources, M.R.H.; Software, L.S. and M.F.; Supervision, M.R.H. and N.C.G.; Validation, L.S., M.F. and N.C.G.; Visualization, L.S.; Writing—original draft, L.S. and M.F.; Writing—review & editing, L.S., M.F., M.R.H. and N.C.G.

Funding

The work has been supported by the German Federal Ministry of Education and Research BMBF Project DigiSeal (16KIS0695) and PhotonFX 2 (16R150026).

Acknowledgments

We would like to thank Joeren von Pock from the research group of Electronic Materials and Nanoelectronics for the test sample and Helge Wiethoff and Rouven H. Pilny for help with the simulations. Thanks also to the chair of Embedded Security to Thorben Moos for the ASIC sample and Falk Schellenberg and Bastian Richter for the security aspects. We acknowledge support by the the DFG Open Access Publication Funds of the Ruhr-Universität Bochum (Bochum, Germany).

Conflicts of Interest

The authors declare no conflict of interest.

References

  1. Minsky, M. Microscopy Apparatus. U.S. Patent 3,013,467, 19 December 1961. [Google Scholar]
  2. Sheppard, C.J.R.; Choudhury, A. Image formation in the scanning microscope. Opt. Acta Int. J. Opt. 1977, 24, 1051–1073. [Google Scholar] [CrossRef]
  3. White, J.G.; Amos, W.B.; Fordham, M. An evaluation of confocal versus conventional imaging of biological structures by fluorescence light microscopy. J. Cell Biol. 1987, 105, 41–48. [Google Scholar] [CrossRef] [PubMed]
  4. Webb, R.H. Confocal optical microscopy. Rep. Prog. Phys. 1996, 59, 427. [Google Scholar] [CrossRef]
  5. Sheppard, C. Super-resolution in confocal imaging. Optik 1988, 80, 53–54. [Google Scholar]
  6. Tashiro, A.; Aaron, G.; Aronov, D.; Cossart, R.; Dumitriu, D.; Fenstermaker, V.; Goldberg, J.; Hamzei-Sichani, F.; Ikegaya, Y.; Konur, S.; et al. Imaging brain slices. In Handbook of Biological Confocal Microscopy; Springer: Boston, MA, USA, 2006; pp. 722–735. [Google Scholar]
  7. Lange, D.A.; Jennings, H.M.; Shah, S.P. Analysis of surface roughness using confocal microscopy. J. Mater. Sci. 1993, 28, 3879–3884. [Google Scholar] [CrossRef]
  8. Udupa, G.; Singaperumal, M.; Sirohi, R.S.; Kothiyal, M.P. Characterization of surface topography by confocal microscopy: I. Principles and the measurement system. Meas. Sci. Technol. 2000, 11, 305–314. [Google Scholar] [CrossRef]
  9. Schnell, M.; Perez-Roldan, M.J.; Carney, P.S.; Hillenbrand, R. Quantitative confocal phase imaging by synthetic optical holography. Opt. Express 2014, 22, 15267–15276. [Google Scholar] [CrossRef] [PubMed]
  10. Denk, W.; Strickler, J.H.; Webb, W.W. Two-Photon Laser Scanning Fluorescence Microscopy. Science 1990, 248, 73–76. [Google Scholar] [CrossRef]
  11. Sheppard, C.J.R. Axial resolution of confocal fluorescence microscopy. J. Microsc. 1989, 154, 237–241. [Google Scholar] [CrossRef]
  12. Sandison, D.R.; Webb, W.W. Background rejection and signal-to-noise optimization in confocal and alternative fluorescence microscopes. Appl. Opt. 1994, 33, 603–615. [Google Scholar] [CrossRef]
  13. Sheppard, C.J.R.; Gan, X.; Gu, M.; Roy, M. Signal-to-noise ratio in confocal microscopes. In Handbook of Biological Confocal Microscopy; Springer: Boston, MA, USA, 2006; pp. 442–452. [Google Scholar]
  14. Wilson, T.; Carlini, A.R. Size of the detector in confocal imaging systems. Opt. Lett. 1987, 12, 227–229. [Google Scholar] [CrossRef] [PubMed]
  15. Wilson, T.; Carlini, A.R. Three-dimensional imaging in confocal imaging systems with finite sized detectors. J. Microsc. 1988, 149, 51–66. [Google Scholar] [CrossRef]
  16. Cox, I.J.; Sheppard, C.J.R.; Wilson, T. Improvement in resolution by nearly confocal microscopy. Appl. Opt. 1982, 21, 778–781. [Google Scholar] [CrossRef] [PubMed]
  17. Wilson, T. Confocal microscopy with detector offset. J. Mod. Opt. 1993, 40, 401–412. [Google Scholar] [CrossRef]
  18. Kimura, S.; Wilson, T. Effect of axial pinhole displacement in confocal microscopes. Appl. Opt. 1993, 32, 2257–2261. [Google Scholar] [CrossRef] [PubMed]
  19. Wilson, T.; Sheppard, C. Theory and Practice of Scanning Optical Microscopy; Academic Press: London, UK, 1984; Volume 180. [Google Scholar]
  20. Sheppard, C.J.R.; Heaton, J.M. Confocal images of straight edges and surface steps. Optik 1984, 68, 371–380. [Google Scholar]
  21. Wilson, T.; Carlini, A.R. Effect of detector displacement in confocal imaging systems. Appl. Opt. 1988, 27, 3791–3799. [Google Scholar] [CrossRef]
  22. Huff, J. The Airyscan detector from ZEISS: Confocal imaging with improved signal-to-noise ratio and super-resolution. Nat. Methods 2015, 12, 1205. [Google Scholar] [CrossRef]
  23. Sheppard, C.J.R.; Mehta, S.B.; Heintzmann, R. Superresolution by image scanning microscopy using pixel reassignment. Opt. Lett. 2013, 38, 2889–2892. [Google Scholar] [CrossRef]
  24. Martınez-Corral, M.; Caballero, M.; Ibáñez-López, C.; Sarafis, V. Optical sectioning by two-pinhole confocal fluorescence microscopy. Micron 2003, 34, 313–318. [Google Scholar] [CrossRef]
  25. Lee, C.H.; Wang, J. Noninterferometric differential confocal microscopy with 2-nm depth resolution. Opt. Commun. 1997, 135, 233–237. [Google Scholar] [CrossRef]
  26. Liu, J.; Tan, J.; Bin, H.; Wang, Y. Improved differential confocal microscopy with ultrahigh signal-to-noise ratio and reflectance disturbance resistibility. Appl. Opt. 2009, 48, 6195–6201. [Google Scholar] [CrossRef]
  27. De Lega, X.C.; de Groot, P. Lateral resolution and instrument transfer function as criteria for selecting surface metrology instruments. In Proceedings of the Optical Fabrication and Testing, Monterey, CA, USA, 24–28 June 2012. [Google Scholar]
  28. Cox, G.; Sheppard, C.J.R. Practical limits of resolution in confocal and non-linear microscopy. Microsc. Res. Tech. 2004, 63, 18–22. [Google Scholar] [CrossRef]
  29. Wilson, T. Resolution and optical sectioning in the confocal microscope. J. Microsc. 2011, 244, 113–121. [Google Scholar] [CrossRef]
  30. Moos, T. Static Power SCA of Sub-100 nm CMOS ASICs and the Insecurity of Masking Schemes in Low-Noise Environments. In Proceedings of the IACR Transactions on Cryptographic Hardware and Embedded Systems, Atlanta, GA, USA, 25–28 August 2019; pp. 202–232. [Google Scholar]
  31. Chen, C.; Wang, J.; Zhang, C.; Lu, W.; Liu, X.; Lei, Z.; Yang, W.; Jiang, X.J. Influence of optical aberrations on the peak extraction in confocal microscopy. Opt. Commun. 2019, 449, 24–32. [Google Scholar] [CrossRef]
  32. Sheppard, C.J.R.; Hamilton, D.K. Edge enhancement by defocusing of confocal images. J. Mod. Opt. 1984, 31, 723–727. [Google Scholar] [CrossRef]
Figure 1. Schematic figure of the pinhole displacement, with L2 lens in front of the pinhole and detector of the confocal microscope.
Figure 1. Schematic figure of the pinhole displacement, with L2 lens in front of the pinhole and detector of the confocal microscope.
Applsci 09 03086 g001
Figure 2. Schematic drawing of the reflection confocal laser scanning microscopy (CLSM); Laser: laser diode λ = 405 nm, SMF: single-mode fiber, LBC: large beam collimator, BS: 50% beam splitter, L1: aspheric lens, L2: plan achromat objective, PD: photodiode, Controls: transimpedance amplifier, Newport XPS with A/D converter and PC with Matlab.
Figure 2. Schematic drawing of the reflection confocal laser scanning microscopy (CLSM); Laser: laser diode λ = 405 nm, SMF: single-mode fiber, LBC: large beam collimator, BS: 50% beam splitter, L1: aspheric lens, L2: plan achromat objective, PD: photodiode, Controls: transimpedance amplifier, Newport XPS with A/D converter and PC with Matlab.
Applsci 09 03086 g002
Figure 3. Simulations with an aperture size of 10 AU. (a) Simulation with ideal lenses. (b) Simulation with a real lens and a magnification of the intensity difference from the top and bottom of the structures.
Figure 3. Simulations with an aperture size of 10 AU. (a) Simulation with ideal lenses. (b) Simulation with a real lens and a magnification of the intensity difference from the top and bottom of the structures.
Applsci 09 03086 g003
Figure 4. Simulation of depth scans in z-direction in focus (black), with pinhole displacement far (blue) and close (red) using a 10 AU pinhole and ideal lenses.
Figure 4. Simulation of depth scans in z-direction in focus (black), with pinhole displacement far (blue) and close (red) using a 10 AU pinhole and ideal lenses.
Applsci 09 03086 g004
Figure 5. Sketch of a part of the used test chart, showing 300 nm and 350 nm structures.
Figure 5. Sketch of a part of the used test chart, showing 300 nm and 350 nm structures.
Applsci 09 03086 g005
Figure 6. Design of the back end of line of the ASIC, the width of the lines of the writing is 10 μm.
Figure 6. Design of the back end of line of the ASIC, the width of the lines of the writing is 10 μm.
Applsci 09 03086 g006
Figure 7. Z-scan of the sample with maximum intensity in focal plane (black curve), PDM far (blue) and PDM close (red) using the 10 AU pinhole.
Figure 7. Z-scan of the sample with maximum intensity in focal plane (black curve), PDM far (blue) and PDM close (red) using the 10 AU pinhole.
Applsci 09 03086 g007
Figure 8. (a) In-focus image using a 10 AU pinhole. (b) Image with PDM far using a 10 AU pinhole.
Figure 8. (a) In-focus image using a 10 AU pinhole. (b) Image with PDM far using a 10 AU pinhole.
Applsci 09 03086 g008
Figure 9. Line scans from the 300 nm specimen of the test target at a fixed x-position with a 10 AU pinhole. (a) In-focus. (b) With PDM far.
Figure 9. Line scans from the 300 nm specimen of the test target at a fixed x-position with a 10 AU pinhole. (a) In-focus. (b) With PDM far.
Applsci 09 03086 g009
Figure 10. Image of the resolved 250 nm structure using a 1 AU pinhole and the PDM far.
Figure 10. Image of the resolved 250 nm structure using a 1 AU pinhole and the PDM far.
Applsci 09 03086 g010
Figure 11. (a) In-focus image. (b) Image with PDM far using a 10 AU pinhole.
Figure 11. (a) In-focus image. (b) Image with PDM far using a 10 AU pinhole.
Applsci 09 03086 g011
Figure 12. Line scans from the ASIC at a fixed x-position with a 10 AU pinhole. (a) In-focus. (b) With PDM far, marked is the line where the contrast is especially high.
Figure 12. Line scans from the ASIC at a fixed x-position with a 10 AU pinhole. (a) In-focus. (b) With PDM far, marked is the line where the contrast is especially high.
Applsci 09 03086 g012
Figure 13. Comparison of the image characteristics of the test chart. (a) For the 10 AU pinhole in-focus, with PDM far and 5 AU pinhole in-focus and with PDM far. (b) For the 2 AU pinhole in-focus, with PDM far and 1 AU pinhole in-focus and with PDM far.
Figure 13. Comparison of the image characteristics of the test chart. (a) For the 10 AU pinhole in-focus, with PDM far and 5 AU pinhole in-focus and with PDM far. (b) For the 2 AU pinhole in-focus, with PDM far and 1 AU pinhole in-focus and with PDM far.
Applsci 09 03086 g013
Figure 14. Comparison of the image characteristics of the ASIC with the 10 AU pinhole in-focus and with PDM far.
Figure 14. Comparison of the image characteristics of the ASIC with the 10 AU pinhole in-focus and with PDM far.
Applsci 09 03086 g014

Share and Cite

MDPI and ACS Style

Schnitzler, L.; Finkeldey, M.; Hofmann, M.R.; Gerhardt, N.C. Contrast Enhancement for Topographic Imaging in Confocal Laser Scanning Microscopy. Appl. Sci. 2019, 9, 3086. https://doi.org/10.3390/app9153086

AMA Style

Schnitzler L, Finkeldey M, Hofmann MR, Gerhardt NC. Contrast Enhancement for Topographic Imaging in Confocal Laser Scanning Microscopy. Applied Sciences. 2019; 9(15):3086. https://doi.org/10.3390/app9153086

Chicago/Turabian Style

Schnitzler, Lena, Markus Finkeldey, Martin R. Hofmann, and Nils C. Gerhardt. 2019. "Contrast Enhancement for Topographic Imaging in Confocal Laser Scanning Microscopy" Applied Sciences 9, no. 15: 3086. https://doi.org/10.3390/app9153086

APA Style

Schnitzler, L., Finkeldey, M., Hofmann, M. R., & Gerhardt, N. C. (2019). Contrast Enhancement for Topographic Imaging in Confocal Laser Scanning Microscopy. Applied Sciences, 9(15), 3086. https://doi.org/10.3390/app9153086

Note that from the first issue of 2016, this journal uses article numbers instead of page numbers. See further details here.

Article Metrics

Back to TopTop