Slip Flow and Heat Transfer of Nanofluids over a Porous Plate Embedded in a Porous Medium with Temperature Dependent Viscosity and Thermal Conductivity
Abstract
:1. Introduction
2. Mathematical Model of the Problem
3. Solution of the Problem
4. Numerical Method for Solution
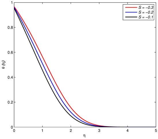
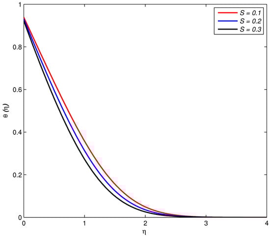
5. Numerical Results and Discussion
6. Conclusions
Author Contributions
Conflicts of Interest
References
- Kreith, F.; Boehm, R.F. Heat and Mass Transfer (Mechanical Engineering Handbook); CRC Press: Boca Raton, FL, USA, 1999. [Google Scholar]
- Nield, D.; Bejan, A. Convection in Porous Media, 3rd ed.; Springer: New York, NY, USA, 2006. [Google Scholar]
- Webb, R.; Kim, N. Principles of Enhanced Heat Transfer, 2nd ed.; John Wiley: New York, NY, USA, 1994. [Google Scholar]
- Maxwell, J. A Treatise on Electricity and Magnetism, 2nd ed.; Clarendon Press: Oxford, UK, 1881. [Google Scholar]
- Vafai, K. Handbook of Porous Media; Marcel Dekker: New York, NY, USA, 2000. [Google Scholar]
- Ingham, D.; Pop, I. Transport Phenomena in Porous Media; Elsevier: Amsterdam, The Netherlands, 1998. [Google Scholar]
- Choi, S.U.S. Enhancing thermal conductivity of fluids with nanoparticles. ASME Int. Mech. Eng. Congr. Expo. 1995, 66, 99–105. [Google Scholar]
- Wang, X.; Xu, X.; Choi, S.U.S. Thermal conductivity of nanoparticle-fluid mixture. J. Thermophys. Heat Transf. 1999, 13, 474–480. [Google Scholar] [CrossRef]
- Keblinski, P.; Phillpot, S.R.; Choi, S.U.S.; Eastman, J.A. Mechanisms of heat flow in suspension of nano-sized particles (nanofluids). Int. J. Heat Mass Transf. 2002, 45, 855–863. [Google Scholar] [CrossRef]
- Buongiorno, J. Convective transport in nanofluids. ASME J. Heat Transf. 2006, 128, 240–250. [Google Scholar] [CrossRef]
- Keblinski, P.; Eastman, J.; Cahill, D. Nanofluids for thermal transport. Mater. Today 2005, 8, 36–44. [Google Scholar] [CrossRef]
- Wang, X.Q.; Mujumdar, A.S. Heat transfer characteristics of nanofluids: A review. Int. J. Therm. Sci. 2007, 46, 1–19. [Google Scholar] [CrossRef]
- Nield, D.; Kuznetsov, A. Thermal instability in a porous medium layer saturated by a nanofluid. Int. J. Heat Mass Transf. 2009, 52, 5796–5801. [Google Scholar] [CrossRef]
- Kuznetsov, A.V.; Nield, D.A. Natural convective boundary-layer flow of a nanofluid past a vertical plate. Int. J. Therm. Sci. 2010, 49, 243–247. [Google Scholar] [CrossRef]
- Sun, Q.; Pop, I. Free convection in a triangle cavity filled with a porous medium saturated with nanofluids with flush mounted heater on the wall. Int. J. Therm. Sci. 2011, 50, 2141–2153. [Google Scholar] [CrossRef]
- Khan, W.; Aziz, A. Double-diffusive natural convective boundary layer flow in a porous medium saturated with a nanofluid over a vertical plate: Prescribed surface heat, solute and nanoparticle fluxes. Int. J. Therm. Sci. 2011, 50, 2154–2160. [Google Scholar] [CrossRef]
- Yadav, D.; Bhargava, R.; Agrawal, G.S. Boundary and internal heat source effects on the on set of darcy-brinkman convection in a porous layer saturated by nanofluid. Int. J. Therm. Sci. 2012, 60, 244–254. [Google Scholar] [CrossRef]
- Uddin, M.J.; Khan, W.A.; Ismail, A. Free convection of non-newtonian nano-fluids in porous media with gyrotactic micro organisms. Transp. Porous Media 2013, 97, 241–252. [Google Scholar]
- Servati, V.; Javaherdeh, K.; Ashorynejad, H.R. Magnetic field effects on force convection flow of a nanofluid in a channel partially filled with porous media using lattice boltzmann method. Adv. Powder Technol. 2014, 25, 666–675. [Google Scholar] [CrossRef]
- Ahmad, S.; Pop, I. Mixed convection boundary layer flow from a vertical flat plate embedded in a porous medium filled with nanofluids. Int. Commun. Heat Mass Transf. 2010, 37, 987–991. [Google Scholar] [CrossRef]
- Cimpean, D.S.; Pop, I. Fully developed mixed convection flow of a nanofluid through an inclined channel filled with a porous medium. Int. J. Heat Mass Transf. 2012, 55, 907–914. [Google Scholar] [CrossRef]
- Mahdi, R.A.; Mohammed, H.A.; Munisamy, K.M.; Saeid, N.H. Review of convection heat transfer and fuid fow in porous media with nanofuid. Renew. Sustain. Energy Rev. 2005, 41, 715–734. [Google Scholar] [CrossRef]
- Uphill, S.J.; Cosgrove, T.; Briscoe, W.H. Flow of nanofluids through porous media: Preserving timber with colloid science. Colloids Surf. A Physicochem. Eng. Asp. 2014, 460, 38–50. [Google Scholar] [CrossRef]
- Zhang, C.; Zheng, L.; Zhang, X.; Chen, G. MHD flow and radiation heat transfer of nanofluids in porous media with variable surface heat flux and chemical reaction. Appl. Math. Model. 2015, 39, 165–181. [Google Scholar] [CrossRef]
- Sheikholeslami, M.; Ellahi, R. Electrohydrodynamic Nanofluid Hydrothermal Treatment in an Enclosure with Sinusoidal Upper Wall. Appl. Sci. 2015, 5, 294–306. [Google Scholar] [CrossRef]
- Reddy, J.V.R.; Sugunamma, V.; Sandeep, N.; Sulochana, C. Influence of chemical reaction, radiation and rotation on MHD nanofluid flow past a permeable flat plate in porous medium. J. Niger. Math. Soc. 2016, 35, 48–65. [Google Scholar] [CrossRef]
- Luk, J.; Mutharasan, R.; Apelian, D. Experimental observations of wall slip: Tube and packed bed flow. Ind. Eng. Chem. Res. 1987, 26, 1609–1616. [Google Scholar] [CrossRef]
- Kalyon, D.M. Apparent slip and viscoplasticity of concentrated suspensions. J. Rheol. 2005, 49, 621–640. [Google Scholar] [CrossRef]
- Khan, W.A.; Khan, Z.H.; Rahi, M. Fluid flow and heat transfer of carbon nanotubes along a flat plate with navier slip boundary. Appl. Nanosci. 2014, 4, 633–641. [Google Scholar] [CrossRef]
- Zheng, L.; Niu, J.; Zhang, X.; Gao, Y. MHD Flow and Heat Transfer over a Porous Shrinking Surface with Velocity Slip and Temperature Jump. Math. Comput. Model. 2012, 56, 133–144. [Google Scholar] [CrossRef]
- Zheng, L.; Zhang, C.; Zhang, X.; Zhang, J. Flow and radiation heat transfer of a nanofluid over a stretching sheet with velocity slip and temperature jump in porous medium. J. Frankl. Inst. 2013, 350, 990–1007. [Google Scholar] [CrossRef]
- Uddin, M.J.; Khan, W.A.; Amin, N.S. g-jitter mixed convective slip flow of nanofluid past a permeable stretching sheet embedded in a darcian porous media with variable viscosity. PLoS ONE 2014, 9, e99384. [Google Scholar] [CrossRef] [PubMed]
- Noghrehabadi, A.; Pourrajab, R.; Ghalambaz, M. Effect of partial slip boundary condition on the flow and heat transfer of nanofluids past stretching sheet prescribed constant wall temperature. Int. J. Therm. Sci. 2012, 54, 253–261. [Google Scholar] [CrossRef]
- Bhaskar, N.R.; Poornima, T.; Sreenivasulu, P. Influence of variable thermal conductivity on MHD boundary layer slip flow of ethylene-glycol based Cu nanofluids over a stretching sheet with convective boundary condition. Int. J. Eng. Math. 2014, 2014, 905158. [Google Scholar] [CrossRef]
- Noghrehabadia, A.; Ghalambaza, M.; Ghanbarzadeha, A. Effects of variable viscosity and thermal conductivity on natural-convection of nanofluids past a vertical plate in porous media. J. Mech. 2014, 30, 265–275. [Google Scholar] [CrossRef]
- Uddin, M.J.; Pop, I.; Ismail, A.I.M. Free convection boundary layer flow of a nanofluid from a convectively heated vertical plate with linear momentum slip boundary condition. Sains Malays. 2012, 4, 1475–1482. [Google Scholar]
- Ibrahim, W.; Shankar, B. MHD boundary layer flow and heat transfer of a nanofluid past a permeable stretching sheet with velocity, thermal and solutal slip boundary conditions. Comput. Fluids 2013, 75, 1–10. [Google Scholar] [CrossRef]
- Ellahi, R. The effects of MHD and temperature dependent viscosity on the flow of non-Newtonian nanofluid in a pipe: analytical solutions. Appl. Math. Model. 2013, 37, 1451–1467. [Google Scholar] [CrossRef]
- Sharma, R.; Ishak, A. Second order slip flow of cu-water nanofluid over a stretching sheet with heat transfer. WSEAS Trans. Fluid Mech. 2014, 9, 26–33. [Google Scholar]
- Mohyuddin, S.T.; Khan, U.; Ahmed, N.; Hassan, S.M. Magnetohydrodynamic Flow and Heat Transfer of Nanofluids in Stretchable Convergent/Divergent Channels. Appl. Sci. 2015, 5, 1639–1664. [Google Scholar] [CrossRef]
- Pandey, A.K.; Kumar, M. Effect of viscous dissipation and suction/injection on MHD nanofluid flow over a wedge with porous medium and slip. Alex. Eng. J. 2016. [Google Scholar] [CrossRef]
- Arunachalam, M.; Rajappa, N.R. Forced convection in liquid metals with variable thermal conductivity and capacity. Acta Mech. 1978, 31, 25–31. [Google Scholar] [CrossRef]
- Bhattacharyya, K.; Layek, G.C.; Gorla, R.S.R. Boundary layer slip flow and heat transfer past a stretching sheet with temperature dependent viscosity. Therm. Energy Power Eng. 2013, 2, 38–43. [Google Scholar]
- Shankar, B.; Yirga, Y. Unsteady heat and mass transfer in mhd flow of nanofluids over stretching sheet with a non-uniform heat source/sink. World Acad. Sci. Eng. Technol. Int. J. Math. Comput. Stat. Nat. Phys. Eng. 2013, 7, 12. [Google Scholar]
- Abu-Nada, E. Effects of variable viscosity and thermal conductivity of Al2O3–water nanofluid on heat transfer enhancement in natural convection. Int. J. Heat Fluid Flow 2009, 30, 679–690. [Google Scholar] [CrossRef]
- Khanafer, K.; Vafai, K. A critical synthesis of thermophysical characteristics of nanofluids. Int. J. Heat Mass Transf. 2011, 54, 4410–4428. [Google Scholar] [CrossRef]
- Corcione, M. Empirical correlating equations for predicting the effective thermal conductivity and dynamic viscosity of nanofluids. Energy Convers. Manag. 2011, 52, 789–793. [Google Scholar] [CrossRef]

















| Physical Properties | Units | Base Fluid Water | Nanoparticles (Solid) Cu (300-K) |
|---|---|---|---|
| Density ρ | (kg/m) | 997.1 | 8933 |
| Specific heat | (J/kg·K) | 4179 | 385 |
| Thermal conductivity κ | (W/m·K) | 0.613 | 401 |
| A | ϕ | ϵ | S | δ | Δ | |||
|---|---|---|---|---|---|---|---|---|
| a = 1 | ||||||||
| 0.2 | 0.2 | 0.2 | 0.3 | 0.2 | 0.1 | 0.1 | 0.5844 | 0.2513 |
| 0.8 | 0.9158 | 0.2678 | ||||||
| 0.1 | 0.2 | 0.2 | 0.3 | 0.1 | 0.1 | 0.1 | 0.6139 | 0.6594 |
| 0.4 | 0.8145 | 0.6951 | ||||||
| 0.9 | 1.0470 | 0.7290 | ||||||
| 0.4 | 0.1 | 0.2 | 0.3 | 0.1 | 0.1 | 0.1 | 0.7858 | 0.7996 |
| 0.6 | 0.8780 | 0.8098 | ||||||
| 1.5 | 1.0186 | 0.8239 | ||||||
| 0.4 | 0.2 | 0.0 | 0.3 | 0.1 | 0.1 | 0.1 | 0.7815 | 0.9284 |
| 0.05 | 0.7880 | 0.8621 | ||||||
| 0.2 | 0.8145 | 0.6951 | ||||||
| 0.4 | 0.2 | 0.2 | 0.1 | 0.1 | 0.1 | 0.1 | 0.8158 | 0.7709 |
| 0.4 | 0.8139 | 0.6639 | ||||||
| 0.8 | 0.8115 | 0.5693 | ||||||
| 0.4 | 0.2 | 0.2 | 0.3 | 0.1 | 0.1 | 0.1 | 0.7742 | 0.6135 |
| 0.2 | 0.8145 | 0.6951 | ||||||
| 0.3 | 0.8553 | 0.7794 | ||||||
| 0.4 | 0.2 | 0.2 | 0.3 | 0.2 | 0.1 | 0.1 | 0.8145 | 0.6951 |
| 0.3 | 0.7163 | 0.7404 | ||||||
| 0.6 | 0.6007 | 0.7869 | ||||||
| 0.4 | 0.2 | 0.2 | 0.3 | 0.2 | 0.1 | 0.1 | 0.8145 | 0.6951 |
| 0.3 | 0.8052 | 0.6188 | ||||||
| 0.6 | 0.7949 | 0.5292 |
© 2016 by the authors; licensee MDPI, Basel, Switzerland. This article is an open access article distributed under the terms and conditions of the Creative Commons Attribution (CC-BY) license (http://creativecommons.org/licenses/by/4.0/).
Share and Cite
Hussain, S.; Aziz, A.; Aziz, T.; Khalique, C.M. Slip Flow and Heat Transfer of Nanofluids over a Porous Plate Embedded in a Porous Medium with Temperature Dependent Viscosity and Thermal Conductivity. Appl. Sci. 2016, 6, 376. https://doi.org/10.3390/app6120376
Hussain S, Aziz A, Aziz T, Khalique CM. Slip Flow and Heat Transfer of Nanofluids over a Porous Plate Embedded in a Porous Medium with Temperature Dependent Viscosity and Thermal Conductivity. Applied Sciences. 2016; 6(12):376. https://doi.org/10.3390/app6120376
Chicago/Turabian StyleHussain, Sajid, Asim Aziz, Taha Aziz, and Chaudry Masood Khalique. 2016. "Slip Flow and Heat Transfer of Nanofluids over a Porous Plate Embedded in a Porous Medium with Temperature Dependent Viscosity and Thermal Conductivity" Applied Sciences 6, no. 12: 376. https://doi.org/10.3390/app6120376
APA StyleHussain, S., Aziz, A., Aziz, T., & Khalique, C. M. (2016). Slip Flow and Heat Transfer of Nanofluids over a Porous Plate Embedded in a Porous Medium with Temperature Dependent Viscosity and Thermal Conductivity. Applied Sciences, 6(12), 376. https://doi.org/10.3390/app6120376

