Impulse Characteristics of Various Soil-Enhancement Material Mixtures
Abstract
1. Introduction
2. Test Set-Up
2.1. Test Circuit
2.2. Test Cell and Soil-Mixtures
3. Experimental Test Results
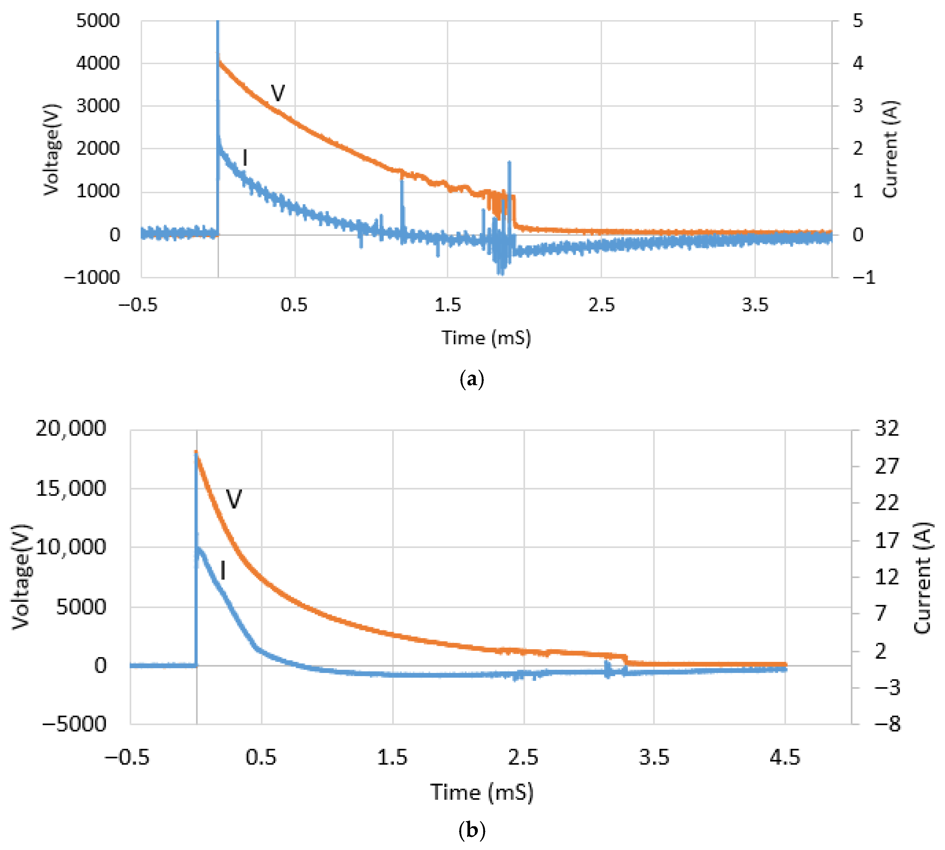
3.1. Voltage and Current Traces
3.2. Current Response Times
3.2.1. Simulation Study
- (a)
- If there is a dependency on current rise times, the test medium has a non-linear characteristic.
- (b)
- The higher the non-linearity, the more easily the breakdown may occur at lower voltage.
- (c)
- Non-linear test medium would exhibit faster current discharge times than the linear test medium.
3.2.2. Experimental Results on Current Response Times
3.3. Impulse Impedance, Zimp
3.4. Breakdown Voltage, VB
4. Conclusions
Author Contributions
Funding
Institutional Review Board Statement
Informed Consent Statement
Data Availability Statement
Conflicts of Interest
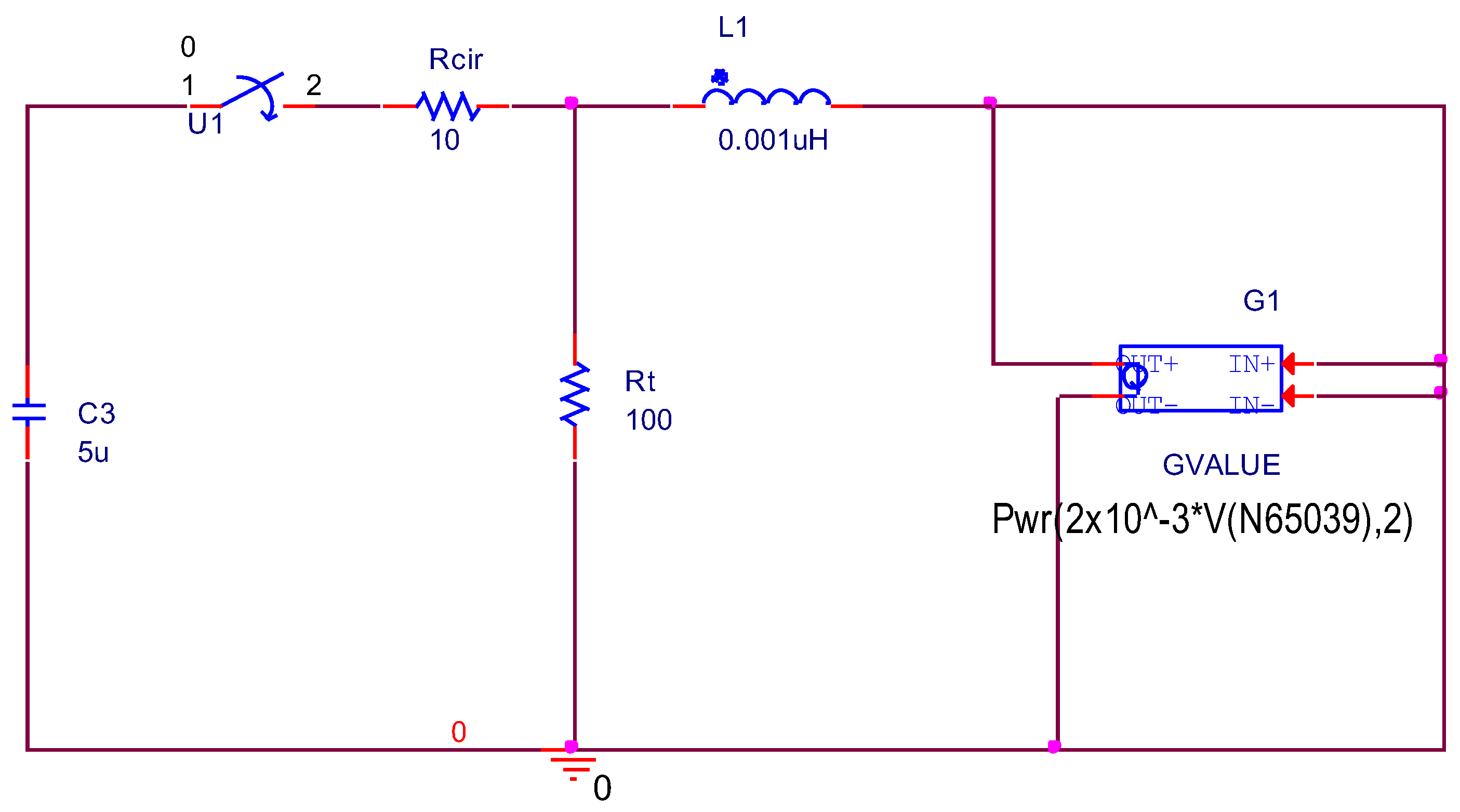
Appendix A
| L_L1 | N65055 0 | 0.01 uH |
| R_Rcir | N65049 N65055 | 10 TC = 0.0 |
| X_U1 | N65039 N65049 Sw_tClose PARAMS: tClose = 0 ttran = 1 u Rclosed = 0.01 + Ropen = 1 Meg | |
| C_C3 | N65039 0 | 5 u IC = 50 k TC = 0.0 |
| R_Rt | 0 N65055 | 100 TC = 0.0 |
| G_G1 | 0 0 VALUE { Pwr(2 × 10−3 * V(N65039), 2)}. | |
References
- IEEE 80-2013; IEEE Guide for Safety in AC Substation Grounding. IEEE: New York, NY, USA, 2013.
- IEEE 81-2025; IEEE Guide for Measuring Earth Resistivity, Ground Impedance, and Earth Surface Potentials of a Grounding System. IEEE: New York, NY, USA, 2025.
- CIGRE Working Group C4.33. Soil Electrical Parameters for Line Lightning Studies; Technical Brochure 781; CIGRE: Paris, France, 2019. [Google Scholar]
- Androvitsaneas, V.P.; Gonos, I.F.; Stathopulos, I.A. Research and Applications of Ground Enhancing Compounds in Grounding Systems. IET Gener. Transm. Distrib. 2017, 11, 3195–3201. [Google Scholar] [CrossRef]
- Sinchi Sinchi, D.C.; Inga Ortiz, N.; Barragán Escandón, A.; Criollo Pérez, J.J.; Sinchi Sinchi, P.A. Soil Treatment to Reduce Grounding Resistance by Applying Low Resistivity Material for Different Grounding Electrode Configurations. Appl. Sci. 2022, 12, 4788. [Google Scholar] [CrossRef]
- Nasir, M.A.A.; Yahya, M.S.; Isa, M.; Hadi, H.; Hassan, N.H.N.; Ahmad, N.; Mahat, N.A.; Abdullah, M.T. Effect of Earthing Enhancing Compound on Improvement of Tower Footing Resistance and Impulse Behaviour in Rocky Area. Appl. Sci. 2021, 11, 5623. [Google Scholar] [CrossRef]
- Chen, B.; Chen, J.H.; Liang, T.J.; Wang, W.I. Grounding Resistance Reduction Agent: Development and Field Applications of Granulated Blast Furnace Slag. IEEE Trans. Power Deliv. 2004, 19, 973–978. [Google Scholar] [CrossRef]
- Coelho, E.; Piantini, A.; Almaguer, M.; Coelho, J.; Boaventura, W.; Paulino, J. The Influence of Seasonal Variations of Soil Moisture Content on the Lightning Response of Grounding Electrodes. Electr. Power Syst. Res. 2015, 118, 76–82. [Google Scholar] [CrossRef]
- Kang, L.Z.; Lim, S.C. Comparative Field Assessment of Grounding Enhancement Material for Electrical Earthing System. Bull. Electr. Eng. Inform. 2024, 13, 3013–3020. [Google Scholar] [CrossRef]
- Datsios, Z.G.; Mikropoulos, P.N. Characterization of the frequency dependence of the electrical properties of sandy soil with variable grain size and water content. IEEE Trans. Dielectr. Electr. Insul. 2019, 26, 904–912. [Google Scholar] [CrossRef]
- Visacro, S.; Alipio, R. Frequency Dependence of Soil Parameters: Experimental Results, Predicting Formula and Influence on the Lightning Response of Grounding Electrodes. IEEE Trans. Power Deliv. 2012, 27, 927–935. [Google Scholar] [CrossRef]
- Alipio, R.; Visacro, S. Modeling the Frequency Dependence of Electrical Parameters of Soil. IEEE Trans. Electromagn. Compat. 2014, 56, 1163–1171. [Google Scholar] [CrossRef]
- Cavka, D.; Mora, N.; Rachidi, F. Comparison of Frequency Dependent Soil Models: Application to the Analysis of Grounding Systems. IEEE Trans. Electromagn. Compat. 2014, 56, 177–187. [Google Scholar] [CrossRef]
- Grcev, L. Impulse Efficiency of Ground Electrodes. IEEE Trans. Power Deliv. 2009, 24, 441–451. [Google Scholar] [CrossRef]
- Grcev, L.; Markovski, B. Impulse Impedance and Effective Area of Grounding Grids. IEEE Trans. Power Deliv. 2021, 36, 1183–1192. [Google Scholar] [CrossRef]
- Gonos, I.F.; Stathopulos, I.A. Soil Ionisation under Lightning Impulse Voltages. IEE Proc. Gener. Transm. Distrib. 2004, 151, 343–346. [Google Scholar] [CrossRef]
- Mokhtari, M.; Abdul Malek, Z.; Gharehpetian, G.B. A Critical Review on Soil Ionisation Modelling for Grounding Electrodes. Arch. Electr. Eng. 2016, 65, 449–461. [Google Scholar] [CrossRef]
- Salarieh, E.; De Silva, H.; Kordi, B. High Frequency Response of Grounding Electrodes: Effect of Soil Dielectric Constant. IET Gener. Transm. Distrib. 2020, 14, 2915–2921. [Google Scholar] [CrossRef]
- Lim, S.C.; Gomes, C.; Kadir, M.Z.A.A.; Nourirad, G.; Malek, Z.A. Behaviour of Backfill Materials for Electrical Grounding Systems under High Voltage Conditions. J. Eng. Sci. Technol. 2015, 10, 811–826. [Google Scholar]
- Mohamad Nor, N.; Haddad, A.; Griffiths, H. Characterisation of Ionisation Phenomena in Soils under Fast Impulses. IEEE Trans. Power Deliv. 2006, 21, 353–361. [Google Scholar]
- Muhammad, U.; Aman, F.; Mohamad Nor, N. Impulse Characteristics of Soil Treated with Enhancement Materials and Various Moisture Contents. Appl. Sci. 2024, 14, 547. [Google Scholar] [CrossRef]
- Haddad, A.; Naylor, P.; Metwally, I.A.; German, D.M.; Waters, R.T. An Improved Non-Inductive Impulse Voltage Measurement Technique for ZnO Surge Arresters. IEEE Trans. Power Deliv. 1995, 10, 778–785. [Google Scholar] [CrossRef]
- Harid, N.; Griffiths, H.; Mousa, S.; Clark, D.; Robson, S.; Haddad, A. On the analysis of impulse test results on grounding systems. IEEE Trans. Ind. Appl. 2015, 51, 5324–5334. [Google Scholar] [CrossRef]












| Types of EM | Element Mass Norm (%) | |||||||
|---|---|---|---|---|---|---|---|---|
| Carbon | Oxygen | Sulfur | Calcium | Aluminium | Silicon | Gold | Iron | |
| EMA | 92.69 | 3.89 | 2.89 | 0.54 | No traces | No traces | No traces | No traces |
| EMB | 85.27 | 10.94 | 0.23 | 1.62 | 0.8 | 1.14 | No traces | No traces |
| EMC | 85.92 | 8.08 | 0.5 | 3.62 | 0.15 | 0.65 | 0.95 | 0.14 |
Disclaimer/Publisher’s Note: The statements, opinions and data contained in all publications are solely those of the individual author(s) and contributor(s) and not of MDPI and/or the editor(s). MDPI and/or the editor(s) disclaim responsibility for any injury to people or property resulting from any ideas, methods, instructions or products referred to in the content. |
© 2026 by the authors. Licensee MDPI, Basel, Switzerland. This article is an open access article distributed under the terms and conditions of the Creative Commons Attribution (CC BY) license.
Share and Cite
Aman, F.; Muhammad, U.; Nor, N.M.; Abdul Hamid, H. Impulse Characteristics of Various Soil-Enhancement Material Mixtures. Appl. Sci. 2026, 16, 1921. https://doi.org/10.3390/app16041921
Aman F, Muhammad U, Nor NM, Abdul Hamid H. Impulse Characteristics of Various Soil-Enhancement Material Mixtures. Applied Sciences. 2026; 16(4):1921. https://doi.org/10.3390/app16041921
Chicago/Turabian StyleAman, Fazlul, Usman Muhammad, Normiza Mohamad Nor, and Haziah Abdul Hamid. 2026. "Impulse Characteristics of Various Soil-Enhancement Material Mixtures" Applied Sciences 16, no. 4: 1921. https://doi.org/10.3390/app16041921
APA StyleAman, F., Muhammad, U., Nor, N. M., & Abdul Hamid, H. (2026). Impulse Characteristics of Various Soil-Enhancement Material Mixtures. Applied Sciences, 16(4), 1921. https://doi.org/10.3390/app16041921

